Chennnng
码龄5年
关注
提问 私信
  • 博客:5,724
    社区:1
    5,725
    总访问量
  • 17
    原创
  • 80,089
    排名
  • 73
    粉丝
  • 0
    铁粉
  • 学习成就
IP属地以运营商信息为准,境内显示到省(区、市),境外显示到国家(地区)
IP 属地:江苏省
  • 加入CSDN时间: 2020-03-04
博客简介:

weixin_46473460的博客

查看详细资料
  • 原力等级
    成就
    当前等级
    2
    当前总分
    97
    当月
    11
个人成就
  • 获得58次点赞
  • 内容获得0次评论
  • 获得64次收藏
创作历程
  • 17篇
    2024年
成就勋章
TA的专栏
  • 开发与bug
    2篇
  • 规划算法学习
    2篇
  • Eigen学习
    1篇
  • Robotics library
    5篇
  • RL学习
    1篇
  • ROS与gazebo
    1篇
  • 开发工具
    1篇
  • isaac使用
    1篇
  • 机器人工具
    1篇
兴趣领域 设置
  • 编程语言
    pythonc++
  • 开发工具
    githubgit
  • 人工智能
    机器学习深度学习神经网络
  • 操作系统
    linuxubuntu
创作活动更多

AI大模型如何赋能电商行业,引领变革?

如何使用AI技术实现购物推荐、会员分类、商品定价等方面的创新应用?如何运用AI技术提高电商平台的销售效率和用户体验呢?欢迎分享您的看法

175人参与 去创作
  • 最近
  • 文章
  • 代码仓
  • 资源
  • 问答
  • 帖子
  • 视频
  • 课程
  • 关注/订阅/互动
  • 收藏
搜TA的内容
搜索 取消

使用vsode调试c++代码代码在断点处不停下的问题

【代码】使用vsode调试c++代码代码在断点处不停下的问题。
原创
发布博客 前天 14:27 ·
106 阅读 ·
0 点赞 ·
0 评论 ·
0 收藏

关于fcl与octomap不匹配问题的解决

因此使用fcl0.5.0搭配octomap1.8.0,最后成功编译并install。
原创
发布博客 2024.10.31 ·
93 阅读 ·
3 点赞 ·
0 评论 ·
0 收藏

eigen库的学习01-库的介绍

Eigen 是一个高效的 C++ 库,用于线性代数、矩阵运算、几何变换等。它广泛应用于计算机视觉、机器学习、物理模拟等领域。
原创
发布博客 2024.10.10 ·
116 阅读 ·
3 点赞 ·
0 评论 ·
0 收藏

Robotics Library中的RRT(快速随机树)算法

【代码】Robotics Library中的RRT(快速随机树)算法。
原创
发布博客 2024.09.26 ·
133 阅读 ·
1 点赞 ·
0 评论 ·
0 收藏

saferl笔记

Safe RL 的一点点总结safeRL处理的方法:一类是改变优化准则,另一类的修改探索的过程。修改优化准则的方法汇总Constraned RL:将安全转化为约束,改变优化准则达到安全的目的。要求求解速度快,最好是一阶优化。对训练的严格程度:不要求训练过程,训练后得到符合约束的策略;训练期间尽可能少的违反约束,训练期间违反约束被按一定概率严格控制甚至不违反。
原创
发布博客 2024.09.20 ·
215 阅读 ·
3 点赞 ·
0 评论 ·
0 收藏

ros与gazebo学习

(Todo)
原创
发布博客 2024.09.18 ·
331 阅读 ·
4 点赞 ·
0 评论 ·
7 收藏

【docker的安装与出现的问题解决】

注意docker的安装最好在超级用户状态下,通过sudo -i 进入超级终端模式。
原创
发布博客 2024.09.11 ·
290 阅读 ·
5 点赞 ·
0 评论 ·
5 收藏

规划算法的分类

根据不同的应用场景和解决问题的方式,规划算法有多种分类方式。
原创
发布博客 2024.09.07 ·
605 阅读 ·
3 点赞 ·
0 评论 ·
9 收藏

Issac 安装中安装中的NVIDIA驱动与ubuntu内核不匹配的问题

系统本来是5.19.0,但是驱动没有相匹配的版本。一般来说驱动安装535或者是525即可,535对应的5.8或者5.15都可以。因此,解决过程如下。如果需要更换内核,参考其他链接修改grub文件即可。重启系统:sudo reboot。
原创
发布博客 2024.08.29 ·
246 阅读 ·
5 点赞 ·
0 评论 ·
4 收藏

robotics library(RL)学习与使用笔记06 - RL中的demo介绍与使用中的问题总结

规划部分中的PRMplandemo 使用demo时的传参问题
原创
发布博客 2024.08.23 ·
128 阅读 ·
3 点赞 ·
0 评论 ·
0 收藏

Robotics library(RL)学习与使用笔记06 - 机械臂的轨迹规划

虽后设置自己需要的轨迹规划方法参数,通过rlplandemo调用相应的xml文件即可调出相应的轨迹规划界面,进行机械臂start位置与goal位置的调整,进行路径解算与规划结果的显示。在建立起正确的机械臂模型后,需要手动对所需要的障碍物环境进行配置,通过调整box文件中盒子的大小来设置障碍物的大小。随后需要再配置相应的机械臂的DH参数,在kin文件夹中找到相对应的xml文件,对其中的DH参数进行修改。如果不想手动计算DH参数,可以通过vrep中的插件对urdf文件导入后对DH参数进行导出。
原创
发布博客 2024.08.23 ·
182 阅读 ·
1 点赞 ·
0 评论 ·
0 收藏

Robotics Library(RL)学习与使用笔记03 - RL中机械臂模型的建模与显示

RL中的DH参数在XML文件中进行设置,关于DH参数的介绍和计算方法参考文章一文带你完全掌握机器人DH参数建模(详细步骤+实例+代码)_六轴dh c语言-CSDN博客。RL机械臂DH参数坐标轴建立的方法与一般方法存在不同,可以参考RL库中的变换矩阵可以看出来在RL库中,是先在上一个坐标轴的基础上进行角度theta的变化,再进行的位移d与l的变换。因此在建立坐标系时,坐标轴的位置需要定在当前杆件的末端处,也就是当前杆件与下一个杆件连接旋转的地方。
原创
发布博客 2024.08.23 ·
382 阅读 ·
5 点赞 ·
0 评论 ·
1 收藏

Robotics Library(RL)学习与使用笔记02-库的模型配置文件

这些文件定义了 XML 文件的结构,用于验证 XML 文件的格式和内容。- rlkin.xsd:定义运动学模型文件(例如 *.xml)的结构。- rlmdl.xsd:定义物理模型文件(例如 rlmdl/*.xml)的结构。- rlplan.xsd:定义路径规划配置文件的结构。
原创
发布博客 2024.08.23 ·
444 阅读 ·
4 点赞 ·
0 评论 ·
9 收藏

机械臂控制&仿真常见开源库对比

与 DART 紧密集成,支持多种机械臂和传感器,配置较复杂。独立库,支持多种操作系统和硬件平台,文档和示例更为丰富。具有强大的运动规划算法,但高自由度机械臂计算时间较长。先进的动力学仿真、优化和控制算法,适用于高复杂度仿真。高效的物理仿真和碰撞检测算法,但运动规划算法较少。基于 Python,易于集成和使用,适合实时仿真。具有多种运动规划和碰撞检测算法,但实现较为复杂。运动规划和控制,提供多种先进规划和优化算法。良好的文档和示例,但初次安装配置较复杂。独立库,不依赖 ROS,社区支持较少。
原创
发布博客 2024.08.23 ·
387 阅读 ·
3 点赞 ·
0 评论 ·
9 收藏

Robotics Library(RL)学习与使用笔记01-库的简介

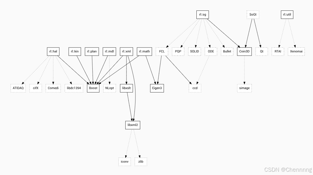
作用:SoQt 是一个用于将 Open Inventor 和 Coin3D 与 Qt 结合使用的工具包。- 作用:路径规划库,用于计算机器人从一个位置到另一个位置的路径。- 作用:运动学库,用于计算机器人关节和末端执行器的位置和姿态。- 作用:一个高效的 C++ 数学库,特别是用于矩阵操作。- 作用:用于 Hilscher CIFX 卡的通信库。- 作用:一组 C++ 库,提供了许多扩展标准库的功能。- 作用:一个用于机器人、游戏和仿真中的碰撞检测库。- 作用:一个开源的物理引擎,支持刚体和软体物理。
原创
发布博客 2024.08.23 ·
566 阅读 ·
3 点赞 ·
0 评论 ·
5 收藏

mojoco学习记录

Mojoco 是一个集成开发环境(IDE)和工具链,旨在帮助开发人员构建、调试和管理基于 **ROS(机器人操作系统)** 和 **Gazebo** 的机器人应用。1. **集成开发环境**:一个专门为机器人开发设计的 IDE,支持多种编程语言,并且集成了代码编辑、版本控制、调试和自动化构建工具。3. **可视化工具**:提供丰富的可视化工具,帮助开发者观察和分析机器人的行为、传感器数据和控制算法。4. **插件和扩展支持**:Mojoco 支持通过插件和扩展来增强其功能,可以根据项目需求进行定制。
原创
发布博客 2024.08.11 ·
198 阅读 ·
3 点赞 ·
0 评论 ·
0 收藏

四个步骤,使用图形界面操作设置Ubuntu网络代理

2 记录虚拟机ip,可以通过win系统的vpn查看(clash下点击图中箭头按钮即可显示),或者通过命令行ipconfig进行查看。3 打开虚拟机下的网络配置,在设置中找到,打开网络代理并设置为手动。分别输入对应的地址和端口号。4 打开虚拟机设置,并编辑其中的网络适配器为仅主机模式。1 打开win系统下的代理允许。
原创
发布博客 2024.03.01 ·
1129 阅读 ·
7 点赞 ·
0 评论 ·
11 收藏
加载更多