目录
3.1 教学概述
1、教学的意义【14/18辨析】
·教学是传授系统知识、促进学生发展的最有效形式;
·教学是学校进行全面发展教育,实现教育目的的基本途径;
·教学是学校教育的中心工作,学校教育必须坚持以教学为主
2、教学的任务
1)形式教育与实质教育
·形式教育认为教学的主要内容是发展智力,至于学科内容的意义是无关紧要的;
·实质教育认为主要任务在于传授给学生对生活有用的知识,智力无需特别培养
2)我国现阶段的教学任务【简答必背16/19辨析】
·首要任务使学生掌握系统的现代化科学基础知识和基本技能 现基技
·发展学生的智力,体力和创造才能;智体造
·培养社会主义品德和审美情趣,奠定科学的世界观;品美观
·关注学生的个性发展 关个展
3.2 教学过程
1、教学过程的本质【选择题】
一种特殊的认识过程,具有间接性、简捷性、引导性
2、教学过程的四大规律【辨析/材料/简答】
1)直接经验和间接经验相统一(间接性规律、学生认识的特殊性规律)
·学生以学习间接经验为主;
·学生学习间接经验要以直接经验为基础;
·坚持直接经验与间接经验相统一
2)掌握知识和发展能力相统一(发展性规律)
·掌握知识是发展能力的基础
·能力发展是掌握知识的重要条件
·掌握知识和发展能力具有相互转换的内在机制
·教学中应该防止两种倾斜
3)教师主导和学生主体作用相统一(双边性规律)
·发挥教师的主导作用是引导学生学习知识、发展身心的必要条件
·充分注重学生的主体地位,调动学生学习的积极性和主动性
·教师的主导作用和学生学习的主观能动性是辩证统一的,教学相长
4)传授知识和思想教育相统一(教育性规律)
·知识是思想品德形成的基础;
·思想品德的提高为学生积极地学习知识奠定基础;
·传授知识与思想品德教育有机结合
3、教学过程的基本阶段【简答必背】
·起始阶段:激发学习动机;
·中心环节:领会知识
·巩固、运用、检查知识
3.3 教学原则*【简答/辨析重点】
1、教学八大原则
1)直观性原则 【简答必背】选择语言不滥用
教学中要通过学生观察所学事物或教师语言形象地描述,引导学生形成对所学事物、过程的清晰表象,丰富他们的感性认识,使他们能正确认识和发展认识能力 eg:讲解课文时播放视频让学生感受
·正确选择直观教育和现代化教学手段;
·直观教具的演示要与语言讲解结合,重视运用言语直观;
·防止直观的不当和滥用
2)启发性原则【22上简答】目民发问
教学中教师要承认学生是学习的主体,注意调动他们的学习主动性,引导他们独立思考,自觉掌握科学知识,提高分析和解决问题的能力
eg:道而弗牵,强而弗抑,开而弗达
·加强学习的目的性教育,调动学生学习的主动性;
·启发学生独立思考,发展学生的逻辑思维;
·让学生动手实践,培养学生独立解决问题的能力
·发扬教学民主
3)巩固性原则
eg:学而时习之,温故而知新
·理解的基础上巩固;
·重视组织各种复习;
·在扩充改组和运用知识中积极巩固知识
4)循序渐进原则【简答必背】系统矛盾浅深易难
教学要按照学科的逻辑系统和学生认识发展的顺序进行,使学生系统的掌握基础知识、基本技能,形成严密的逻辑思维能力
eg:学不躐等,不陵节而施
·教学要有系统性;
·注意主要矛盾,解决好重点与难点的教学;
·按照学生的认识顺序,由浅入深,由易到难的进行教学
5)因材施教原则
6)理论联系实际【简答背】书养技
·书本知识注重联系实际;
·重视培养学生运用知识的能力;
·正确处理教学与技能训练的关系
7)量力性原则/可接受性原则
8)科学性与思想性相统一的原则
3.4 教学方法
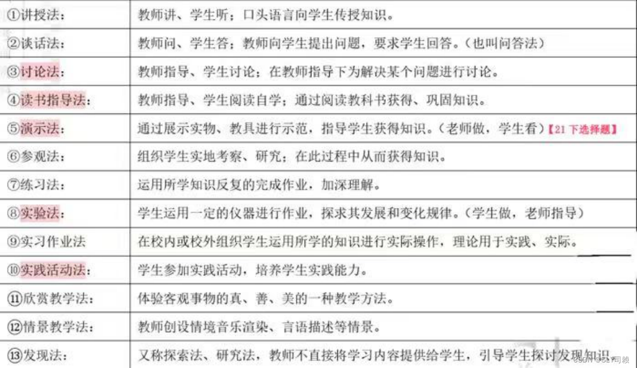
1、我国常用的教学方法【背,给材料知道是哪种】

2、教学方法的基本要求【简答/辨析/材料】
1)讲授法的基本要求【简答必背】教师诱导学生科学听讲语言艺术
·教师要注意启发诱导学生;·教学内容要有科学、系统、思想性;
·讲究语言艺术;·组织学生听讲
2)谈话/问答法的基本要求【简答背】
·准备好问题和谈话计划;·提出问题的明确要求;
·善于启发诱导学生思考;·做好归纳、小结
3、教学方法选用的依据【简答必背】教师三教学学生课程
·教学目的和任务的要求;
·教学手段、教学环境等因素;
·教学时间、设备条件
·教师业务水平、实际经验及个性特点;
·课程性质和教材特点
·学生特点;
3.5 教学组织形式
1、常见的教学组织形式【选择题】

2、班级授课制的优缺点【简答背】
3.6 教学工作基本环节
1、教学工作的基本环节【简答21上】
1)备课
教学工作的起始环节,是上好课的先决条件
基本要求:【简答背15下】
·三备--备教材,备学生、备教法
·三计划--学期教学进度计划、课题计划、课时计划
2)上课
教学工作的中心环节,提高教学质量的关键
单一课:新授课、复习课、实验课
综合课:一节课内完成两种或两种以上的教学任务的课
上好课基本要求:【简答背19下】
·目标明确;·内容正确;·方法得当;·结构合理
·语言艺术;·板书有序;·态度从容;·充分发挥学生的主体性
3)课外作业的布置与批改【简答背22下】
·内容符合课程标准和教科书要求;·作业量适当,难度适度;
·规定完成时间和要求;·坚持检查和批改学生作业;
·课内作业与课外作业相结合;·对学生作业的指导要恰如其分,错误及时指出
4)课外辅导
上课的必要补充,但不是上课的继续和简单的重复
5)学业成绩的检查与评定
教学评价的重要组成部分
3.7 教学评价
1、教学评价的概念【21上辨析】
以教学目标为依据,通过一定标准和手段,对教学活动及其结果进行价值上的判断。即对教学活动和结果进行测量、分析和评定的过程。
2、教学评价的基本内容【13下辨析】
·学生学业成绩的评价
·教师教学质量的评价
·课程的评价
3、教学评价的类型【选择题】
1)诊断性评价
教学前,对学生现有知识和能力的评价
eg:摸底考试
2)形成性评价
教学过程中对学生知识和能力进行及时的测评
eg:口头提问学生
3)总结性评价
教学完成后对学生进行期末考试
4)相对性评价
依据学生个人成绩在该班所处的位置来判断成绩好坏
eg:教招考试,与别人比较
5)绝对性评价
判断学生是否达到教学目标的要求,不评定好坏
eg:教资考试,与标准比
6)个体内差异评价
个体过去与现在的成绩进行比较,与自己比较
4、教学评价的主要方法【选择题】
1)信度
测验的两次结果相近,信度较高可信
2)效度
测量的正确性,是否符合指标
3)区分度
测验对不同水平的考生的区分程度
4)难度
测验包含的试题难易程度
本文详细阐述了教学的各个方面,包括教学概述中的意义和任务,教学过程的本质和规律,以及教学原则,如直观性、启发性和巩固性原则等。还提到了教学方法的选择和使用,教学组织形式,特别是班级授课制的优缺点,以及教学工作的基本环节和评价体系。

被折叠的 条评论
为什么被折叠?



