1. 持久化存储
1.1 HostPath
hostpath:多个容器共享数据,不能跨宿主机,如果宿主机挂了,在其他宿主机上起pod,那么之前的数据就没有了
spec:
nodeName: 10.0.0.12
volumes:
- name: mysql
hostPath:
path: /data/wp_mysql
containers:
-name: wp-mysql
image: 10.0.0.11:5000/mysql:5.7
imagePullPolicy: IfNotPresent
ports:
- containerPort: 3306
volumeMounts:
- name: mysql
mountPath: /var/lib/mysql
1.2 NFS
volumes:
- name: mysql
nfs:
path: /data/wp_mysql
server: 10.0.0.11
1.3 PV和PVC

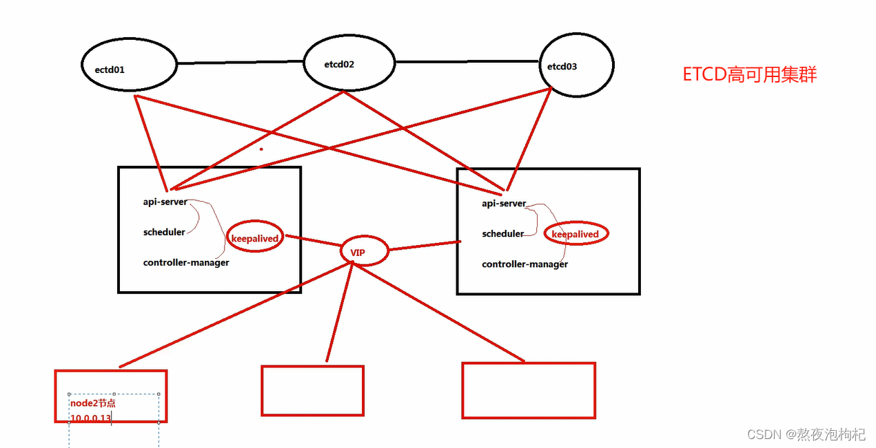
三台etcd 两台apiserver 一台node节点
本文探讨了Kubernetes中三种常见的持久化存储解决方案:HostPath用于在单个宿主机上共享数据,NFS提供跨主机共享,而PV和PVC用于更高效地管理存储资源。讨论了HostPath的局限性以及PV和PVC在多节点部署中的角色。
9554

被折叠的 条评论
为什么被折叠?



