一、串口简介
串行接口(Serial Interface)是指数据一位一位地顺序传送
特点:
串行通讯的特点是:数据位的传送,按位顺序进行,最少只需一根传输线即可完成;
异步串行接口:
异步串行是指UART(Universal Asynchronous Receiver/Transmitter),通用异步接收/发送。UART是一个并行输入成为串行输出的芯片,通常集成在主板上。UART包含TTL电平的串口和RS232电平的串口。
串口的分类:
根据信息的传送方向,串行通讯可以进一步分为单工、半双工和全双工三种。
二、串口;连接方式

本次实验主机使用USB口(TTL电平),开发板采用串口(RS232电平),所以中间需要使用ST_LINK仿真器 ST-LINK仿真器,完成USB口和串口之间转换 在ST-LINK仿真器内部有一个芯片(STM32F103),这个芯片,完成USB口和串口之间转换 在STM32F103内部固化一段程序,这段程序不开源,这段程序可以USB口和串口之间转换
三、串口通信协议
3.1串口配置信息

1. 串口采用串行通信方式 因为收发数据收发时,一个时钟周期,只能收发一位数据
2. 波特率(bps:比特率,二进制/秒,比特/秒) 串口通信时,传输的速率,1s钟能够收发数据的位数 115200bps:表示1s钟可以收发115200bit数据 波特率倒数:传输每位所需要的时间 3. 8N1代表的是什么?
8:8位数据位
N:没有奇偶校验位
1:1位停止位
3.2,串口通信协议

1.空闲态: UART总线不在传输数据的时候,总线处于空闲状态,为高电平
2.起始信号 开始信号,串口通信的开始标志位
3.数据位 串口发送数据,先发低位,再发高位
4.奇/偶校验位:校验数据是否正确 奇校验:数据位和校验位1的个数为奇数 偶校验:数据位和校验位1的个数为偶数
5.停止信号:发送数据结束,回到高电平状态,校准时钟信号
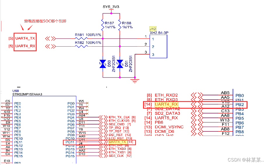
四,分析电路图

通过分析电路图可知: UART4_RX------>PB2 UART4_TX------>PG11
五、实现原理分析

实现步骤:
1.RCC使能GPIO控制器,UART控制器
2.设置GPIO控制器
2.1 通过MODEL控制器,将PB2和PG11设置为复用功能模式
2.2 通过GPIOB_AFRL寄存器,设置PB2引脚为复用功能UART4_Rx
2.3 过GPIOG_AFRH寄存器,设置PG11引脚为复用功能UART4_Tx
3.设置UART控制器
3.1 USART_CR1:设置数据位宽度,以及将相应位进行使能
3.2 USART_CR2:设置停止位
3.3 USART_BRR:设置波特率---->设置的采样率有关
3.4 USART_RDR :设置接收数据寄存器
3.5 USART_TDR :设置发送数据寄存器
3.6 USART_ISR:设置状态寄存器
3.7 USART_PRESC :设置时钟分频器
六、代码实现
串口工具输入一个字符串,按下回车键,会显示输入的字符串串口打印
uart.h
#ifndef __UART4_H__
#define __UART4_H__
#include "stm32mp1xx_gpio.h"
#include "stm32mp1xx_uart.h"
#include "stm32mp1xx_rcc.h"
//1.初始化函数
void uart4_init();
//2.发送一个字符
void put_char(const char str);
//3.接收一个字符
char get_char();
//4.发送一个字符串
void put_string(const char* str);
//5.接收一个字符串
char* get_string();
#endif
uart.c
#include "uart4.h"
extern void delay_ms(int ms);
//1.初始化函数
void uart4_init()
{
//1.RCC寄存器初始化
RCC->MP_AHB4ENSETR |= (0x1<<1);
RCC->MP_AHB4ENSETR |= (0x1<<6);
RCC->MP_APB1ENSETR |= (0x1<<16);
//2.GPIO章节初始化
GPIOB->MODER &= (~(0x3 << 4));
GPIOB->MODER |= (0X1 <<5);
GPIOB->AFRL &= (~(0XF <<8));
GPIOB->AFRL |= (0X1 << 11);
GPIOG->MODER &= (~(0x3 <<22));
GPIOG->MODER |= (0X1 <<23);
GPIOG->AFRH &= (~(0xF <<12));
GPIOG->AFRH |= (0x3 <<13);
//2.UART章节初始化
if(USART4 ->CR1)
{
delay_ms(500);
USART4 ->CR1 &= (~(0X1));
}
//串口初始化,8位数据位,
USART4 ->CR1 &= (~(0X1 <<12));
USART4 ->CR1 &= (~(0X1 <<28));
//无奇偶校验位
USART4 ->CR1 &= (~(0X1 <<10));
//设置停止位
USART4 ->CR2 &= (~(0x3 <<12));
//无分频
USART4 ->PRESC &= (~(0XF));
//设置采样率
USART4 ->CR1 &= (~(0X1 <<15));
//设置波特率115200
//USART4->BRR &= (~(0xFFFF));
USART4->BRR = 0x22B;
//设置接收发送使能
USART4 ->CR1 |= (0X1 <<2);
USART4 ->CR1 |= (0X1 <<3);
//设置串口使能
USART4 ->CR1 |= (0X1);
}
//2.发送一个字符
void put_char(const char str)
{
//1.判断发送数据寄存器有无数据ISR[7]
//读0,表示发送数据寄存器满,需要等待
//读1,表示发送数据寄存器空,才可以发送下一个字节
while(!(USART4->ISR & (0X1 <<7)));
//2.将要发送的字符,写入要发送的寄存器中
USART4 ->TDR = (unsigned int)str;
//3.判断发送数据是否发送完成
//读0:发送数据没有完成,需要等待
//读1:发送数据完成,可以发送下一帧数据
while(!(USART4->ISR & (0X1 <<6)));
}
//3.接收一个字符
char get_char()
{
//1.判断接收寄存器是否有数据可读 ISR[5]
//IF 0,no data,WAIT
//IF 1,有数据可读
while(!(USART4->ISR &(0X1 <<5)));
//2.将接收数据寄存器中的内容读出来
char ch = (char)(USART4 ->RDR);
return ch;
}
void put_string(const char* str)
{
//判断是否为'0'
int i=0;
while(*(str+i) != '\0')
{
while(!(USART4->ISR & (0X1 <<7)));
USART4 -> TDR = *(str+i);
while(!(USART4->ISR & (0X1 <<6)));
i++;
}
}
char buffer[50] ={0};
char* get_string()
{
int i =0;
//1.写一个循环,进行接收
//2.循环实现:接收一个字符之后就要发送一个字符
put_char('\n');
put_char('\r');
for(i=0; i<49; i++)
{
while(!(USART4->ISR &(0X1 <<5)));
if(USART4 ->RDR == '\r')
{
put_char('\n');
put_char('\r');
buffer[i] = '\0';
break;
}
buffer[i]=(char)(USART4->RDR);
put_char(buffer[i]);
}
//当键盘的回车键按下后,字符串接收结束'\r'
//3.字符串补'\0'
if(i==49)
{
buffer[49]='\0';
}
return buffer;
}
main.c
#include "uart4.h"
extern void printf(const char *fmt, ...);
void delay_ms(int ms)
{
int i,j;
for(i = 0; i < ms;i++)
for (j = 0; j < 1800; j++);
}
int main()
{
//调用初始化函数
uart4_init();
while(1)
{
put_string(get_string());
}
return 0;
}
实验现象:

368

被折叠的 条评论
为什么被折叠?



