QuartusII实现4位加法器
4位加法器构建
1. 四位加法器基本原理
采用底层逻辑,通过自行构架原件搭建4位加法器: 半加器 -> 1位全加器 -> 4位全加器
逻辑原件构建过程: 1位全机器
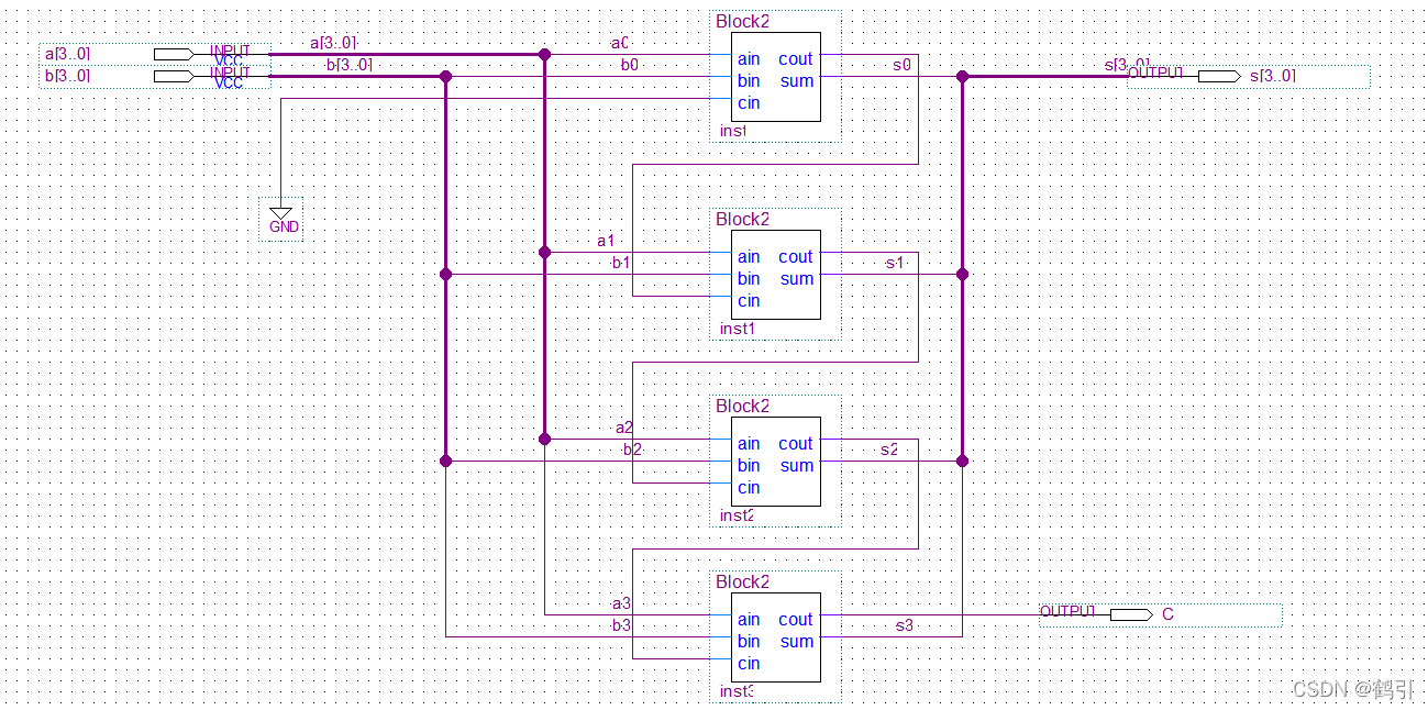
一个4位全加器可以由4个1位全加器构成,加法器间的进位可以通过串行方式实现。通过将低位加法器的进位输出cout与相临的高位加法器的最低进位输入信号cin相接
2. 构建加法器
- 通过总线连接方式,进行加法器的拼接,
对单线进行命名

- 时序电路仿真
- 构建波形文件,导入输入输出节点,进行数字仿真

根据波形文件,查看全加器的实现,对于是否存在进借位可以看到明确的波形变化,四位全加器的功能性得到实现 - 构建波形文件,进行时序仿真

在进行基本时序验证过程中,对于波形文件的传输过程中不存在延迟问题,时序功能正常实现
- 构建波形文件,导入输入输出节点,进行数字仿真
- 硬件功能测试
-
引脚输入输出添加

在实现过程中,在硬件机上实现本过程中,调用led灯为3-10,3-6为第一位四位数输入,后四位为第二,同时添加引脚等作为进位输出 -
下载过程见上一贴

-
测试验证
- 测试1:
0001+0001= 0010
- 测试2:
1111+0001 进位1,和为0
- 测试1:
-
总结
- 在进行本次实验中,在实现四位全加器线路中,当
一位全加器中的cin无信号输入过程中,且未进行接地操作,则该过程中该输入端口在进行实物器件操作过程中,会默认输入信号为1,默认为高电平,导致全加器验证出现错误 - 使用总线方式进行线路搭建中,需要对指定的单线进行序号化命名,保证输入信号为正确信号,不会产生累加错误
2万+

被折叠的 条评论
为什么被折叠?



