5月11日-5月17日,IDC圈发生了这些大事,随蒙鸟云来一起围观吧!
一、普洛斯怀来大数据科技产业园开工建设,布局数字“新基建”
普洛斯怀来大数据科技产业园项目,于5月12日,举行了开工仪式,正式拉开了超大规模数据中心全面建设的序幕。据悉该项目基础建设投资16亿元,总投资规模超过百亿,建筑总面积近9万㎡,可以容纳1.5万个标准的机柜,总共放置20万台服务器,建设成功后,将会成为国际领先的T3+数据中心,主要为国内外知名的互联网公司、金融机构以及政府提供数据运营方面的服务。
二、中国电信提出要加快数据中心的建设,要求在三季度前完成政企OTN改造
中国电信表示,2020年全集团资源池服务器的建设数量计划不会少于40000台,对各省公司以及专业公司提出要求,要及时梳理并且上报云资源池的建设需求,根据紧急程度,有批次,高质量的推动工程的建设。
此外,中国电信要求各省分公司在6月底之前,完成政企的高质量专线承载网络(OTN)、业务路由器及接入交换机(CN2-DCI)扩容所需要的机房、空调、电源等配套的资源建设。并在8月末之前完成资源池对接所需的本地传输资源建设,三季度前政企OTN/CN2-DCI接入全部建成天翼云资源池。
三、腾讯云加码新基建,计划新增多个容纳百万服务器的数据中心集群
腾讯云资源管理总监阮梦,5月13日,在对外沟通会上透露,腾讯云未来将会增加多个超大型的数据中心集群,这些集群秉持模块化、集约化的模式建设,长远规划部署的服务器都将在100万台以上。其中,首批将在广东、江苏、河北三个省份落地,进一步满足华南、华东、华北等区域产业数字化转型升级对云计算资源的旺盛需求。
四、南方电网首个直流移动式数据中心,预计今年年底建成
近日,东莞巷尾多站合一直流微电网示范项目开始进入采购建设阶段。
东莞巷尾多站合一直流微电网示范项目包括了变电站、数据中心站、移动储能、电动汽车充电站、分布式光伏发电站、5G基站等应用,建成后将成为南方电网区域内第一个直流移动式数据中心,向社会提供云服务、还能数据处理功能,帮助城市快速实现低成本的5G覆盖。该项目预计在今年年底完成。
五、非洲最大数据中心运营商投资2.2亿美元扩大建设规模
为了满足随着非洲大陆政府与冠状病毒斗争而对数据不断增长的需求,非洲最大额数据中心运营商公司(Teraco Data Environments)计划投资40亿兰特(约2.2亿美元)在非洲扩大数据中心的建设规模。
该公司首席财务官简Jan Hnizdo说,冠状病毒的爆发正在加速数字化进程,因为该公司在封锁期间转向远程工作和内容流,以应对这一流行病。
南非由于其基础设施以及熟练的劳动力,被认为是向非洲其他地区提供服务的良好基地。微软公司、华为技术公司、亚马逊公司近来均在开普敦或者约翰内斯堡建立了数据中心。
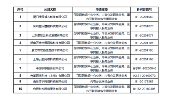
六、工信部公布了2020年第15、16批CDN牌照的企业名单
(第15批获得CDN牌照的企业名单)
(第16批获得CDN牌照的企业名单)
七、IMT-2020(5G)推进组发布5G网络设备安全保障测试规范
为了促进5G安全标准以及产品成熟,推动5G安全国际的统一评估认证,IMT-2020(5G)推进组安全工作组制定了5G安全试验系列规范,并于5月12日正式发布。该系列规范由中国信息通信研究院、华为、中国移动、中国联通、中国电信、中兴通讯、大唐移动、上海诺基亚贝尔等单位共同起草完成。
(文中图片均来自网络,仅做参考)

被折叠的 条评论
为什么被折叠?



