L_c.
码龄4年
关注
提问 私信
  • 博客:41,684
    41,684
    总访问量
  • 7
    原创
  • 226,916
    排名
  • 250
    粉丝
  • 23
    铁粉
  • 学习成就
IP属地以运营商信息为准,境内显示到省(区、市),境外显示到国家(地区)
IP 属地:广东省
  • 加入CSDN时间: 2020-06-22
博客简介:

weixin_48863980的博客

查看详细资料
  • 原力等级
    成就
    当前等级
    3
    当前总分
    222
    当月
    12
个人成就
  • 获得306次点赞
  • 内容获得8次评论
  • 获得947次收藏
创作历程
  • 3篇
    2024年
  • 4篇
    2023年
成就勋章
TA的专栏
  • 硬件学习
    5篇
  • 协议学习
    1篇
  • PCB设计
    1篇
兴趣领域 设置
  • 人工智能
    opencv计算机视觉机器学习深度学习神经网络图像处理数据分析
创作活动更多

HarmonyOS开发者社区有奖征文来啦!

用文字记录下您与HarmonyOS的故事。参与活动,还有机会赢奖,快来加入我们吧!

0人参与 去创作
  • 最近
  • 文章
  • 代码仓
  • 资源
  • 问答
  • 帖子
  • 视频
  • 课程
  • 关注/订阅/互动
  • 收藏
搜TA的内容
搜索 取消

OLED显示屏驱动程序(I2C)

发布资源 2024.03.18 ·
7z

开关电源系列(二)------反激式开关电源设计

开关电源在整个电路设计中极其重要,涉及到的理论知识也很多,在设计的时候要考虑到很多地方,上一章简单的介绍一下开关电源的一些基础的知识,这一章我们来看下常用的反激式开关电源。
原创
发布博客 2024.02.27 ·
7210 阅读 ·
56 点赞 ·
2 评论 ·
229 收藏

硬件电路学习系列(三)-----数码管驱动电路设计

这一章节我们来学习一下数码管显示电路,数码管驱动的硬件电路比较简单,上手很容易。这一章主要学了一下数码管驱动的知识,比较简单。
原创
发布博客 2024.01.20 ·
5201 阅读 ·
33 点赞 ·
0 评论 ·
56 收藏

开关电源学习系列(一)------开关电源了解

开关电源在整个电路设计中极其重要,涉及到的理论知识也很多,在设计的时候要考虑到很多地方,这一章主要简单的介绍一下开关电源的一些基础的知识。本章节主要简单了解了一下开关电源的一些基本知识,然后介绍了开关电源几种常用的拓扑结构,都是比较简单的知识。
原创
发布博客 2024.01.12 ·
11601 阅读 ·
66 点赞 ·
1 评论 ·
308 收藏

F407核心板设计(一)------原理图设计

闲来无聊自己做个407的核心板玩玩,这一章主要讲解一下原理图的设计过程。这一章主要是讲下f407核心板原理图设计,比较简单,PCB设计具体看后续章节。
原创
发布博客 2023.12.26 ·
10762 阅读 ·
76 点赞 ·
3 评论 ·
188 收藏

协议学习系列(一)------IIC协议

本文主要讲解了IIC通讯协议的相关知识,后续例程代码我有空贴上去
原创
发布博客 2023.12.25 ·
931 阅读 ·
13 点赞 ·
0 评论 ·
22 收藏

硬件电路学习系列(二)-----常用电子元件

今天在公司主要学习了一些常用电子元器件的知识,了解了它们的相关参数及用法
原创
发布博客 2023.12.25 ·
1843 阅读 ·
31 点赞 ·
0 评论 ·
42 收藏

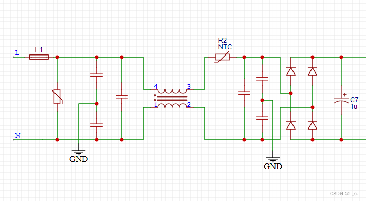
硬件电路学习系列(一)-----电源滤波整流电路设计

这两天在公司学到了很多东西,做个笔记把他记录下来,还有太多东西要学了。
原创
发布博客 2023.12.22 ·
4091 阅读 ·
31 点赞 ·
2 评论 ·
93 收藏