一.什么是 sysfs 文件系统
sysfs 文件系统是 Linux 内核提供的一种虚拟文件系统,用于向用户空间提供内核中设备,驱动程序和其他内核对象的信息。它以一种层次结构的方式组织数据,并将这些数据表示为文件和目录,使得用户空间可以通过文件系统接口访问和操作内核对象的属性。sysfs 提供了一种统一的接口,用于浏览和管理内核中的设备、总线、驱动程序和其他内核对象。它在 /sys 目录下挂载,用户可以通过查看和修改 /sys 目录下的文件和目录来获取和配置内核对象的信息。

二.设备模型的基本框架
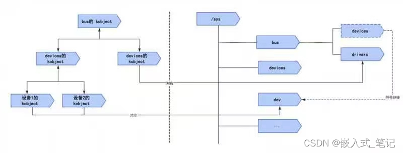
在 Linux 内核中,kobject 是一个通用的基础结构,用于构建设备模型。每个kobject 实例对应于 sys 目录下的一个目录,这个目录包含了该 kobject 相关的属性,操作和状态信息。如下图所示:

说 kobject 是设备模型的基石,通过创建对应的目录结构和属性文件,它提供了一个统一的接口和
本文介绍了Linux内核的sysfs文件系统,包括其作为提供内核对象信息的虚拟文件系统、kobject在设备模型中的作用,以及/sys目录下的主要结构和分类,展示了sysfs如何统一管理设备和内核参数。
订阅专栏 解锁全文
787

被折叠的 条评论
为什么被折叠?



