小编这几天在网上收集了 30 张大佬制作的 Java 知识点总结的思维导图,整理成了这篇文章分享给大家,帮助大家梳理构建 Java 的知识体系。
这份思维导图包含从Java的简介、主要特性、发展历史到语法、数据类型、修饰符、运算符、类、数组、框架、面向对象的编程思想等大大小小的知识点。一方面可供初学者参考,另一方面,便于大家结合思维导图深入学习、理解、思考;建议大家可以先收藏下,慢慢看;
1、Java 简介 Java思维导图 可以去VX公众号 Python丹卿 获取

2、Java 主要特性

3、Java发展历史

4、Java开发环境配置

5、Java基础语法 Java思维导图 可以去VX公众号 Python丹卿 获取

6、Java基本概念

7、Java面向对象A

8、Java 面对对象 B

9、Java 面对对象 C

10、Java 基本数据类型 A Java思维导图 可以去VX公众号 Python丹卿 获取

11、Java 基本数据类型 B

12、Java 变量类型

13、Java 修饰符

14、Java 运算符 A

15、Java 运算符 B

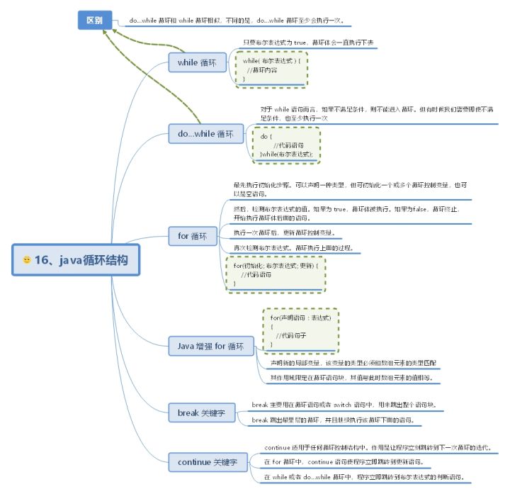
16、Java 循环结构

17、Java 分支结构

18、Java Number & Math 类

19、Java String类

20、Java StringBuffer 和 StringBuilder 类

21、Java数组

22、Java 日期时间

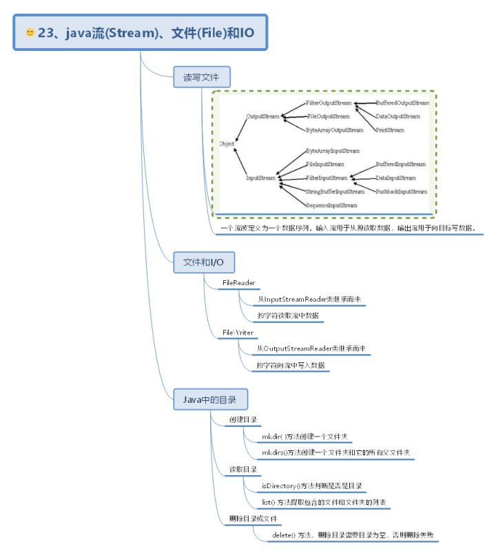
23、Java流(Stream)、文件(File)和IO

24、Java 异常处理

25、Java 集合框架

26、Java 泛型

27、Java 序列化

28、Java 网络编程

29、Java 多线程

30、Java 新特性 Java思维导图 可以去VX公众号 Python丹卿 获取

JAVA高清版思维导图获取方式看下方或文中
565

被折叠的 条评论
为什么被折叠?



