个人感想:算是完成了自己期望的目标300分吧,比之前进步了。第一题花了十五分钟,有十多分钟都是在看题。第二题01背包花了半个小时,太久没看动态规划了模板都忘得差不多。第三题的大模拟依旧有难度,写完的时候离比赛结束还剩一个小时。第四题大概看了一下应该是线段树,但是比线段树难,需要维护的数值有两个,线段树应该只能做一个,然后没去研究,暴力应该能拿点分的但是也做不动了(腰还给扭了QAQ)。
一、如此编码



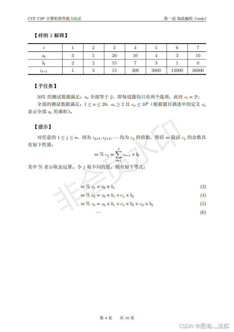
解题思路:给出a数组求b数组,c数组为a数组前缀和。
可以看出b[i]*c[i-1]=m%c[i]-m%c[i-1]
#include<bits/stdc++.h>
using namespace std;
int n,m,a[30],b[30],c[30];
int main()
{
c[0]=1;
cin>>n>>m;
for(int i=1;i<=n;i++)cin>>a[i];
for(int i=1;i<=n;i++)c[i]=c[i-1]*a[i];
for(int i=1;i<=n;i++)b[i]=(m%c[i]-m%c[i-1])/c[i-1];
for(int i=1;i<=n;i++)cout<<b[i]<<" ";
return 0;
}
二、何以包邮


解题思路:01背包,从m开始遍历就好了,最高位pre,也就是所有价值相加。
#include<bits/stdc++.h>
using namespace std;
int n,x,a[50],dp[300050],pre;//dp数组容量1e4*30组
int main()
{
dp[0]=1;
cin>>n>>x;
for(int i=0;i<n;i++)cin>>a[i],pre+=a[i];//pre最大容量
for(int i=0;i<n;i++)
{
for(int j=pre;j>=a[i];j--)
{
dp[j]=max(dp[j],dp[j-a[i]]+a[i]);//01背包
}
}
for(int i=x;i<=pre;i++)
{
if(dp[i]>=x)
{
cout<<i<<endl;
break;
}
}
return 0;
}
三、防疫大数据




解题思路:关键其实在于存储的方式,set的存储可以自动从小到大排序并且可以去重(题目中有重复数据),听说有另一种解法是存储更新风险地区左右边界的,但是我没去尝试。
#include<bits/stdc++.h>
using namespace std;
typedef long long ll;
set<ll>sd[1050],su;//sd存储第i天风险地区,su风险人员名单
struct node{
ll d,u,r;
}a;
vector<node>v[1050];
ll n,ri,mi,d,u,r,pi;
int main()
{
cin>>n;
for(int i=0;i<n;i++)
{
cin>>ri>>mi;
for(int j=1;j<=ri;j++)
{
cin>>pi;
for(int j=i;j<i+7;j++)sd[j].insert(pi);//第j天插入风险地区pi
}
for(int j=1;j<=mi;j++)
{
cin>>d>>u>>r;
if(d<0)continue;//天数为负数必不可能高风险
if(!sd[d].count(r))continue;//r地区在第d天不是风险地区
a.d=d;
a.u=u;
a.r=r;
v[i].push_back(a);//将记录第i天的第j个表格
}
for(int j=max(0,i-6);j<=i;j++)//从i-6天前开始遍历mi表,如果是七天前的信息就不需要隔离了(i-6)
{//最小从第0天开始
for(int k=0;k<v[j].size();k++)//遍历第j天的表
{
a.d=v[j][k].d;
a.u=v[j][k].u;
a.r=v[j][k].r;
if(a.d<=i-7)continue;//表内信息超过七天
bool flag=1;
for(int l=a.d;l<=i;l++)
flag&=sd[l].count(a.r);//确保一直为风险地区不间断
if(flag)//满足条件就隔离
su.insert(a.u);
}
}
cout<<i;
set<ll>::iterator it;
for(it=su.begin();it!=su.end();it++)cout<<" "<<*it;
cout<<endl;
su.clear();
}
return 0;
}
四、吉祥物投票
写不动-_-了,第一眼看着像线段树。

3041

被折叠的 条评论
为什么被折叠?



