作者,Evil Genius~~
空间转录组的运用方向:转录、蛋白
ST最适合回答三种生物问题:首先可以阐明组织的细胞类型组成;第二类问题与细胞相互作用有关;最后可以帮助阐明组织成分之间的分子相互作用。

2018年单细胞转录组技术被Science 评为年度突破技术;2019年单细胞多组学被Nature Methods 杂志评为年度技术,预示着单细胞多组学研究将成为趋势,其中,单细胞结合空间转录组研究,使单细胞在三维空间领域的研究成为新热点。2020年空间转录组技术被 Nature Methods评为年度技术,进一步证实该技术具有巨大的发展空间,后续空间转录组技术将会在各个研究领域改变我们了解复杂组织的方式。
空间转录组学在发现疾病因子、建立空间图谱、描绘空间蓝图等方面已得到了广泛的应用和推广,但其潜力远不止于此。例如,在细胞间通讯的研究中,不同细胞类型的相互作用是从转录组学数据和已知的配体受体复合物中推断出来,然而,单个细胞之间正在进行的相互作用很难被立即捕捉到。无论是在组织中还是在培养环境中,空间相邻的细胞更有可能相互作用,这正是空间转录组发挥作用的地方,因此,将空间转录组学引入细胞间通讯研究是值得期待的。此外,单细胞组学技术在许多方面促进了空间转录组学的发展,例如可以从细胞分型提供标记基因,这反过来又可以利用空间位置信息协助单细胞组学区分亚群。此外,由于基于图像的空间研究方法可以提供亚细胞视图来观察单个细胞内的分子行为,这使得分析基因-基因相互作用组、基因调控网络和多模态组学成为可能。
空间转录组数据探索
空间转录组数据的探索,重点围绕“细胞组成-空间结构-区域功能”这一分析过程,如三级淋巴结构的成熟情况、免疫细胞的浸润程度、癌和癌旁交接区的细胞特征,以及胎儿肝脏造血的“网兜”结构和胰腺胰岛功能团的组成等。
空间转录组的一般分析思路如下:
-
结合scRNA-seq数据反卷积算法或Marker gene/功能评分等方式,判断空间stop的细胞类型/组成;
-
通过无监督降维聚类分析,将基因表达模式相似的stop聚成一类,结合细胞类型鉴定结果,分析空间结构中细胞的组成;
-
分析不同区域(或聚类)间的相互作用关系,如癌和癌旁交接区中细胞受体-配体分析,肿瘤细胞侵袭轨迹的拟时序分析等;
-
针对感兴趣的区域做功能富集评分,分析组织结构功能;
-
选择关注的组织区域,明确细胞组成与功能结构的关系,提出关键结论。

利用空间转录组数据集进行探索性数据分析
空间转录组的经典分析内容
1、空间注释
为了能更好地理解空间转录组数据,识别组织切片上的细胞类型组成,首先会进行空间细胞类型鉴定。鉴于转录组具有独特的空间和时间异质性,联合同一个组织的scRNA-seq数据,可更准确的鉴定空间细胞类型。如SPOTlight、SpatialDWLS、RCTD、Cell2location、CellTrek和MIA等方法,各有优势。我们选择其中最常用的进行介绍。
1.1 Cell2location分析
Cell2location软件针对不同组织,采用负二项式回归来预估每个cluster的平均表达谱,基于参考的scRNA-seq数据应用贝叶斯模型从空间转录组数据中解析细胞类型并创建细胞图谱。此外,Cell2location还可以对细胞类型丰度的NMF(非负矩阵分解)进行估计,NMF产生了一组空间细胞类型丰度分布图,用于捕捉共定位的细胞类型。

A:不同类型细胞在空间上的表达丰度;B:在同一切片上,使用不同颜色同时展示各类细胞类型的表达丰度;C:NMF产生的空间细胞类型丰度分布图。
1.2 MIA分析
MIA分析(multimodal intersection analsysis)通过计算某区域的差异基因与scRNA-seq数据鉴定的细胞类型差异基因之间的重叠程度,来推断特定组织区域中特定细胞类型的富集情况。

A:胰腺导管腺癌(PDAC)切片HE染色及组织学注释结果;B:特征基因的空间表达分布;C:在空间转录组检测结果上进行组织学注释;D:MIA分析细胞类型结果。
1.3 SPOTlight分析
每个空间spot大约包含1-10个细胞,因此需要解析每个spot内的细胞组成,这种分析一般称为去卷积分析(deconvolution)。SPOTlight基于NMF(非负矩阵因式分解)的方法,将scRNA-seq数据集作为参考,使用因子分析来预测每个spot可能的单细胞组成,从而实现在空间上定位scRNA-seq数据中亚群。

成年小鼠大脑矢状面前后切片的细胞类型结果,每个spot由不同的细胞组成,细胞占比情况与spot中的颜色比例一致。
1.4 空间spot评分
若没有同一样本scRNA-seq数据,且只关心特定几种细胞类型空间位置时,我们可以用特定细胞类型的marker基因(也可以来源于其他scRNA-seq数据),采用ssGSEA和Seurat的AddModuleScore等软件对空间spot进行评分,从而鉴定细胞类型的空间位置。需要注意的是每个样本的score阈值不同,需要根据样本实际情况进行判断。

A:人鳞状细胞癌的HE染色结果和空间stop聚类结果;B:对scRNA-seq来源的TSK(肿瘤特异性角质细胞)的基因进行评分;C:TSK在组织切片上的定位。
在明确空间spot的细胞类型/组成之后,可后续进行一系列高级分析,如肿瘤恶性细胞推断、拟时序分析、细胞通讯受配体分析和空间临近距离分析等,进一步进行数据挖掘。
2、CNV分析
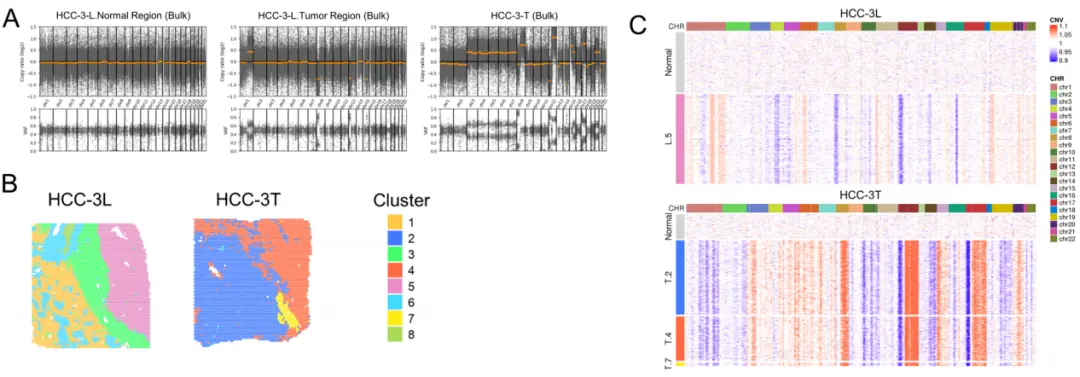
CNV(Copy number variation,拷贝数变异)是基因结构变异(Structural Variant,SV)的重要组成部分。Broad 研究所开发的CNV分析工具inferCNV,常用于scRNA-seq数据中恶性细胞的鉴定。以正常细胞为参考,通过与参考细胞相比的基因表达强度的相对变化来表示基因的扩增或者缺失。有文章表明,用inferCNV软件从空间转录组数据推断出的绝大多数CNV与Bulk WES数据一致,说明其从空间转录组数据推断出CNV的可靠。此外,SPATA等软件也可以用于CNV分析。

A:用WES技术对肝癌的正常、癌旁交接区和肿瘤组织检测的CNV结果;B:肝癌的癌旁和癌组织空间转录组降维聚类结果,Cluster5为癌旁交接区;C:用inferCNV软件分析肝癌的癌旁和癌组织的CNV变化。
最后可以根据区分的恶性细胞和非恶性细胞结果,将数据映射到空间切片上。黄色代表非恶性细胞,蓝色代表恶性细胞。

3、细胞空间相对位置
组织切片上的细胞分布和基因表达特征,是空间转录组学的研究重点。根据组织学或病理学结果,选定某些spot为中心,可以分析不同组织深度上对应的空间特征,探索组织切片上结构区域的功能变化。3.1单向距离分析根据空间区域划分结果,应用GSEA(或GSVA等其他评分软件)可分析不同区域的功能/通路富集变化。例如,由正常过渡到病理状态的切片,可分析通路的组织动态变化。从normal区到病理区(如肿瘤区),每5个spot宽度划分为一个与transition分界线平行区域,对每个区域分别做hallmark pathways的GSVA通路富集分析。可发现与病理状态相关的通路从normal到病理区通路活性变化。

A:原发性肝癌样本,包括正常区、过渡区和肿瘤区;B:过渡区两侧标志通路活性程度随梯度划分的变化。
3.2 双向距离分析
首先选定参考点(或称为中心点),计算其他细胞到中心点的欧氏距离。在此距离上做细胞类型密度曲线,可看出不同距离上共定位的细胞。将距离从零到远,分为四个层级:reference(0),start(1/3分位距离处),middle(2/3分位距离处),end(最远处)。分析各层级上的特异性基因,并进行GO功能注释。在组织切片中识别有显著深度变化的基因,检验基因表达是否特异性地依赖于空间距离;然后对距离特异性基因,基于表达量进行相似性聚类,并对每个聚类出来的类进行GO富集分析。

A:成年人结肠HE结果;B:以黏膜肌层(muscularis mucosa,MM)为中心点,分析其两侧距离/深度评分上的细胞类型分布;C:随着距离增加,发生显著变化的基因热图。垂直断裂表示黏膜肌层,距离评分为零,黏膜下层spots为负距离评分,黏膜上层spots为正距离评分。通过切割层次聚类,划分出两类基因,将基因分为黏膜和黏膜下层特异性表达,并进行GO-BP富集分析。
3.3 空间梯度变化分析(Spatial gradient change analysis)对完整的病理组织,可以探究从病理中心到四周,信号通路的激活变化。先按照径向将每个组织切片分为4个部分,再将每个部分分为4个小部分;然后按照环形每5个spot做一次分割,即可分为18个环形区域(A-1.1表示A-1区域的cluster1,以此类推),计算通路激活程度与圆心距的相关性。


A:将直径约1 cm的HCC分为A、B、C、D四段,分析其整体空间异质性;B:在组织空间和UMAP上降维聚类结果;E:肿瘤区分割扇形和环的分布(上),每个部分平均分为四个部分(中),每个环空区域有五个点宽(下);F:气泡热图显示了不同部位肿瘤簇中标志通路活性的中位数与环状顺序之间的Spearman相关性;H:中氧化磷酸化通路活性随环序由内至外的变化。
4、空间模式
肿瘤样本空间cluster的分布呈现两种不同的模式,一种呈“块状”,cluster间边界清晰(如HCC-1T和HCC-3T),另一种呈“不连续的混合”(如HCC-2T)。为了定量评价这一特征,引入了一个名为“空间连续性度的度量”概念,该度量通过比较每个点与其相邻点之间的聚类身份一致性来计算。联合另一指标“转录组多样性程度”(用于测量每个切片中肿瘤区域的整体转录组异质性),可定量地发现HCC-1、HCC-3和HCC-4患者的L(癌和癌旁交接区)和T(肿瘤区)切片肿瘤区域具有较高的空间连续性和较低的转录组多样性。

A:原发性肝癌的HE染色(上)和空间聚类分布(下);B:切片肿瘤区域转录组多样性程度和空间连续性程度。
5、空间微环境(临近结构微环境)
特定细胞组成的特殊结构,才能发挥必要的功能,因此分析空间转录组切片上的细胞组成十分必要。如下图,胎儿造血干细胞/多能祖细胞(HSCs/MPPs)扩增单元的鉴定过程。
首先选择切组织片上要研究的特定spots,作为中心点位(Intra-spots,可以spot,也可以是某种细胞类型,某个cluster),将其临近的其他类型细胞作为Inter-spots, 较远距离的细胞作为Distal-spots。然后,统计每种细胞类型在不同分层中的占比,并采用wilcoxon统计方法对不同分层占比进行显著性检验,同时对每个分层各种细胞类型的占比进行计数,以了解特定组织区域的细胞组成情况。

A:说明示意图;B:不同区域上的细胞富集评分箱线图;C:临近区域细胞的组成;D:胎儿HSCs/MPPs扩增单元组成。
6、空间通讯
细胞通讯(cell communication)是指细胞接收、处理和传递环境/自身信号的能力,它是每个生物体(如细菌、植物和动物)中所有细胞的基本属性。由配体-受体复合物介导的细胞-细胞通讯对于协调各种生物过程至关重要,如发育、分化和炎症。可从空间测序数据中定量推断和分析细胞间通讯网络,并通过整合基因表达与信号配体、受体及其辅助因子之间的相互作用的先验知识来建立细胞-细胞交流的概率,进而对细胞间通讯做出预测。该分析可以应用于揭示发育中细胞的相互作用,探索肿瘤免疫微环境与挖掘疾病治疗靶点等。6.1空间cluster边缘的互作作用对两个相邻cluster的接壤区域进行细胞通讯分析。如下图所示,在肿瘤交接区两边各取一定的spot宽度,利用CellPhoneDB软件(使用CellPhoneDB数据库)进行细胞通讯分析(根据受体-配体方向,正反2次),研究相邻cluster间互作的强度。

A:原发性肝癌样本,在交接区各区一定距离的spots;B:空间区域相互作用气泡图
6.2空间受-配体分析选择空间切片上的相邻区域,使用stlearn软件(利用connectomeDB2020数据库,由2293个人工筛选的配体受体对组成),可筛选出各互作spot中达到显著水平的互作对。同时计算出互作对的score值,值越大表示互作越强烈,并在空间切面上展示其相应p值、矫正后的p值和-log10(p_adjs)。

A:纵坐标为受配体对达到显著水平的spot的数目,纵坐标为top50受配体的排序;B:受配体对在显著的spot中的表达情况,受体为绿色,配体为红色
6.3受-配体空间定位
空间转录组以更直观的视角,展示了组织中不同细胞的基因空间表达信息,非常适合于评估scRNA-seq数据中预测到的配体-受体相互作用的可靠性。

在HSC/MPPs周围,scRNA-seq数据分析到的配体基因Ptn(红色点)和受体基因Ptprs(蓝色点)的表达模式和空间定位
我们再来几篇文献
1、空间推动对肿瘤亚结构的认知
人类肿瘤图谱网络(HTAN)计划有一个远大的目标:“构建人类癌症的三维图谱,反映从癌前病变发展到晚期疾病的动态的细胞、形态和分子特征。”圣路易斯华盛顿大学Daniel Zhou博士和Reyka Jayasinghe博士领导的一组科学家最近将他们对胰腺导管腺癌的研究成果添加到不断增长的HTAN数据库中,这是一种众所周知的致命癌症,且治疗选择有限。

研究团队使用10x Genomics的单细胞和单细胞核RNA测序(sc/snRNA-seq)对83个癌症样本进行分析,这些样本来自未接受过治疗的患者以及经过多个疗程治疗的其他患者,包括新辅助靶向治疗和放化疗。对于部分肿瘤(共有15张Visium玻片),他们还生成了相匹配的10x Genomics空间转录组学数据****。这种多维方法揭示出有着不同组织学特征的细胞亚群,它们代表了癌症进展的过渡阶段。值得一提的是,研究团队观察到腺泡-导管化生细胞和胰腺上皮内瘤变细胞的存在,前者仅在动物模型中观察到,之前未在人类样本中鉴定出,而后者被证实构成了前期病变。
整合的单细胞和空间数据还指出了免疫检查点阻断的潜在靶点:TIGIT–NECTIN轴。编码表面配体的NECTIN4在肿瘤细胞中上调,并与样本中的肿瘤区域显示出空间上的共定位。同样,编码免疫受体的TIGIT在肿瘤切片中的浸润淋巴细胞区域附近表达。TIGIT与NECTIN的相互作用让T细胞和自然杀伤细胞的效应功能失活。因此,阻断NECTIN可支持抗肿瘤T细胞的活性。
2、心肌梗死后心脏如何重塑
尽管心脏病发作时的恐惧往往源于事件本身,但之后心脏发生的状况会推动住院率和发病率继续上升。20%的患者可能会在心肌梗死(MI)后12个月内因心力衰竭而住院,这主要是由于左心室重塑,也就是存活心肌丢失和炎症反应增强等原因引起的心脏结构和功能变化。哪些机制推动了这一重塑事件,目前还知之甚少。在重塑的心脏组织的空间背景下深入了解细胞和分子参与者,有望解锁治疗方法以减轻晚期死亡率。这一想法激励德国亚琛工业大学和海德堡大学的研究人员使用10x Genomics的snRNA-seq、snATAC-seq(染色质转座酶可接近性分析)和空间转录组学对心肌梗死后的人类心脏重塑进行综合研究,该团队由Christoph Kuppe、Ricardo Ramirez Flores和Zhijian Li博士领导。这些方法可帮助他们区分损伤、修复和重塑的组织结构,包括以ANKRD1和NPPB基因表达梯度(两者均与心脏病有关)为特征的清晰边界区域,介于受损和未受损的细胞类型之间。此外,他们还观察到,成纤维细胞向肌成纤维细胞的分化是心脏组织重塑的驱动因素。

这份疾病特异性的心脏细胞状态的空间图谱,以及相关的基因表达和基因调控程序,为弄清心脏重塑的潜在生物学机制提供了丰富的资源,有助于未来的治疗干预。
3、T细胞与胶质母细胞瘤的免疫机制
癌症中存在不少漏洞,包括让我们的免疫系统来对抗自身。尽管肿瘤的免疫浸润程度与免疫治疗的积极应答有关,但有时肿瘤微环境中的T细胞可能是弊大于利。作用是“好”还是“坏”最终取决于T细胞群的组成,而这种组成又受到与肿瘤微环境中的细胞邻居交互作用的高度影响。

德国弗莱堡大学医学中心的研究人员试图通过胶质母细胞瘤的研究来更好地了解这一现象,胶质母细胞瘤是一种恶性脑癌,高度耐受免疫疗法。首先,在对12个人类肿瘤样本中的免疫细胞开展单细胞基因表达分析后,研究团队发现了CD8+ T细胞的一个子集,它们表现出与IL-10应答相关的经典耗竭特征,表明在T细胞功能障碍中起作用。肿瘤切片的空间转录组分析显示,激活的效应CD8+ T细胞、耗竭的CD8+ T细胞以及CD4+ Th17样T细胞与富含间充质细胞样和星形胶质细胞样转录特征的肿瘤区域定位相同。通过算法模型来筛选最有可能彼此相互作用并在T细胞中引发IL-10应答的细胞类型,他们发现髓系细胞(巨噬细胞和小胶质细胞)可能是与间充质细胞样肿瘤区域中的浸润T细胞发生细胞交互作用的罪魁祸首。了解这些细胞关系代表人们迈出了重要一步,有望在胶质母细胞瘤的治疗中提高抗肿瘤免疫力。 4、空间分析发现了光合作用整合机制的第一个证据 所有的生物都是高度关联的。这种说法在植物与人类的关系中最为明显。植物是食物来源,也是氧气(生命的基本成分)来源,它们通过光合作用让世界保持运转。光合作用是一系列化学反应,在阳光和水的帮助下将二氧化碳转化为碳水化合物。目前有几种不同类型的光合作用—C3(最常见)、C4和CAM,它们往往发生在不同的植物中,主要取决于环境条件(如温度和水量)。每个过程的主要区别在于二氧化碳的固定机制,但CAM光合作用在时间上更独特:尽管C3和C4植物有着开放的气孔(叶片上的呼吸中心),但CAM植物为了适应炎热而干旱的气候,在白天保持气孔关闭以保留水分。在凉爽的夜晚,它们会打开气孔进行二氧化碳固定。已知一些C4植物会采用CAM光合反应,但有人提出CAM活性必须发生在不同的细胞群中,如专门的储水细胞。然而,耶鲁大学的一组研究人员最近对马齿苋(一种肉质草本植物)开展空间基因表达分析后发现,C4和CAM相关基因在相同的光合叶肉细胞群中起作用,该团队由Jose J. Moreno-Villena博士和通讯作者Haoran Zhou博士领导。了解这种以往未被表征的生化途径有望生成光合作用效率更高且更耐旱的植物。

5、器官发育 如果要选择一篇在2022年最喜爱的Visium空间论文,这是个很难的决定,但这些兰花器官发育的可视化数据很有说服力。

基于空间转录组学的兰花早期发育阶段的器官发生重建结果。图片来源:Liu C, et al. A spatiotemporal atlas of organogenesis in the development of orchid flowers. Nuc Acids Res gkac773 (2022). doi: 10.1093/nar/gkac773. (Creative Commons CC BY).
复旦大学和江西农业大学的研究团队利用10x Genomics的Visium空间基因表达分析构建了兰花多个发育阶段的花器官发生的综合时空图谱。这项研究解决了数以千计的基因在这些不同发育阶段的优先表达问题,覆盖了从初始化、身份确定到晚期形态发生的连续转录事件,并为确定细胞类型特异性的基因表达变化提供了参考图谱。这项研究不仅展示了植物器官发育的全转录组空间读数的用途,还展示了人类及其他动物组织的可能性。
写在后面
一切的一切,都是研究的开始,生活很好,有你更好
1841

被折叠的 条评论
为什么被折叠?



