
一、规划核心定位
《广州市交通运输 “十四五” 规划》是市级专项规划,立足新发展阶段,以打造全球重要综合交通枢纽和国际物流中心为核心,构建安全、便捷、高效、绿色、优质的现代化综合交通运输体系,支撑广州实现老城市新活力、“四个出新出彩”,助力粤港澳大湾区建设。
二、发展回顾
(一)“十三五” 成就
综合立体网络初步建成,白云机场、南沙港区等枢纽功能稳步增强,地铁实现区区通,公路通车总里程居全省前列。
运输服务水平提升,白云机场 2020 年旅客吞吐量全球第一,广州港货物和集装箱吞吐量稳居世界前列,快递业务量连续多年全国第一。
绿色智慧交通协同发展,实现公交电动化,智慧交通 “一个中心、三大平台” 框架落地,信息化应用走在全国前列。
交通治理不断完善,实施中小客车调控、错峰出行等政策,交通拥堵治理和交通安全水平持续提升。
(二)存在问题
枢纽能级与辐射能力不足,航空、航运、铁路枢纽存在设施短板,集疏运体系不完善。
高品质交通服务体系滞后,多式联运发展缓慢,公共交通衔接效率、定制化服务有待提升。
智慧绿色发展水平不足,新技术与交通融合不深,新能源应用和慢行系统建设需加强。
治理能力和安全保障体系不完善,交通违法行为、安全设施短板等问题突出。
三、总体目标
(一)总体定位
至 2025 年,基本建成全球重要交通枢纽和国际物流中心,实现 “人便其行,物畅其流”;至 2035 年,成为具有全球影响力的综合交通枢纽。
(二)核心指标
枢纽能级:白云机场旅客吞吐量达 1 亿人次 / 年,广州港集装箱吞吐量达 2800 万标准箱,铁路枢纽旅客到发送量达 1.6 亿人次。
网络便捷:城市轨道交通通车里程超 900 公里,中心城区轨道交通 800 米半径人口覆盖率≥65%,停车泊位总量≥370 万个。
效率绿色:中心城区晚高峰道路运行速度≥25 公里 / 小时,绿色交通出行分担率≥80%,公共交通满意度≥85%。
安全保障:交通事故年死亡率<2 人 / 万车。
四、重点任务
(一)基础设施:立体互联
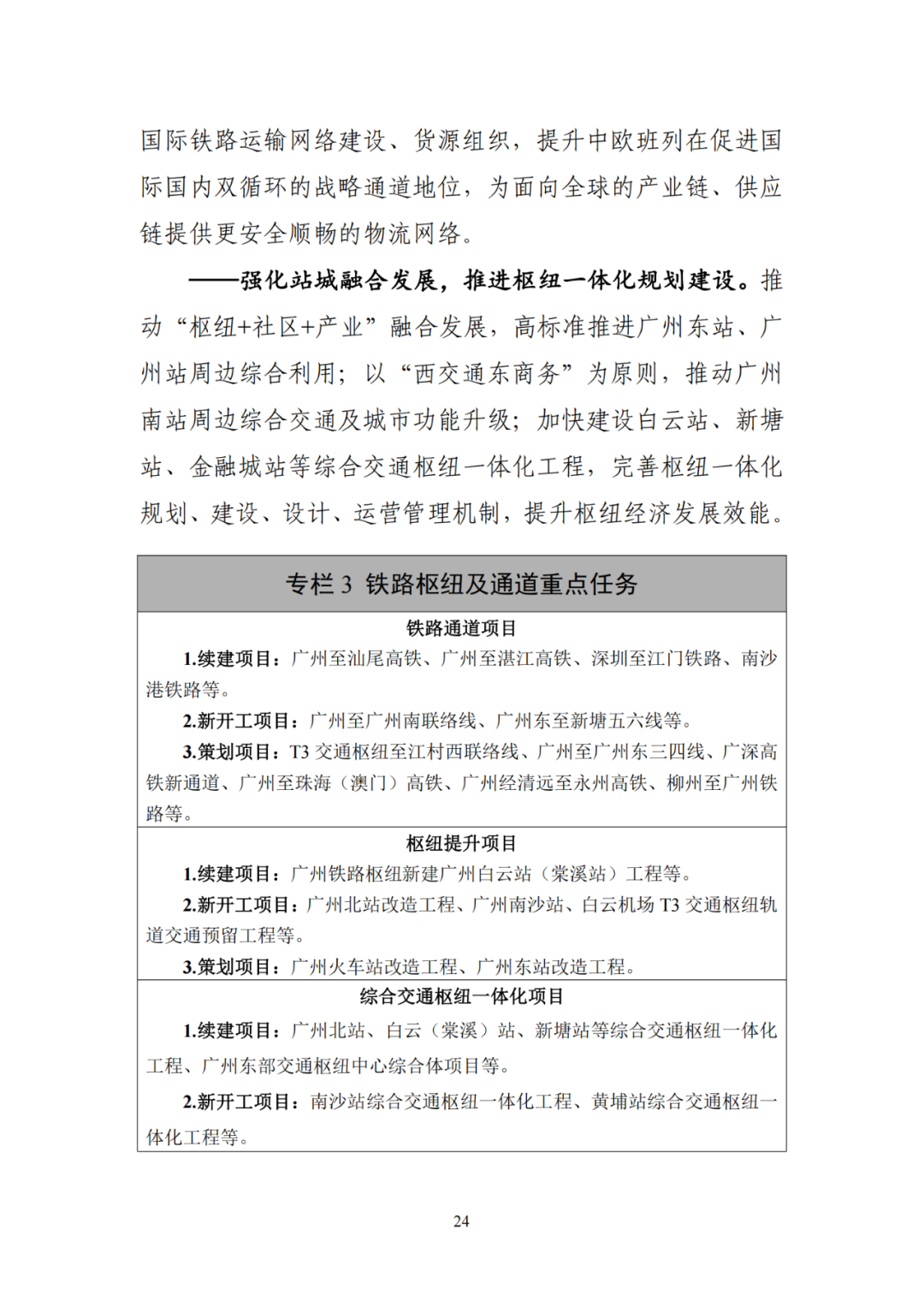
提升全球门户枢纽能级,打造国际航空枢纽(白云机场三期扩建、珠三角枢纽机场谋划)、国际航运枢纽(南沙港区升级)、世界级铁路枢纽(10 条出省通道)、国际物流中心(“5+10+N” 物流枢纽布局)。
完善区域交通网络,共建湾区多层次轨道网,加密干线公路和珠江口过江通道,构建高效城市交通体系,补齐公交场站、慢行和停车设施短板。
(二)运输服务:便捷高效
构建高质量客运体系,推进旅客联程联运,深化道路客运差异化转型,提升公共交通吸引力,完善出租车、水上巴士等辅助出行服务。
打造现代化货运物流体系,优化运输结构,推广多式联运,壮大物流供应链产业,提升城市物流配送水平。
(三)发展方向:智慧绿色
发展智慧交通新基建,建设智慧枢纽、智能网联汽车试点,构建综合交通出行服务平台,升级 “广州交通・行讯通” 等服务。
推进绿色集约发展,推广新能源营运车辆,优化交通能源结构,加强交通生态环境保护与修复。
(四)安全治理:韧性有力
健全安全生产与管理体系,提升交通基础设施安全水平,完善协同执法和信用管理机制。
增强应急和恢复能力,建设韧性交通,提升重大事件交通保障和应急救援能力。
五、保障措施
通过加强党的领导、规划衔接、组织协调、资金保障、实施管理和评估监督,确保规划落地,形成动态调整机制,应对发展形势变化。
后台回复“251026”,可获得下载资料的方法。











































欢迎加入智能交通技术群!扫码进入。

点击文后阅读原文,可获得下载资料的方法。

联系方式:微信号18515441838
937

被折叠的 条评论
为什么被折叠?



