py明天会更好
码龄4年
关注
提问 私信
  • 博客:32,689
    32,689
    总访问量
  • 73
    原创
  • 61,120
    排名
  • 90
    粉丝

个人简介:seu网安研1 nbu信管本科

IP属地以运营商信息为准,境内显示到省(区、市),境外显示到国家(地区)
IP 属地:江苏省
  • 加入CSDN时间: 2021-03-12
博客简介:

weixin_56029873的博客

查看详细资料
  • 原力等级
    当前等级
    4
    当前总分
    849
    当月
    4
个人成就
  • 获得155次点赞
  • 内容获得23次评论
  • 获得201次收藏
  • 代码片获得3,406次分享
创作历程
  • 19篇
    2024年
  • 52篇
    2023年
  • 2篇
    2022年
成就勋章
TA的专栏
  • PAT
    1篇
  • 深度学习/机器学习
    16篇
  • Java开发
    2篇
  • 人工智能安全
    2篇
  • 多目标优化问题(智能优化算法)
    1篇
  • 保研记录
    1篇
  • 算法训练营
    46篇
  • 程序设计实习
    2篇
兴趣领域 设置
  • Python
    python
  • Java
    java
  • 开发工具
    github
创作活动更多

2024 博客之星年度评选报名已开启

博主的专属年度盛宴,一年仅有一次!MAC mini、大疆无人机、华为手表等精美奖品等你来拿!

去参加
  • 最近
  • 文章
  • 代码仓
  • 资源
  • 问答
  • 帖子
  • 视频
  • 课程
  • 关注/订阅/互动
  • 收藏
搜TA的内容
搜索 取消

【WSL迁移】将WSL2迁移到D盘

首先查看WSL状态:wsl -l -v。以压缩包的形式导出到其他盘。注销原有的linux系统。
原创
发布博客 2024.09.22 ·
1186 阅读 ·
7 点赞 ·
0 评论 ·
6 收藏

【pytorch】RuntimeError: cuDNN error: CUDNN_STATUS_EXECUTION_FAILED 报错

这个错误主要与 CUDA 或 cuDNN 相关,常见原因包括显存不足或 CUDA/cuDNN 版本不匹配。你可以从调整batch_size开始,逐步排查是否是硬件资源问题或库版本问题。
原创
发布博客 2024.09.21 ·
1613 阅读 ·
4 点赞 ·
0 评论 ·
6 收藏

【Deep-ML系列】Single Neuron with Backpropagation(手写单神经元反向传播梯度下降)

【代码】【Deep-ML系列】Single Neuron with Backpropagation(手写单神经元反向传播梯度下降)
原创
发布博客 2024.08.28 ·
295 阅读 ·
1 点赞 ·
0 评论 ·
0 收藏

【Deep-ML系列】Single Neuron(手写基于sigmoid的单神经元)

【代码】【Deep-ML系列】Single Neuron(手写基于sigmoid的单神经元)
原创
发布博客 2024.08.26 ·
140 阅读 ·
3 点赞 ·
0 评论 ·
0 收藏

【Deep-ML系列】Pegasos Kernel SVM Implementation(手写支持向量机)

Pegasos算法(Primal Estimated sub-GrAdient SOlver for SVM)是一种用于训练SVM的在线学习算法。与标准的SVM优化方法不同,Pegasos通过随机梯度下降(SGD)逐步更新模型参数,使得算法在处理大规模数据时更加高效。在每次迭代中,Pegasos只对一个或一小部分样本进行参数更新,这与传统的批量梯度下降不同。这个特点使得Pegasos在处理大规模数据集时有明显的速度优势。
原创
发布博客 2024.08.22 ·
422 阅读 ·
1 点赞 ·
0 评论 ·
2 收藏

【Deep-ML系列】Decision Tree Learning(手写决策树)

【代码】【Deep-ML系列】Decision Tree Learning(手写决策树)
原创
发布博客 2024.08.16 ·
315 阅读 ·
1 点赞 ·
0 评论 ·
0 收藏

【Deep-ML系列】Principal Component Analysis (PCA) Implementation(手写主成分分析)

主成分分析(PCA)是一种统计方法,用于将高维数据集映射到一个低维空间,同时保留尽可能多的原始数据方差。PCA的目标是通过找到一组新的未相关的变量(称为主成分),这些变量可以用来解释数据中的大部分变异性。
原创
发布博客 2024.08.14 ·
559 阅读 ·
3 点赞 ·
0 评论 ·
3 收藏

【Deep-ML系列】Cross-Validation Data Split Implementation(手写交叉验证)

【代码】【Deep-ML系列】Cross-Validation Data Split Implementation(手写交叉验证)
原创
发布博客 2024.08.12 ·
350 阅读 ·
8 点赞 ·
0 评论 ·
3 收藏

【Deep-ML系列】K-Means Clustering(手写Kmeans聚类)

K-Means聚类:事先给定k个簇点以及n个points,经过max_iterations轮次的迭代,每次更新新的簇点。
原创
发布博客 2024.08.10 ·
160 阅读 ·
1 点赞 ·
0 评论 ·
0 收藏

【Deep-ML系列】Feature Scaling Implementation(特征缩放:standardization & min-max)

【代码】【Deep-ML系列】Feature Scaling Implementation(特征缩放:standardization & min-max)
原创
发布博客 2024.08.09 ·
244 阅读 ·
3 点赞 ·
0 评论 ·
0 收藏

【Deep-ML系列】Linear Regression Using Gradient Descent(手写梯度下降)

这道题主要是要考虑矩阵乘法的维度,保证维度正确,就可以获得最终的theata。
原创
发布博客 2024.08.09 ·
169 阅读 ·
3 点赞 ·
0 评论 ·
0 收藏

【Deep-ML系列】Linear Regression Using Normal Equation(正规方程求解线性回归)

【代码】【Deep-ML系列】Linear Regression Using Normal Equation(正规方程求解线性回归)
原创
发布博客 2024.08.06 ·
174 阅读 ·
4 点赞 ·
0 评论 ·
0 收藏

【Deep-ML系列】Solve Linear Equations using Jacobi Method (雅可比迭代求解线性方程)

会返回一个以输入数组元素为对角线元素的。会返回输入矩阵的对角线元素组成的。
原创
发布博客 2024.08.05 ·
191 阅读 ·
2 点赞 ·
0 评论 ·
0 收藏

【Deep-ML系列】Calculate Covariance Matrix (协方差)

【代码】【Deep-ML系列】Calculate Covariance Matrix (协方差)
原创
发布博客 2024.07.18 ·
290 阅读 ·
4 点赞 ·
0 评论 ·
0 收藏

【Docker】报错解决:“[Errno 14] curl#7 - “Failed to connect to 2a03:2880:f10e:83:face:b00c:0:25de: 网络不可达”

最近在安装Docker容器,执行命令,配置Docker的yum源时报错。出现如下截图,代表安装成功(如果还是不行,在最前面加上 sudo)
原创
发布博客 2024.07.15 ·
3104 阅读 ·
11 点赞 ·
2 评论 ·
13 收藏

CentOS:yum报错“Could not resolve host: mirrorlist.centos.org; Unknown error“解决办法(2024有效)

最后保存并退出,清理并重新生成yum缓存,成功解决问题。
原创
发布博客 2024.07.15 ·
1058 阅读 ·
4 点赞 ·
1 评论 ·
8 收藏

【Datawhale AI 夏令营】讯飞“基于术语词典干预的机器翻译挑战赛”

机器翻译具有悠长的发展历史,目前主流的机器翻译方法为神经网络翻译,如LSTM和transformer。。对于术语名词、人名地名等机器翻译不准确的结果,可以,避免了混淆或歧义,最大限度提高翻译质量。
原创
发布博客 2024.07.12 ·
624 阅读 ·
1 点赞 ·
0 评论 ·
2 收藏

WSL+Anconda(pytorch深度学习)环境配置

WSL(Windows Subsystem for Linux)是微软开发的一项技术,允许用户在Windows系统中直接运行完整的Linux环境,无需虚拟机。通过操作系统级虚拟化,WSL将Linux子系统无缝嵌入Windows,提供原生Linux命令行工具、软件包管理器及应用程序支持。它具有轻量化、文件系统集成、良好的交互性及开发效率提升等优点,消除了Windows与Linux之间的隔阂,尤其适合开发者和需在Windows平台上使用Linux工具的用户。
原创
发布博客 2024.06.23 ·
684 阅读 ·
5 点赞 ·
0 评论 ·
10 收藏

对抗样本攻击

对抗样本攻击发生在模型的验证阶段,将一个对抗样本输入到网络中,使神经网络发生误判,降低神经网络模型的鲁棒性。对抗样本攻击中最为重要的生成一个对抗样本,使用生成的对抗样本来攻击神经网络。首先导入需要用到的包,随后导入模型ResNet,并使用预训练权重。冻结预训练模型的所有参数,使它们在后续的训练过程中不被更新。将张量转化为图像的形式,并进行展示。
原创
发布博客 2024.05.18 ·
292 阅读 ·
3 点赞 ·
0 评论 ·
0 收藏

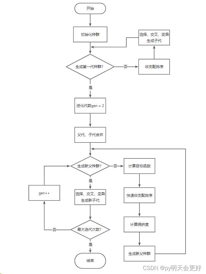
NSGA-II 遗传多目标算法(python示例)

最近在准备毕业论文,研究了一下主流的多目标算法,对于NSGA-II,网上大部分代码是全部是面向过程来实现的,本人更喜欢采用面向对象的方式,故采用python面向对象实现了一个示例,实现了对于二元多目标问题的求解。
原创
发布博客 2023.10.30 ·
4859 阅读 ·
16 点赞 ·
2 评论 ·
76 收藏
加载更多