WebGIS开发之地形土方开挖回填分析
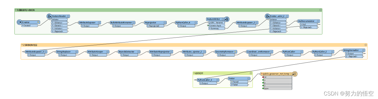
填挖方分析是GIS领域中非常常规的功能,不少webgis框架都有现成的功能,比如cesnium、DTS等,但是实际使用起来效果不佳,因为大部分这类算法的设计面都是统一高程,不满足实际需求。本博客将实现从底层算法开始完成这一计算过程。底层逻辑是将设计面和现状面的分割成无数能够方便计算柱状体,然后进行数据累加计算出填方和挖方。涉及技术:golang、postgis。前端通过传入高程点和几何面,后端直接计算出填挖方数据。
TA关注的专栏 7
TA关注的收藏夹 0
TA关注的社区 11
TA参与的活动 1

『技术文档』写作方法征文挑战赛
在技术的浩瀚海洋中,一份优秀的技术文档宛如精准的航海图。它是知识传承的载体,是团队协作的桥梁,更是产品成功的幕后英雄。然而,打造这样一份出色的技术文档并非易事。你是否在为如何清晰阐释复杂技术而苦恼?是否纠结于文档结构与内容的完美融合?无论你是技术大神还是初涉此领域的新手,都欢迎分享你的宝贵经验、独到见解与创新方法,为技术传播之路点亮明灯!


最近
文章
专栏
代码仓
资源
收藏
关注/订阅/互动
社区
帖子
问答
课程
视频
