又是谁在卷
码龄4年
关注
提问 私信
  • 博客:71,345
    动态:219
    71,564
    总访问量
  • 11
    原创
  • 1,845,737
    排名
  • 527
    粉丝
IP属地以运营商信息为准,境内显示到省(区、市),境外显示到国家(地区)
IP 属地:广东省
  • 加入CSDN时间: 2021-05-19
博客简介:

weixin_58420301的博客

查看详细资料
个人成就
  • 获得114次点赞
  • 内容获得26次评论
  • 获得521次收藏
  • 代码片获得217次分享
创作历程
  • 11篇
    2022年
成就勋章
TA的专栏
  • ZeroMQ
    2篇
  • 深度学习
    6篇
  • 计算机网络
    1篇
兴趣领域 设置
  • Python
    python
  • 人工智能
    人工智能深度学习神经网络
  • 运维
    网络
  • 音视频
    opencv计算机视觉
创作活动更多

仓颉编程语言体验有奖征文

仓颉编程语言官网已上线,提供版本下载、在线运行、文档体验等功能。为鼓励更多开发者探索仓颉编程语言,现诚邀各位开发者通过官网在线体验/下载使用,参与仓颉体验有奖征文活动。

368人参与 去创作
  • 最近
  • 文章
  • 代码仓
  • 资源
  • 问答
  • 帖子
  • 视频
  • 课程
  • 关注/订阅/互动
  • 收藏
搜TA的内容
搜索 取消

一文解决const、指针、引用、自动推断类型符之间的关系(C++)

C++中const限定符与符合类型(指针与引用)、auto的组合与妙用
原创
发布博客 2022.10.10 ·
928 阅读 ·
4 点赞 ·
1 评论 ·
4 收藏

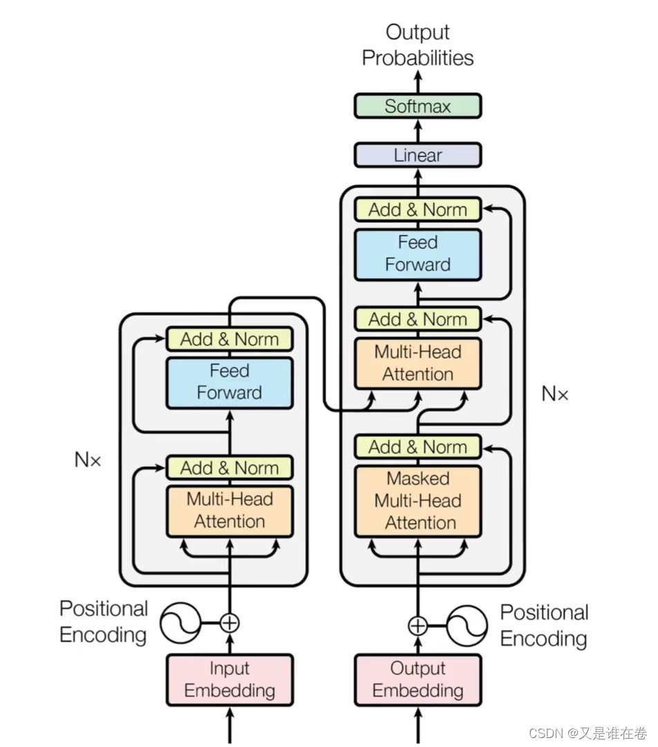
Transformer:继MLP、RNN、CNN之后的第四大基础模型

本篇博客讲述的是近几年来在深度学习领域中又一项重大的突破:Transformer。Transformer被誉为是继MLP、RNN、CNN之后的第四大基础模型。接下来我们将以模型架构为核心,跟着输入数据的脚步,一步步解析Transformer是如何构建和学习。.......
原创
发布博客 2022.05.31 ·
2788 阅读 ·
7 点赞 ·
2 评论 ·
22 收藏

[计算机网络]DNS(域名系统):网络的招待员(因特网的目录服务)

域名系统(Domain Name System, DNS)是计算机网络中至关重要的枢纽之一,本篇博客将带你全方位,深入浅出的了解计算机网络中的域名系统(Domain Name System, DNS)。 作为计算机网络的关键枢纽之一,DNS拥有十分重要的使命。我们通过学习了解DNS的服务流程可以发现,DNS的工作流程和计算机网络中的数据传输有着许多的类似之处。我们可以通过复习DNS的工作流程,回忆计算机网络中其他重要的知识。
原创
发布博客 2022.04.28 ·
4152 阅读 ·
3 点赞 ·
1 评论 ·
3 收藏

[Ubuntu]Scrcpy+Zeromq实现手机屏幕yuv数据传输,并通过OpenCV实现连续播放——(二)(思路+代码解析)

[Ubuntu]Scrcpy+Zeromq实现手机屏幕yuv数据传输,并通过OpenCV实现连续播放
原创
发布博客 2022.03.30 ·
4651 阅读 ·
7 点赞 ·
0 评论 ·
9 收藏

[Ubuntu]Scrcpy+Zeromq实现手机屏幕yuv数据传输,并通过OpenCV实现连续播放——(一)(图文+代码解析)

Scrcpy作为Android投屏神器,除了能进行低延迟的投屏之外,还能通过将server端从电脑传入移动设备实现电脑控制手机的有趣操作。本文将介绍如何通过Scrcpy获取手机的yuv数据。
原创
发布博客 2022.03.26 ·
4707 阅读 ·
7 点赞 ·
1 评论 ·
13 收藏

keras在TensorFlow-GPU和CPU中来回切换,以及GPU显存不足的缓解方式(切换原因:GPU显存实在不足)

TensorFlow中GPU显存不足的问题与CPU切换为CPU的问题
原创
发布博客 2022.03.22 ·
4099 阅读 ·
2 点赞 ·
0 评论 ·
9 收藏

[神经风格迁移]用卷积神经网络将艺术照进现实(Keras版本,每行代码都解析的那种噢)

通过卷积神经网络实现神经风格转移。每一句代码基本都有详细解析哈,实现起来简单到复制粘贴。在获得风格照片的同时也能了解到卷积神经网络的魅力。只需有最最基础的Keras功底即可
原创
发布博客 2022.03.18 ·
6141 阅读 ·
6 点赞 ·
3 评论 ·
24 收藏

“看得见的”卷积神经网络(图文并茂+代码解读)(卷积神经网络可视化)

通过对卷积神经网络的可视化,进一步加深对卷积神经网络的认知。解析过程均用大白话进行解读,图文并茂,有源代码解析,可自己进行实践。
原创
发布博客 2022.03.03 ·
6820 阅读 ·
7 点赞 ·
9 评论 ·
37 收藏

keras上运行Tensorflow-gpu的艰难历程(最新版,更新中)

keras使用tensorflow-gpu的艰辛历程
原创
发布博客 2022.03.01 ·
2410 阅读 ·
3 点赞 ·
0 评论 ·
7 收藏

Keras导入VGG16模型(notop与top版本都有)时遇到文件缺失的报错(内附下载链接)

Keras导入VGG16模型(notop与top版本都有)时遇到文件缺失的报错(内附下载链接)vgg16_weights_tf_dim_ordering_tf_kernels_notop.h5: None -- [Errno 111] Connection refused​】
原创
发布博客 2022.02.28 ·
3470 阅读 ·
6 点赞 ·
5 评论 ·
10 收藏

梯度下降法原理解析(大白话+公式推理)

梯度下降法的原理解析(浅层解析(大白话)+原理公式推导)。
原创
发布博客 2022.02.27 ·
30670 阅读 ·
59 点赞 ·
4 评论 ·
377 收藏