1、TB6612电机驱动芯片
TB6612芯片是一款双路H桥型的直流电机驱动芯片,可以驱动两个直流电机并控制其转速和方向。
参考:C141517_电机驱动芯片_TB6612FNG,C,8,EL_规格书_TOSHIBA(东芝)电机驱动芯片规格书
1.1如下是芯片的引脚图:


VM:接驱动电机所要的电压。
PWM:接控制信号,控制电机转速;
AIN1;AIN1;BIN1;BIN1:控制电机的状态,控制电机正转反转,控制电机制动。
STBY:控制电机工作和待机。
AO1AO2:是A号电机的输入口,将信号传递到电机。BO则是B号电机的口。
1.2如下图是电机的控制逻辑:

STBY接高电平,电机工作。
IN1IN2:都接高电平:电机制动
IN1IN2:都接低电平,电机停止
IN1IN2:一高一低,电机反转,转速取决于PWM的占空比
IN1IN2:一低一高,电机正转,转速取决于PWM的占空比
1.3MOS管运转逻辑

1.3典型应用电路
可驱动两个电机

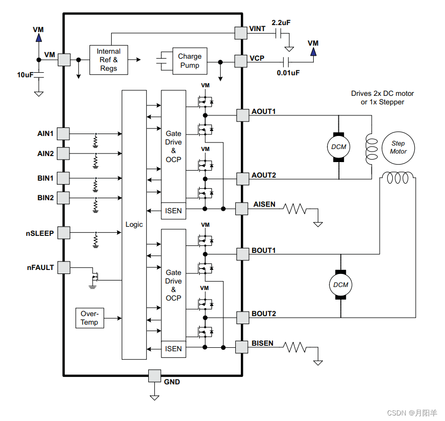
2、DRV8833 芯片双路 H 桥电机驱动器
参考:DRV8833 双路 H 桥电机驱动器 datasheet (Rev. E)规格书。
特性:可以驱动两部直流电机或一部步进电机
输出电流(VM = 5V,25°C 时)。
采用 PWP/RTY 封装:每条 H 桥的 RMS 电流 为 1.5A,峰值电流为 2A。可以将输出并联,以实现3A RMS 电流、4A 峰值电流。
采用 PW 封装:每条 H 桥的 RMS 电流为 500mA,峰值电流为 2A。可以将输出并联,以实现1A RMS 电流、4A 峰值电流。

宽电源电压范围: 2.7V 至 10.8V。PWM 绕组电流调节/电流限制。
该器件具有两个 H 桥驱动器,能够驱动两部直流刷式 电机、一部双极步进电机、多个螺线管或其他感性负载。
每个 H 桥的输出驱动器模块由配置为 H 桥的 N 沟道功 率 MOSFET 组成,用于驱动电机绕组。每个 H 桥均 具备调节或限制绕组电流的电路。
2.1内部结构简图

2.2电机控制逻辑
如下图是H桥控制逻辑,通过输入的高低电平,输出控制电机的正转反转和制动。

如下图,PWM控制电机速度,调节输入引脚的PWM占空比,在不断切换转动和制动之间,调节电机转速。

如下图是电机的正转,反转,快速制动,慢速制动不同模式下,电流的路径图。

2.3典型应用电路
芯片可以控制两个电机,也可以并联连接一个电机。
输出并联可以获得更大电流,并联时电流是单个H桥的两倍,芯片内部死区时间防止了两个桥之间由于时序差异而导致的两个桥之间交叉传导的任何风险。连接图如下

2.3芯片电路布局



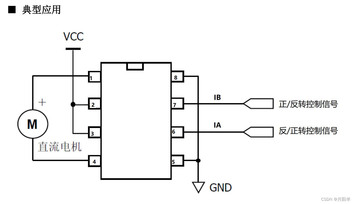
3、UMW L9110S 芯片
参考:C725793_电机驱动芯片_L9110S_规格书_WJ644058
UMW L9110S 是为控制驱动电机而设计的一款两通道推挽式功率放大专用集成电路。它将分立电路集成 在单片 IC 之中,使外围器件变少,成本降低,整机可靠性提高。
UMW L9110S 芯片有两个输入控制端,可以控制两个输出端直接驱动电机的正反转动。该芯片被广泛应用 于玩具汽车电机驱动、脉冲电磁阀门驱动,步进电机驱动和开关功率管等电路上。

3.1芯片引脚图

3.2电学特性

3.3控制逻辑


3.4典型应用电路


4、L298N双路全桥驱动器
参考:C7427363_电机驱动芯片_L298N-HXY_规格书_WJ385550
L298N是一款高压大电流双路全桥驱动器电路。
该电路可用标准 TTL 电平驱动,用于继电器、电磁阀、直流电机。步进电机等感性负载的驱动控制。
工作电压高达 46V,总直流电流高达 3A,低电平高至 1.5V,抗干扰能力强。

4.1应用指南
L298N包含两组功率输出,每组输出均为全桥方式,均可驱动共模 或差模方式的感性负载,由输入信号的组合方式控制。
外接的电流检测 电阻 RSA、RSB 可检测负载电流并提供给控制系统进行判断、分析。
所有的输入控制端均与 TTL 电平兼容
应选用快速二极管作为驱动感性负载时的输出保护,要求I = 2 A时, VF≤1.2V, trr≤200 ns
当驱动电流大于 2A 时,可用两组并联进行
建议 VSS 端和 VS 端对地均连接以 100nF 电容,且尽可能靠近地端。 电流检测电阻也应尽量靠近地端,以提高检测精度。关断和开启前均应使 EN 端处于 L 状态。
5、自己绘制H桥驱动电路的一些思考
假设现在需要驱动一个器件,但以上一些驱动芯片都不符合要求,如器件所需的电流、电压和功率等,以上的驱动芯片都不满足器件要求,所以就需要根据实际情况绘制驱动电路。
如1.1/2.1所示的驱动芯片内部结构图,芯片内部保护逻辑控制电路,栅极驱动电路,H桥驱动电路,那自己绘制驱动电路的话,可以往这方面去绘制。

5.1:控制流程思考
需要设计控制逻辑,栅极驱动芯片,MOS管构成的H桥电路
1)从CPU控制芯片出来PWM信号和IN1,IN2信号,控制电机的速度和正反转。
2)绘制控制逻辑电路,把PWM信号和IN1,IN2信号,使用与门和或门一些,组成不同控制逻辑。
3)使用栅极驱动芯片,把控制逻辑输出至H桥电路
4)绘制H桥电路,驱动电机
5.2、电路元器件选型思考
5.2.1、控制逻辑
从CPU出来的引脚控制信号,需要结合后续的栅极驱动芯片和mos管H桥电路,使用与门或门等绘制控制逻辑电路。
单极模式

双击模式

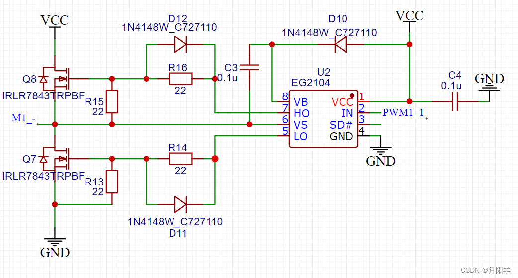
5.2.2、栅极驱动
栅极驱动电路,使用栅极驱动芯片,以EG2104为例,

VCC接12V,是为了使Vgs大于10V,保证MOS管饱和导通,
+600V可以换,换成器件所需电压。
C1电容是滤波电容,C2电容是自举电容,
R1R2电阻的作用可能是消除MOS管寄生电容影响??阻值要怎么确定???
PS:要怎么根据器件所需的电流和电压来选取栅极驱动芯片???
电压可以在mos管那接,器件有电流要求的话,芯片的哪些特性要满足呢??
芯片有个拉电流和灌电流的参数,应该怎么选参数去满足器件的所需电流???
5.2.3、H桥驱动电路
如上图栅极驱动芯片典型应用中,
H桥驱动电路中的电阻的取值未知??另不知还需要在MOS管并联一个电阻??
电路中MOS 管的选型该怎么满足驱动器件的电流和电压??
4175

被折叠的 条评论
为什么被折叠?



