1.第一个当然是智能车了


2.第二个就是做一个摇杆和陀螺仪控制三个舵机(其实不难,但是我没有增加电源接口,所以只用stm32来驱动三个是驱动不了的,我猜应该是电流不够大,但是经过测试只控制一个的时候真的很丝滑!)


3.2.4G无线遥控器(做这个主要是要学一下贴片焊接,而且我把小车改装成前面用舵机来控制它的方向,所以小车的结构也会有所不同)

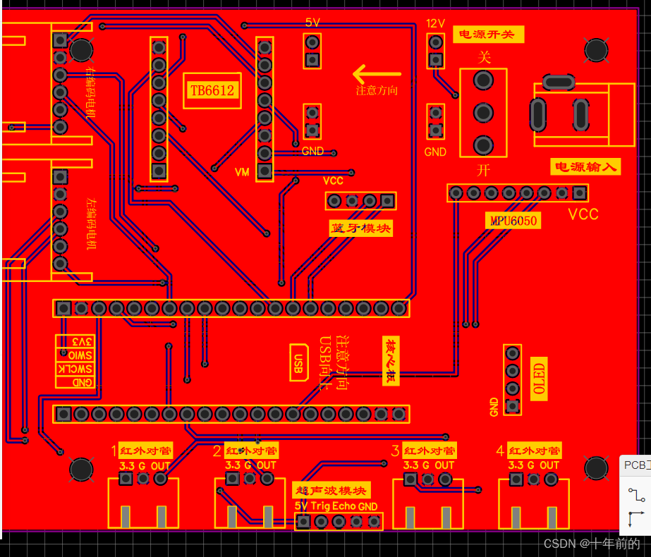
4.平衡小车(其实我这个是重做的了,因为有一个TB6612顺序搞反了。。。)


资源如下:(都看到这了点个赞呗)
链接:https://pan.baidu.com/s/1n4qNdnuRa_3znrwTIJGJkg
提取码:rp32
--来自百度网盘超级会员V2的分享
3986






