最近设计了一个项目基于单片机的防酒驾系统,与大家分享一下:
一、基本介绍
项目名:防酒驾
项目编号:mcuclub-cl-004
单片机类型:STC89C52、STM32F103C8T6
具体功能:
1、通过两个MQ-3检测主驾驶位和副驾驶位酒精含量,当主驾驶位大于副驾驶位酒精含量并大于设置的最大值,则声光报警,制动车子(继电器闭合);如果驾驶位酒精浓度小于副驾驶位但高于设置最大值,则需靠近检测,即触发红外避障管模拟靠近检测,如果高于设置最大值,则声光报警,制动车子(继电器闭合)
2、通过按键设置酒精最大值
3、通过显示屏显示驾驶位、副驾驶位酒精含量
4、通过继电器模拟制动
扩展功能:如果酒驾,通过GSM模块将”驾驶员酒驾,请注意!“发送到手机端
二、51实物图
单片机型号:STC89C52
板子为绿色PCB板,两层板,厚度1.2,上下覆铜接地。元器件基本上为插针式,个别降压芯片会使用贴片式。
供电接口:TYPE-C

三、51仿真图
仿真软件版本:proteus8.9
电路连线方式:网络标号连线方式
注意:部分实物元器件仿真中没有,仿真中会用其他工作原理相似的元件代替,这样可能导致实物程序和仿真程序不一样

四、32实物图
单片机型号:STM32F103C8T6
板子为绿色PCB板,两层板,厚度1.2,上下覆铜接地。元器件基本上为插针式,个别降压芯片会使用贴片式。
供电接口:TYPE-C

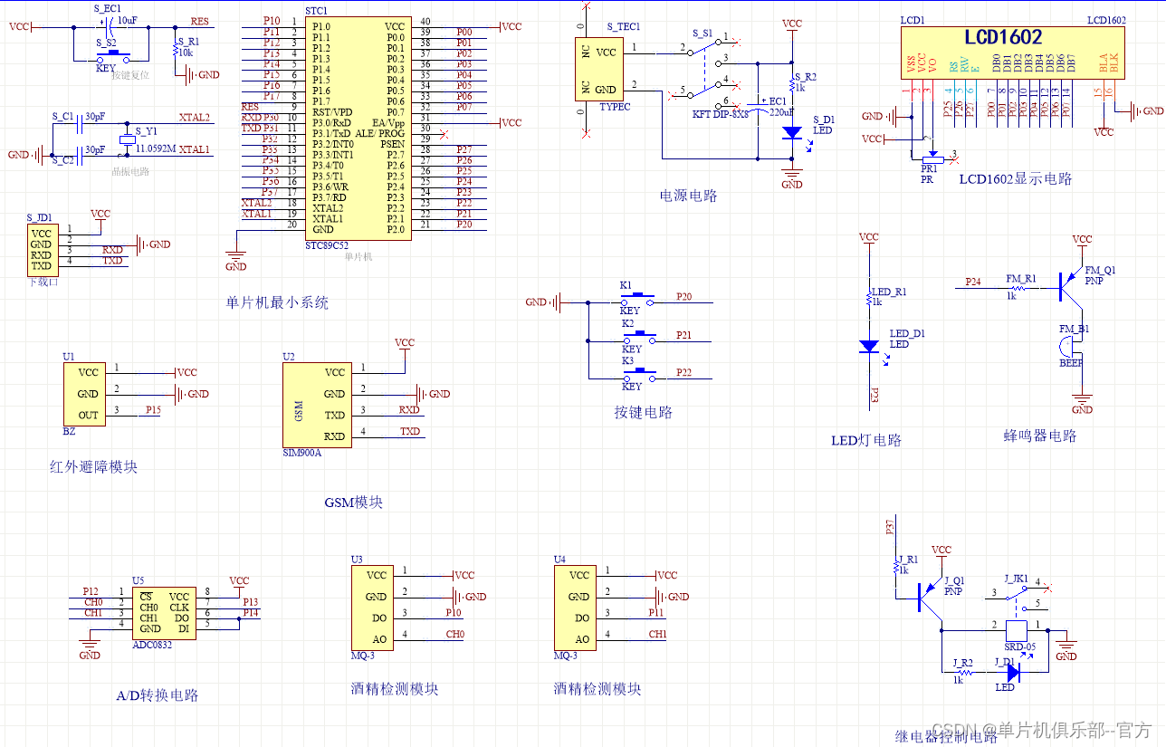
五、原理图
软件版本:AD2013
电路连线方式:网络标号连线方式
注意:原理图只是画出了模块的引脚图,而并不是模块的内部结构原理图

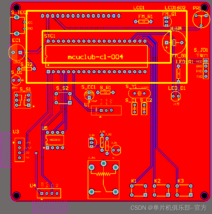
六、PCB图
由原理图导出,封装很大一部分都是作者自己绘制,不提供封装库,只提供连接好的源文件。中间有一个项目编号,隐藏在单片机底座下,插入单片机后不会看到。
两层板,上下覆铜接地。

七、系统框图
本设计以单片机为核心控制器,加上其他模块一起组成此次设计的整个系统,其中包括中控部分、输入部分和输出部分。中控部分采用了单片机控制器,其主要作用是获取输入部分的数据,经过内部处理,逻辑判断,最终控制输出部分。输入由四部分组成,第一部分是红外避障模块,检测当前车辆距离前方障碍物的距离;第二部分是酒精检测模块和A/D模数转换芯片构成,通过两个酒精检测模块获取当前驾驶位和副驾驶位当前的酒精浓度;第三部分是按键模块,通过该模块切换设置酒精浓度值等;第四部分是供电模块,通过该模块可给整个系统进行供电。输出由四部分组成,第一部分是显示模块,通过该模块可以显示监测的数据以及设置的阈值;第二部分是继电器模块,控制汽车的运行或者停止;第三部分是声光报警模块,当监测当前驾驶位的酒精浓度大于副驾驶位且大于设置的最大值或者如果主驾小于副驾但大于最大值且触发红外,进行声光报警提醒;第四部分是GSM模块,检测到报警后未发送过短信,进行短信的发送。具体系统框图如图所示。

八、软件设计流程
系统的主流程图如图所示。在主程序中:首先对各个模块进行初始化,随后进入while主循环,在主循环中,首先进入第一个函数按键函数,该函数主要分为两部分,第一部分为调用按键扫描函数获取按键键值,第二部分通过键值进行相应的处理操作,包括切换界面、设置阈值等;紧接着进入第二个函数监测函数,该函数主要通过调用相应的驱动函数获取测量值,此次设计中主要调用酒精检测模块获取酒精浓度值;紧接着进入第三个函数显示函数,该函数显示监测值及阈值;最后进入第四个函数处理函数,该函数主要判断如果主驾大于副驾且大于最大值,声光报警、制动,如果主驾小于副驾但大于最大值且触发红外,声光报警、制动,如果本次警报发送过信息,则发送信息。

九、部分程序展示
软件版本:keil5
逻辑程序和驱动程序分开,分布于main.c和其他.c文件
void Manage_function(void)
{
if(flag_display == 0) //测量界面
{
if(alcoholm_value > alcoholc_value) //如果主驾大于副驾且大于最大值,声光报警、制动
{
if(alcoholm_value > alcohol_max)
{
flag_alarm = 1;
}
else
{
flag_alarm = 0;
}
}
else //如果主驾小于副驾但大于最大值且触发红外,声光报警、制动
{
if(alcoholm_value > alcohol_max && CHECK_IR == 0)
{
flag_alarm = 1;
}
else
{
flag_alarm = 0;
}
}
if(flag_alarm == 1)
{
RELAY_ZD = 0;
if(flag_send == 0) //如果本次警报未发送过信息,则发送信息
{
send_msg_chinese("9A7E9A76545891529A7EFF0C8BF76CE8610FFF01");
flag_send = 1;
}
if(time_num % 15 == 0)
{
LED = ~LED;
BEEP = ~BEEP;
}
}
else
{
RELAY_ZD = 1;
LED = 1;
BEEP = 1;
flag_send = 0;
}
}
else //设置界面
{
RELAY_ZD = 1;
LED = 1;
BEEP = 1;
}
}
1432

被折叠的 条评论
为什么被折叠?



