一、基本介绍
项目名:基于单片机的风光互补的路灯控制系统设计
项目编号:mcuclub-dz-977
单片机类型:STM32F103C8T6
具体功能:
1、通过风速检测模块检测当前环境的风速,通过风速给锂电池充电;
2、通过太阳能板给锂电池充电;
3、通过2个光照检测模块检测当前环境的光照,一个光照小于最大值自动控制路灯打开,大于最大值自动关闭,另外一个光照检测路灯是否损坏,如果损坏声光报警
4、通过锂电池给路灯进行供电;
5、通过电压检测模块检测当前对电池充电电压进行检测
6、通过显示屏OLED显示当前的风速及其当前路灯的工作模式、路灯的情况;
7、通过按键可以切换路灯的工作模式、可以控制路灯的开关、设置光照的最大值;
二、资料总览
实物资料

三、32单片机部分资料展示
1、实物图展示
单片机型号:STM32F103C8T6
供电接口:TYPE-C
板子类型:PCB集成板,厚度1.2,两层板(上下层覆铜接地)
器件类型:元器件基本上为插针式,个别降压芯片会使用贴片式。
2、仿真图展示

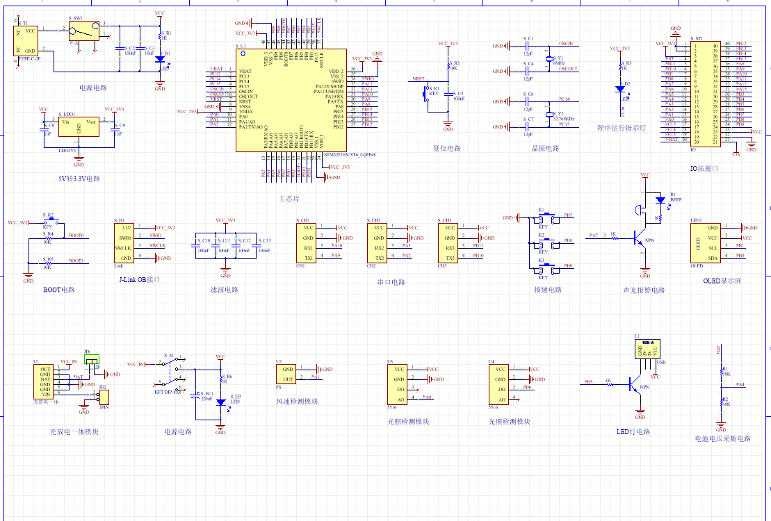
3、原理图展示
软件版本:AD2013
电路连线方式:网络标号连线方式
注意:原理图只是画出了模块的引脚图,而并不是模块的内部结构图
4、PCB图展示
由原理图导出,中间有一个项目编号,隐藏在单片机底座下,插入单片机后不会看到。
两层板,上下覆铜接地。
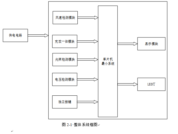
四、系统框图
绘制软件:VISIO
此次设计是基于STM32F103C8T6单片机的基于STM32的风光互补的电路控制监测与净化系统的设计;该设计主要可以分为三部分:输入、输出和中控。中控部分采用STM32F103C8T6单片机作为主控芯片,主要是对输入进行处理然后控制输出;
输入又可以分为七个部分:第一部分是风速检测模块,通过风速检测模块给锂电池充电;第二部分是充放一体模块,通过此模块可以给锂电池充电;第三部分是光照检测模块,由此模块可以检测当前环境的光照值,另一个可以检测当前路灯是否损坏。第四部分是锂电池,给路灯进行供电;第五部分是电压检测模块,通过此模块可以获取当前电池充电电压;第六部分是按键模块,通过按键可以设置阈值以及控制路灯的开关;第七部分是供电电路,主要是用来对整个系统进行供电;
输出主要可以分为两个部分:第一部分是显示部分,显示当前风速,光照,路灯的状态,模式以及电压的测量值;第二部分是LED灯模块,当光照检测较低进行照明

五、部分程序展示
软件版本:keil5
注意:逻辑程序和驱动程序分开,分布于main.c和其他.c文件
/**********************************
函数名:显示函数
传参值:无
返回值:无
**********************************/
void Display_Function(void)
{
if(time_num % 10 == 0)
{
switch(display_num) //根据不同的显示界面,显示不同的内容
{
case 0: //界面0:
Oled_ShowCHinese(1,0,"光照:");
sprintf(display_buf,"%dLux ",light_value);
Oled_ShowString(1,6, display_buf);
Oled_ShowCHinese(2,0,"风速:");
sprintf(display_buf,"%dm/s ",wind_value); //显示风速值
Oled_ShowString(2,6, display_buf);

被折叠的 条评论
为什么被折叠?



