题目描述
给你两个 非空 的链表,表示两个非负的整数。它们每位数字都是按照 逆序 的方式存储的,并且每个节点只能存储 一位 数字。
请你将两个数相加,并以相同形式返回一个表示和的链表。
你可以假设除了数字 0 之外,这两个数都不会以 0 开头。
示例 1:
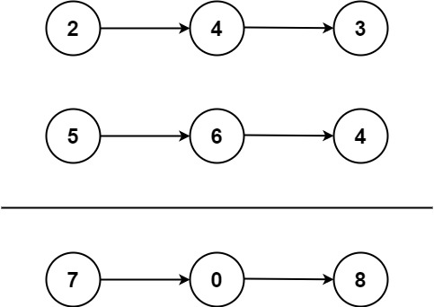
输入:l1 = [2,4,3], l2 = [5,6,4] 输出:[7,0,8] 解释:342 + 465 = 807.示例 2:
输入:l1 = [0], l2 = [0] 输出:[0]示例 3:
输入:l1 = [9,9,9,9,9,9,9], l2 = [9,9,9,9] 输出:[8,9,9,9,0,0,0,1]提示:
- 每个链表中的节点数在范围
[1, 100]内0 <= Node.val <= 9- 题目数据保证列表表示的数字不含前导零
方法一
思路:
要注意进位的问题。设一个carry来记录进位
代码:
/**
* Definition for singly-linked list.
* public class ListNode {
* int val;
* ListNode next;
* ListNode() {}
* ListNode(int val) { this.val = val; }
* ListNode(int val, ListNode next) { this.val = val; this.next = next; }
* }
*/
class Solution {
public ListNode addTwoNumbers(ListNode l1, ListNode l2) {
ListNode head=null,tail=null;
int carry=0;
while(l1!=null||l2!=null){
int n1= l1!=null?l1.val:0;
int n2= l2!=null?l2.val:0;
int sum=n1+n2+carry;
if(head ==null) {
head=tail=new ListNode(sum%10);
}else{
tail.next=new ListNode(sum%10);
tail=tail.next;
}
carry=sum/10;
if(l1!=null) l1=l1.next;
if(l2!=null) l2=l2.next;
}
if(carry>0) tail.next=new ListNode(carry);
return head;
}
}

1314

被折叠的 条评论
为什么被折叠?



