一、功能描述
1.用9个LED排成一行,复位后只有中间的一个LED点亮。
2.双方各持一个按键,哪方按一次,亮点向相应的方向移动一次,哪方按得快,亮点向哪个方向移动;当亮点移动到任一方的终端LED时,比赛结束,此时双方按键均无效,亮点不再移动。
3.按复位键后,亮点回到中心点,可以再一次比赛。
二、原理概述
1. 74192 十进制加减法计数器
①74LS192引脚图:
![]() |
②功能:
(1)异步清零。当CLR=1时异步清零,它为高电平有效。
(2)异步置数。当CLR=0时(异步清零无效)、LD=0时异步置数。
(3)加法计数。当CLR=0,LD=1(异步置数无效)且减法时钟脉冲CPD=1时,则在加法时钟脉冲CPU上升沿作用下,计数器按照8421BCD码进行递增计数:0000~1001。
(4)减法计数。当CLR=0,LD=1且加法时钟脉冲CPU=1时,则在减法时钟脉冲CPU上升沿作用下,计数器按照8421BCD码进行递增计数:1001~0000。
(5)数据保持。当CLR=0,LD=1,且CPU=1,CPD=1时,计数器输出状态保持不变。
③74LS192功能表:

2.74LS42 4线-10线译码器
①74LS42引脚图:

②74LS42真值表:

3.轻触开关

轻触开关图片 轻触开关连接图 轻触开关内部电路
4.显示模块的实现
根据题目要求,拔河显示模块由9个LED灯构成,记作L0∽L8。LED的正极连接74LS42输出Q0∽Q8,负极通过1KΩ电阻后接地。但是由于题目要求复位后只有中间的一个LED点亮且哪方按一次,亮点向相应的方向移动一次,故74LS42输出还应通过非门转化后再连接LED。其中非门可以用74LS00来实现,9个LED需要9个非门,即3片74LS00。
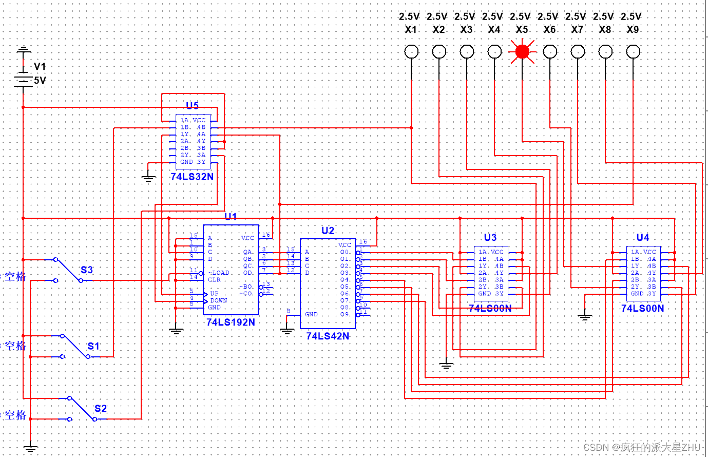
由于题目要求芯片数量最好不超过5片,为了简化电路,我们将L8直接连接74LS192的输出QD。74192输出为四位二进制数,输出范围为0∽8,只有输出8(1000)时,QD=1,此时对应显示模块只有L8点亮,其他LED均熄灭。
5.比赛结束的实现
①亮点移动到终端按键无效。
取加法时钟CPU=+
+k1=
+QD+k1,加法时钟CPD=
+
+k2=
+QD+k2(k1,k2分别为两个按键发出的信号)。当亮点移动到终端即L0或L8点亮时,CPU和CPD同时为高电平,由74192功能表可知此时输出保持不变,按键无效。其他情况下Q0’=QD=0,CPU和CPD由按键信号控制,可以实现正常的加减法计数。此处只需要一个74LS32,芯片总数量为5个。
②按复位键重新开始比赛。
重新开始比赛只需要使中间的LED(L4)点亮,此时74192输出QDQCQBQA=0100。由74192功能表可知CLR=0、LD=0时异步置数,所以可以把复位键连接,使置数端D3D2D1D0=0100。
6.74LS00和74LS32
7400为2输入与非门,每个芯片包含四个与非门,7432为2输入或门,每个芯片包含四个或门。

74LS00引脚图 74LS32引脚图
三、仿真分析
1.复位


2.右移


3.比赛结束按键失效


四、DIY Layout布线图

在实际电路焊接过程中,我们对线路进行了部分调整,未改变电路整体排布,布线图如上图所示。其中蓝色为跳线,红色为电源线,紫色为地线。
五、实测结果
1.实际电路连接图


2、复位


初始状态 复位后状态
3、右移




按甲方按键,亮点右移,移动到最右端后不再移动,按甲乙键失效。
3.左移




按乙方按键,亮点左移,移动到最左端后不再移动,按甲乙键失效。
五、总结
在本次开放实验过程中,进一步掌握了常用数字电路器件的应用和电路设计的方法,巩固了通过虚拟仿真设计软件对复杂数字电路系统进行仿真的方法,学会了使用布线软件对电路布线以及焊接电路,在电路完成后又对电路进行分析试验,学会了查找修改电路错误。
在设计电路的过程中,我们遇到的最大问题是如何减少芯片数量,简化电路结构,可以通过化简逻辑表达式,寻找可替代的信号来解决。

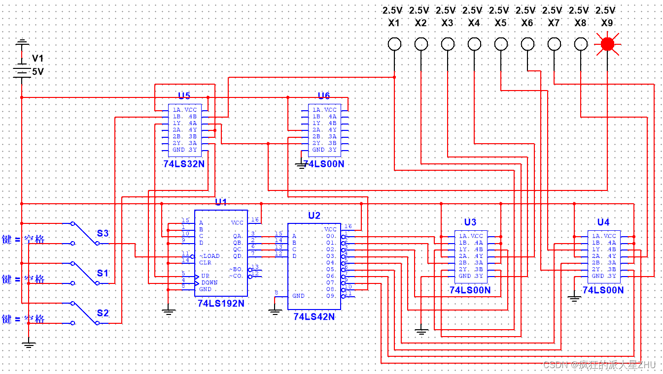
简化前电路
所需芯片数量:6
7442输出Q0∽Q8各接一个与非门,即9个LED连接
∽

简化后电路
所需芯片数量:5
7442输出Q0∽Q7各接一个与非门,最右边LED连接74192输出QD,QD代替
在布线过程中,没有办法实现无交叉连接,所以采用双面布线的方式来避免交叉,即遇到交叉点时一条线正常连线,另一条使用跳线,在万用板正面跳过交叉点后继续按布线连接。为了节省空间,减少交叉点并降低焊接难度,我们充分利用芯片座底的空间,部分线可以直接在芯片座底连接,无需绕过芯片。在布线完成后我们对线路进行优化,减少不必要的跳线,同时调整布线及芯片位置,避免跳线的交叉。
在焊接过程中,我们遇到的问题是容易将几个孔的锡连接在一起,这时可以先用烙铁把多余的锡带走,用海绵擦拭,就能够较轻松地将几个孔分开。第二个问题是在修剪引脚和锡的过程中容易将万用板上的铜片扯掉,扯掉后锡不能粘在该孔上,必须绕过这个孔。
在最终检测的过程中,出现的问题如下图所示,LED灯L2始终处于点亮状态。

经万用表检测,上图中红圈内的跳线一端未焊接,导致与非门输入一端为0,另一端输入Q2,输出始终为高电平,L2始终点亮,修改后电路未出现问题。

1万+

被折叠的 条评论
为什么被折叠?



