全国职业院校技能大赛
赛项规程
赛项名称: 应用软件系统开发
英文名称: Application Software System Development
赛项组别: 高等职业教育
赛项编号: GZ031
一、赛项信息
| 赛项类别 | ||||
| R每年赛 £隔年赛(£单数年/£双数年) | ||||
| 赛项组别 | ||||
| □中等职业教育 R高等职业教育 | ||||
| R学生赛(□个人/R团体) □教师赛(试点) □师生同赛(试点) | ||||
| 涉及专业大类、专业类、专业及核心课程 | ||||
| 专业大类 | 专业类 | 专业名称 | 核心课程 | |
| 51 电子与 信息大类 | 5102 计算机类 | 510201 计算机应用技术 | 数据库技术及应用 | |
| 前端设计与开发 | ||||
| 数据分析方法 | ||||
| 系统部署与运维 | ||||
| 510203 软件技术 | 面向对象程序设计 | |||
| 数据结构 | ||||
| 软件建模与设计 | ||||
| 网站开发技术 | ||||
| 企业级项目开发 | ||||
| 软件测试 | ||||
| 对接产业行业、对应岗位(群)及核心能力 | ||||
| 产业行业 | 岗位(群) | 核心能力 | ||
| 新一代信息技术产业-新兴软件和新型信息技术服务行业 | 应用软件程序设计 | 1.具备数据库设计与应用、计算机系统操作等能力; | ||
| 2.具备简单算法分析、设计与应用的能力; | ||||
| 3.具备软件界面设计的能力; | ||||
| 4.具备软件设计、开发、测试等能力; | ||||
| 5.具备软件安装、实施与运维服务的能力; | ||||
| 6.具有探究学习、终身学习和可持续发展的能力。 | ||||
| 应用软件测试 | 1.具备软件安装、部署、实施与运维服务的能力; | |||
| 2.具备软件测试策略、用例设计的能力; | ||||
| 3.具备软件缺陷分析的能力; | ||||
| 4.具备使用常见测试工具进行软件测试的能力 | ||||
| 5.具备撰写软件测试文档的能力; | ||||
| 6.具有探究学习、终身学习和可持续发展的能力。 | ||||
| 应用软件工程技术 | 1.具备软件系统分析和建模的能力; | |||
| 2.具备编写软件项目方案设计、文档的能力; | ||||
| 3.具备软件项目管理的能力; | ||||
| 4.具备软件售后支持服务的能力; | ||||
| 5.具备软件安装、实施与运维服务的能力; | ||||
| 6.具有探究学习、终身学习和可持续发展的能力。 | ||||
| 数字系统运维 | 1.具备数据库设计与应用、计算机系统操作等能力; | |||
| 2.具备使用多种方法进行数据采集、使用工具进行数据分析的能力; | ||||
| 3.具备计算机软硬件系统安装、调试和维护能力; | ||||
| 4.具备网络设备的运维与管理能力; | ||||
| 5.具备软件系统部署与运维的能力; | ||||
| 6.具有探究学习、终身学习和可持续发展的能力。 | ||||

二、竞赛目标
党的二十大报告明确指出“要推动战略性新兴产业融合集群发展,构建新一代信息技术等一批新的增长引擎”,新一代信息技术产业对经济社会高质量发展的赋能作用更加突显,软件是新一代信息技术的灵魂,是数字经济发展的基础,是制造强国、网络强国、数字中国建设的关键支撑,是壮大产业高质量发展的新动能。
本赛项旨在落实国家软件发展战略,深化产教融合,协同推动软件行业创新与发展,赋能经济社会和现代职业教育高质量发展。对接软件工程领域当前的新技术、新业态、新模式、新要求,通过大赛让参赛选手掌握一个真实企业应用软件系统的开发流程和实现过程;培养选手在企业真实项目环境下进行数据库设计、简单算法分析和设计、软件设计和开发、软件部署测试和运维、软件项目文档编制等方面的能力,同时培养选手探究学习、终身学习和可持续发展的能力。
赛项围绕软件行业相关岗位的实际需求和要求进行设计,通过大赛推动龙头、产教融合型等企业深度参与职业教育的人才培养、科技创新、社会服务、就业创业等各个环节;检验职业院校教学水平,引领专业建设和“三教”改革,促进“岗课赛证”协同育人,营造崇尚技能的社会氛围;强化赛后资源转化,将竞赛成果转化为教材、课程和实训项目等资源,融入教学、服务教学,为国家发展战略提供软件工程领域高素质技术技能人才。
三、竞赛内容
(一)选手需具备能力
本赛项基于企业真实软件系统项目和工作模块,通过“需求分析—系统原型设计—数据库设计—模块开发—系统部署—系统测试”等软件系统开发典型工作任务,结合高职软件技术和计算机应用技术专业教学标准,充分考量企业岗位对学生职业技能的最新需求,在规定的时间内完成指定竞赛模块,主要考查参赛选手计算机信息处理技术、程序设计、操作系统等相关知识,应用软件系统数据库设计、简单算法分析和设计、前端页面和后端业务功能开发、数据采集与分析、系统部署测试与运维、软件项目文档编制等方面的能力,培养选手工作组织和团队协作能力、沟通和人际交往能力、解决问题能力以及致力于紧跟行业发展步伐的自我学习能力。
(二)竞赛模块及内容
1.竞赛时间
本赛项竞赛总时长11小时(分1.5天进行),各参赛队在规定的时间内,独立完成“竞赛内容”规定的竞赛模块。
2.竞赛内容
竞赛内容以真实企业软件系统项目为载体,按照软件系统开发典型工作任务,设置“系统需求分析”“软件系统开发”和“系统部署测试”三个竞赛模块。
模块一:系统需求分析
本模块重点考查参赛选手依据给定的需求,进行系统需求分析的能力,具体包括:
(1)系统规划设计。按照给定的项目需求,进行需求的梳理与规划,使用标准的需求规格说明书(模板),进行需求规格的描述,编写模块概要简述,绘制对应业务流程图/活动图、用例图、类图、时序图、E-R图。
(2)原型设计绘制。依据模块功能要求,使用原型图绘制软件,进行模块原型设计,并实现原型页面之间的交互功能。
模块二:软件系统开发
本模块重点考查参赛选手的业务设计、前端页面开发和后端业务代码编写能力,具体包括:
(1)前端页面开发。基于给定的系统需求,利用后端API提供的数据接口,使用HTML5、CSS3、JavaScript、Vue.js(ElementUI、vue-element-admin)等技术,遵循MVVM模式完成前端页面,实现业务功能。要求编码符合前端工程化开发技术规范。
(2)后端业务开发。基于给定的系统需求,利用可视化开发工具设计数据库,并利用Spring Boot框架实现后端业务功能,完成RESTful API接口开发,并发布运行。要求设计符合Spring Boot框架的Domain/POJO、DAO、Service、Controller分层架构模式,编码符合命名和注释规范。
模块三:系统部署测试
本模块重点考查参赛选手的系统部署、功能测试、Bug排查修复及文档编写能力,具体包括:
(1)系统部署。将给定项目发布到集成部署工具中,确保正常运行。
(2)功能测试及Bug修复。使用给定的前后端源代码,制定测试策略,设计测试用例,完成指定的功能测试;记录测试中出现的Bug,对Bug进行分析与修复;基于测试报告模板,撰写系统测试报告。
(3)API接口测试。使用JMeter工具对后端RESTful API接口进行编码规范测试,输出API接口测试报告。
(三)模块时长及分值
表3-1 模块名称、时长及分值一览表
| 模块 | 主要内容 | 比赛时长 | 分值 | |
| 模块一 | 系统需求分析 | 根据给定的需求描述,进行系统规划设计及原型设计。 | 3小时 | 25分 |
| 模块二 | 软件系统开发 | 设计系统数据库,并基于指定开发框架,完成前端页面、后端业务和交互功能的开发。 | 5小时 | 55分 |
| 模块三 | 系统部署测试 | 对给定项目进行系统部署、功能测试和Bug修复,使用测试工具进行API接口测试,完成系统测试文档编制。 | 3小时 | 20分 |
四、竞赛方式
(一)竞赛形式
本赛项为线下比赛形式。所有参赛队在现场根据给定的项目模块,分1.5天进行,在总计11小时内相互配合,采用小组合作的形式完成竞赛模块。
(二)组队方式
本赛项采用团体赛组队方式。每支参赛队由3名全日制在籍学生组成(凡在往届全国职业院校技能大赛中获得本赛项一等奖的选手,不能再参赛),参赛选手不得跨校组队,同一学校的报名参赛队不超过1支;每队限报2名指导教师,指导教师须为本校专兼职教师,竞赛期间不允许指导教师进入赛场进行现场指导;参赛选手和指导教师报名获得确认后不得随意更换。
- 竞赛流程
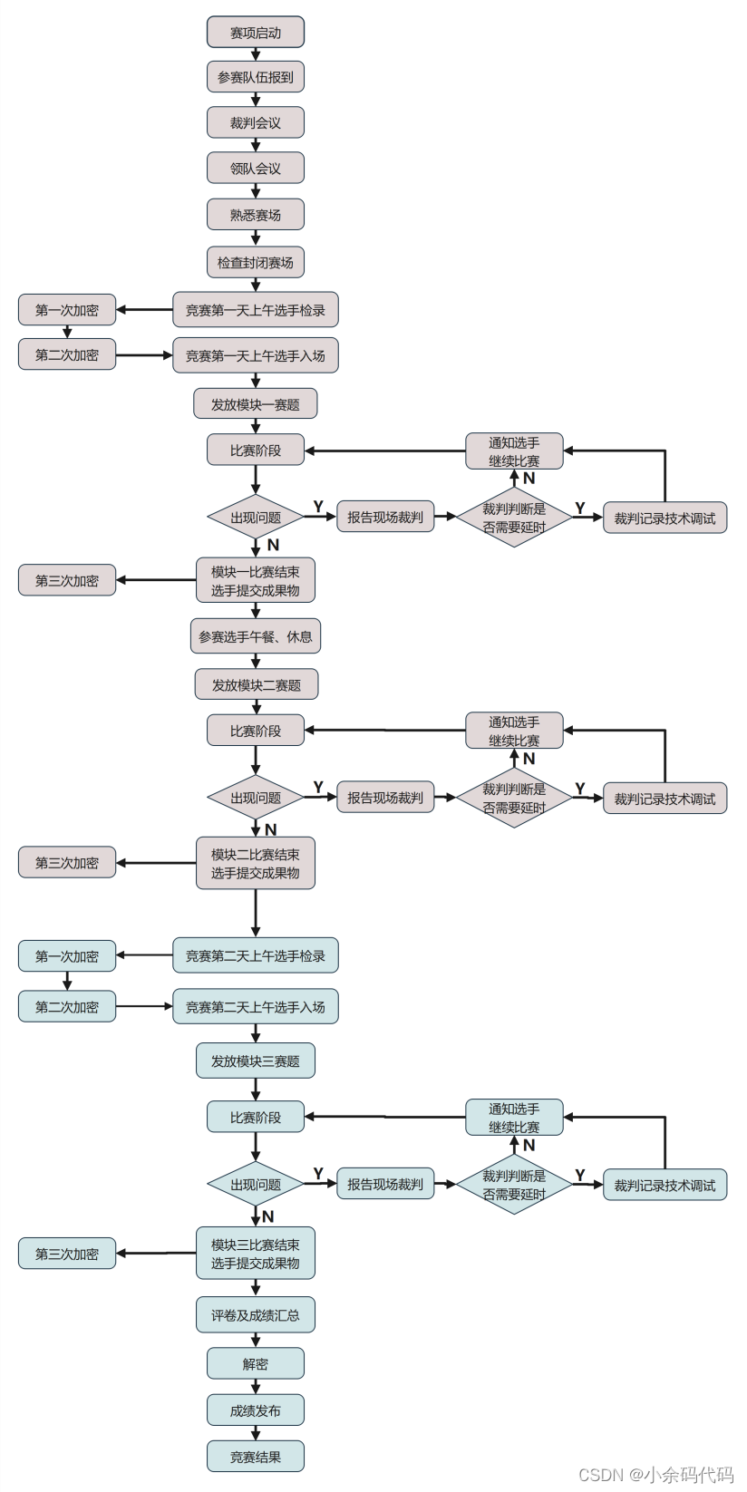
(一)竞赛流程图
本赛项竞赛流程如图5-1所示。

图5-1 赛项竞赛流程示意图
(二)竞赛时间表
表5-1 竞赛时间一览表
| 日期 | 时间 | 内容 |
| 竞赛前一天 | 10:00 之前 | 裁判报到 |
| 12:00 之前 | 各参赛队报到 | |
| 10:00—11:00 | 工作人员培训会 | |
| 10:30—12:00 | 裁判工作会议 | |
| 14:30—15:30 | 开幕式 | |
| 15:30—16:00 | 召开领队赛项说明会,抽赛场检录顺序号 | |
| 16:00—16:30 | 参赛队熟悉比赛场地 | |
| 17:00—18:00 | 现场裁判赛前检查,封闭赛场 | |
| 竞赛第一天 | 06:30—07:00 | 参赛队集合前往比赛现场 |
| 07:00—07:50 | 赛场检录 | |
| 07:50—08:30 | 一次加密:参赛队抽取一次加密号 二次加密:参赛队抽取工位号 | |
| 08:30—09:00 | 参赛队进入比赛工位,进行赛前软硬件检查,下载素材,模块一题目发放 | |
| 09:00—12:00 | 选手比赛(模块一:系统需求分析) | |
| 12:00—12:30 | 收取各参赛队模块一竞赛成果物 | |
| 12:30—12:50 | 选手用餐休息 | |
| 12:50—13:00 | 模块二题目发放 | |
| 13:00—18:00 | 选手比赛(模块二:软件系统开发) | |
| 18:00—18:30 | 收取各参赛队模块二竞赛成果物 | |
| 14:00—18:00 | 三次加密:模块一竞赛成果物 裁判评分(模块一:系统需求分析) | |
| 18:30—20:30 | 申诉受理 | |
| 18:30—22:30 | 三次加密:模块二竞赛成果物 裁判评分(模块二:软件系统开发) | |
| 竞赛第二天 | 06:30—07:00 | 参赛队集合前往比赛现场 |
| 07:00—07:50 | 赛场检录 | |
| 07:50—08:30 | 一次加密:参赛队抽取一次加密号 二次加密:参赛队抽取工位号 | |
| 08:30—09:00 | 参赛队进入比赛工位,进行赛前软硬件检查,下载素材,模块三题目发放 | |
| 09:00—12:00 | 选手比赛(模块三:系统部署测试) | |
| 12:00—12:30 | 收取各参赛队模块三竞赛成果物 | |
| 12:30—14:30 | 申诉受理 | |
| 12:30—16:30 | 三次加密:模块三竞赛成果物 裁判评分(模块三:系统部署测试) | |
| 16:30—17:30 | 成绩核定和解密 | |
| 17:30—18:30 | 成绩公布 | |
| 赛后一天 | 08:00—09:00 | 闭赛式 |
| 09:00—09:30 | 采访获奖代表队 | |
| 09:30—10:00 | 参赛队返回酒店 |
竞赛规则
(一)选手报名
1.赛项以省、自治区、直辖市、新疆生产建设兵团为单位组织报名参赛。
2.各省、自治区、直辖市、新疆生产建设兵团教育行政部门按照大赛执委会确定的报名时间和名额,通过全国职业院校技能大赛网络报名系统组织完成参赛报名工作。
3.参赛选手和指导教师报名获得确认后不得随意更换。如比赛前参赛选手和指导教师因故无法参赛,须由省级教育行政部门于开赛 10 个工作日之前出具书面说明,经大赛执委会办公室核实后予以更换。如未经报备,发现实际参赛选手与报名信息不符的情况,均不得入场。
(二)赛场规则
1.赛项执委会在赛前统一安排参赛队熟悉场地和竞赛环境。
2.比赛工位通过抽签决定,参赛选手须按规定时间提前入场,入场前须携带参赛凭证和有效身份证件(身份证和学生证),比赛期间参赛选手原则上不得离开比赛场地。
3.竞赛所需的硬件、软件和辅助工具会统一提供,参赛队不得使用自带的任何具有存储和通信功能的设备,如硬盘、光盘、U盘、手机、随身听、智能手表、PDA等。
4.参赛选手在赛前30分钟进入比赛工位,领取比赛任务,比赛正式开始后方可进行比赛任务相关操作。如出现较严重的违规、违纪、舞弊等现象,经裁判组裁定取消比赛成绩。
5.在比赛过程中,参赛选手如有疑问,应举手示意,现场裁判应按要求及时予以答疑。确因计算机软件或硬件故障致使操作无法继续,经赛场裁判长确认,予以启用备用设备。
6.比赛时间结束,选手应全体起立,结束操作。经裁判组查收清点所有文档后方可离开赛场,离开赛场时不得带走任何资料。
(三)成绩评定与结果公布
1.比赛当天入场前,赛项裁判应上交所有通信设备,由赛项执委会统一保管,并安排赛项裁判在指定区域休息或工作,直至赛项成绩评定结束。
2.比赛结束,经加密裁判对各参赛选手提交的竞赛结果第三次加密后,评分裁判方可入场进行成绩评判。
3.最终竞赛成绩经复核无误,由裁判长、监督仲裁长签字确认后,以纸质形式向全体参赛队进行公示。成绩无异议后,在闭赛式上予以公布。
- 技术规范
本赛项的技术规范、专业知识和技术技能等包括:软件技术相关专业的教育教学要求、行业、职业技术标准,以及根据高职目录修订后的软件技术相关专业人才培养教学标准和规范,适时地修订本赛项遵循的技术规范。
表7-1 教学标准一览表
| 序号 | 标准单位 | 中文标准名称 |
| 1 | 教育部 | 高等职业教育专科专业简介:51电子与信息大类-5102计算机类-510201计算机应用技术 |
| 教育部 | 高等职业教育专科专业简介:51电子与信息大类-5102计算机类-510203软件技术 |
(二)行业标准
表7-2 行业标准一览表
| 序号 | 标准号 | 中文标准名称 |
| 1 | 信息技术行业职业技能 第3部分:软件开发 | |
| 2 | ||
| 3 | 计算机过程控制软件开发规程 | |
| 4 | 软件产品分类 | |
| 5 | 软件工程 软件开发成本度量规范 | |
| 6 | ||
| 7 | ||
| 8 | GB/T 28174.1-2011 | 统一建模语言(UML) 第1部分:基础结构 |
| 9 | 信息技术 软件工程术语 | |
| 10 | ||
| 11 | GB/T 38634.1-2020 | 系统与软件工程 软件测试 第1部分:概念和定义 |
| 12 | 系统与软件工程 验证与确认 | |
| 13 | ||
| 14 | ||
| 15 | ||
| 16 | ||
| 17 | ||
| 18 | T/CESA 1154—2021 | 信息技术服务 从业人员能力评价指南 设计与开发服务 |
| 19 | T/CESA 1155—2021 | 信息技术服务 从业人员能力评价指南 集成实施服务 |
| 20 | T/CESA 1156—2021 | 信息技术服务 从业人员能力评价指南 运行维护服务 |
(三)专业知识与技术技能
表7-3 专业知识与技术技能一览表
| 序号 | 分类 | 具体要求 |
| 1 | 需求分析 | 掌握需求分析的方法和技巧,能够根据用户需求编写需求规格说明书,进行需求分析和设计。 |
| 2 | 软件设计 | 了解软件设计的原则和方法,能够根据需求规格说明书进行软件设计,包括架构设计、模块设计、接口设计等。 |
| 3 | 编码实现 | 掌握编码实现的技术和规范,能够根据软件设计进行编码实现,包括代码编写、调试、测试等。 |
| 4 | 软件测试 | 了解软件测试的方法和技巧,能够进行软件测试,包括单元测试、集成测试、系统测试等,确保软件质量。 |
| 5 | 软件维护 | 了解软件维护的方法和技巧,能够对软件进行维护和升级,包括BUG修复、功能扩展等。 |
| 6 | 项目管理 | 了解项目管理的方法和工具,能够进行项目计划制定、进度控制、风险管理等,确保项目按时按质完成。 |
| 7 | 团队协作 | 具备良好的团队协作能力,能够与团队成员进行有效的沟通和协作,共同完成软件开发任务。 |
| 8 | 学习能力 | 具备快速学习新知识和技术的能力,能够不断学习和掌握新的技术和工具,提升自己的职业素养和竞争力。 |
- 技术环境
(一)竞赛环境
竞赛场地包括参赛选手竞赛区域、展示平台区、裁判区、技术支持区、检录区、服务区。
1.参赛选手竞赛区。每个竞赛工位需标有醒目的工位编号,各工位间距大于1.5m,每个工位面积大于8㎡,每个工位保证独立用电单元(安装漏电保护开关),确保参赛队之间互不干扰。赛场要求竞赛过程全程无死角视频监控,监控录像保存3个月。环境标准要求保证赛场采光(大于500lux)、照明和通风良好,提供稳定的水、电,并提供应急的备用电源,提供足够的干粉灭火器材。
2.展示平台区。需要与比赛场地分开的隔离带,供参赛队领队、指导教师及工作人员休息,并开展其他相关活动。
3.裁判区。供裁判休息及工作场地。共配有服务器1台,计算机20台、桌椅20套,A4激光打印机1台,饮水机、纸杯、文具用品若干。
4.技术支持区。技术支持人员的工作场地。
5.检录区。参赛选手检录区域。
6.服务区。配备常用药品、消毒用品等急救用品,提供医疗等服务保障,并用隔离带隔离。

图8-1 竞赛场地网络布局图
(二)硬件环境与配置
表8-1 竞赛硬件环境及配置一览表
| 序号 | 设备名称 | 配置要求 | 数量 |
| 1 | 计算机 |
| 4台/每队 (含3台开发机、1台服务器) |
| 2 | 路由器 |
| 1台/每队 |
| 3 | 竞赛服务器 |
| 1台 |
| 4 | 交换机 |
| 3台 |
(三)软件环境与版本
表8-2 竞赛软件开发环境及版本一览表
| 类别 | 名称 | 版本 | 单位 | 数量 |
| 操作系统 | Windows10 | Windows 10专业版 (64位) | 套 | 1 |
| 开发工具 | Adobe Photoshop | Version 2019 | 套 | 1 |
| Axure RP | Version 9.0 | 套 | 1 | |
| IntelliJ IDEA | Version 2023.1 | 套 | 1 | |
| Visual Studio Code | Version 1.77及以上 | 套 | 1 | |
| HBuilder X | Version 3.1.22 | 套 | 1 | |
| 前端开发 | clipboard | Version 2.0.6及以上 | 套 | 1 |
| core-js | Version 3.8.1及以上 | 套 | 1 | |
| file-saver | Version 2.0.4及以上 | 套 | 1 | |
| js-cookie | Version 2.2.1及以上 | 套 | 1 | |
| jsencrypt | Version 3.0.0-rc.1及以上 | 套 | 1 | |
| screenfull | Version 5.0.2及以上 | 套 | 1 | |
| axios | Version 0.21.0及以上 | 套 | 1 | |
| vue-router | Version 3.4.9及以上 | 套 | 1 | |
| vuex | Version 3.6.0及以上 | 套 | 1 | |
| connect | Version 3.6.6及以上 | 套 | 1 | |
| sass | Version 3.32.0及以上 | 套 | 1 | |
| Node.js | Version 14.18及以上 | 套 | 1 | |
| Vue | Version 2.6.12及以上 | 套 | 1 | |
| Element-ui | Version 2.14.1及以上 | 套 | 1 | |
| Echarts | Version 5.3.3及以上 | 套 | 1 | |
| vue-element-admin | Version 4.4.0及以上 | 套 | 1 | |
| 后端开发 | Spring | Version 2.2.12及以上 | 套 | 1 |
| Tomcat (内嵌至Spring) | Version 9 | 套 | 1 | |
| Mybatis | Version 3及以上 | 套 | 1 | |
| Spring Security | Version 5.0及以上 | 套 | 1 | |
| JDK | Version 8及以上 | 套 | 1 | |
| Jwt | Version 2.5.0及以上 | 套 | 1 | |
| 数据库及管理工具 | MySQL | Version 8.0 | 套 | 1 |
| Redis | Version 3.0及以上 | 套 | 1 | |
| Navicat Premium | Version 11.0及以上 | 套 | 1 | |
| MySQL Workbench | Version 8.0及以上 | 套 | 1 | |
| 浏览器 | Firefox | Version 112及以上 | 套 | 1 |
| Chrome | Version 111及以上 | 套 | 1 | |
| 其他辅助软件 | WPS | Version 11.1.0 | 套 | 1 |
| GitStack | Version 2.3.11 | 套 | 1 | |
| Postman | Version 10.5 | 套 | 1 | |
| Office Visio | Version 2022 | 套 | 1 | |
| WinRAR | Version 2022 | 套 | 1 | |
| phpstudy | Version 8.0 | 套 | 1 | |
| JMeter | Version 5.5 | 套 | 1 | |
| Nginx | Version 1.5.1及以上 | 套 | 1 |
竞赛样题
2023年全国职业院校技能大赛
应用软件系统开发赛项(高等职业教育组)
竞赛试题样题
工位号:
2023年XX月
竞赛说明
一、项目背景
党的二十大报告指出,要加快建设制造强国、数字中国,推动制造业高端化、智能化、绿色化发展。《IDC中国制造企业调研报告,2021》报告指出,制造执行系统(MES,Manufacturing Execution System)是未来两年制造企业最优先投资的应用软件系统之一。
MES是智能制造的基础、核心和灵魂,它覆盖了整个智能制造的生产过程,与制造企业的各项业务紧密相连,可以为企业提供包括制造数据管理、计划排程管理、生产调度管理、库存管理、质量管理、人力资源管理、工作中心/设备管理、工具工装管理、采购管理、成本管理、项目看板管理、生产过程控制、底层数据集成分析、上层数据集成分解等管理模块,为企业打造一个扎实、可靠、全面、可行的制造协同管理平台。
A公司是一家汽车零部件生产的中小型传统制造厂商,计划上线MES信息化管理系统,一是解决由于缺乏生产信息化管理系统,导致面临交货周期计算不准确、交货周期长、生产订单跟踪不到位、生产计划难以控制等问题;二是按照政府文件要求,实现与Q市双碳管理大数据平台进行对接。
具体要求:
1.实现智能制造的过程控制、任务派工、质量管理、数据采集等;
2.实时监测每个设备的能源消耗数据,进行能源分析,实现能源利用效率的优化。
二、竞赛内容和时长
比赛时间为11小时,考核“系统需求分析”“软件系统开发”和“系统部署测试”三个模块,具体如下表所示:
| 模块名称 | 竞赛时间 | 分数 | |
| 一 | 系统需求分析 | 3小时 | 25分 |
| 二 | 软件系统开发 | 5小时 | 55分 |
| 三 | 系统部署测试 | 3小时 | 20分 |
| 合计 | 11小时 | 100分 | |
三、竞赛成果物提交
参赛选手根据分配的账号登录系统,在竞赛结束前将模块一、模块二、模块三的成果上传并提交到平台上。
四、竞赛注意事项
提交、部署的文档、原型、代码等资源内容中不能填写与选手相关的信息,如工位号、姓名和院校。如出现上述标记,本模块成绩按照零分处理。
模块一 系统需求分析(3小时)
一、模块考核点
模块时长:3小时
模块分值:25分
本模块重点考查参赛选手熟练收集、分析和归纳客户需求,清晰梳理业务流程,编制规范的需求规格说明书,熟练使用UI设计软件进行产品UI/UE设计,掌握正确的UI配色方案,设计出符合业务逻辑和人体工学的软件需求分析作品的能力。
二、任务要求
1.根据给定的竞赛任务需求说明,利用“需求规格说明书(模板).docx”和相关工具软件(如:Visio等),编写模块概要简述,绘制对应业务流程图/活动图、用例图、类图、时序图、E-R图,完成“需求规格说明书.docx”文档编写。
2.利用原型设计工具Axure RP创建项目“产品原型.rp”,根据给定的竞赛任务需求说明,使用原型设计工具Axure和图片处理软件Adobe Photoshop进行软件原型设计,使之符合UI设计规范,同时实现原型界面之间交互的功能。
(1)裁判以Axure RP工具的Publish——Preview方式运行软件原型,评判作品。
(2)软件原型绘制时,页面命名规范,页面宽度1024px,高度不限。页面版式布局合理、美观,内容完整;同样功能请复用样式,避免一种功能、多种样式的情况。
(3)原型要有交互设计内容,并进行交互标注,用户体验良好,符合人体工学操作逻辑。交互描述,填写对部件进行“交互动作”加“链接指向”进行的说明;标注可交互状态,填写对部件所有“交互状态”的说明,字符限制提示,填写对部件是否有字符限制或者具体如何限制的说明。用户体验良好。
3.竞赛结束前,选手将上述成果物“需求规格说明书.docx”和“产品原型.rp”两个文件添加到“系统需求分析.zip”压缩包内,并提交压缩包文件。
三、竞赛任务
参赛选手根据客户提供的任务需求描述,按照模块一的任务要求,完成“需求规格说明书.docx”和“产品原型.rp”设计任务。
任务1:智造双碳—双碳配置—固定碳排放(3分)
【基本要求】
1.进入双碳管理系统主界面,点击左侧智造双碳—双碳配置内的固定碳排放标签,进入固定碳排放页面,实现固定碳排放管理数据列表显示,数据列表显示内容应包括:编号、能耗项、项目类型、时间类型、能耗数、预警阈值、【修改】和【删除】按钮。
2.点击【修改】按钮后弹出【修改固定碳排放】对话框,对话框中可修改内容包括:能耗项(*必填项)、项目类型、时间类型、能耗数、预警阈值、备注,修改完成后点击【确定】按钮可保存修改内容并刷新数据列表,若点击【取消】按钮可关闭对话框。点击【删除】按钮可删除项目信息数据并提示“删除成功”字样。
3.数据列表上方搜索框中输入能耗项、项目类型、时间类型后点击【搜索】按钮,可实现按搜索条件模糊查询的功能并刷新列表数据,若点击【重置】按钮可清空输入的查询条件。
4.数据列表上方显示【新建】按钮,点击【新建】按钮后,在弹出的【添加固定碳排放】对话框中输入能耗项(*必填项)、项目类型、时间类型、能耗数、预警阈值、备注后点击【确定】按钮可新建固定碳排放数据并提示“新建成功”字样,若点击【取消】按钮可关闭对话框。
任务2:智造双碳—双碳管理—能耗数据采集(3分)
【基本要求】
1.进入双碳管理系统主界面,点击左侧智造双碳下的双碳管理中的能耗数据采集标签,进入能耗数据采集页面。实现能耗数据采集数据列表显示,数据列表显示内容应包括:设备名称、已产数量、单位耗电量、总耗电量、单位碳排放、总碳排放。
2.数据列表上方搜索框中输入设备名称、日期后点击【搜索】按钮,可实现按搜索条件模糊查询的功能并刷新列表数据,若点击【重置】按钮可清空输入的查询条件。
任务3:制造执行MES—设备信息(3分)
【基本要求】
1.进入双碳管理系统主界面,点击左侧制造执行MES下的设备信息标签,进入设备信息管理页面。实现设备信息管理数据列表显示,数据列表显示内容应包括:编号、名称、编码、型号、生产日期、生产批号、制造商、设备状态、【修改】和【删除】按钮。
2.点击【修改】按钮后弹出【修改设备信息】对话框,对话框中可修改内容包括:名称(*必填项)、编码、型号、生产日期(区间选择)、生产批号、制造商、设备状态下拉选择(状态包括:空闲、使用中、故障)、备注,修改完成后点击【确定】按钮可保存修改内容并刷新数据列表,若点击【取消】按钮可关闭对话框。点击【删除】按钮可删除设备信息数据并提示“删除成功”字样。
3.数据列表上方搜索框中输入名称、编码、型号、生产日期(区间选择)、生产批号、制造商、设备状态下拉选择(状态包括:空闲、使用中、故障)后点击【搜索】按钮,可实现按搜索条件模糊查询的功能并刷新列表数据,若点击【重置】按钮可清空输入的查询条件。
4.数据列表上方显示【新建】按钮,点击【新建】按钮后,在弹出的【添加设备信息】对话框中输入名称(*必填项)、编码、型号、生产日期(区间选择)、生产批号、制造商、设备状态下拉选(状态包括:空闲、使用中、故障)、备注后点击【确定】按钮可新建设备信息数据并提示“新建成功”字样,若点击【取消】按钮可关闭对话框。
任务4:制造执行MES—产品建模(3分)
【基本要求】
1.进入双碳管理系统主界面,点击左侧制造执行MES下的产品建模标签,进入产品建模页面。实现产品建模数据列表显示,数据列表显示内容应包括:编号、模型名称、产品、产品型号、产品规格、产品单位、【修改】和【删除】按钮,分页。
2.点击【修改】按钮后弹出【修改产品建模】对话框,对话框中可修改内容包括上、下两部分:
上半部分包括:产品(*必填项)、产品型号(不可编辑)、产品规格(不可编辑)、模型名称(*必填项)、备注;点击【选择】按钮后,弹出【选择物料档案】对话框,对话框分为左右两半部分,左半部分为树形结构目录(根目录为:分类;一级目录为:零件、成品),右半部分数据列表信息包括:编号、物料编码、物料名称、型号、规格、单位、单价、类型、备注、【选择】按钮。点击【选择】按钮后将数据自动填写至产品建模明细信息中。
下半部分产品建模明细信息包括:序号、物料及【选择】按钮、型号、规格、单位、备注、【添加】按钮和【删除】按钮。
点击【添加】按钮后可添加一条待补全的数据,点击明细单中的物料【选择】按钮后,弹出【选择物料档案】对话框,点击【选择物料档案】对话框中的数据列表信息后的【选择】按钮后将数据自动填写至明细信息中。
点击【确定】按钮可新建产品建模管理信息数据并提示“新建成功”字样,若点击【取消】按钮可关闭对话框。
3.数据列表上方搜索框中输入模型名称后点击【搜索】按钮,可实现按搜索条件模糊查询的功能并刷新列表数据,若点击【重置】按钮可清空输入的查询条件。
4.数据列表上方显示【新建】按钮,点击【新建】按钮后,在弹出的【添加产品建模】对话框中输入产品(*必填项)、产品型号(不可编辑)、产品规格(不可编辑)、模型名称(*必填项)、备注并添加物料后点击【确定】按钮可新建产品建模数据并提示“新建成功”字样,若点击【取消】按钮可关闭对话框。
任务5:制造执行MES—BOM管理(3分)
【基本要求】
1.进入双碳管理系统主界面,点击左侧制造执行MES下的BOM管理标签,进入BOM管理页面。实现BOM管理数据列表显示,数据列表显示内容应包括:编号、名称、产品、型号、规格、单位、【修改】和【删除】按钮。
2.点击【修改】按钮后弹出【修改BOM管理】对话框,对话框中可修改内容包括上、下两部分:
上半部分包括:名称、产品(不可修改输入框)、产品模型下拉选择、描述;
下半部分BOM单明细信息包括:序号、物料及【选择】按钮、型号、规格、单位、用量、备注、【添加】按钮和【删除】按钮。
点击【选择】按钮后,弹出【选择物料档案】对话框,对话框分为左右两半部分,左半部分为树形结构目录(根目录为:分类;一级目录为:零件、成品),右半部分数据列表信息包括:编号、物料编码、物料名称、型号、规格、单位、单价、类型、备注、【选择】按钮。点击【选择】按钮后将数据自动填写至BOM单明细信息中。
修改完成后点击【确定】按钮可保存修改内容并刷新数据列表,若点击【取消】按钮可关闭对话框。点击【删除】按钮可删除设备信息数据并提示“删除成功”字样。
3.数据列表上方搜索框中输入名称后点击【搜索】按钮,可实现按搜索条件模糊查询的功能并刷新列表数据,若点击【重置】按钮可清空输入的查询条件。
4.数据列表上方显示【新建】按钮,点击【新建】按钮后,在弹出的【添加BOM管理】对话框中输入名称(*必填项)、产品(不可编辑)、产品类型、描述并添加物料后点击【确定】按钮可新建BOM管理数据并提示“新建成功”字样,若点击【取消】按钮可关闭对话框。
任务6:制造执行MES—计划排产(3分)
【基本要求】
1.进入双碳管理系统主界面,点击左侧制造执行MES下的计划排产标签,进入计划排产管理页面。实现计划排产数据列表显示,数据列表显示内容应包括:编号、流水号、计划号、产品、型号、规格、单位、BOM、生产线、工艺、项目、待产数量、已产数量、生产日期、交货日期、发布状态、领料状态、【修改】和【删除】按钮。
2.点击【修改】按钮后弹出【修改生产计划】对话框,对话框中内容包括上、下两部分:
上半部分包括:计划号(*必填项)、项目、产品、规格、型号、单位、BOM(*必填项)、生产线(*必填项)、工艺(*必填项)、待产数量(*必填项)、已产数量、生产日期、交货日期、状态、备注;状态为已下发时,不可编辑;状态为未发布时,只可编辑计划号、BOM、生产线、工艺、生产日期、备注。
下半部分生产计划明细信息包括:物料、型号、规格、单位、需求数量、已用数量、剩余数、备注。申请状态为已下发时,不可编辑;状态为未发布时,只可编辑备注。
修改完成后点击【保存】按钮可保存修改内容并刷新数据列表,若点击【提交】按钮,可以保存并提交数据;若点击【取消】按钮可关闭对话框。
3.数据列表上方搜索框中输入流水号、计划号、物料、BOM、生产线、工艺、项目、生产日期、交货日期、状态后点击【搜索】按钮,可实现按搜索条件模糊查询的功能并刷新列表数据,若点击【重置】按钮可清空输入的查询条件。
4.数据列表上方显示【新建】按钮,点击【新建】按钮后,在弹出的【添加计划排产】对话框中输入计划号(*必填项)、项目、产品、规格、型号、单位、BOM(*必填项)、生产线(*必填项)、工艺(*必填项)、待产数量(*必填项)、已产数量、生产日期、交货日期、状态、备注后点击【提交】按钮可新建生产计划数据并提示“新建成功”字样,若点击【取消】按钮可关闭对话框。
任务7:制造执行MES—作业装配(3分)
【基本要求】
1.进入双碳管理系统主界面,点击左侧制造执行MES下的作业装配标签,进入作业装配页面。实现作业装配数据列表显示,数据列表显示内容应包括:编号、作业名称、生产计划、计划排产、产品、型号、规格、单位、开始时间、结束时间、【修改】按钮。
2.点击【修改】按钮后弹出【修改生产作业】对话框,对话框中可修改内容包括:作业名称(*必填项)、生产数量(*必填项)、备注、生产作业物料信息(备注),修改完成后点击【确定】按钮可保存修改内容并刷新数据列表,若点击【取消】按钮可关闭对话框。
3.数据列表上方搜索框中输入作业名称、开始时间(区间选择)、结束时间(区间选择)、作业状态下拉选项(状态包括未执行、执行中、已完成、异常)后点击【搜索】按钮,可实现按搜索条件模糊查询的功能并刷新列表数据,若点击【重置】按钮可清空输入的查询条件。
4.数据列表上方显示【新增】按钮,点击【新增】按钮后,在弹出的【添加生产作业】对话框中输入作业名称(*必填项)、生产数量(*必填项)、备注。点击生产计划【选择】按钮后,弹出【选择生产计划排产】对话框,点击【选择生产计划排产】对话框中的数据列表信息后的【选择】按钮后将数据自动填写至生产作业明细中。
5.填写完成后点击【确定】按钮可新建生产作业并提示“新建成功”字样,若点击【取消】按钮可关闭对话框。
6.数据列表上方显示【删除】按钮,点击【删除】按钮可删除生产作业数据并提示“删除成功”字样。
任务8:采购管理系统—企业信息(4分)
1.进入双碳招投标网主界面,点击右上角个人头像,进入个人中心页。
2.点击个人中心页左侧【企业信息】菜单,进入企业信息页,实现企业信息展示:显示内容应包括:企业名称、统一社会信用代码、公司注册地址、机构类型、企业性质、成立日期、法人/负责人、法人/负责人身份证、单位联系地址、经营范围、公司简介、营业执照扫描件、营业执照有效期、法人/负责人身份证扫描件、开户行、银行账号、开户行地址、单位注册电话、单位注册地址、注册资本(万元)、实缴资本、开户许可证/基本户存款信息证、【修改】按钮。
3.点击【修改】按钮后弹出【修改企业信息】对话框,对话框中可修改内容包括:公司注册地址(*必填项)、机构类型(*必填项)、企业性质(*必填项)、成立日期(*必填项)、法人/负责人(*必填项)、法人/负责人身份证(*必填项)、单位联系地址(*必填项)、经营范围(*必填项)、公司简介(*必填项)、营业执照扫描件(*必填项)、营业执照有效期(*必填项)、法人/负责人身份证扫描件(*必填项)、开户行(*必填项)、银行账号、开户行地址(*必填项)、单位注册电话(*必填项)、单位注册地址(*必填项)、注册资本(万元)(*必填项)、实缴资本(万元)(*必填项)和开户许可证/基本户存款信息证(*必填项),修改完成后点击【确定】按钮可保存修改内容并关闭对话框,若点击【取消】按钮可关闭对话框。
模块二 软件系统开发(5小时)
一、模块考核点
模块时长:5小时
模块分值:55分
本模块重点考查参赛选手的业务设计、前端页面开发和后端业务代码编写能力,具体包括:
1.前端页面开发。基于给定的系统需求,利用后端API提供的数据接口,使用HTML5、CSS3、JavaScript、Vue.js(ElementUI、vue-element-admin)等技术,遵循MVVM模式完成前端页面,实现业务功能,要求编码符合前端工程化开发技术规范。
2.后端业务开发。基于给定的系统需求,利用可视化开发工具设计数据库,并利用Spring Boot框架实现后端业务功能,完成RESTful API接口开发,并发布运行。要求设计符合Spring Boot框架的Domain/POJO、DAO、Service、Controller分层架构模式,编码符合命名和注释规范。
二、任务要求
1.利用数据库可视化管理工具,创建carbon数据库,并导入carbon.sql数据库文件,根据竞赛任务描述,实现项目业务功能后,导出数据库脚本carbon.sql。数据库账号/密码:root/123456。
2.利用后端开发工具IntelliJ IDEA,打开后端项目carbon,根据竞赛任务描述,实现项目业务功能,然后利用Maven将项目发布为carbon.jar包文件。
3.使用前端开发工具,打开管理前端项目,根据竞赛任务描述,实现项目业务功能,然后发布为生产环境dist1文件夹,使用Nginx进行部署,在浏览器内键入http://IP:8088,验证管理端的业务功能,利用admin/admin123登录双碳管理系统。
4.使用前端开发工具,打开用户前端项目,根据竞赛任务描述,实现项目业务功能,然后发布为生产环境dist2文件夹,使用Nginx进行部署,在浏览器内键入http://IP:8081,验证用户前端的业务功能。
5.使用前端开发工具,打开数据可视化前端项目,根据竞赛任务描述,实现项目业务功能,然后发布为生产环境dist3文件夹,使用Nginx进行部署,在浏览器内键入http://IP:8080,验证可视化前端的业务功能。
6.竞赛结束前,选手将上述成果物“carbon.sql”“carbon.jar”“dist1”
“dist2”和“dist3”添加到“应用系统开发.zip”压缩包并提交。
三、竞赛任务
参赛选手根据客户提供的任务描述,按照模块二的任务要求,完成管理前后端、用户前端、数据可视化功能开发任务。
任务1:智造双碳—能效预警(7分)
注:选手自行编写管理前端界面。
【基本要求】
1.进入双碳管理系统主界面,点击左侧智造双碳—能效预警标签,进入能效预警页面,实现能效预警管理数据列表显示,数据列表显示内容应包括:编号、检测点名称、检测点地址、实时功率、实时电压、状态、上报时间、备注、【修改】和【删除】按钮。
2.点击【修改】按钮后弹出【修改能效检测点】对话框,对话框中可修改内容包括:检测点名称(*必填项)、检测点地址(*必填项)、实时功率(*必填项)、实时电压(*必填项)、状态(*必填项)、备注,修改完成后点击【确定】按钮可保存修改内容并刷新数据列表,若点击【取消】按钮可关闭对话框。点击【删除】按钮可删除能效检测点信息数据并提示“删除成功”字样。
3.数据列表上方搜索框中输入检测点名称、检测点地址、状态后点击【搜索】按钮,可实现按搜索条件模糊查询的功能并刷新列表数据,若点击【重置】按钮可清空输入的查询条件。
4.数据列表上方显示【新建】按钮,点击【新建】按钮后,在弹出的【添加能效检测点】对话框中输入检测点名称(*必填项)、检测点地址(*必填项)、实时功率(*必填项)、实时电压(*必填项)、状态(*必填项)、备注后点击【确定】按钮可新建能效检测点数据并提示“新建成功”字样,若点击【取消】按钮可关闭对话框。
注:接口详见系统API文档。
任务2:制造执行MES—项目维护(8分)
注:选手自行编写管理前端界面。
【基本要求】
1.进入双碳管理系统主界面,点击左侧制造执行MES下的项目维护标签,进入项目维护管理页面。实现项目维护管理数据列表显示,数据列表显示内容应包括:编号、项目名、负责人、开始日期、结束日期、项目状态、【修改】和【删除】按钮。
2.点击【修改】按钮后弹出【修改项目】对话框,对话框中可修改内容包括:项目名(*必填项)、负责人(*必填项)、开始日期(*必填项)、结束日期(*必填项)、项目状态下拉选(状态包括:挂起、正常)、项目介绍(图片上传),修改完成后点击【确定】按钮可保存修改内容并刷新数据列表,若点击【取消】按钮可关闭对话框。点击【删除】按钮可删除项目信息数据并提示“删除成功”字样。
3.数据列表上方搜索框中输入项目名、开始日期(区间选择)、结束日期(区间选择)、项目状态下拉选(状态包括:挂起、正常)后点击【搜索】按钮,可实现按搜索条件模糊查询的功能并刷新列表数据,若点击【重置】按钮可清空输入的查询条件。
4.数据列表上方显示【新建】按钮,点击【新建】按钮后,在弹出的【添加项目管理】对话框中输入项目名(*必填项)、负责人(*必填项)、开始日期(*必填项)、结束日期(*必填项)、项目状态下拉选(状态包括:挂起、正常)、项目介绍(图片上传)后点击【确定】按钮可新建项目信息数据并提示“新建成功”字样,若点击【取消】按钮可关闭对话框。
注:接口详见系统API文档。
任务3:制造执行MES—工厂建模(8分)
注:选手自行编写、设计服务接口部分(pojo、mapper、service、controller)、管理前端界面。
【基本要求】
1.进入双碳管理系统主界面,点击左侧制造执行MES下的工厂建模标签,进入工厂建模页面。实现工厂建模数据列表显示,数据列表显示内容应包括:编号、产品、生产线名称、【修改】和【删除】按钮。
2.点击【修改】按钮后弹出【修改工厂建模】对话框,对话框中可修改内容包括上、下两部分:
上半部分包括:生产线名称(*必填项)、产品(*必填项)、产品型号(不可编辑)、产品规格(不可编辑)、描述;点击【选择】按钮后,弹出【选择物料档案】对话框,对话框分为左右两半部分,左半部分为树形结构目录(根目录为:分类;一级目录为:零件、成品),右半部分数据列表信息包括:编号、物料编码、物料名称、型号、规格、单位、单价、类型、备注、【选择】按钮。点击【选择】按钮后将数据自动填写至工厂建模明细信息中。
下半部分产品建模明细信息包括:序号、设备、编码、型号、生产日期、生产批号、制造商、【添加】按钮和【删除】按钮。点击【添加】按钮后可添加一条待补全的数据。
点击【确定】按钮可新建工厂建模管理信息数据并提示“新建成功”字样,若点击【取消】按钮可关闭对话框。
3.数据列表上方搜索框中输入生产线名称后点击【搜索】按钮,可实现按搜索条件模糊查询的功能并刷新列表数据,若点击【重置】按钮可清空输入的查询条件。
4.数据列表上方显示【新建】按钮,点击【新建】按钮后,在弹出的【添加工厂建模】对话框中输入生产线名称(*必填项)、产品(*必填项)、产品型号(不可编辑)、产品规格(不可编辑)、描述并添加设备后点击【确定】按钮可新建工厂建模数据并提示“新建成功”字样,若点击【取消】按钮可关闭对话框。
注:接口详见系统API文档。
任务4:制造执行MES—工艺建模(8分)
注:选手自行编写、设计服务接口部分(pojo、mapper、service、controller)、管理前端界面。
【基本要求】
1.进入双碳管理系统主界面,点击左侧制造执行MES下的工艺建模标签,进入工艺建模页面。实现工艺建模数据列表显示,数据列表显示内容应包括:编号、工艺名称、产品、型号、规格、单位、单位耗电量、备注【修改】和【删除】按钮,分页。
2.点击【修改】按钮后弹出【修改产品建模】对话框,对话框中可修改内容包括:产品(*必填项)、工艺名称(*必填项)、单位耗电量(*必填项)、备注、工艺描述;修改完成后点击【确定】按钮可保存修改内容并刷新数据列表,若点击【取消】按钮可关闭对话框。点击【删除】按钮可删除工艺建模信息数据并提示“删除成功”字样。
3.数据列表上方搜索框中输入工艺名称后点击【搜索】按钮,可实现按搜索条件模糊查询的功能并刷新列表数据,若点击【重置】按钮可清空输入的查询条件。
4.数据列表上方显示【新建】按钮,点击【新建】按钮后,在弹出的【添加工艺建模】对话框中输入产品(*必填项)、工艺名称(*必填项)、单位耗电量(*必填项)、备注、工艺描述后点击【确定】按钮可新建工艺建模数据并提示“新建成功”字样,若点击【取消】按钮可关闭对话框。
注:接口详见系统API文档。
任务5:采购管理系统—平台动态(8分)
注:选手自行编写用户前端界面。
【基本要求】
1.进入双碳招投标网主界面,点击页面上方平台动态菜单,进入平台动态列表页。实现平台动态数据列表显示,数据列表内容包括:固定icon,动态标题和发布时间。
2.点击数据项目,页面跳转至动态详情页。页面显示动态信息、发布时间。
注:接口详见系统API文档。
任务6:采购管理系统—信息公告(8分)
注:选手自行编写用户前端界面。
【基本要求】
1.进入双碳招投标网主界面,点击页面中下方信息公告分类标签,进入对应公告列表页。实现公告信息数据列表显示,数据列表内容包括:固定icon,公告名称和发布时间。
2.点击数据项目,页面跳转至公告信息详情页。页面显示公告信息、发布企业、发布时间和附件,点击附件名称进行下载。
注:接口详见系统API文档。
任务7:数据可视化(8分)
注:选手需对服务接口部分返回的数据进行整合、解析,并自行编写前端页面。
【基本要求】
可视化平台中,数据分别通过仪表盘、环状图、柱形图、曲线图、滚动表格等多种形式展示数据变化。
可视化平台大致分为左、中、右三部分,左侧由能耗总览、耗能占比、库存预警构成,中间由数据总览、销售计划完成率构成,右侧由销售统计、销售排名(TOP8)、生产统计构成。平台右上角动态显示当前系统日期、星期、时间。
在管理端进行添加数据后,数据可视化图表进行相应变化。
1.能耗总览仪表盘,统计分析耗电量、耗水量、碳排放量的总数,以不同颜色的仪表盘形式展示耗电量、耗水量、碳排放量的总数,在环状图中间区域显示各数据的数据值。
2.能耗占比环状图,请分析各能耗的消耗数占能耗总数的比例,扇形图中包括两部分内容。能耗占比图中需显示办公耗电量、办公用水量、生产用水量、生产耗电量的数量及占能耗总数的比例。环状图应用不同颜色区分显示各个能耗的占比,中间区域需显示能耗总数。
注:接口详见系统API文档。
模块三 系统部署测试(3小时)
一、模块考核点
模块时长:3小时
模块分值:20分
本模块重点考查参赛选手的系统部署、功能测试、Bug排查修复及文档编写能力,具体包括:
1.系统部署。将给定项目发布到集成部署工具中,确保正常运行。
2.功能测试及Bug修复。使用给定的前后端源码,制订测试策略,设计测试用例,完成指定的功能测试;记录测试中出现的Bug,对Bug进行分析与修复;基于测试报告模板,撰写系统测试报告。
3.API接口测试。使用JMeter工具对后端RESTful API接口进行编码规范测试,输出API接口测试报告。
二、任务要求
1.项目准备
(1)利用数据库可视化管理工具,创建carbon数据库,并导入carbon.sql数据库文件。数据库账号/密码:root/123456。
(2)利用后端开发工具IntelliJ IDEA,打开后端项目carbon,并运行。
(3)使用前端开发工具,打开管理前端项目,并运行。利用admin/admin123登录双碳管理系统。
(4)使用前端开发工具,打开用户前端项目,并运行。
(5)使用前端开发工具,打开数据可视化前端项目,并运行。
2.基于待测系统,进行功能测试,并对指定Bug进行功能修正,完成“软件测试报告.docx”和“系统功能修正报告.docx”文档撰写。
3.基于待测系统,使用JMeter工具对后端RESTFul API进行全面测试。完成“软件测试报告.docx”文档撰写。
4.竞赛结束前,选手将上述成果物“软件测试报告.docx”和“软件功能修正说明.docx”添加到“系统部署测试.zip”压缩包内,并提交压缩包文件到竞赛管理平台上。
三、竞赛任务
任务1:功能测试及指定Bug修改(14分)
(一)功能测试
根据“双碳管理系统功能测试范围.pdf”中描述的功能范围进行全范围测查,找出特定的至少5个Bug,根据找出的Bug进行缺陷分析,分析Bug出现的原因,并填写《系统测试报告模板》中的缺陷表格,缺陷表格样例见表1。
表1 缺陷分析表
| 缺陷编号 | 01 |
| 缺陷简要描述 | 车辆调度中搜索框内输入单据号后,点击【搜索】按钮没有反应。 |
| 缺陷重现步骤 | 1.用户输账号密码后登陆双碳管理系统; 2.智能仓储WMS中点击运输管理下的车辆调度标签,进入车辆管理页面; 3.输入单据号后点击【搜索】按钮,无法加载对应数据,点击无反应。 |
| 缺陷验证程度 | 严重 缺陷等级:(致命、严重、一般、提示) |
| 涉及功能模块 | 智能仓储—运输管理—车辆管理 |
| 缺陷分析原因 | 查询接口异常 |
| 缺陷功能截图 | 略 |
- 指定Bug修改
修正下面功能Bug,并完成“系统功能修正报告.docx”文档撰写。
| Bug编号 | 001 |
| Bug修正截图 | 略 |
| 修改文件名称及对应代码 | 文件名称:XXX.java 修正代码如下: 略 |
(1)管理端货主管理模块删除功能点击后无任何反应
进入双碳管理系统主界面,点击“智能仓储管理系统WMS”后再点击左侧基础数据下的货主标签,进入货主管理界面。
【基本要求】
注:选手需根据描述的功能缺陷进行改错,并修正对应错误。
点击【删除】按钮后应删除数据并刷新页面,但当前页面点击【删除】后无任何反应,请查找对应错误并改正。
(2)承运申请中客户下拉选择无法查看对应数据
进入双碳管理系统主界面,点击“智能仓储WMS”后再点击左侧运输管理下的承运申请标签,进入承运申请管理界面。
【基本要求】
注:选手需根据描述的功能缺陷进行改错,并修正对应错误。
承运申请页面点击搜索功能区中的客户下拉选择后,应显示所有客户名称并可以按照选择的客户进行查询,但现在客户下拉选择中无法显示对应的客户名称数据,请查找对应错误并改正。
(3)库存明细报表中点击【导出】按钮后无法将对应数据导出为excel文件
进入双碳管理系统主界面,点击“智能仓储WMS”后再点击左侧报表管理下的库存明细报表标签,进入库存明细报表管理界面。
【基本要求】
注:选手需根据描述的功能缺陷进行改错,并修正对应错误。
点击【导出】按钮后应弹出“是否确认导出”对话框,点击【确认】按钮后将库存明细报表数据导出为excel文件,点击【取消】按钮后关闭对话框,但现在点击【导出】按钮后无任何反应,请查找对应错误并改正。
(4)采购计划审核中点击【驳回】按钮,无法审批当前业务
进入双碳管理系统主界面,点击“我的任务”后再点击左侧采购计划审核标签,进入采购计划审核管理界面。
【基本要求】
注:选手需根据描述的功能缺陷进行改错,并修正对应错误。
销售计划审核页面中点击数据列表中的【详情】按钮弹出审核采购计划对话框,对话框内容包括:单据号、申请人、申请日期、申请状态下拉选、审核人下拉选、审核日期、审核状态下拉选、审核意见、备注、【通过】、【驳回】和【取消】按钮,点击【驳回】按钮后可将已审批的数据状态由“已通过”驳回变为“未审核”,但现在点击【驳回】按钮后无法审批当前业务实现变更审批状态的功能,请查找对应错误并改正。
(5)防错管理中无法批量选中所有数据
进入双碳管理系统主界面,点击“制造执行MES”后再点击左侧质量管理下的防错管理标签,进入防错管理界面。
【基本要求】
注:选手需根据描述的功能缺陷进行改错,并修正对应错误。
防错管理数据列表显示内容应包括:编号、错误项、错误类型、【修改】和【删除】按钮,点击数据列表左上方的复选框后可选择全部防错管理数据,但现在点击复选框后无法批量选择所有防错管理数据,请查找对应错误并改正。
任务2:API接口测试(6分)
通过JMeter测试工具,根据系统测试范围测试系统API,根据《系统测试报告模板.docx》撰写软件测试报告。
- 赛项安全
(一)组织机构
1.成立由赛项执委会主任为组长的赛项安全保障小组,成员包括承办院校及合作企业等相关人员。
2.与地方相关部门建立协调机制,制定应急预案,及时处置突发事件,保证比赛安全进行。
(二)比赛环境安全管理要求
1.保证各通道口畅通,并配备专门人员看守,控制人员流量和赛场观众饱和度,张贴安全指示标识。
2.赛场周围设立警戒线,无关人员不得入内。所有参赛人员必须凭赛项执委会印发的有效证件进入场地。
3.配备必要的医护人员和医疗药品,有应急抢救预案。
4.设置突发事件应急疏散示意图。如遇特殊情况,服从大赛统一指挥。
(三)生活条件保障
1.原则上由执委会统一安排参赛队食宿。承办院校须尊重少数民族参赛人员的宗教信仰及文化习俗,安排好少数民族参赛选手和教师的饮食起居。
2.竞赛期间安排的住宿地应具有经营许可资质。以学校宿舍作为住宿地的,大赛期间的住宿、饮食安全等由执委会和提供宿舍的学校共同负责。
(四)组队责任
1.各学校组织代表队时,须安排为参赛选手购买大赛期间的人身意外伤害保险。
2.各学校代表队组成后,须制定相关管理制度,并对所有选手、指导教师进行安全教育,实现与赛场安全管理的对接。
(五)应急处理
比赛期间发生意外事故时,发现者应在第一时间上报,同时采取措施,避免事态扩大。赛项执委会应立即启动预案予以解决并向赛区执委会报告。出现重大安全问题的赛项可以停赛,是否停赛由赛区组委会决定。事后,赛区执委会应向大赛执委会报告详细情况。
- 成绩评定
(一)评分原则
1.结果评分原则
评分裁判对参赛选手提交的竞赛成果物,依据赛项评价标准进行评分。
2.独立评分原则
根据裁判分工,负责相同模块评分工作的不同裁判采取随机抽签独立评分,确保成绩评定严谨、客观、准确。
(1)裁判进行随机抽签分组,杜绝主观意愿组队,各自完全独立评分,裁判员间互不干涉。
(2)裁判统一安排在一间工作室评分,比赛监督人员可随机监督。
3.错误不传递原则
各环节分别计算得分,错误不传递,按规定比例计入总分。
4.三次加密原则
比赛过程采取三次加密,通过抽取参赛编号、工位号和竞赛成果号,屏蔽参赛队信息,每个环节设置一名独立裁判,每个环节结束后,数据立即封存于裁判长处,加密裁判直接隔离,确保成绩评定公平、公正。
5.抽查复核原则
(1)为保障成绩评判的准确性,监督组对赛项总成绩排名前30%的所有参赛队伍(选手)的成绩进行复核;对其余成绩进行抽检复核,抽检覆盖率不得低于15%。
(2)监督组需将复检中发现的错误以书面方式及时告知裁判长,由裁判长更正成绩并签字确认。复核、抽检错误率超过5%的,则认定为非小概率事件,裁判组需对所有成绩进行复核。
(二)评分标准
本次竞赛评分采用裁判分工协作,按子模块设置若干个评分小组,2名裁判为一个小组,各自给出该子模块的分值,2名裁判取平均值作为该项子模块得分;若2名裁判评分偏差大于30%,需要在裁判长监督下重新评分。
表11-1 评分样例一览表
| 模块 | 任务 | 评分项编号 | 评分项描述 | 分值 | 评分 |
| 模块一:系统需求分析 | 任务1:固定碳排放 | 1-1-1 | 原型绘制: 进入双碳管理系统主界面,点击左侧智造双碳—双碳配置内的固定碳排放标签,进入固定碳排放页面,实现固定碳排放管理数据列表显示,数据列表显示内容应包括:编号、能耗项、项目类型、时间类型、能耗数、预警阙值、【修改】和【删除】按钮。 | 0.4 | |
| 1-1-2 | 原型绘制: | 0.5 | |||
| 1-1-3 | 原型绘制: | 0.4 | |||
| 1-1-4 | 原型绘制: | 0.5 | |||
| 1-1-5 | 需求说明:概要简述。 | 0.2 | |||
| 1-1-6 | 需求说明:流程图/活动图。 | 0.2 | |||
| 1-1-7 | 需求说明:用例图。 | 0.2 | |||
| 1-1-8 | 需求说明:类图。 | 0.2 | |||
| 1-1-9 | 需求说明:时序图。 | 0.2 | |||
| 1-1-10 | 需求说明:E-R图。 | 0.2 |
(三)评分方式
1.竞赛满分为100分。
2.选手比赛的评分成绩=模块一得分+模块二得分+模块三得分
3.本竞赛参与赛项成绩管理的组织机构包括裁判组、监督仲裁组。裁判组实行“裁判长负责制”,设裁判长1名,加密裁判3名,现场裁判12名,评分裁判20名,共计36人,具体需求见下表。
表11-2 裁判人员具体需求一览表
| 序号 | 专业技术方向 | 知识能力要求 | 执裁、教学、工作经历 | 专业技术职称 (职业资格等级) | 人数 |
| 1 | 裁判长 (专业技术方向:软件工程、计算机科学技术) | 具有深厚的软件工程理论以及软件工程项目经验,熟悉职业教育和大赛工作,有较强的领导力、组织协调能力和临场应变能力。 | 具有全国职业院校技能大赛或国家职业技能大赛执裁经验;从事软件开发教学或在IT行业工作5年以上(含5 年)。 | 副高及以上专业技术职称或高级技师职业资格 | 1 |
| 2 | 现场裁判(专业方向:软件工程、计算机科学技术) | 具有深厚的软件工程理论以及软件工程项目经验,熟悉职业教育和大赛工作,有较强的组织协调能力和临场应变能力。 | 具有省级或行业职业技能竞赛执裁经验;从事计算机网络专业教学或在计算机网络行业工作5年以上(含5年)。 | 中级及以上专业技术职称或高级技师职业资格 | 12 |
| 3 | 评分裁判(专业方向:软件工程、计算机科学技术) | 具有深厚的软件工程理论以及软件工程项目经验,熟悉职业教育和大赛工作,有较强的组织协调能力和临场应变能力。 | 具有省级或行业职业技能竞赛执裁经验;从事计算机网络专业教学或在计算机网络行业工作5年以上(含5年)。 | 中级及以上专业技术职称或高级技师职业资格 | 20 |
| 4 | 加密裁判 (专业方向:不限) | 熟悉职业教育和大赛工作,有较强的组织协调能 力和临场应变能力。 | 具有省级或行业职业技能竞赛执裁经验。 | 中级及以上专业技术职称或高级技师职业资格 | 3 |
| 裁判总人数 | 36 | ||||
4.竞赛对参赛队伍提交的成果物采取分步得分、累计总分的计分方式。各子模块分别计算得分,错误不传递,按规定比例计入个人总分。
5.比赛过程采取三次加密,通过抽取参赛编号、工位号和竞赛成果号,屏蔽参赛队信息,每个环节设置一名独立裁判,每个环节结束后,数据立即封存于承办校保密室保险柜内,加密裁判直接隔离,确保成绩评定公平、公正。裁判长正式提交全部模块评分结果并复核无误后,在监督人员监督下进行竞赛成果号加密到工位号解密,然后再依次进行工位号加密到参赛编号解密,以及参赛编号加密到参赛队名称解密。
6.监督组在复检中发现错误,需以书面形式及时告知裁判长,由裁判长更正成绩并签字确认。如复核、抽检错误率超过5%,裁判组需对所有成绩进行复核。
7.在竞赛过程中,参赛选手如有不服从裁判裁决、扰乱赛场秩序、舞弊等行为的,由裁判长按照规定扣减相应分数,情节严重的将取消比赛资格,比赛成绩计0分。
8.赛项成绩解密后,经裁判长、监督仲裁长签字,在赛项执委会指定的地点,以纸质形式向全体参赛队进行公示。成绩公示2小时无异议后,将赛项总成绩的最终结果录入赛务管理系统,经裁判长、监督仲裁长在系统导出成绩单上签字后,在闭赛式上宣布并颁发证书。
- 奖项设置
本赛项奖项设团体奖。设奖比例是以赛项实际参赛队总数为基数,一、二、三等奖获奖比例分别为 10%、20%、30%(小数点后四舍五入)。
如出现参赛队总分相同情况,按照模块分值权重顺序的得分高低排序,即总成绩相同的情况下比较模块二的成绩,模块二成绩高的排名优先;如果模块二成绩也相同,则按模块一、模块三的成绩进行排名,以此类推完成相同成绩的排序。如果所有模块分值相同,则查看文档撰写规范、职业素养的分值进行排序。
获得一等奖的参赛队的指导教师获“优秀指导教师奖”。
- 赛项预案
1.竞赛软硬件环境和电脑在比赛前进行压力测试,验证功能正常。
2.赛场提供占总参赛队伍10%的备用工位,占总参赛队伍10%的备用服务器。
4.竞赛过程中出现设备掉电、故障等意外时,现场裁判需及时确认情况,安排赛场技术支持人员进行处理,现场裁判登记详细情况,填写补时登记表,报裁判长批准后,可安排延长补足相应选手的比赛时间。
5.本赛项竞赛过程中各个竞赛工位为独立供电且各个参赛队均采用独立网络进行竞赛,如在竞赛时某工位参赛队出现意外境况不会影响其它工位正常比赛,不会由此对成绩产生影响。
6.比赛期间发生大规模意外事故和安全问题(如发病、中毒等),发现者应第一时间报告赛项执委会,赛项执委会应采取中止比赛、快速疏散人群等措施避免事态扩大,并第一时间报告赛区执委会。赛项出现重大安全问题 可以停赛,是否停赛由赛区执委会决定。事后,赛区执委会应向大赛执委会报告详细情况。
7.因参赛队伍原因形成事故隐患或造成事故的,视情节警告或取消其获奖资格;赛事工作人员违规的,按照相应的制度追究责任。
- 竞赛须知
(一)参赛队须知
1.参赛队应该参加赛项承办单位组织的闭赛式等各项赛事活动。
2.在赛事期间,参赛队成员不得私自接触裁判,凡发现有弄虚作假者,取消其参赛资格,成绩无效。
3.所有参赛人员须按照赛项规程要求按照完成赛项评价工作。
4.参赛队认为存在不符合竞赛规定的设备、工具、软件,有失公正的评判、奖励,以及工作人员的违规行为等情况时,须在该赛项竞赛结束后2小时内,向赛项仲裁组提交书面申诉材料。各参赛队应服从和执行申诉的最终仲裁结果。
5.各学校组织代表队时,须安排为参赛选手购买大赛期间的人身意外伤害保险。
(二)指导教师须知
1.各参赛代表队要发扬良好道德风尚,听从指挥,服从裁判,不弄虚作假。如发现弄虚作假者,取消参赛资格,名次无效。
2.各代表队领队要坚决执行竞赛的各项规定,加强对参赛人员的管理,做好赛前准备工作,督促选手带好证件等竞赛相关材料。
3.竞赛过程中,除参加当场次竞赛的选手、执行裁判员、现场工作人员和经批准的人员外,领队、指导教师及其他人员一律不得进入竞赛现场。
4.参赛代表队若对竞赛过程有异议,在规定的时间内由领队向赛项仲裁工作组提出书面报告。
5.对申诉的仲裁结果,领队要带头服从和执行,并做好选手工作。参赛选手不得因申诉或对处理意见不服而停止竞赛,否则以弃权处理。
6.指导老师应及时查看大赛专用网页有关赛项的通知和内容,认真研究和掌握本赛项竞赛的规程、技术规范和赛场要求,指导选手做好赛前的一切技术准备和竞赛准备。
(三)参赛选手须知
1.参赛选手应严格遵守赛场规章、操作规程和工艺准则,保证人身及设备安全,接受裁判员的监督和警示,文明竞赛。
2.参赛选手应按照规定时间抵达赛场,凭身份证、学生证,以及统一发放的参赛证,完成入场检录、抽签确定竞赛工位号,不得迟到早退。
3.参赛选手进入赛场前,须将身份证、学生证、参赛证交由检录人员统一保管,不得带入场内。
4.参赛选手凭竞赛工位号进入赛场,不允许携带任何电子设备及其他资料、用品。
5.参赛选手应在规定的时间段进入赛场,认真核对竞赛工位号,在指定位置就座。
6.参赛选手入场后,迅速确认竞赛设备状况,填写相关确认文件,并由参赛队长确认签字(竞赛工位号)。
7.参赛选手在收到开赛信号前不得启动操作。在竞赛过程中,确因计算机软件或硬件故障,致使操作无法继续的,经裁判长确认,予以启用备用计算机。
8.参赛选手应在竞赛规定时间内完成任务书内容,及时按要求保存工作记录,以防止因操作系统异常及其他设备异常造成的数据丢失。对于因各种原因造成的数据丢失,由参赛选手自行负责。
9.参赛队所提交的答卷按要求进行标识,不得出现地名、校名、姓名、参赛证编号等信息,否则取消竞赛成绩。
10.竞赛过程中,因严重操作失误或安全事故不能进行比赛的(例如因操作原因发生短路导致赛场断电的、造成设备不能正常工作的),现场裁判员有权中止该队比赛。
11.竞赛分为三个场次,选手在每场竞赛中连续工作,食品、饮水等由赛场统一提供。每场期间,选手休息、饮食或如厕时间均计算在比赛时间内。
12.在比赛中如遇非人为因素造成的设备故障,经裁判确认后,可向裁判长申请补足排除故障的时间。
13.参赛选手不得因各种原因提前结束比赛。如确因不可抗因素需要离开赛场的,须向现场裁判员举手示意,经裁判员许可并完成记录后,方可离开。
14.各竞赛队按照大赛要求和赛题要求提交竞赛成果,禁止在竞赛成果上做任何与竞赛无关的记号。竞赛操作结束后,参赛队要确认成功提交竞赛要求的文件,裁判员在比赛结果的规定位置做标记,并与参赛队一起签字确认。
15.竞赛时间结束,选手应全体起立,结束操作。经工作人员检查后可离开赛场,离开赛场时不得带走任何资料与设备。
16.在竞赛期间,未经执委会批准,参赛选手不得接受其他单位和个人进行的与竞赛内容相关的采访。参赛选手不得将竞赛的相关信息私自公布。
(四)工作人员须知
1.赛场工作人员由赛项执委会统一聘用并进行工作分工,进入竞赛现场须佩戴组委会统一提供的吊牌。
2.赛场工作人员需服从赛项执委会的管理,严格执行赛项执委会制订的各项比赛规则,执行赛项执委会的工作安排,积极维护好赛场秩序,坚守岗位,为赛场提供有序的服务。
3.赛场工作人员进入现场,不得携带任何通讯工具或与竞赛无关的物品。
4.参赛队进入赛场,现场裁判及赛场工作人员应按规定审查参赛选手带入赛场的物品,如发现不允许带入赛场的物品,交由参赛队随行人员保管,赛场不提供保管服务。
5.赛场工作人员在竞赛过程中不回答选手提出的任何有关比赛技术问题,如遇争议问题,应及时报告裁判长。
- 申诉与仲裁
1.各参赛队对不符合大赛和赛项规程规定的仪器、设备、工装、材料、物件、计算机软硬件、竞赛使用工具、用品,竞赛执裁、赛场管理、竞赛成绩,以及工作人员的不规范行为等,可向赛项仲裁组提出申诉。
2.申诉主体为参赛队领队。
3.申诉启动时,参赛队以该队参赛选手亲笔签字同意的书面报告的形式递交赛项仲裁组。报告应对申诉事件的现象、发生时间、涉及人员、申诉依据等进行充分、实事求是的叙述。非书面申诉不予受理。
4.提出申诉应在赛项比赛结束后不超过2小时内提出。超过时效不予受理。
5.赛项仲裁工作组在接到申诉报告后的2小时内组织复议,并及时将复议结果以书面形式告知申诉方。申诉方对复议结果仍有异议,可由省(市)领队向赛区仲裁委员会提出申诉。赛区仲裁委员会的仲裁结果为最终结果。
6.申诉方不得以任何理由拒绝接收仲裁结果;不得以任何理由采取过激行为扰乱赛场秩序;仲裁结果由申诉人签收,不能代收;如在约定时间和地点申诉人离开,视为自行放弃申诉。
7.申诉方可随时提出放弃申诉。
- 竞赛观摩
本赛项将设计观摩区,使用大屏幕实时转播现场实况。竞赛环境依据竞赛需求和职业特点设计,在竞赛不被干扰的前提下安全开放部分赛场。现场观摩应遵守如下纪律:
1.观摩人员需由赛项执委会批准,佩戴观摩证件在工作人员带领下沿指定路线、在指定区域内到现场观赛;
2.文明观赛,不得大声喧哗,服从赛场工作人员的指挥,杜绝各种违反赛场秩序的不文明行为;
3.观摩人员不得同参赛选手、裁判交流,不得传递信息,不得采录竞赛现场数据资料,不得影响比赛的正常进行;
4.对于各种违反赛场秩序的不文明行为,工作人员有权予以提醒、制止。
- 竞赛直播
为扩大全国职业院校技能大赛的社会影响,向社会更加全面、生动地展现职业教育风采,赛项对比赛过程和同期活动进行全过程、全方位直播,具体安排如下。
(一)赛场直播
赛场内部署无盲点录像设备实时采集赛场情况,通过视频号、B站等直播平台对外直播。同时,邀请来自行业、企业、院校的专家、老师、学生在不同时间段担任主播,同步介绍赛项考核内容、行业发展现状与趋势、岗位需求与职业发展等内容,从而增强直播内容的吸引力、趣味性。
(二)赛后采访直播
对获奖的选手、指导教师、领队安排采访直播,通过访谈深度挖掘和报道获奖参赛队在备赛、教学改革等方面的事迹与先进经验。
- 赛项成果
(一)资源内容
资源转化成果包括基本资源和拓展资源,充分体现本赛项技能考核特点:
1.基本资源
风采展示:制作赛项宣传片、获奖代表队(选手)风采展示片。
技能概要:制作赛项技能介绍、技能操作要点、评价指标等材料,按竞赛任务模块制作相关文本文档、操作演示视频。
教学资源:开发和制作“软件技术”与“计算机应用技术”专业教材、教学课件 PPT、技能实训指导书、实训操作视频等数字化专业教学资源。
2.拓展资源
制作反映本赛项技能特色,并且适用于各教学与训练环节的多样性辅助资源。包括:专家点评视频、优秀选手访谈视频、试题库、项目案例库、素材库等拓展性资源。制作完成的赛项资源经审核后上传至大赛指定的网络信息管理平台:www.chinaskills-jsw.org。
(二)预期成果
1.风采展示
赛项宣传片、选手采访、指导老师和专家采访等宣传视频。
2.技能概要
技能介绍、技能要点、评价指标等相关文本文档、操作演示视频。
3.教学资源
系列相关教材和资源的开发。
4.扩展资源
包括赛项专家和指导老师点评视频、优秀选手访谈视频、案例库、素材资源库、试题库等拓展性资源。
具体资源如下表所示。
表18-1 具体资源一览表
| 资源名称 | 表现形式 | 资源数量 | 资源要求 | 完成时间 | ||
| 基本资源 | 风采展示 | 赛项宣传片 | 视频 | 1 | 15分钟以上 | 比赛结束后30天内 |
| 风采展示片 | 视频 | 1 | 10分钟以上 | 比赛结束后30天内 | ||
| 技能概要 | 竞赛技能点 评价指标 | 文档 | 1 | 电子文档 | 比赛结束后30天内 | |
| 教学资源 | 教材 | 文档 | 6 | 电子文档 | 比赛结束后30天内 | |
| 微课 | 视频 | 30 | 300分钟以上 | 比赛结束后30天内 | ||
| 扩展资源 | 案例库 | 文档 | 1 | 比赛结束后30天内 | ||
| 优秀选手访谈 | 视频 | 1 | 20分钟以上 | 比赛结束后30天内 | ||
| 师资培养 | - | - | 4 | 师资培养200名以上 | 比赛结束后180天内 | |
1188

被折叠的 条评论
为什么被折叠?



