什么什么博
码龄3年
求更新 关注
提问 私信
  • 博客:25,466
    25,466
    总访问量
  • 8
    原创
  • 2,614
    粉丝
  • 75
    关注
IP属地以运营商信息为准,境内显示到省(区、市),境外显示到国家(地区)
IP 属地:河北省
加入CSDN时间: 2022-03-04
博客简介:

weixin_67634317的博客

查看详细资料
个人成就
  • 获得112次点赞
  • 内容获得27次评论
  • 获得608次收藏
  • 原力等级
    原力等级
    3
    原力分
    308
    本月获得
    4
创作历程
  • 3篇
    2024年
  • 5篇
    2023年
成就勋章

TA关注的专栏 0

TA关注的收藏夹 0

TA关注的社区 5

TA参与的活动 0

兴趣领域 设置
  • Java
    javatomcatspringspring cloudjvmmybatisdubbo
  • 最近
  • 文章
  • 专栏
  • 代码仓
  • 资源
  • 收藏
  • 关注/订阅/互动
更多
  • 最近

  • 文章

  • 专栏

  • 代码仓

  • 资源

  • 收藏

  • 关注/订阅/互动

  • 社区

  • 帖子

  • 问答

  • 课程

  • 视频

搜索 取消

信息科入职新体验

我是应届生入职的信息科,也是一个三乙的医院,信息科的人数倒是不多,进来第一天没工位,没分配电脑,用的还是自己的电脑。
原创
发布博客 2024.09.19 ·
239 阅读 ·
3 点赞 ·
1 评论 ·
0 收藏

springboot的校园二手平台交易系统(课程设计)

简单的校园二手交易平台系统
原创
发布博客 2024.01.22 ·
3499 阅读 ·
22 点赞 ·
3 评论 ·
51 收藏

ssm的超市订单系统课程设计

简单的超市管理系统
原创
发布博客 2024.01.22 ·
923 阅读 ·
22 点赞 ·
1 评论 ·
20 收藏

找不到Gateway Filter 中的Unable to find GatewayFilterFactory with name AddRequestHeadersIfNotPresent

找了半天也没有发现任何错误,然后我在@Configuration注解下的配置文件中尝试使用api形式去写,但是根本找不到.addRequestHeadersIfNotPresen,可以找到.addRequestHeader方法。有可能是添加依赖的问题,但是和其他的断言api相互矛盾,如果是依赖的问题,其他的api也应该不能使用,所以这个问题到现在还没有解决,有没有大神可以解决一下,看看是哪里的问题!
原创
发布博客 2023.09.12 ·
311 阅读 ·
0 点赞 ·
0 评论 ·
0 收藏

Failed to configure a DataSource: ‘url‘ attribute is not specified and no embedded datasource could

在学习springcloud课程中,在连接Nacos配置中心时,把配置文件上传到Nacos后,启动项目报错,springboot项目报错为:Failed to configure a DataSource: 'url' attribute is not specified and no embedded datasource could be configured.报错内容为:配置数据源失败:没有指定'url'属性,无法配置任何嵌入的数据源。添加spring-cloud--bootstrap依赖。
原创
发布博客 2023.09.07 ·
1436 阅读 ·
1 点赞 ·
0 评论 ·
2 收藏

报错Dependency ‘com.alibaba.cloud:spring-cloud-alibaba-dependencies:2021.0.5.0‘ not found

在学习springcloud的时候跟着老师创建项目,在maven中导入springcloud依赖和springcloudAlibaba依赖的时候,maven坐标一直爆红,刚开始以为是springcloud和springcloudAlibaba的版本有问题,这里我说一下我jdk使用的是11,maven是3.3.9.springboot是2.7.15,springcloud和springcloudAlibaba使用的是2021.0.5,我换了很多个版本都没有用。编译之后控制台报错为。
原创
发布博客 2023.09.06 ·
4108 阅读 ·
1 点赞 ·
3 评论 ·
3 收藏

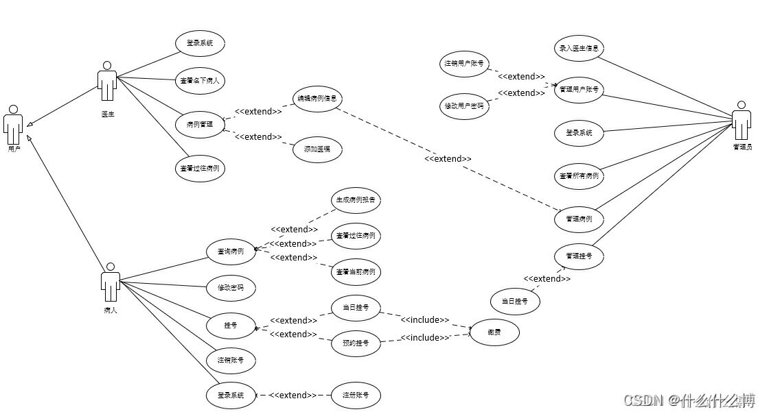
电子病例管理系统UML相关的课程设计报告(UML大作业)

为了更好地满足医院电子病历的处理需求,适应电子医疗信息化后对外信息披露要求,应对外部监管单位的统计制度,提高整个医院的管理水平与质量,同时减轻相关医生与其他医疗工作人员的工作压力,需要逐步建设一套统一的、完备的、强大的、可靠的、稳定的电子病历系统。具体来说,电子病历系统的项目目的包括但不限于以下几点:1.提高医疗质量:通过数字化病历,减少手写病历记录的错误,减少因为过 时或不完整的病历记录导致的误诊、漏诊等情况,提高医护人员工作的效率 和医疗质量。
原创
发布博客 2023.07.29 ·
11261 阅读 ·
57 点赞 ·
13 评论 ·
461 收藏

基于Java GUI的简单学生成绩管理系统(课程设计报告)

本文选择的题目是“基于Java GUI学生成绩管理系统”。学生成绩管理系统是当前社会中一种常见的教育系统,可以让教师在系统中对学生成绩信息进行增删改查以及信息处理等操作。学生成绩管理系统具有广泛的应用性和商业价值,是教育系统的重要组成部分。管理信息系统正在向着网络化、智能化和集成化等趋势发展。学生成绩管理系统是为了更好的管理学生考试成绩而开发的数据管理软件。它对于一个学校是不可缺少的重要部分,它的内容对于学校的决策者和管理者来说都至关重要。
原创
发布博客 2023.07.29 ·
3649 阅读 ·
7 点赞 ·
8 评论 ·
73 收藏