实验要求:设计一个四路彩灯控制系统,开机后要求按以下方式循环。
方式1:1->1->1->1
方式2:0<-0<-0<-0
方式3:1 1 1 1
0 0 0 0 (共2次)
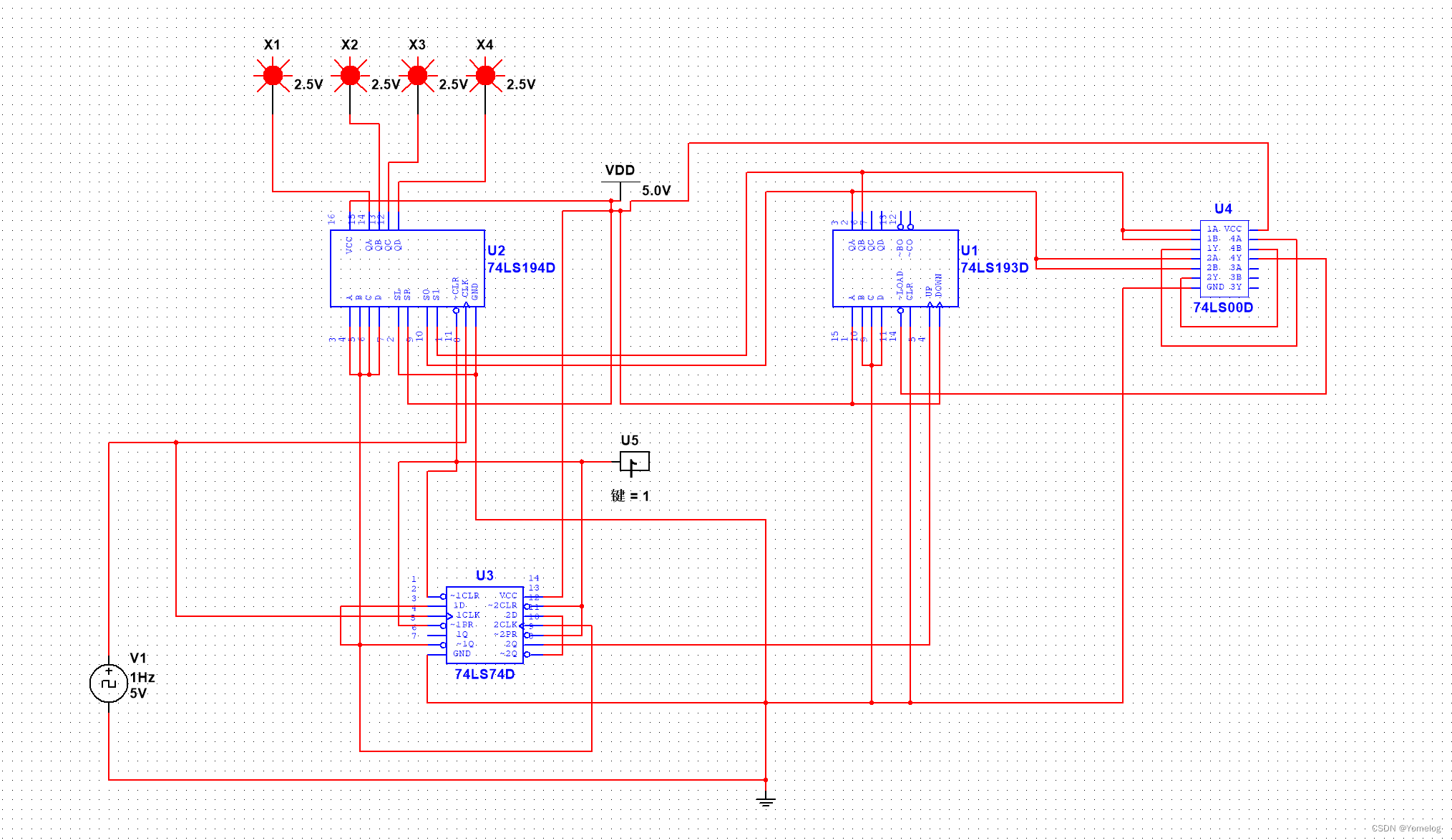
实验仪器:74LS194,74LS193,74LS74,74LS00,数字逻辑电路实验箱
仿真图:

本文描述了一个使用74LS系列数字逻辑芯片(如74LS194、74LS193等)设计的四路彩灯控制系统,实验中涉及了三种不同的循环控制方式,旨在通过数字逻辑电路实现开机后灯的规律亮灭。
实验要求:设计一个四路彩灯控制系统,开机后要求按以下方式循环。
方式1:1->1->1->1
方式2:0<-0<-0<-0
方式3:1 1 1 1
0 0 0 0 (共2次)
实验仪器:74LS194,74LS193,74LS74,74LS00,数字逻辑电路实验箱
仿真图:

6503
1万+

被折叠的 条评论
为什么被折叠?