摘 要
本文设计并实现了一个基于Java的图书管理系统,该系统旨在提升图书馆的管理效率与用户体验。系统通过整合现代化技术,实现了用户登录注册、图书信息查询、借阅归还记录管理等功能,满足了用户、工作人员以及管理员的多样化需求。
在系统架构上,本文采用了Spring Boot框架作为后端开发基础,结合前后端分离的开发模式,实现了高内聚、低耦合的系统设计。前端使用现代化的Web技术构建用户界面,后端则通过Spring Boot提供的丰富功能组件,简化了业务逻辑处理和数据交互的过程。
在系统功能上,本文为用户提供了友好的登录注册界面,允许用户查看图书馆公告和资讯,浏览并查询图书信息,管理个人账户和借还书记录。对于工作人员,系统提供了图书信息管理、借还书记录管理等核心功能,便于工作人员高效处理图书馆的日常事务。对于管理员,系统则提供了更高级别的权限管理,包括系统用户管理、图书类别管理、系统管理以及资源管理等功能,使管理员能够全面掌控系统的运行状态并进行必要的配置和优化。
在数据库设计上,本文采用了关系型数据库MySQL进行数据存储,确保了数据的完整性和安全性。通过合理的数据库设计和优化,提高了系统的查询效率和响应速度。
综上所述,基于Java的图书管理系统设计与实现不仅提高了图书馆的管理效率,还为用户提供了更好的使用体验。该系统的成功实践为类似项目的开发提供了有益的参考和借鉴。
关键词:图书管理系统;Java语言;springboot技术;MySQL数据库
Abstract
This article designs and implements a Java based library management system, which aims to improve the management efficiency and user experience of libraries. The system integrates modern technology to achieve functions such as user login and registration, book information inquiry, and borrowing and returning record management, meeting the diverse needs of users, staff, and administrators.
In terms of system architecture, this article adopts the Spring Boot framework as the backend development foundation, combined with a front-end and back-end separation development mode, to achieve a high cohesion and low coupling system design. The front-end uses modern web technology to build a user interface, while the back-end simplifies the process of business logic processing and data interaction through the rich functional components provided by Spring Boot.
In terms of system functionality, this article provides users with a friendly login and registration interface, allowing them to view library announcements and information, browse and query book information, manage personal accounts and book borrowing and returning records. For staff, the system provides core functions such as book information management and book borrowing and returning record management, making it easy for staff to efficiently handle daily library affairs. For administrators, the system provides higher-level permission management, including system user management, book category management, system management, and resource management functions, allowing administrators to fully control the operation status of the system and make necessary configurations and optimizations.
In terms of database design, this article adopts the relational database MySQL for data storage, ensuring the integrity and security of the data. Through reasonable database design and optimization, the query efficiency and response speed of the system have been improved.
In summary, the design and implementation of a Java based library management system not only improves the efficiency of library management, but also provides users with a better user experience. The successful practice of this system provides useful reference and inspiration for the development of similar projects.
Keywords: Library management system; Java language; Springboot technology; MySQL database
目录
随着信息技术的迅猛发展和普及,传统的图书馆管理方式正面临着巨大的挑战和机遇。传统的图书管理方式,如手工登记、卡片目录等,不仅效率低下,而且无法满足现代图书馆高效、准确的管理需求。同时,读者对于图书馆服务的需求也在不断提升,他们期望能够更加便捷地获取图书信息、进行借阅归还等操作。因此,如何借助信息技术手段,实现图书馆的数字化转型,提升管理效率和服务质量,成为了当前图书馆信息化建设的重要方向。
基于Java的图书管理系统的设计与实现,正是针对这一需求背景而提出的解决方案。Java作为一种广泛应用的编程语言,具有跨平台、面向对象、安全稳定等特点,非常适合用于构建复杂的信息管理系统。而Spring Boot框架则以其快速开发、简化配置、易于集成等特性,为系统的开发提供了强大的支持。
通过设计与实现基于Java的图书管理系统,我们可以实现图书馆业务流程的自动化和数字化。系统可以自动记录图书的借阅归还信息,提供便捷的图书查询和预约服务,减少人工操作的成本和错误率。同时,系统还可以根据读者的借阅历史和偏好,提供个性化的推荐服务,提升读者的满意度和忠诚度。
此外,该系统的设计与实现还具有重要的理论意义和实践价值。在理论层面,它丰富了图书馆管理信息系统的研究内容,为类似系统的设计和开发提供了有益的参考和借鉴。在实践层面,它推动了图书馆信息化建设的进程,提高了图书馆的管理效率和服务水平,为图书馆事业的持续发展注入了新的动力。
综上所述,基于Java的图书管理系统设计与实现的研究背景与意义在于满足图书馆数字化转型的需求,提升管理效率和服务质量,推动图书馆信息化建设的进程,并为相关研究和实践提供有益的参考和借鉴。
-
- 国内外研究现状
在国内,随着教育信息化和图书馆数字化转型的加速推进,越来越多的高校和公共图书馆开始关注图书管理系统的设计与实现。国内研究者积极探索新的技术和方法,如引入人工智能技术进行图书推荐,采用大数据分析技术优化图书资源配置等。然而,这些系统大多基于传统的开发框架,存在性能不足、扩展性差、用户体验不佳等问题。因此,研究者们正在寻求更高效、更灵活的开发方案,以满足图书馆日益增长的业务需求。
相比之下,国外在图书管理系统的研究与应用方面已经相当成熟。一些知名的图书馆管理系统不仅提供了全面的基本功能,还融入了先进的管理理念和技术支持。例如,一些系统通过引入云计算技术实现图书资源的共享和跨平台服务,通过移动互联网技术提供便捷的移动服务。此外,国外的研究还更加注重系统的智能化和个性化,如通过数据挖掘和机器学习技术实现精准的图书推荐等。
综合来看,国内外在图书管理系统设计与实现方面都有一定的研究和实践,但存在不同的侧重点和发展水平。国内更注重系统的基本功能和性能优化,而国外则更注重系统的智能化和个性化服务。未来,随着技术的不断发展和图书馆业务的不断变革,基于Java的图书管理系统将不断完善和创新,为图书馆管理带来更高效、更便捷的解决方案。
此外,SpringBoot在国内外的研究也呈现多样化趋势。在国内,SpringBoot的应用广泛,研究方向包括与大数据的融合、Web开发、性能优化等。而在国外,SpringBoot的研究更侧重于其微服务架构的应用以及安全性问题的探讨。这些研究为图书管理系统的设计与实现提供了更多的技术支持和创新思路。
因此,基于Java的图书管理系统设计与实现的研究与应用在国内外都具有广阔的发展前景和重要的实践价值。
第一章是绪论,本文章的开头部分,对本题目的研究背景和研究意义等一些做文字性的描述。
第二章研究了基于JAVA的图书管理系统的所采用的开发技术和开发工具。
第三章是系统分析部分,包括系统总体需求描述、功能性角度分析系统需求、非功能性等各个方面分析系统是否可以实现。
第四章是系统设计部分,本文章的重要部分,提供了系统架构的详细设计和一些主要功能模块的设计说明。
第五章是系统的具体实现,介绍系统的各个模块的具体实现。
第六章在前几章的基础上对系统进行测试和运行。
最后对系统进行了认真的总结,以此对未来有一个新的展望。
本系统前端部分基于MVVM模式进行开发,采用B/S模式,后端部分基于Java的springboot框架进行开发。
前端部分:前端框架采用了比较流行的渐进式JavaScript框架Vue.js。使用Vue-Router和Vuex实现动态路由和全局状态管理,Ajax实现前后端通信,Element UI组件库使页面快速成型,项目前端通过栅格布局实现响应式,可适应PC端、平板端、手机端等不同屏幕大小尺寸的完美布局展示。
后端部分:采用springboot作为开发框架,同时集成MyBatis、Redis等相关技术。
MVVM是Model-View-ViewModel的简写。它本质上就是MVC 的改进版。MVVM 就是将其中的View 的状态和行为抽象化,让我们将视图 UI 和业务逻辑分开。当然这些事 ViewModel 已经帮我们做了,它可以取出 Model 的数据同时帮忙处理 View 中由于需要展示内容而涉及的业务逻辑。微软的WPF带来了新的技术体验,如Silverlight、音频、视频、3D、动画……,这导致了软件UI层更加细节化、可定制化。同时,在技术层面,WPF也带来了 诸如Binding、Dependency Property、Routed Events、Command、DataTemplate、ControlTemplate等新特性。MVVM(Model-View-ViewModel)框架的由来便是MVP(Model-View-Presenter)模式与WPF结合的应用方式时发展演变过来的一种新型架构框架。它立足于原有MVP框架并且把WPF的新特性糅合进去,以应对客户日益复杂的需求变化。
科技的进步,给日常带来许多便利:教室的投影器用到了虚拟成像技术,数码相机用到了光电检测技术,比如超市货物进出库的记录需要一个信息仓库。这个信息仓库就是数据库,而这次的基于JAVA的图书管理系统也需要这项技术的支持。
用MySQL这个软件,是因为它能接受多个使用者访问,而且里面存在Archive等。它会先把数据进行分类,然后分别保存在表里,这样的特别操作就会提高数据管理系统自身的速度,让数据库能被灵活运用。MySQL的代码是公开的,而且允许别人二次编译升级。这个特点能够降低使用者的成本,再搭配合适的软件后形成一个良好的网站系统。虽然它有缺点,但是综合各方面来说,它是使用者的主流运用的对象[8]。
B/S(Browser/Server)比前身架构更为省事的架构。它借助Web server完成数据的传递交流。只需要下载浏览器作为客户端,那么工作就达到“瘦身”效果, 不需要考虑不停装软件的问题。
Spring框架是Java平台上的一种开源应用框架,提供具有控制反转特性的容器。尽管Spring框架自身对编程模型没有限制,但其在Java应用中的频繁使用让它备受青睐,以至于后来让它作为EJB(EnterpriseJavaBeans)模型的补充,甚至是替补。Spring框架为开发提供了一系列的解决方案,比如利用控制反转的核心特性,并通过依赖注入实现控制反转来实现管理对象生命周期容器化,利用面向切面编程进行声明式的事务管理,整合多种持久化技术管理数据访问,提供大量优秀的Web框架方便开发等等。Spring框架具有控制反转(IOC)特性,IOC旨在方便项目维护和测试,它提供了一种通过Java的反射机制对Java对象进行统一的配置和管理的方法。Spring框架利用容器管理对象的生命周期,容器可以通过扫描XML文件或类上特定Java注解来配置对象,开发者可以通过依赖查找或依赖注入来获得对象。Spring框架具有面向切面编程(AOP)框架,SpringAOP框架基于代理模式,同时运行时可配置;AOP框架主要针对模块之间的交叉关注点进行模块化。Spring框架的AOP框架仅提供基本的AOP特性,虽无法与AspectJ框架相比,但通过与AspectJ的集成,也可以满足基本需求。Spring框架下的事务管理、远程访问等功能均可以通过使用SpringAOP技术实现。Spring的事务管理框架为Java平台带来了一种抽象机制,使本地和全局事务以及嵌套事务能够与保存点一起工作,并且几乎可以在Java平台的任何环境中工作。Spring集成多种事务模板,系统可以通过事务模板、XML或Java注解进行事务配置,并且事务框架集成了消息传递和缓存等功能。Spring的数据访问框架解决了开发人员在应用程序中使用数据库时遇到的常见困难。它不仅对Java:JDBC、iBATS/MyBATIs、Hibernate、Java数据对象(JDO)、ApacheOJB和ApacheCayne等所有流行的数据访问框架中提供支持,同时还可以与Spring的事务管理一起使用,为数据访问提供了灵活的抽象。
本次设计基于B/S 模式下,运用Java技术,采用的是MySQL数据库和Eclipse实现,总体的可行性共分为以下三个方面。
技术上,基于JAVA的图书管理系统设计与实现是完全可行的。JAVA作为一种广泛应用的编程语言,具有丰富的开发资源和成熟的生态系统,能够支持复杂系统的构建。Spring Boot框架则简化了Spring应用的初始搭建以及开发过程,通过提供默认配置和自动配置,大大减少了开发者的手动配置工作,提高了开发效率。此外,现代软件开发技术如微服务架构、容器化部署等也为系统的设计与实现提供了强大的技术支持,确保了系统的稳定性、可扩展性和可维护性。
从经济角度来看,基于JAVA的图书管理系统设计与实现同样具有可行性。首先,JAVA和Spring Boot都是开源的,无需支付高昂的许可费用,降低了系统的开发成本。其次,系统的实施可以带来显著的经济效益。通过提高图书馆的管理效率和服务质量,吸引更多读者使用图书馆资源,从而增加图书馆的借阅量和用户满意度,进一步提升图书馆的社会影响力。此外,系统的自动化和数字化特性还可以减少人工操作成本,降低管理成本。
在操作层面,基于JAVA和Spring Boot的图书管理系统也具备较高的可行性。系统界面设计友好,操作简便,用户可以轻松上手。同时,系统提供完善的功能模块,如图书信息录入、借阅管理、用户管理等,满足图书馆日常管理的需求。此外,系统还具备良好的稳定性和安全性,能够确保数据的准确性和安全性。管理员可以轻松地进行系统的维护和更新,无需专业的技术背景。
综上所述,基于JAVA和Spring Boot的图书管理系统设计与实现在技术、经济和操作方面都具备较高的可行性,是一种值得推广和应用的管理系统解决方案。
基于JAVA的图书管理系统分为三大部分:管理员模块、普通用户模块、工作人员模块。
(一)用户功能需求分析
用户作为图书管理系统的直接使用者,其需求主要聚焦于图书查询、借阅、个人信息管理以及获取图书馆最新资讯等方面。
首先,用户需要能够通过登录注册功能进入系统。登录功能确保了用户信息的准确性和安全性,而注册功能则为用户提供了便捷的账号创建途径。
在首页,用户期望能够直观地浏览到图书馆的最新公告、热门图书推荐以及各类资讯。这些信息有助于用户及时了解图书馆的最新动态和热点内容。
图书馆公告功能为用户提供了查看图书馆重要通知的渠道,如开放时间调整、活动安排等,方便用户安排自己的借阅计划。
图书馆资讯功能则为用户提供了丰富的图书馆新闻、活动报道等内容,有助于用户了解图书馆的文化氛围和服务特色。
图书信息功能是用户最为关注的部分之一。用户可以通过该功能查询图书馆的藏书情况,包括书名、作者、出版社、库存状态等详细信息。同时,用户还可以根据自己的需求进行筛选和排序,以便快速找到心仪的图书。
我的账户功能允许用户查看和修改个人信息,如联系方式、地址等。此外,用户还可以在此处设置账户安全选项,如密码修改等,以保障个人信息的安全性。
个人中心是用户个性化服务的集中展示区域。个人首页可以展示用户的借阅历史、收藏图书等个性化信息;借书记录和还书记录功能则允许用户随时查看自己的借阅和归还情况;收藏功能则为用户提供了将感兴趣的图书加入收藏夹的便利,方便日后查找和借阅。
(二)工作人员功能需求分析
工作人员作为图书馆日常运营的重要参与者,其需求主要聚焦于图书信息管理、借还记录管理等方面。
后台首页为工作人员提供了图书馆运营情况的概览,包括图书数量、借阅量统计等关键指标,有助于工作人员了解图书馆的整体运营状况。
图书信息管理功能是工作人员进行图书管理工作的核心。通过该功能,工作人员可以添加新书信息、更新图书状态、删除已不存在的图书等,确保图书信息的准确性和完整性。此外,工作人员还可以对图书进行分类管理,方便用户查找和借阅。
借书记录管理功能允许工作人员查看和管理用户的借书记录。工作人员可以处理借阅申请、更新借阅状态、处理逾期未还图书等,确保图书的流通和借阅管理有序进行。
还书记录管理功能则用于跟踪用户的还书情况。工作人员可以查看还书记录,更新图书库存状态,确保图书资源的及时回收和再利用。
(三)管理员功能需求分析
管理员作为图书管理系统的最高权限者,其需求主要聚焦于系统配置、用户管理、资源管理等方面。
后台首页为管理员提供了全面的系统运营数据和分析报告,有助于管理员深入了解图书馆的运营状况和用户行为。
系统用户管理功能允许管理员创建、修改和删除用户账号,分配不同的权限和角色。管理员可以根据工作需要,为用户设定不同的操作权限,确保系统的安全性和稳定性。
图书类别管理功能为管理员提供了定义和修改图书类别的途径。管理员可以根据图书馆的藏书情况和业务需求,灵活调整图书分类,方便用户查找和借阅。
图书信息管理功能是管理员进行图书管理工作的核心。除了基本的图书信息维护外,管理员还可以进行批量导入、导出等操作,提高图书信息管理的效率。
借书记录与还书记录管理功能允许管理员查看和处理所有的借还记录,对异常情况进行处理,并对工作人员的工作进行监督和指导。
系统管理功能涵盖了多个方面,如轮播图管理、图书馆公告管理等。管理员可以发布轮播图、公告等信息,提升图书馆的形象和服务水平。同时,管理员还可以对系统的参数进行配置和调整,确保系统的正常运行和性能优化。
资源管理功能则侧重于图书馆资讯和资讯分类的管理。管理员可以发布和编辑图书馆资讯,管理资讯分类,确保用户能够获取到最新、最全面的图书馆资讯和活动信息。
综上所述,基于JAVA的图书管理系统设计与实现的功能需求分析充分考虑了用户、工作人员和管理员的不同需求,通过提供丰富的功能和便捷的操作界面,旨在提升图书馆的运营效率和服务水平。
基于JAVA的图书管理系统的安全性、可靠性、性能和可扩展性是其重要的考量因素,它们不仅满足了用户对于功能性的要求,还为用户提供了更多的便利。根据表格3-1,我们可以清楚地看到这一点:
表3-1 基于JAVA的图书管理系统非功能需求表
| 安全性 | 主要指基于JAVA的图书管理系统数据库的安装,数据库的使用和密码的设定必须合乎规范。 |
| 可靠性 | 可靠性是指基于JAVA的图书管理系统能够安装用户的指示进行操作,经过测试,可靠性90%以上。 |
| 性能 | 性能是影响基于JAVA的图书管理系统占据市场的必要条件,所以性能最好要佳才好。 |
| 可扩展性 | 比如数据库预留多个属性,比如接口的使用等确保了系统的非功能性需求。 |
| 易用性 | 用户只要跟着基于JAVA的图书管理系统的页面展示内容进行操作,就可以了。 |
| 可维护性 | 基于JAVA的图书管理系统开发的可维护性是非常重要的,经过测试,可维护性没有问题 |
-
- 系统用例分析
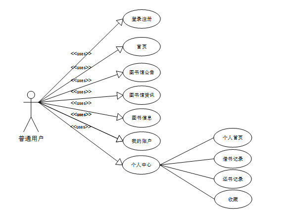
普通用户用例图如下所示。

图3-1普通用户用例图
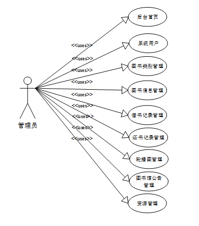
管理员用例图如下所示。

图3-2 管理员用例图
工作人员用例图如下所示。

图3-3 工作人员用例图
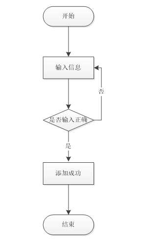
系统业务流程图,如图所示:

图3-4登录流程图

图3-5添加信息流程图

图3-6注册信息流程图
目前B/S体系的系统主要的数据访问方式是:通过浏览器页面用户可以进入系统,系统可以自动对用户向服务器发送的请求进行处理,处理请求是在系统后台中进行的,用户在浏览器页面上进行相应操作,就能够看到服务端传递的处理结果。基于JAVA的图书管理系统主要分为视图-模型-控制三层架构设计。在视图层中,主要是操作在服务器端向客户端反馈并显示的数据,在模型层中,主要处理相关的业务逻辑、数据整合等,最后的控制层它介于视图和模型之间,主要是调整两层之间的关系,最终落实数据的传递。
系统架构图如下图所示。
图4-1系统架构图
系统设计的目的是分析系统包括的所有功能结构,为开发人员设计开发和实现系统做好准备工作。经过前期的需求调查、分析和整理之后,确定的总体需求主要包括多个模块,分别是系统用户、图书类别管理、图书信息管理、借书记录管理、还书记录管理、系统管理(轮播图管理)、图书馆公告管理、资源管理(图书馆资讯、资讯分类)。系统整体角色分为三个部分,一是普通用户、二是管理员、三是工作人员。权限分布也是很明显,管理员可以实现对用户的增加以及删除,是最高权限拥有者。
系统功能结构图如下图所示。
图4-2系统功能结构图
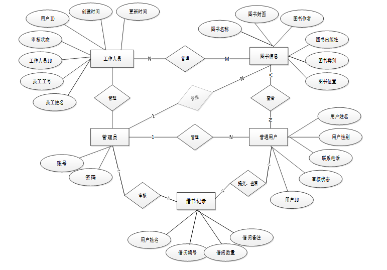
根据前面的数据流程图,结合系统的功能模块设计,设计出符合系统的各信息实体。
系统总体ER图如下图所示。
图4-3系统总体ER图
数据库逻辑结构就是将E-R图在数据库中用具体的字段进行描述。用字段和数据类型描述来使对象特征实体化,最后形成具有一定逻辑关系的数据库表结构。基于JAVA的图书管理系统所需要的部分数据结构表如下表所示。
| 编号 | 名称 | 数据类型 | 长度 | 小数位 | 允许空值 | 主键 | 默认值 | 说明 |
| 1 | token_id | int | 10 | 0 | N | Y | 临时访问牌ID | |
| 2 | token | varchar | 64 | 0 | Y | N | 临时访问牌 | |
| 3 | info | text | 65535 | 0 | Y | N | ||
| 4 | maxage | int | 10 | 0 | N | N | 2 | 最大寿命:默认2小时 |
| 5 | create_time | timestamp | 19 | 0 | N | N | CURRENT_TIMESTAMP | 创建时间: |
| 6 | update_time | timestamp | 19 | 0 | N | N | CURRENT_TIMESTAMP | 更新时间: |
| 7 | user_id | int | 10 | 0 | N | N | 0 | 用户编号: |
| 编号 | 名称 | 数据类型 | 长度 | 小数位 | 允许空值 | 主键 | 默认值 | 说明 |
| 1 | article_id | mediumint | 8 | 0 | N | Y | 文章id:[0,8388607] | |
| 2 | title | varchar | 125 | 0 | N | Y | 标题:[0,125]用于文章和html的title标签中 | |
| 3 | type | varchar | 64 | 0 | N | N | 0 | 文章分类:[0,1000]用来搜索指定类型的文章 |
| 4 | hits | int | 10 | 0 | N | N | 0 | 点击数:[0,1000000000]访问这篇文章的人次 |
| 5 | praise_len | int | 10 | 0 | N | N | 0 | 点赞数 |
| 6 | create_time | timestamp | 19 | 0 | N | N | CURRENT_TIMESTAMP | 创建时间: |
| 7 | update_time | timestamp | 19 | 0 | N | N | CURRENT_TIMESTAMP | 更新时间: |
| 8 | source | varchar | 255 | 0 | Y | N | 来源:[0,255]文章的出处 | |
| 9 | url | varchar | 255 | 0 | Y | N | 来源地址:[0,255]用于跳转到发布该文章的网站 | |
| 10 | tag | varchar | 255 | 0 | Y | N | 标签:[0,255]用于标注文章所属相关内容,多个标签用空格隔开 | |
| 11 | content | longtext | 2147483647 | 0 | Y | N | 正文:文章的主体内容 | |
| 12 | img | varchar | 255 | 0 | Y | N | 封面图 | |
| 13 | description | text | 65535 | 0 | Y | N | 文章描述 |
| 编号 | 名称 | 数据类型 | 长度 | 小数位 | 允许空值 | 主键 | 默认值 | 说明 |
| 1 | type_id | smallint | 5 | 0 | N | Y | 分类ID:[0,10000] | |
| 2 | display | smallint | 5 | 0 | N | N | 100 | 显示顺序:[0,1000]决定分类显示的先后顺序 |
| 3 | name | varchar | 16 | 0 | N | N | 分类名称:[2,16] | |
| 4 | father_id | smallint | 5 | 0 | N | N | 0 | 上级分类ID:[0,32767] |
| 5 | description | varchar | 255 | 0 | Y | N | 描述:[0,255]描述该分类的作用 | |
| 6 | icon | text | 65535 | 0 | Y | N | 分类图标: | |
| 7 | url | varchar | 255 | 0 | Y | N | 外链地址:[0,255]如果该分类是跳转到其他网站的情况下,就在该URL上设置 | |
| 8 | create_time | timestamp | 19 | 0 | N | N | CURRENT_TIMESTAMP | 创建时间: |
| 9 | update_time | timestamp | 19 | 0 | N | N | CURRENT_TIMESTAMP | 更新时间: |
| 编号 | 名称 | 数据类型 | 长度 | 小数位 | 允许空值 | 主键 | 默认值 | 说明 |
| 1 | auth_id | int | 10 | 0 | N | Y | 授权ID: | |
| 2 | user_group | varchar | 64 | 0 | Y | N | 用户组: | |
| 3 | mod_name | varchar | 64 | 0 | Y | N | 模块名: | |
| 4 | table_name | varchar | 64 | 0 | Y | N | 表名: | |
| 5 | page_title | varchar | 255 | 0 | Y | N | 页面标题: | |
| 6 | path | varchar | 255 | 0 | Y | N | 路由路径: | |
| 7 | position | varchar | 32 | 0 | Y | N | 位置: | |
| 8 | mode | varchar | 32 | 0 | N | N | _blank | 跳转方式: |
| 9 | add | tinyint | 3 | 0 | N | N | 1 | 是否可增加: |
| 10 | del | tinyint | 3 | 0 | N | N | 1 | 是否可删除: |
| 11 | set | tinyint | 3 | 0 | N | N | 1 | 是否可修改: |
| 12 | get | tinyint | 3 | 0 | N | N | 1 | 是否可查看: |
| 13 | field_add | text | 65535 | 0 | Y | N | 添加字段: | |
| 14 | field_set | text | 65535 | 0 | Y | N | 修改字段: | |
| 15 | field_get | text | 65535 | 0 | Y | N | 查询字段: | |
| 16 | table_nav_name | varchar | 500 | 0 | Y | N | 跨表导航名称: | |
| 17 | table_nav | varchar | 500 | 0 | Y | N | 跨表导航: | |
| 18 | option | text | 65535 | 0 | Y | N | 配置: | |
| 19 | create_time | timestamp | 19 | 0 | N | N | CURRENT_TIMESTAMP | 创建时间: |
| 20 | update_time | timestamp | 19 | 0 | N | N | CURRENT_TIMESTAMP | 更新时间: |
表book_borrowing_records (借书记录)
| 编号 | 名称 | 数据类型 | 长度 | 小数位 | 允许空值 | 主键 | 默认值 | 说明 |
| 1 | book_borrowing_records_id | int | 10 | 0 | N | Y | 借书记录ID | |
| 2 | registered_users | int | 10 | 0 | Y | N | 0 | 注册用户 |
| 3 | user_name | varchar | 64 | 0 | Y | N | 用户姓名 | |
| 4 | borrowing_number | varchar | 64 | 0 | Y | N | 借阅编号 | |
| 5 | book_number | varchar | 64 | 0 | Y | N | 图书编号 | |
| 6 | book_name | varchar | 64 | 0 | Y | N | 图书名称 | |
| 7 | book_authors | varchar | 64 | 0 | Y | N | 图书作者 | |
| 8 | book_publishing_house | varchar | 64 | 0 | Y | N | 图书出版社 | |
| 9 | book_categories | varchar | 64 | 0 | Y | N | 图书类别 | |
| 10 | borrowed_quantity | int | 10 | 0 | Y | N | 0 | 借阅数量 |
| 11 | borrowing_notes | text | 65535 | 0 | Y | N | 借阅备注 | |
| 12 | create_time | datetime | 19 | 0 | N | N | CURRENT_TIMESTAMP | 创建时间 |
| 13 | update_time | timestamp | 19 | 0 | N | N | CURRENT_TIMESTAMP | 更新时间 |
| 编号 | 名称 | 数据类型 | 长度 | 小数位 | 允许空值 | 主键 | 默认值 | 说明 |
| 1 | book_categories_id | int | 10 | 0 | N | Y | 图书类别ID | |
| 2 | book_categories | varchar | 64 | 0 | Y | N | 图书类别 | |
| 3 | create_time | datetime | 19 | 0 | N | N | CURRENT_TIMESTAMP | 创建时间 |
| 4 | update_time | timestamp | 19 | 0 | N | N | CURRENT_TIMESTAMP | 更新时间 |
| 编号 | 名称 | 数据类型 | 长度 | 小数位 | 允许空值 | 主键 | 默认值 | 说明 |
| 1 | book_information_id | int | 10 | 0 | N | Y | 图书信息ID | |
| 2 | book_number | varchar | 64 | 0 | Y | N | 图书编号 | |
| 3 | book_name | varchar | 64 | 0 | Y | N | 图书名称 | |
| 4 | book_cover | varchar | 255 | 0 | Y | N | 图书封面 | |
| 5 | book_authors | varchar | 64 | 0 | Y | N | 图书作者 | |
| 6 | book_publishing_house | varchar | 64 | 0 | Y | N | 图书出版社 | |
| 7 | book_categories | varchar | 64 | 0 | Y | N | 图书类别 | |
| 8 | available_quantity | int | 10 | 0 | Y | N | 0 | 可用数量 |
| 9 | book_location | varchar | 64 | 0 | Y | N | 图书位置 | |
| 10 | book_details | longtext | 2147483647 | 0 | Y | N | 图书详情 | |
| 11 | hits | int | 10 | 0 | N | N | 0 | 点击数 |
| 12 | praise_len | int | 10 | 0 | N | N | 0 | 点赞数 |
| 13 | create_time | datetime | 19 | 0 | N | N | CURRENT_TIMESTAMP | 创建时间 |
| 14 | update_time | timestamp | 19 | 0 | N | N | CURRENT_TIMESTAMP | 更新时间 |
| 编号 | 名称 | 数据类型 | 长度 | 小数位 | 允许空值 | 主键 | 默认值 | 说明 |
| 1 | book_return_records_id | int | 10 | 0 | N | Y | 还书记录ID | |
| 2 | registered_users | int | 10 | 0 | Y | N | 0 | 注册用户 |
| 3 | user_name | varchar | 64 | 0 | Y | N | 用户姓名 | |
| 4 | borrowing_number | varchar | 64 | 0 | N | N | 借阅编号 | |
| 5 | book_number | varchar | 64 | 0 | Y | N | 图书编号 | |
| 6 | book_name | varchar | 64 | 0 | Y | N | 图书名称 | |
| 7 | book_authors | varchar | 64 | 0 | Y | N | 图书作者 | |
| 8 | book_publishing_house | varchar | 64 | 0 | Y | N | 图书出版社 | |
| 9 | book_categories | varchar | 64 | 0 | Y | N | 图书类别 | |
| 10 | borrowed_quantity | int | 10 | 0 | Y | N | 0 | 还书数量 |
| 11 | book_return_notes | text | 65535 | 0 | Y | N | 还书备注 | |
| 12 | create_time | datetime | 19 | 0 | N | N | CURRENT_TIMESTAMP | 创建时间 |
| 13 | update_time | timestamp | 19 | 0 | N | N | CURRENT_TIMESTAMP | 更新时间 |
| 编号 | 名称 | 数据类型 | 长度 | 小数位 | 允许空值 | 主键 | 默认值 | 说明 |
| 1 | collect_id | int | 10 | 0 | N | Y | 收藏ID: | |
| 2 | user_id | int | 10 | 0 | N | N | 0 | 收藏人ID: |
| 3 | source_table | varchar | 255 | 0 | Y | N | 来源表: | |
| 4 | source_field | varchar | 255 | 0 | Y | N | 来源字段: | |
| 5 | source_id | int | 10 | 0 | N | N | 0 | 来源ID: |
| 6 | title | varchar | 255 | 0 | Y | N | 标题: | |
| 7 | img | varchar | 255 | 0 | Y | N | 封面: | |
| 8 | create_time | timestamp | 19 | 0 | N | N | CURRENT_TIMESTAMP | 创建时间: |
| 9 | update_time | timestamp | 19 | 0 | N | N | CURRENT_TIMESTAMP | 更新时间: |
| 编号 | 名称 | 数据类型 | 长度 | 小数位 | 允许空值 | 主键 | 默认值 | 说明 |
| 1 | comment_id | int | 10 | 0 | N | Y | 评论ID: | |
| 2 | user_id | int | 10 | 0 | N | N | 0 | 评论人ID: |
| 3 | reply_to_id | int | 10 | 0 | N | N | 0 | 回复评论ID:空为0 |
| 4 | content | longtext | 2147483647 | 0 | Y | N | 内容: | |
| 5 | nickname | varchar | 255 | 0 | Y | N | 昵称: | |
| 6 | avatar | varchar | 255 | 0 | Y | N | 头像地址:[0,255] | |
| 7 | create_time | timestamp | 19 | 0 | N | N | CURRENT_TIMESTAMP | 创建时间: |
| 8 | update_time | timestamp | 19 | 0 | N | N | CURRENT_TIMESTAMP | 更新时间: |
| 9 | source_table | varchar | 255 | 0 | Y | N | 来源表: | |
| 10 | source_field | varchar | 255 | 0 | Y | N | 来源字段: | |
| 11 | source_id | int | 10 | 0 | N | N | 0 | 来源ID: |
| 编号 | 名称 | 数据类型 | 长度 | 小数位 | 允许空值 | 主键 | 默认值 | 说明 |
| 1 | hits_id | int | 10 | 0 | N | Y | 点赞ID: | |
| 2 | user_id | int | 10 | 0 | N | N | 0 | 点赞人: |
| 3 | create_time | timestamp | 19 | 0 | N | N | CURRENT_TIMESTAMP | 创建时间: |
| 4 | update_time | timestamp | 19 | 0 | N | N | CURRENT_TIMESTAMP | 更新时间: |
| 5 | source_table | varchar | 255 | 0 | Y | N | 来源表: | |
| 6 | source_field | varchar | 255 | 0 | Y | N | 来源字段: | |
| 7 | source_id | int | 10 | 0 | N | N | 0 | 来源ID: |
| 编号 | 名称 | 数据类型 | 长度 | 小数位 | 允许空值 | 主键 | 默认值 | 说明 |
| 1 | notice_id | mediumint | 8 | 0 | N | Y | 公告id: | |
| 2 | title | varchar | 125 | 0 | N | N | 标题: | |
| 3 | content | longtext | 2147483647 | 0 | Y | N | 正文: | |
| 4 | create_time | timestamp | 19 | 0 | N | N | CURRENT_TIMESTAMP | 创建时间: |
| 5 | update_time | timestamp | 19 | 0 | N | N | CURRENT_TIMESTAMP | 更新时间: |
| 编号 | 名称 | 数据类型 | 长度 | 小数位 | 允许空值 | 主键 | 默认值 | 说明 |
| 1 | praise_id | int | 10 | 0 | N | Y | 点赞ID: | |
| 2 | user_id | int | 10 | 0 | N | N | 0 | 点赞人: |
| 3 | create_time | timestamp | 19 | 0 | N | N | CURRENT_TIMESTAMP | 创建时间: |
| 4 | update_time | timestamp | 19 | 0 | N | N | CURRENT_TIMESTAMP | 更新时间: |
| 5 | source_table | varchar | 255 | 0 | Y | N | 来源表: | |
| 6 | source_field | varchar | 255 | 0 | Y | N | 来源字段: | |
| 7 | source_id | int | 10 | 0 | N | N | 0 | 来源ID: |
| 8 | status | bit | 1 | 0 | N | N | 1 | 点赞状态:1为点赞,0已取消 |
| 编号 | 名称 | 数据类型 | 长度 | 小数位 | 允许空值 | 主键 | 默认值 | 说明 |
| 1 | registered_users_id | int | 10 | 0 | N | Y | 注册用户ID | |
| 2 | user_name | varchar | 64 | 0 | Y | N | 用户姓名 | |
| 3 | mobile_phone_number | varchar | 16 | 0 | N | N | 手机号码 | |
| 4 | id_number | varchar | 90 | 0 | N | N | 身份证号 | |
| 5 | examine_state | varchar | 16 | 0 | N | N | 已通过 | 审核状态 |
| 6 | user_id | int | 10 | 0 | N | N | 0 | 用户ID |
| 7 | create_time | datetime | 19 | 0 | N | N | CURRENT_TIMESTAMP | 创建时间 |
| 8 | update_time | timestamp | 19 | 0 | N | N | CURRENT_TIMESTAMP | 更新时间 |
| 编号 | 名称 | 数据类型 | 长度 | 小数位 | 允许空值 | 主键 | 默认值 | 说明 |
| 1 | slides_id | int | 10 | 0 | N | Y | 轮播图ID: | |
| 2 | title | varchar | 64 | 0 | Y | N | 标题: | |
| 3 | content | varchar | 255 | 0 | Y | N | 内容: | |
| 4 | url | varchar | 255 | 0 | Y | N | 链接: | |
| 5 | img | varchar | 255 | 0 | Y | N | 轮播图: | |
| 6 | hits | int | 10 | 0 | N | N | 0 | 点击量: |
| 7 | create_time | timestamp | 19 | 0 | N | N | CURRENT_TIMESTAMP | 创建时间: |
| 8 | update_time | timestamp | 19 | 0 | N | N | CURRENT_TIMESTAMP | 更新时间: |
| 编号 | 名称 | 数据类型 | 长度 | 小数位 | 允许空值 | 主键 | 默认值 | 说明 |
| 1 | upload_id | int | 10 | 0 | N | Y | 上传ID | |
| 2 | name | varchar | 64 | 0 | Y | N | 文件名 | |
| 3 | path | varchar | 255 | 0 | Y | N | 访问路径 | |
| 4 | file | varchar | 255 | 0 | Y | N | 文件路径 | |
| 5 | display | varchar | 255 | 0 | Y | N | 显示顺序 | |
| 6 | father_id | int | 10 | 0 | Y | N | 0 | 父级ID |
| 7 | dir | varchar | 255 | 0 | Y | N | 文件夹 | |
| 8 | type | varchar | 32 | 0 | Y | N | 文件类型 |
| 编号 | 名称 | 数据类型 | 长度 | 小数位 | 允许空值 | 主键 | 默认值 | 说明 |
| 1 | user_id | mediumint | 8 | 0 | N | Y | 用户ID:[0,8388607]用户获取其他与用户相关的数据 | |
| 2 | state | smallint | 5 | 0 | N | N | 1 | 账户状态:[0,10](1可用|2异常|3已冻结|4已注销) |
| 3 | user_group | varchar | 32 | 0 | Y | N | 所在用户组:[0,32767]决定用户身份和权限 | |
| 4 | login_time | timestamp | 19 | 0 | N | N | CURRENT_TIMESTAMP | 上次登录时间: |
| 5 | phone | varchar | 11 | 0 | Y | N | 手机号码:[0,11]用户的手机号码,用于找回密码时或登录时 | |
| 6 | phone_state | smallint | 5 | 0 | N | N | 0 | 手机认证:[0,1](0未认证|1审核中|2已认证) |
| 7 | username | varchar | 16 | 0 | N | N | 用户名:[0,16]用户登录时所用的账户名称 | |
| 8 | nickname | varchar | 16 | 0 | Y | N | 昵称:[0,16] | |
| 9 | password | varchar | 64 | 0 | N | N | 密码:[0,32]用户登录所需的密码,由6-16位数字或英文组成 | |
| 10 | | varchar | 64 | 0 | Y | N | 邮箱:[0,64]用户的邮箱,用于找回密码时或登录时 | |
| 11 | email_state | smallint | 5 | 0 | N | N | 0 | 邮箱认证:[0,1](0未认证|1审核中|2已认证) |
| 12 | avatar | varchar | 255 | 0 | Y | N | 头像地址:[0,255] | |
| 13 | open_id | varchar | 255 | 0 | Y | N | 针对获取用户信息字段 | |
| 14 | create_time | timestamp | 19 | 0 | N | N | CURRENT_TIMESTAMP | 创建时间: |
| 15 | vip_level | varchar | 255 | 0 | Y | N | 会员等级 | |
| 16 | vip_discount | double | 11 | 2 | Y | N | 0.00 | 会员折扣 |
| 编号 | 名称 | 数据类型 | 长度 | 小数位 | 允许空值 | 主键 | 默认值 | 说明 |
| 1 | group_id | mediumint | 8 | 0 | N | Y | 用户组ID:[0,8388607] | |
| 2 | display | smallint | 5 | 0 | N | N | 100 | 显示顺序:[0,1000] |
| 3 | name | varchar | 16 | 0 | N | N | 名称:[0,16] | |
| 4 | description | varchar | 255 | 0 | Y | N | 描述:[0,255]描述该用户组的特点或权限范围 | |
| 5 | source_table | varchar | 255 | 0 | Y | N | 来源表: | |
| 6 | source_field | varchar | 255 | 0 | Y | N | 来源字段: | |
| 7 | source_id | int | 10 | 0 | N | N | 0 | 来源ID: |
| 8 | register | smallint | 5 | 0 | Y | N | 0 | 注册位置: |
| 9 | create_time | timestamp | 19 | 0 | N | N | CURRENT_TIMESTAMP | 创建时间: |
| 10 | update_time | timestamp | 19 | 0 | N | N | CURRENT_TIMESTAMP | 更新时间: |
| 编号 | 名称 | 数据类型 | 长度 | 小数位 | 允许空值 | 主键 | 默认值 | 说明 |
| 1 | working_personnel_id | int | 10 | 0 | N | Y | 工作人员ID | |
| 2 | employee_name | varchar | 64 | 0 | Y | N | 员工姓名 | |
| 3 | employee_id | varchar | 64 | 0 | N | N | 员工工号 | |
| 4 | examine_state | varchar | 16 | 0 | N | N | 已通过 | 审核状态 |
| 5 | user_id | int | 10 | 0 | N | N | 0 | 用户ID |
| 6 | create_time | datetime | 19 | 0 | N | N | CURRENT_TIMESTAMP | 创建时间 |
| 7 | update_time | timestamp | 19 | 0 | N | N | CURRENT_TIMESTAMP | 更新时间 |
5.1.1 前台首页界面
进入系统首页,系统以上中下的布局进行展示,首先映入眼帘的是系统的导航栏,下面是轮播图,最下面是图书馆资讯,其主界面展示如下图5-1所示。
图5-1 前台首页界面图
5.1.2 用户注册界面
用户注册:当用户想要进入系统中对信息进行查看的时候,就必须要登录到系统当中,要是新的用户没有系统的账号的话,点击“注册”按钮,就会进入到新用户注册这个界面上,用户输入对应的账号(必须填写)+密码(必须填写)+确认密码(必须填写,而且要与密码一直)+昵称+邮箱+性别+联系电话+选择用户身份等,然后点击“注册”,系统在用户这一数据库中会查询账号是不是存在,两次密码是不是一样,都填写正确就会注册成功,然后再进行登录,如果是之前已经注册过的用户很长时间没有使用,忘记密码,也可以点击“忘记密码”进行找回。用户注册界面如下图5-2所示。
图5-2 用户注册界面图
注册代码如下:
public String encryption(String plainText) {
String re_md5 = new String();
try {
MessageDigest md = MessageDigest.getInstance("MD5");
md.update(plainText.getBytes());
byte b[] = md.digest();
int i;
StringBuffer buf = new StringBuffer("");
for (int offset = 0; offset < b.length; offset++) {
i = b[offset];
if (i < 0)
i += 256;
if (i < 16)
buf.append("0");
buf.append(Integer.toHexString(i));
}
re_md5 = buf.toString();
} catch (Exception e) {
e.printStackTrace();
}
return re_md5;
}
5.1.3 用户登录界面
系统中的前台上注册后的用户是可以通过自己的账户名和密码进行登录的,当用户输入完整的自己的账户名和密码信息并点击“登录”按钮后,将会首先验证输入的有没有空数据,再次验证输入的账户名+密码和数据库中当前保存的用户信息是否一致,只有在一致后将会登录成功并自动跳转到系统的首页中;否则将会提示相应错误信息。用户登录界面如下图5-3所示。
图5-3普通用户登录界面图
登录代码如下:
/**
* 登录
* @param data
* @param httpServletRequest
* @return
*/
@PostMapping("login")
public Map<String, Object> login(@RequestBody Map<String, String> data, HttpServletRequest httpServletRequest) {
log.info("[执行登录接口]");
String username = data.get("username");
String email = data.get("email");
String phone = data.get("phone");
String password = data.get("password");
List resultList = null;
Map<String, String> map = new HashMap<>();
if(username != null && "".equals(username) == false){
map.put("username", username);
resultList = service.selectBaseList(service.select(map, new HashMap<>()));
}
else if(email != null && "".equals(email) == false){
map.put("email", email);
resultList = service.selectBaseList(service.select(map, new HashMap<>()));
}
else if(phone != null && "".equals(phone) == false){
map.put("phone", phone);
resultList = service.selectBaseList(service.select(map, new HashMap<>()));
}else{
return error(30000, "账号或密码不能为空");
}
if (resultList == null || password == null) {
return error(30000, "账号或密码不能为空");
}
//判断是否有这个用户
if (resultList.size()<=0){
return error(30000,"用户不存在");
}
User byUsername = (User) resultList.get(0);
Map<String, String> groupMap = new HashMap<>();
groupMap.put("name",byUsername.getUserGroup());
List groupList = userGroupService.selectBaseList(userGroupService.select(groupMap, new HashMap<>()));
if (groupList.size()<1){
return error(30000,"用户组不存在");
}
UserGroup userGroup = (UserGroup) groupList.get(0);
//查询用户审核状态
if (!StringUtils.isEmpty(userGroup.getSourceTable())){
String res = service.selectExamineState(userGroup.getSourceTable(),byUsername.getUserId());
if (res==null){
return error(30000,"用户不存在");
}
if (!res.equals("已通过")){
return error(30000,"该用户审核未通过");
}
}
//查询用户状态
if (byUsername.getState()!=1){
return error(30000,"用户非可用状态,不能登录");
}
String md5password = service.encryption(password);
if (byUsername.getPassword().equals(md5password)) {
// 存储Token到数据库
AccessToken accessToken = new AccessToken();
accessToken.setToken(UUID.randomUUID().toString().replaceAll("-", ""));
accessToken.setUser_id(byUsername.getUserId());
Duration duration = Duration.ofSeconds(7200L);
redisTemplate.opsForValue().set(accessToken.getToken(), accessToken,duration);
// 返回用户信息
JSONObject user = JSONObject.parseObject(JSONObject.toJSONString(byUsername));
user.put("token", accessToken.getToken());
JSONObject ret = new JSONObject();
ret.put("obj",user);
return success(ret);
} else {
return error(30000, "账号或密码不正确");
}
}
当用户点击“图书馆资讯”这一菜单按钮,会显示管理员在后台发布的所有的图书馆资讯,支持通过关键词对图书馆资讯进行搜索,选择需要的资讯信息点击可以进入到资讯信息详细的介绍界面,同时可以进行点赞、收藏和评论等操作,图书馆资讯界面如下图5-4所示。
图5-4图书馆资讯详情界面图
用户可以通过该功能查询图书馆的藏书情况,包括书名、作者、出版社、库存状态等详细信息。同时,用户还可以根据自己的需求进行筛选和排序,以便快速找到心仪的图书。图书信息界面如下图5-5所示。
图5-5图书信息界面图
5.1.6借书界面
用户可在图书信息详情页面点击“借书”按钮,填写相关信息后点击提交即可完成借书操作。界面如下图5-6所示。
图5-6借书界面图
用户点击“个人中心-还书记录”,可以进行还书操作,还可查看历史还书记录。界面如下图5-7所示。
图5-7还书记录界面图
-
- 管理员功能模块的实现
5.2.1 系统用户管理界面
管理员可以对系统中所有的用户角色进行管控,包含了管理员、普通用户、工作人员这三种角色,如果需要添加新的用户,点击页面中的“添加”按钮根据提示输入上用户信息,点击“提交”以后在对应的用户界面就可以查看到了,可以点击用户后面的“删除”按钮直接删除某一用户。系统用户管理界面如下图5-8所示。

图5-8系统用户管理界面图
5.2.2 系统管理界面
管理员可以对系统前台展示的轮播图进行增删改查,方便用户进行查看。轮播图管理界面如下图5-9所示。
图5-9系统管理界面图
轮播图添加代码:
@PostMapping("/add")
@Transactional
public Map<String, Object> add(HttpServletRequest request) throws IOException {
service.insert(service.readBody(request.getReader()));
return success(1);
}
public Map<String, Object> addMap(Map<String,Object> map){
service.insert(map);
return success(1);
}
5.2.3 图书馆公告管理界面
点击“图书馆公告管理”这个菜单,可以查看到系统中所有添加的图书馆公告公告,支持通过标题对图书馆公告公告进行查询,添加、删除等操作。图书馆公告管理界面如下图5-10所示。
图5-10图书馆公告管理界面图
5.2.4 资源管理界面
点击“资源管理”,管理员可以发布和编辑图书馆资讯,管理资讯分类,确保用户能够获取到最新、最全面的图书馆资讯和活动信息。界面如下图5-11所示。
图5-11资源管理界面图
5.2.5 图书类别管理界面
点击“图书类别管理”,管理员可以根据图书馆的藏书情况和业务需求,灵活调整图书分类,方便用户查找和借阅。界面如下图5-12所示。
图5-12图书类别管理界面图
5.3.1图书信息管理界面
提供图书信息的管理功能,包括添加新图书信息、编辑图书信息、删除图书信息等操作,确保图书信息的准确性和完整性。图书信息管理界面如下图5-13所示。
图5-13图书信息添加界面图
点击“借书记录管理”,工作人员可以查看用户的借书记录。界面如下图5-14所示。

图5-14借书记录管理界面图
点击“还书记录管理”,工作人员可以查看用户的还书记录。界面如下图5-15所示。

图5-15还书记录管理界面图
测试存在于软件开发进程中的最后一个阶段,它可以保证一个软件的开发质量是否符合设计者的初衷,也为程序的正式上线做了最后一道质量检测的工序。软件测试主要是控制各种条件、包括软件输出方式,使用模式和运行环境等,来评估一个系统或应用是否符合设计标准。在软件测试过程中,我们一般刻意的去制造错误和极端条件,不能仅依照正常模式允许,而是多去尝试那些意外的情况。
系统测试包括:用户登录功能测试、图书馆资讯查看测试、发布图书馆公告、图书信息搜索、密码修改功能测试,如表6-1、6-2、6-3、6-4、6-5所示:
表6-1 用户登录功能测试表
| 用例名称 | 用户登录系统 |
| 目的 | 测试用户通过正确的用户名和密码可否登录功能 |
| 前提 | 未登录的情况下 |
| 测试流程 | 1) 进入登录页面 2) 输入正确的用户名和密码 |
| 预期结果 | 用户名和密码正确的时候,跳转到登录成功界面,反之则显示错误信息,提示重新输入 |
| 实际结果 | 实际结果与预期结果一致 |
图书馆资讯查看功能测试:
表6-2 图书馆资讯查看功能测试表
| 用例名称 | 图书馆资讯查看 |
| 目的 | 测试图书馆资讯查看功能 |
| 前提 | 用户登录 |
| 测试流程 | 点击图书馆资讯列表 |
| 预期结果 | 可以查看到所有图书馆资讯 |
| 实际结果 | 实际结果与预期结果一致 |
管理员发布图书馆公告界面测试:
表6-3 管理员发布图书馆公告界面测试表
| 用例名称 | 图书馆公告发布测试用例 |
| 目的 | 测试图书馆公告发布功能 |
| 前提 | 用户正常登录情况下 |
| 测试流程 | 1)点击公告管理,然后点击发布添加后并填写信息。 2)点击进行提交。 |
| 预期结果 | 提交以后,页面首页会显示新的图书馆公告 |
| 实际结果 | 实际结果与预期结果一致 |
图书信息搜索功能测试:
表6-4图书信息搜索功能测试表
| 用例名称 | 图书信息搜索测试 |
| 目的 | 测试图书信息搜索功能 |
| 前提 | 无 |
| 测试流程 | 1)在搜索框填入搜索关键字。 2)点击搜索按钮。 |
| 预期结果 | 页面显示包含有搜索关键字的图书信息 |
| 实际结果 | 实际结果与预期结果一致 |
密码修改功能测试:
表6-5 密码修改功能测试表
| 用例名称 | 密码修改测试用例 |
| 目的 | 测试管理员密码修改功能 |
| 前提 | 管理员用户正常登录情况下 |
| 测试流程 | 1)管理员密码修改并完成填写。 2)点击进行提交。 |
| 预期结果 | 使用新的密码可以登录 |
| 实际结果 | 实际结果与预期结果一致 |
经过对基于JAVA的图书管理系统的测试,我们已经完成了5大模块的检测,包括用户登录功能测试、图书馆资讯查看测试、发布图书馆公告、图书信息搜索、密码修改功能测试,这些功能为后续的推广运营提供了强有力的技术支持。
通过基于JAVA的图书管理系统的开发,本人巩固了之前学过的知识,如今将平时所学到的知识融合在设计中,在设计过程中,做了很多的准备,首先,在数据库系统的设计过程中,尤其是在数据库的工作原理、工作特点,对其深刻的讨论,与此同时,对于小型站点来说,最好服务器的选择,其次,利用所学的知识点分析所做的系统,并在此基础上设计。
目前本系统已经上线,正在试运行阶段,用户反馈良好,基本完成用户所需,试运行过程中没有出现阻断性问题,有一些不足和小问题也及时予以修正,系统上线后,为了保证数据的安全性,对系统进行了备份操作,系统备份是每两个月备份一次,数据库备份为每周备份一次,系统部署在租赁的云平台服务器中。
本次系统上线成功后,得到了用户的高度认可,但是在功能上和性能上还需做进一步的研究处理,使其有更高的性能和更好的用户体验。
系统在以后的升级过程中,需要解决一系列用户所提出的问题,例如打印过程中如何避免浏览器的兼容性问题,大量用户访问时,如何保持较高的响应速度,在系统今后的升级过程中将着重解决这些安全性问题。
参考文献
[1]张超,王慧敏,韩庆龙.高校图书管理信息化建设的问题及对策[J].华章,2024,(04):171-173.
[2]Mamatlepa S M ,Maluleka R J .Impact of library management systems on information provision in the Rustenburg municipality[J].South African Journal of Information Management,2024,26(1):e1-e7.
[3]杨钦钦.大数据时代公共图书馆图书管理的创新路径探究[J].参花,2024,(07):134-136.
[4]樊利利.互联网时代下的学校图书管理信息化建设[J].中国信息界,2024,(01):140-143.
[5]种洁.大数据时代智慧图书馆建设探析[J].科技资讯,2024,22(04):219-221.DOI:10.16661/j.cnki.1672-3791.2311-5042-9081.
[6]Weixia W .Optimization of book information search in intelligent library system management based on cellular network[J].Optical and Quantum Electronics,2024,56(3):
[7]Ma L .The construction of fine management system of library library materials under the background of informationization[J].Applied Mathematics and Nonlinear Sciences,2024,9(1):
[8]李萍,李芳.基于现代信息技术平台的图书管理研究[J].黑龙江档案,2023,(06):273-275.
[9]刘晖.大数据时代公共图书馆图书管理分析[J].中国报业,2023,(22):52-53.DOI:10.13854/j.cnki.cni.2023.22.015.
[10]邹宝萍.大数据赋能高校图书馆创新[J].文化产业,2023,(32):88-90.
[11]严明,边建军.动态书目推荐图书管理系统设计与实现[J].福建电脑,2023,39(11):87-92.DOI:10.16707/j.cnki.fjpc.2023.11.018.
[12]杨静,梁益铭,左斯敏,等.中山大学智能图书管理系统建设与应用[J].中国教育网络,2023,(11):75-77.
[13]吴雪芳.互联网时代高职院校图书管理信息化建设的途径研究[J].科学咨询(科技·管理),2023,(10):32-34.
[14]郭晶焱.图书资料管理现代化建设的价值与策略研究[J].参花(上),2023,(10):98-100.
[15]孙迪.数字化环境下医院图书管理创新服务探析[J].办公室业务,2023,(19):190-192.
[16]王丽平.大数据背景下高校图书馆图书管理信息化研究[J].参花(上),2023,(08):98-100.
[17]李琼.试论图书馆图书管理中的网络技术应用[J].百花,2023,(07):109-111.
[18]张远.“信息技术+”与高校图书管理研究[J].教育信息化论坛,2023,(07):27-29.
[19]李大志.Java Web在高校图书管理系统中的应用研究[J].中国信息化,2023,(06):64-65.
[20]时业茂,颜晓宏,刘卫.基于Spring Boot整合SSMP框架实现图书管理系统[J].电脑编程技巧与维护,2023,(06):82-84.DOI:10.16184/j.cnki.comprg.2023.06.044.
[21]赵冰.计算机管理系统在校园图书馆中的应用[J].电子技术,2023,52(03):250-251.
致 谢
至此论文结束,感谢您的阅读。首先,我要感谢我的父母对我的支持与理解,在两年的本科学习生活中,倾其所能的爱护我,使我能够心无旁骛,全心全意的投入到学习中;不断鼓励我,让我能够拥有不断前进的动力。其次还要感谢我的导师,感谢在这段时间给予我有效的建议,以至于我的毕设有了整体的设计思路,尽管我在实习期间很忙,论文撰写总是停停改改,但是导师依然十分负责,时不时的询问我的任务进展情况,跟进我的论文进度。在老师的帮助下,我逐步完成了自己的论文和程序,从导师身上也学习到很多知识,和经验,这些知识和经验令我受益匪浅。
此外,还要感谢我的同学,热心的解答了我在程序上遇到的问题,是他们在我编写程序过程中给了我很多的启发和感想,也帮助了我对于程序的调试和检测,让我受益良多。在这两年的时间里,我学会了许多专业的知识,还有老师们的谆谆教诲和同学们的帮助使我不断进步,能够做得更好;我也会不断给自己充电,不断突破,成为更好的自己。
最后向所有关心我、帮助我的老师及同学们表示衷心的感谢!
点赞+收藏+关注 →私信领取本源代码、数据库
3507

被折叠的 条评论
为什么被折叠?



