本文详述了基于Java和Spring Boot的病例系统的设计与实现过程。该系统旨在通过信息化手段提升医院管理效率和服务质量,为医生和患者提供更为便捷、高效和安全的医疗环境。
系统主要包括医院资讯管理、导诊服务、医生信息管理、排班管理、预约就诊管理以及病例信息管理等功能模块。医院资讯模块用于发布医院动态,增强医院与患者的信息沟通;导诊台模块通过智能问答,辅助患者快速定位合适的医疗资源。医生信息模块详细展示医生的专业资质和擅长领域,增强患者对医生的了解与信任。排班信息模块动态展示医生的工作安排,确保患者能够准确预约。预约就诊模块则简化了患者的预约就诊流程,减少了等待时间。病例信息模块实现了电子病例的集中管理,提高了医疗数据的可访问性和安全性。
在设计上,系统采用Spring Boot框架,利用其快速构建Web应用的特性,简化了开发过程,提高了系统的可维护性和可扩展性。同时,结合Java语言的强大功能和稳定性,确保了系统的运行效率和安全性。
在实现过程中,本文注重系统的模块化和微服务化设计,使得系统更加灵活和易于扩展。同时,通过引入安全机制和异常处理机制,增强了系统的安全性和稳定性。
综上所述,本文基于Java和Spring Boot设计的病例系统,不仅提高了医院的管理效率和服务质量,还为医生和患者提供了更加便捷、高效和安全的医疗环境,对医疗信息化的发展具有积极的推动作用。
关键词:病例系统;Spring Boot;Java语言;系统设计与实现
Abstract
This article elaborates on the design and implementation process of a case system based on Java and Spring Boot. The system aims to improve hospital management efficiency and service quality through information technology, providing doctors and patients with a more convenient, efficient, and safe medical environment.
The system mainly includes functional modules such as hospital information management, guidance services, doctor information management, scheduling management, appointment management, and case information management. The hospital information module is used to publish hospital updates and enhance communication between hospitals and patients; The guidance desk module assists patients in quickly locating suitable medical resources through intelligent Q&A. The doctor information module provides a detailed display of the doctor's professional qualifications and areas of expertise, enhancing the patient's understanding and trust in the doctor. The scheduling information module dynamically displays the doctor's work schedule to ensure that patients can make accurate appointments. The appointment module simplifies the patient registration process and reduces waiting time. The case information module achieves centralized management of electronic cases, improving the accessibility and security of medical data.
In terms of design, the system adopts the Spring Boot framework, which utilizes its fast construction of web applications to simplify the development process and improve the maintainability and scalability of the system. At the same time, combining the powerful features and stability of the Java language ensures the operational efficiency and security of the system.
In the implementation process, this article focuses on the modular and microservice design of the system, making it more flexible and easy to expand. Meanwhile, by introducing security mechanisms and exception handling mechanisms, the security and stability of the system have been enhanced.
In summary, the case system designed based on Java and Spring Boot in this article not only improves the management efficiency and service quality of hospitals, but also provides a more convenient, efficient, and safe medical environment for doctors and patients, which has a positive promoting effect on the development of medical informatization.
Keywords: Case system; Spring Boot; Java language; System Design and Implementation
目录
1绪论
1.1 研究背景
随着信息技术的快速发展和医疗行业的数字化转型,传统的纸质病例管理方式已经无法满足现代医疗管理的需求。病例作为医疗过程中的核心信息载体,其管理效率、安全性和可追溯性对于医疗质量和患者安全至关重要。因此,开发一套高效、安全、便捷的电子病例系统成为了医疗信息化发展的重要方向。
Java作为一种成熟、稳定的编程语言,具有跨平台性、面向对象和丰富的库资源等特点,非常适合用于开发大型、复杂的Web应用。而Spring Boot作为一种轻量级的Web开发框架,简化了Spring应用的搭建和开发过程,提高了开发效率。因此,采用Java和Spring Boot作为病例系统的开发语言和框架,能够确保系统的稳定性和可扩展性。
随着医疗信息化建设的深入推进,医院对于病例管理的需求日益增加。传统的纸质病例管理方式不仅效率低下,而且容易丢失和损坏,难以保证病例信息的完整性和安全性。因此,开发一套电子病例系统,实现病例信息的数字化、网络化和智能化管理,对于提高医疗质量和患者安全具有重要意义。
随着医疗行业的快速发展和医疗改革的不断深入,医院对于信息化建设的投入不断增加。这为基于Java和Spring Boot的病例系统的设计与实现提供了良好的发展机遇和广阔的应用前景。
综上所述,基于Java和Spring Boot的病例系统设计与实现的研究背景源于医疗信息化建设的需求和Java、Spring Boot技术的优势。通过开发一套高效、安全、便捷的电子病例系统,可以提高医疗管理的效率和质量,保障患者安全,推动医疗行业的数字化转型和发展。
1.2 国内外研究现状
在国内,随着医疗信息化的快速发展,基于Java和SpringBoot的病例系统设计与实现受到了广泛关注。许多高校、研究机构和医疗企业都投入了大量资源进行这方面的研究与实践。这些系统通常采用模块化设计,具有良好的可扩展性和可维护性。同时,它们还结合了云计算、大数据等先进技术,实现了病例数据的高效存储、处理和分析。此外,国内研究者还针对病例系统的安全性、隐私保护等方面进行了深入研究,提出了一系列有效的解决方案。
在国外,基于Java和SpringBoot的病例系统设计与实现同样取得了显著成果。一些知名的医疗机构和科技公司已经成功开发并部署了这类系统。这些系统不仅实现了基本的病例管理功能,还集成了远程医疗、智能诊断等先进功能,为医生和患者提供了更加便捷、高效的服务。同时,国外研究者还注重病例系统的标准化和互操作性研究,以实现不同系统之间的数据共享和协同工作。此外,随着人工智能技术的不断发展,越来越多的国外研究者开始探索将AI技术应用于病例系统中,以提高病例处理的自动化和智能化水平。
综上所述,基于Java和SpringBoot的病例系统设计与实现已经成为国内外医疗信息化领域的研究热点。未来,随着技术的不断进步和应用需求的不断提高,这类系统将会更加完善、智能和高效。
1.3 论文组成结构
论文将分层次经行编排,除去论文摘要致谢文献参考部分,正文部分还会对系统需求做出分析,以及阐述大体的设计和实现的功能,最后罗列部分调测记录,论文主要架构如下:
第一章:引言。第一章主要介绍了课题研究的背景和意义,系统开发的国内外研究现状和本文的组成结构。
第二章:开发工具及相关技术介绍。主要介绍系统开发所采用的工具和技术。
第三章:系统需求分析。主要从系统的用户、功能等方面进行需求分析。
第四章:系统设计。主要对系统框架、系统功能模块、数据库进行功能设计。
第五章:系统实现。主要介绍了系统框架搭建、系统界面的实现。
第六章:系统测试。主要对系统的部分界面进行测试并对主要功能进行测试
第七章:总结与展望。
2开发工具及相关技术介绍
2.1 MySQL描述
MySQL数据库已经成为网络上的一种强大的工具,它能够支持多个用户,并且能够根据客户端和服务端的需求进行调整,从而满足不同的需求。在这里,服务端和客户端只是一种软件上的概念,而我们所使用的计算机硬件则没有必要完全相互匹配[3]。
MySQL作为一个受到广泛认可的开放式DBMS,其卓越的性能和易于操作的特性,以及其在多种操作环境中的灵活性,让其成为了众多AP中的首选。此外,MySQL还具有良好的跨平台性,让软件开发人员对其有着极高的评价。与传统的关联式数据库系统形式大相径庭,MySQL拥有一套完善的数据库管理策略,以确保用户的安全、稳健、安全。MySQL具备良好的容错、安全、快速、稳健的特点,使得mysql成为一款极其实用的数据库管理工具[4]。
MySQL拥有一种独特的权限分配机制,可以根据用户的身份和业务逻辑,为用户提供更多的选择,从而大大提高了MySQL的安全性和完整性,远超过其他关系型数据库。
MySQL具有强大的功能,能够处理各种数据类型,包括动态、静态、多种语言,从而使用户能够轻松访问多种数据。
MySQL具有多种功能[5],它能够支持多种平台的开发,并且支持多种编程语言[6],使得用户能够轻松访问和使用MySQL数据库。
2.2 Tomcat描述
Tomcat是一种免费的服务器,它能够有效地处理大量的网络访问,特别是在访问量较少的情况下。当将Tomcat安装在电脑上时,它能够自动分析前端HTML页面的请求,从而提高网络的性能。事实上,Tomcat是对Apache的一种延伸[7],但它与Apache之间的关系更加紧密,因为它们在不同的进程中运行,而且它们之间也有着自己的独立性。
Tomcat最初由戴维森公司开发,但随着时间的推移,它逐渐成长为一个开源的服务器。后来,它被sun公司转移到了Apache软件基金会。最近,tomcat服务器经过了大量的重新设计和改进,使它更加易于使用。Tomcat负载均衡算法是一种免费的开源软件,它能够有效地减少硬件投入,使得它在一般的小企业系统服务器上的应用更加灵活,并且能够满足当前和未来的扩展需求。此外,它还可以作为其他类似应用的参考[9],以提高效率[8]。
2.3 Java语言
Java语言在计算机的程序应用过程当中,属于非常重要的一个应用软件,因为它的性能比较高,而且能够应用在多重领域当中,因此该程序在计算机的软件程序应用当中的范围相对来说是比较广泛的。而从专业的技术角度来说,Java程序的应用的实用性也是非常强的,这是因为它与传统的C语言或C++相比没有太大的基本结构的变化,也就是说它的语法结构是相对单一,而且具有稳定的特性,还有更重要的一点是Java程序语言的基本参考对象就是C语言,所以他的程序编写并不是很复杂,而且还能够起到优化工作效率提升系统设计本身的基础功能的作用,因此他也就受到了非常广泛的程序员们的青睐。在此次进行系统设计开发研究的过程当中,还发现Java程序语言之所以能够得到市场上更多用户的好评和青睐,其根本原因在于他能够具备各种语言的自身独特优点的展现,也就是说它的兼容性是常强的。因此,我们因此我们可以说在任何一个程序的开发过程当中,Java语言程序的应用是必不可少的,它他在程序员进行改动的时候,哪怕是一个程序字母的改动,都可以形成一种特定的程序,这是 Java程序,非常独特的另一个优点。不仅如此,Java源程序的可移植性也是非常大,而且它的安全系数很高,能够通过不同方式进行移植到其他程序当中,而且可以兼容不同程序的系统,在运行的过程当中,其安全系数也是非常强的,能够确保用户在使用网络的过程当中去确保网络的安全,而正是基于这样的可移植性,为程序员节约了很多的系统语言程序的开发设计的时间,这是非常难得的一种自有优势。
2.4 springboot框架介绍
Spring框架是一个由Java公司发布的开放式框架,旨在通过其可扩展的特性来支持多种不同的编码方式。尽管Spring框架不会影响任何特定的编码方式,但其出色的性价比和可扩展性,已经成为EJB(EnterpriseJavaBeans)框架的重要组成部分,并且一直得到越来越多的人的青睐。Spring框架不仅可以有效地支撑开发,而且还可以充分利用其独有的控制反转功能,以及支撑多种持久性技术,从而将托管对象的生命周期变得更加容易,并且可以支撑声明性的事务处理,还可以支撑多种Web框架,从而有效地推动开发。Spring框架拥有强大的IOC功能,可以轻松地实现Java对象的调度与操作,从而更好地支持项目的运行。此外,Spring还支持将java对象的生命周期进行可视化,以实现更加灵活的调度与操作。Spring框架提供了一种新的、高效的容器设计工具,它能够根据XML文件和AOP注解的指引,从多个源中提取和组织相应的参数,从而实现多种功能。此外,它还提供了一种面向服务的框架,它能够根据用户的需求,自动调整参数,从而提高系统的效率和性能。Spring框架的AOP框架具有强大的功能,可以满足各种复杂的需求。尽管AspectJ框架的性能不及其他框架,但是Spring AOP的出色表现使其在各种应用场景中都具有出色的表现,例如:在事务处理、远程控制、网络安全、数据共享、文件共享、网络安全协议、网络安全协议。Java的事务处理框架提供了一种灵活的方式,可以将不同的内容、不同的时间段、不同的类型的数据进行处理,并且可以将这些处理结果存储到一起。此外,Spring还提供了一系列的事务模型。Spring的事务框架提供了一种灵活的方式,它允许用户根据需要调整事务的类型,例如XML、Java等,同时还支持快速的消息传输、缓冲等特性,从而有效地帮助开发者处理日益增长的数据需求。这款应用程序拥有强大的功能,能够兼容各种常见的数据处理框架,包括Java、iBATS/MyBATIs、Hibernate、Java)数据对象(JDO)、Apache OJB、Apache Cayne等,并能够将其与Spring的事务处理功能相结合,从而实现更加高效的数据处理。SpringMVC最初的目的是要替代StrutsWeb框架,因此,开发者决定将其与传统的web页面框架进行改造,使其能更好地支持用户的访问。这样,SpringMVC就能更好地支持用户的需求,从而提高web页面的性能。
2.5 Vue.js 主要功能
Vue.js是一种具有渐进式功能的用户界面框架,它以自底向上的方式实现了从基础到高级的增强。它的核心库专注于视图层,可以轻松地被学习,并且可以与其他库或现有项目实现无缝的集成。Vue可以为用户提供强大的功能,它可以支持使用单文件组件和库来开发复杂的单页应用程序,从而极大地提升了效率。
Vue.js 的第一个目标是利用最少的 API ,以最快的速度实现数据的绑定,第二个则是提供一种多种视图功能,以满足不同的需求。
Vue.js 并非完美的框架,而仅仅局限于视觉层。这意味着,它非常适合初学者,并且可以轻松地与各种软件、数据集以及库进行集成。另外,当Vue.js 结合各种软件、数据集以及数据集的支撑,可以实现更加复杂的系统功能。
3系统分析
3.1 可行性分析
在软件开发的过程中,可行性分析是至关重要的,它旨在评估问题的可行性,以便尽可能快地解决,同时也要考虑到不同的解决方案的优势和劣势,以及实施这些方案所带来的经济效益。通过对病例系统的可行性分析,我们可以从技术、操作和经济三个方面来评估其可行性,从而为其提供有效的支持和保障。
3.1.1 技术可行性
所谓技术可行性,是指能否在有限的时间内实现预定的功能。在开发和设计中是否有未解决的问题。完成的项目能否很好地应用,如果有任何不足之处,后期的维护是否会有较大的困难。经过对该系统的评估,确定现有的技术可以达到目标。通过使用Java技术来创建动态的页面,采取低耦合的架构,搭载灵活的数据库,以及强劲的服务器,我们能够显著地改善系统的性能。这表明,我们不仅要追求理论上的目标,还要在实践中不断探索。
3.1.2 经济可行性
病例系统采用Java和MySQL技术,这样可以有效地降低软硬件的开发与维护费用,同时又能够让用户更加轻松地进行预约就诊,从而提高服务质量。此外,该系统的推出,可以有效地降低运营者的劳动强度,为医院带来更多的经济效益。虽然病例系统的构建并非特别困难,但由于它的投入相比较少,而且能够带来更高的效率,因此,我们认为这个系统的建立具有很强的可持续性,而且能够带来更高的经济效益,而且比起日常的维护与管理更具有价值。
3.1.3 操作可行性
病例系统的前台页面简洁易懂,无论是系统管理员还是普通用户,只要电脑连接到网络,就可以轻松访问系统,而且不需要任何操作指导,只要输入正确的URL地址,就可以轻松完成所有的操作。由于无需任何复杂的环境配置,这个系统非常简单,易于操作,因此它是一个非常实用的工具。
3.2 功能需求分析
为了满足用户的需求,病例系统将系统划分为两个部分:管理员、普通用户和医生用户,每个部分都有独特的功能,以便更加便捷地管理信息。此外,系统还具有简单易操作的特点,可以更加精确、全面地实现用户的需求。以下是关于用户功能的详细描述:
1. 普通用户功能:
登录注册: 提供用户注册和登录功能,确保用户身份安全。
首页: 展示平台的主要功能入口、最新的网站公告、医院资讯等内容,引导用户浏览平台。
网站公告: 提供平台发布的重要通知和公告信息,包括医院活动、健康知识等。
医院资讯: 展示与医院服务相关的新闻和资讯,包括医疗科技、健康养生等内容。
导诊台:提供根据性别、年龄、症状等选择导诊,推荐医生或科室。
医生信息: 用户可以查看医生的基本信息和专业资质,了解医生的擅长领域。
我的账户: 用户个人信息管理,包括头像、密码、昵称等。
个人中心:
个人首页: 展示用户个人信息和相关统计数据。
用户信息: 用户可以查看和添加用户信息,确保信息的准确性。
排班信息: 用户可以查看医生的排班信息,选择合适的时间进行预约就诊。
预约就诊: 用户可以预约医生的就诊时间,方便快捷地获取医疗服务。
病例信息: 用户可以查看自己的病例信息,包括诊断结果、处方等。
收藏: 用户可以收藏感兴趣的医生、资讯或科室信息。
2. 医生用户功能:
登录注册: 提供医生注册和登录功能,确保医生身份安全。
首页: 医生登录后的主页,展示医生的个人信息和相关功能入口。
网站公告: 医生可以查看平台发布的通知和公告信息。
医院资讯: 医生可以浏览与医疗行业相关的新闻和资讯。
导诊台: 提供根据性别、年龄、症状等选择导诊,推荐医生或科室。
我的账户: 医生个人信息管理,包括头像、密码、昵称等。
个人中心:
个人首页: 展示医生个人信息和相关统计数据。
医生信息: 医生可以查看和编辑个人信息,更新擅长领域等。
排班信息: 医生可以管理自己的排班信息,确保就诊安排顺利进行。
预约就诊: 医生可以查看和处理患者的预约请求。
病例信息: 医生可以填写患者的病例信息,记录诊断结果和处方等。
收藏: 医生可以收藏常用的医疗资讯或病例信息。
3. 管理员功能:
后台首页: 提供管理员登录后的管理主页,展示系统的重要信息和功能入口。
系统用户: 管理注册用户的信息,包括普通用户和医生用户的信息。
用户信息管理: 管理用户的个人信息,包括查看、编辑和删除用户信息。
医生信息管理: 管理医生的信息,包括添加、编辑和删除医生信息。
科室分类管理: 管理医院科室的分类信息,确保科室信息的准确性和完整性。
排班信息管理: 管理医生的排班信息,包括添加、编辑和删除排班信息。
预约就诊管理: 管理用户的预约就诊请求,包括查看、处理预约请求等。
病例信息管理: 管理用户的病例信息,确保病例记录的完整性和安全性。
轮播图管理: 管理系统首页的轮播图信息,提供系统宣传和通知功能。
网站公告管理: 管理系统发布的通知和公告信息,确保信息及时有效。
医院资讯: 管理平台发布的医院资讯内容,包括添加、编辑和删除资讯信息。
资讯分类: 管理资讯的分类信息,确保用户能够快速找到所需资讯。
以上是基于Java和Spring Boot的病例系统设计与实现的功能需求分析,涵盖了普通用户、医生用户和管理员三个角色的功能设计与实现要求。
普通用户用例图如下所示:

图3-1 普通用户用例图
管理员用例图如下所示。

图3-2 管理员用例图
医生用户用例图如下所示:

图3-3 医生用户用例图
3.3 数据流程分析
基于Spring Boot的病例系统主要的目的之一就是实现用户线上预约就诊,图3-4就是系统的数据流图。

图3-4预约就诊操作展开图
3.4 业务流程分析
分析完系统的数据流,接下来我们来看系统的业务流程,图3-5就是业务流程图:

图3-5业务流程图
4系统设计
4.1 系统架构设计
当前,B/S架构的数据访问模式已经大大改善:用户只需要打开系统,就能够获取系统的信息,而且,系统会根据用户的需要,自动响应并解决所有的问题。此外,用户还能够查阅服务器的处理结果,从而更好地了解数据的流转情况。病例系统采用三层结构,即视觉-模拟-决策层。其中,视觉层负责接收来自用户的信息并将其呈现给用户;而模拟层则负责完成与用户有关的任务,包括组织信息、进行流程优化、提升用户体验。决策层则负责协商决策,并确保两层结果的一致性。。
系统架构图如下图所示。

图4-1 系统架构图
4.2 系统功能结构
一旦您访问了这款应用,您需要完成一项重大的任务:通过认证,获得相应的权限。一旦您完成了认证,您将可以访问到一些关于您的服务,包括:网站公告、医院资讯、导诊台、医生信息、我的账户、个人中心等。这个界面非常清晰明了,通过指引您就能轻松地完成各种任务。
系统的功能结构图如下所示。

图4-2 系统功能结构图
4.3 数据库设计
一个优秀的系统必须具备完善的后台数据库,就像建筑物一样,它不是一蹴而就的,而是需要经过精心设计,以确保其稳固可靠。只有将数据库设计得完善,并且考虑到各个方面,才能保证系统的可靠性,避免出现任何问题。
4.3.1 概念模型设计
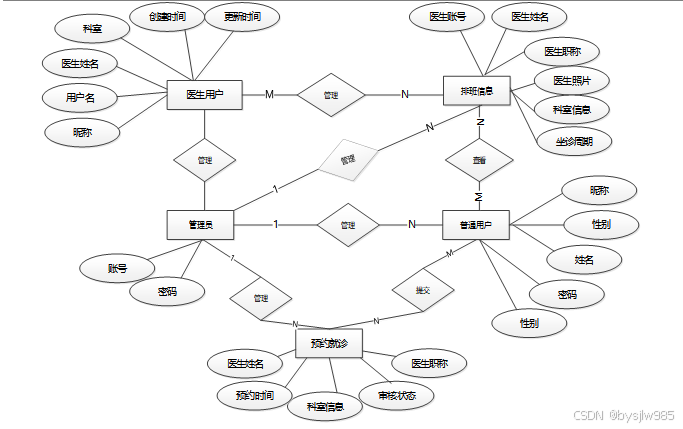
该系统拥有强大并丰富的数据库,包括用户信息、医生信息、预约就诊信息和排班信息等。
系统的主要实体间关系E-R图如下图所示。

图4-3 系统E-R图
4.4.2 逻辑结构设计
在这一步中,我们将概念转换为实际的数据。由于数据库中包含了大量的信息,我们只展示了一些表格。
表access_token (登陆访问时长)
| 编号 | 名称 | 数据类型 | 长度 | 小数位 | 允许空值 | 主键 | 默认值 | 说明 |
| 1 | token_id | int | 10 | 0 | N | Y | 临时访问牌ID | |
| 2 | token | varchar | 64 | 0 | Y | N | 临时访问牌 | |
| 3 | info | text | 65535 | 0 | Y | N | ||
| 4 | maxage | int | 10 | 0 | N | N | 2 | 最大寿命:默认2小时 |
| 5 | create_time | timestamp | 19 | 0 | N | N | CURRENT_TIMESTAMP | 创建时间: |
| 6 | update_time | timestamp | 19 | 0 | N | N | CURRENT_TIMESTAMP | 更新时间: |
| 7 | user_id | int | 10 | 0 | N | N | 0 | 用户编号: |
表appointment_for_medical_treatment (预约就诊)
| 编号 | 名称 | 数据类型 | 长度 | 小数位 | 允许空值 | 主键 | 默认值 | 说明 |
| 1 | appointment_for_medical_treatment_id | int | 10 | 0 | N | Y | 预约就诊ID | |
| 2 | user_account | int | 10 | 0 | Y | N | 0 | 用户账号 |
| 3 | doctor_account | int | 10 | 0 | Y | N | 0 | 医生账号 |
| 4 | doctors_name | varchar | 64 | 0 | Y | N | 医生姓名 | |
| 5 | doctors_title | varchar | 64 | 0 | Y | N | 医生职称 | |
| 6 | department_information | varchar | 64 | 0 | Y | N | 科室信息 | |
| 7 | appointment_time | datetime | 19 | 0 | Y | N | 预约时间 | |
| 8 | examine_state | varchar | 16 | 0 | N | N | 未审核 | 审核状态 |
| 9 | examine_reply | varchar | 16 | 0 | Y | N | 审核回复 | |
| 10 | create_time | datetime | 19 | 0 | N | N | CURRENT_TIMESTAMP | 创建时间 |
| 11 | update_time | timestamp | 19 | 0 | N | N | CURRENT_TIMESTAMP | 更新时间 |
| 编号 | 名称 | 数据类型 | 长度 | 小数位 | 允许空值 | 主键 | 默认值 | 说明 |
| 1 | article_id | mediumint | 8 | 0 | N | Y | 文章id:[0,8388607] | |
| 2 | title | varchar | 125 | 0 | N | Y | 标题:[0,125]用于文章和html的title标签中 | |
| 3 | type | varchar | 64 | 0 | N | N | 0 | 文章分类:[0,1000]用来搜索指定类型的文章 |
| 4 | hits | int | 10 | 0 | N | N | 0 | 点击数:[0,1000000000]访问这篇文章的人次 |
| 5 | praise_len | int | 10 | 0 | N | N | 0 | 点赞数 |
| 6 | create_time | timestamp | 19 | 0 | N | N | CURRENT_TIMESTAMP | 创建时间: |
| 7 | update_time | timestamp | 19 | 0 | N | N | CURRENT_TIMESTAMP | 更新时间: |
| 8 | source | varchar | 255 | 0 | Y | N | 来源:[0,255]文章的出处 | |
| 9 | url | varchar | 255 | 0 | Y | N | 来源地址:[0,255]用于跳转到发布该文章的网站 | |
| 10 | tag | varchar | 255 | 0 | Y | N | 标签:[0,255]用于标注文章所属相关内容,多个标签用空格隔开 | |
| 11 | content | longtext | 2147483647 | 0 | Y | N | 正文:文章的主体内容 | |
| 12 | img | varchar | 255 | 0 | Y | N | 封面图 | |
| 13 | description | text | 65535 | 0 | Y | N | 文章描述 |
| 编号 | 名称 | 数据类型 | 长度 | 小数位 | 允许空值 | 主键 | 默认值 | 说明 |
| 1 | type_id | smallint | 5 | 0 | N | Y | 分类ID:[0,10000] | |
| 2 | display | smallint | 5 | 0 | N | N | 100 | 显示顺序:[0,1000]决定分类显示的先后顺序 |
| 3 | name | varchar | 16 | 0 | N | N | 分类名称:[2,16] | |
| 4 | father_id | smallint | 5 | 0 | N | N | 0 | 上级分类ID:[0,32767] |
| 5 | description | varchar | 255 | 0 | Y | N | 描述:[0,255]描述该分类的作用 | |
| 6 | icon | text | 65535 | 0 | Y | N | 分类图标: | |
| 7 | url | varchar | 255 | 0 | Y | N | 外链地址:[0,255]如果该分类是跳转到其他网站的情况下,就在该URL上设置 | |
| 8 | create_time | timestamp | 19 | 0 | N | N | CURRENT_TIMESTAMP | 创建时间: |
| 9 | update_time | timestamp | 19 | 0 | N | N | CURRENT_TIMESTAMP | 更新时间: |
| 编号 | 名称 | 数据类型 | 长度 | 小数位 | 允许空值 | 主键 | 默认值 | 说明 |
| 1 | auth_id | int | 10 | 0 | N | Y | 授权ID: | |
| 2 | user_group | varchar | 64 | 0 | Y | N | 用户组: | |
| 3 | mod_name | varchar | 64 | 0 | Y | N | 模块名: | |
| 4 | table_name | varchar | 64 | 0 | Y | N | 表名: | |
| 5 | page_title | varchar | 255 | 0 | Y | N | 页面标题: | |
| 6 | path | varchar | 255 | 0 | Y | N | 路由路径: | |
| 7 | position | varchar | 32 | 0 | Y | N | 位置: | |
| 8 | mode | varchar | 32 | 0 | N | N | _blank | 跳转方式: |
| 9 | add | tinyint | 3 | 0 | N | N | 1 | 是否可增加: |
| 10 | del | tinyint | 3 | 0 | N | N | 1 | 是否可删除: |
| 11 | set | tinyint | 3 | 0 | N | N | 1 | 是否可修改: |
| 12 | get | tinyint | 3 | 0 | N | N | 1 | 是否可查看: |
| 13 | field_add | text | 65535 | 0 | Y | N | 添加字段: | |
| 14 | field_set | text | 65535 | 0 | Y | N | 修改字段: | |
| 15 | field_get | text | 65535 | 0 | Y | N | 查询字段: | |
| 16 | table_nav_name | varchar | 500 | 0 | Y | N | 跨表导航名称: | |
| 17 | table_nav | varchar | 500 | 0 | Y | N | 跨表导航: | |
| 18 | option | text | 65535 | 0 | Y | N | 配置: | |
| 19 | create_time | timestamp | 19 | 0 | N | N | CURRENT_TIMESTAMP | 创建时间: |
| 20 | update_time | timestamp | 19 | 0 | N | N | CURRENT_TIMESTAMP | 更新时间: |
| 编号 | 名称 | 数据类型 | 长度 | 小数位 | 允许空值 | 主键 | 默认值 | 说明 |
| 1 | case_management_id | int | 10 | 0 | N | Y | 病例信息ID | |
| 2 | doctor_account | int | 10 | 0 | Y | N | 0 | 医生账号 |
| 3 | expert_name | varchar | 64 | 0 | Y | N | 医生姓名 | |
| 4 | user_account | int | 10 | 0 | Y | N | 0 | 用户账号 |
| 5 | user_name | varchar | 64 | 0 | Y | N | 用户姓名 | |
| 6 | whether_hospitalized_or_not | varchar | 64 | 0 | Y | N | 是否住院 | |
| 7 | case_registration | varchar | 255 | 0 | Y | N | 病例登记 | |
| 8 | doctors_advice | longtext | 2147483647 | 0 | Y | N | 医生建议 | |
| 9 | registration_time | datetime | 19 | 0 | Y | N | 登记时间 | |
| 10 | create_time | datetime | 19 | 0 | N | N | CURRENT_TIMESTAMP | 创建时间 |
| 11 | update_time | timestamp | 19 | 0 | N | N | CURRENT_TIMESTAMP | 更新时间 |
| 编号 | 名称 | 数据类型 | 长度 | 小数位 | 允许空值 | 主键 | 默认值 | 说明 |
| 1 | collect_id | int | 10 | 0 | N | Y | 收藏ID: | |
| 2 | user_id | int | 10 | 0 | N | N | 0 | 收藏人ID: |
| 3 | source_table | varchar | 255 | 0 | Y | N | 来源表: | |
| 4 | source_field | varchar | 255 | 0 | Y | N | 来源字段: | |
| 5 | source_id | int | 10 | 0 | N | N | 0 | 来源ID: |
| 6 | title | varchar | 255 | 0 | Y | N | 标题: | |
| 7 | img | varchar | 255 | 0 | Y | N | 封面: | |
| 8 | create_time | timestamp | 19 | 0 | N | N | CURRENT_TIMESTAMP | 创建时间: |
| 9 | update_time | timestamp | 19 | 0 | N | N | CURRENT_TIMESTAMP | 更新时间: |
| 编号 | 名称 | 数据类型 | 长度 | 小数位 | 允许空值 | 主键 | 默认值 | 说明 |
| 1 | comment_id | int | 10 | 0 | N | Y | 评论ID: | |
| 2 | user_id | int | 10 | 0 | N | N | 0 | 评论人ID: |
| 3 | reply_to_id | int | 10 | 0 | N | N | 0 | 回复评论ID:空为0 |
| 4 | content | longtext | 2147483647 | 0 | Y | N | 内容: | |
| 5 | nickname | varchar | 255 | 0 | Y | N | 昵称: | |
| 6 | avatar | varchar | 255 | 0 | Y | N | 头像地址:[0,255] | |
| 7 | create_time | timestamp | 19 | 0 | N | N | CURRENT_TIMESTAMP | 创建时间: |
| 8 | update_time | timestamp | 19 | 0 | N | N | CURRENT_TIMESTAMP | 更新时间: |
| 9 | source_table | varchar | 255 | 0 | Y | N | 来源表: | |
| 10 | source_field | varchar | 255 | 0 | Y | N | 来源字段: | |
| 11 | source_id | int | 10 | 0 | N | N | 0 | 来源ID: |
表department_classification (科室分类)
| 编号 | 名称 | 数据类型 | 长度 | 小数位 | 允许空值 | 主键 | 默认值 | 说明 |
| 1 | department_classification_id | int | 10 | 0 | N | Y | 科室分类ID | |
| 2 | department_category | varchar | 64 | 0 | Y | N | 科室类别 | |
| 3 | create_time | datetime | 19 | 0 | N | N | CURRENT_TIMESTAMP | 创建时间 |
| 4 | update_time | timestamp | 19 | 0 | N | N | CURRENT_TIMESTAMP | 更新时间 |
| 编号 | 名称 | 数据类型 | 长度 | 小数位 | 允许空值 | 主键 | 默认值 | 说明 |
| 1 | doctor_information_id | int | 10 | 0 | N | Y | 医生信息ID | |
| 2 | doctor_account | int | 10 | 0 | Y | N | 0 | 医生账户 |
| 3 | doctors_name | varchar | 64 | 0 | Y | N | 医生姓名 | |
| 4 | doctors_gender | varchar | 64 | 0 | Y | N | 医生性别 | |
| 5 | doctors_title | varchar | 64 | 0 | Y | N | 医生职称 | |
| 6 | contact_information | varchar | 16 | 0 | Y | N | 联系方式 | |
| 7 | doctors_photo | varchar | 255 | 0 | Y | N | 医生照片 | |
| 8 | department_information | varchar | 64 | 0 | Y | N | 科室信息 | |
| 9 | proficient_in_areas_of_expertise | text | 65535 | 0 | Y | N | 擅长领域 | |
| 10 | hits | int | 10 | 0 | N | N | 0 | 点击数 |
| 11 | praise_len | int | 10 | 0 | N | N | 0 | 点赞数 |
| 12 | create_time | datetime | 19 | 0 | N | N | CURRENT_TIMESTAMP | 创建时间 |
| 13 | update_time | timestamp | 19 | 0 | N | N | CURRENT_TIMESTAMP | 更新时间 |
| 编号 | 名称 | 数据类型 | 长度 | 小数位 | 允许空值 | 主键 | 默认值 | 说明 |
| 1 | doctor_users_id | int | 10 | 0 | N | Y | 医生用户ID | |
| 2 | doctors_name | varchar | 64 | 0 | Y | N | 医生姓名 | |
| 3 | doctors_gender | varchar | 64 | 0 | Y | N | 医生性别 | |
| 4 | examine_state | varchar | 16 | 0 | N | N | 未审核 | 审核状态 |
| 5 | user_id | int | 10 | 0 | N | N | 0 | 用户ID |
| 6 | create_time | datetime | 19 | 0 | N | N | CURRENT_TIMESTAMP | 创建时间 |
| 7 | update_time | timestamp | 19 | 0 | N | N | CURRENT_TIMESTAMP | 更新时间 |
| 编号 | 名称 | 数据类型 | 长度 | 小数位 | 允许空值 | 主键 | 默认值 | 说明 |
| 1 | hits_id | int | 10 | 0 | N | Y | 点赞ID: | |
| 2 | user_id | int | 10 | 0 | N | N | 0 | 点赞人: |
| 3 | create_time | timestamp | 19 | 0 | N | N | CURRENT_TIMESTAMP | 创建时间: |
| 4 | update_time | timestamp | 19 | 0 | N | N | CURRENT_TIMESTAMP | 更新时间: |
| 5 | source_table | varchar | 255 | 0 | Y | N | 来源表: | |
| 6 | source_field | varchar | 255 | 0 | Y | N | 来源字段: | |
| 7 | source_id | int | 10 | 0 | N | N | 0 | 来源ID: |
| 编号 | 名称 | 数据类型 | 长度 | 小数位 | 允许空值 | 主键 | 默认值 | 说明 |
| 1 | notice_id | mediumint | 8 | 0 | N | Y | 公告id: | |
| 2 | title | varchar | 125 | 0 | N | N | 标题: | |
| 3 | content | longtext | 2147483647 | 0 | Y | N | 正文: | |
| 4 | create_time | timestamp | 19 | 0 | N | N | CURRENT_TIMESTAMP | 创建时间: |
| 5 | update_time | timestamp | 19 | 0 | N | N | CURRENT_TIMESTAMP | 更新时间: |
| 编号 | 名称 | 数据类型 | 长度 | 小数位 | 允许空值 | 主键 | 默认值 | 说明 |
| 1 | praise_id | int | 10 | 0 | N | Y | 点赞ID: | |
| 2 | user_id | int | 10 | 0 | N | N | 0 | 点赞人: |
| 3 | create_time | timestamp | 19 | 0 | N | N | CURRENT_TIMESTAMP | 创建时间: |
| 4 | update_time | timestamp | 19 | 0 | N | N | CURRENT_TIMESTAMP | 更新时间: |
| 5 | source_table | varchar | 255 | 0 | Y | N | 来源表: | |
| 6 | source_field | varchar | 255 | 0 | Y | N | 来源字段: | |
| 7 | source_id | int | 10 | 0 | N | N | 0 | 来源ID: |
| 8 | status | bit | 1 | 0 | N | N | 1 | 点赞状态:1为点赞,0已取消 |
| 编号 | 名称 | 数据类型 | 长度 | 小数位 | 允许空值 | 主键 | 默认值 | 说明 |
| 1 | regular_users_id | int | 10 | 0 | N | Y | 普通用户ID | |
| 2 | user_name | varchar | 64 | 0 | Y | N | 用户姓名 | |
| 3 | user_gender | varchar | 64 | 0 | Y | N | 用户性别 | |
| 4 | examine_state | varchar | 16 | 0 | N | N | 已通过 | 审核状态 |
| 5 | user_id | int | 10 | 0 | N | N | 0 | 用户ID |
| 6 | create_time | datetime | 19 | 0 | N | N | CURRENT_TIMESTAMP | 创建时间 |
| 7 | update_time | timestamp | 19 | 0 | N | N | CURRENT_TIMESTAMP | 更新时间 |
表scheduling_information (排班信息)
| 编号 | 名称 | 数据类型 | 长度 | 小数位 | 允许空值 | 主键 | 默认值 | 说明 |
| 1 | scheduling_information_id | int | 10 | 0 | N | Y | 排班信息ID | |
| 2 | doctor_account | int | 10 | 0 | Y | N | 0 | 医生账号 |
| 3 | doctors_name | varchar | 64 | 0 | Y | N | 医生姓名 | |
| 4 | doctors_title | varchar | 64 | 0 | Y | N | 医生职称 | |
| 5 | doctors_photo | varchar | 255 | 0 | Y | N | 医生照片 | |
| 6 | department_information | varchar | 64 | 0 | Y | N | 科室信息 | |
| 7 | sitting_consultation_cycle | varchar | 64 | 0 | Y | N | 坐诊周期 | |
| 8 | create_time | datetime | 19 | 0 | N | N | CURRENT_TIMESTAMP | 创建时间 |
| 9 | update_time | timestamp | 19 | 0 | N | N | CURRENT_TIMESTAMP | 更新时间 |
| 编号 | 名称 | 数据类型 | 长度 | 小数位 | 允许空值 | 主键 | 默认值 | 说明 |
| 1 | slides_id | int | 10 | 0 | N | Y | 轮播图ID: | |
| 2 | title | varchar | 64 | 0 | Y | N | 标题: | |
| 3 | content | varchar | 255 | 0 | Y | N | 内容: | |
| 4 | url | varchar | 255 | 0 | Y | N | 链接: | |
| 5 | img | varchar | 255 | 0 | Y | N | 轮播图: | |
| 6 | hits | int | 10 | 0 | N | N | 0 | 点击量: |
| 7 | create_time | timestamp | 19 | 0 | N | N | CURRENT_TIMESTAMP | 创建时间: |
| 8 | update_time | timestamp | 19 | 0 | N | N | CURRENT_TIMESTAMP | 更新时间: |
| 编号 | 名称 | 数据类型 | 长度 | 小数位 | 允许空值 | 主键 | 默认值 | 说明 |
| 1 | upload_id | int | 10 | 0 | N | Y | 上传ID | |
| 2 | name | varchar | 64 | 0 | Y | N | 文件名 | |
| 3 | path | varchar | 255 | 0 | Y | N | 访问路径 | |
| 4 | file | varchar | 255 | 0 | Y | N | 文件路径 | |
| 5 | display | varchar | 255 | 0 | Y | N | 显示顺序 | |
| 6 | father_id | int | 10 | 0 | Y | N | 0 | 父级ID |
| 7 | dir | varchar | 255 | 0 | Y | N | 文件夹 | |
| 8 | type | varchar | 32 | 0 | Y | N | 文件类型 |
| 编号 | 名称 | 数据类型 | 长度 | 小数位 | 允许空值 | 主键 | 默认值 | 说明 |
| 1 | user_id | mediumint | 8 | 0 | N | Y | 用户ID:[0,8388607]用户获取其他与用户相关的数据 | |
| 2 | state | smallint | 5 | 0 | N | N | 1 | 账户状态:[0,10](1可用|2异常|3已冻结|4已注销) |
| 3 | user_group | varchar | 32 | 0 | Y | N | 所在用户组:[0,32767]决定用户身份和权限 | |
| 4 | login_time | timestamp | 19 | 0 | N | N | CURRENT_TIMESTAMP | 上次登录时间: |
| 5 | phone | varchar | 11 | 0 | Y | N | 手机号码:[0,11]用户的手机号码,用于找回密码时或登录时 | |
| 6 | phone_state | smallint | 5 | 0 | N | N | 0 | 手机认证:[0,1](0未认证|1审核中|2已认证) |
| 7 | username | varchar | 16 | 0 | N | N | 用户名:[0,16]用户登录时所用的账户名称 | |
| 8 | nickname | varchar | 16 | 0 | Y | N | 昵称:[0,16] | |
| 9 | password | varchar | 64 | 0 | N | N | 密码:[0,32]用户登录所需的密码,由6-16位数字或英文组成 | |
| 10 | | varchar | 64 | 0 | Y | N | 邮箱:[0,64]用户的邮箱,用于找回密码时或登录时 | |
| 11 | email_state | smallint | 5 | 0 | N | N | 0 | 邮箱认证:[0,1](0未认证|1审核中|2已认证) |
| 12 | avatar | varchar | 255 | 0 | Y | N | 头像地址:[0,255] | |
| 13 | open_id | varchar | 255 | 0 | Y | N | 针对获取用户信息字段 | |
| 14 | create_time | timestamp | 19 | 0 | N | N | CURRENT_TIMESTAMP | 创建时间: |
| 15 | vip_level | varchar | 255 | 0 | Y | N | 会员等级 | |
| 16 | vip_discount | double | 11 | 2 | Y | N | 0.00 | 会员折扣 |
| 编号 | 名称 | 数据类型 | 长度 | 小数位 | 允许空值 | 主键 | 默认值 | 说明 |
| 1 | group_id | mediumint | 8 | 0 | N | Y | 用户组ID:[0,8388607] | |
| 2 | display | smallint | 5 | 0 | N | N | 100 | 显示顺序:[0,1000] |
| 3 | name | varchar | 16 | 0 | N | N | 名称:[0,16] | |
| 4 | description | varchar | 255 | 0 | Y | N | 描述:[0,255]描述该用户组的特点或权限范围 | |
| 5 | source_table | varchar | 255 | 0 | Y | N | 来源表: | |
| 6 | source_field | varchar | 255 | 0 | Y | N | 来源字段: | |
| 7 | source_id | int | 10 | 0 | N | N | 0 | 来源ID: |
| 8 | register | smallint | 5 | 0 | Y | N | 0 | 注册位置: |
| 9 | create_time | timestamp | 19 | 0 | N | N | CURRENT_TIMESTAMP | 创建时间: |
| 10 | update_time | timestamp | 19 | 0 | N | N | CURRENT_TIMESTAMP | 更新时间: |
| 编号 | 名称 | 数据类型 | 长度 | 小数位 | 允许空值 | 主键 | 默认值 | 说明 |
| 1 | user_information_id | int | 10 | 0 | N | Y | 用户信息ID | |
| 2 | user_account | int | 10 | 0 | Y | N | 0 | 用户账号 |
| 3 | user_name | varchar | 64 | 0 | Y | N | 用户姓名 | |
| 4 | user_age | int | 10 | 0 | Y | N | 0 | 用户年龄 |
| 5 | user_gender | varchar | 64 | 0 | Y | N | 用户性别 | |
| 6 | users_birthday | date | 10 | 0 | Y | N | 用户生日 | |
| 7 | purchase_insurance | varchar | 64 | 0 | Y | N | 购买保险 | |
| 8 | contact_information | varchar | 16 | 0 | Y | N | 联系方式 | |
| 9 | emergency_contact | varchar | 64 | 0 | Y | N | 紧急联系人 | |
| 10 | contact_phone_number | varchar | 16 | 0 | Y | N | 联系人电话 | |
| 11 | create_time | datetime | 19 | 0 | N | N | CURRENT_TIMESTAMP | 创建时间 |
| 12 | update_time | timestamp | 19 | 0 | N | N | CURRENT_TIMESTAMP | 更新时间 |
5系统实现
5.1 登录模块的实现
在登录界面中输入用户名+密码,然后选择相应的角色,点击“登录”按钮,系统会在用户数据库表中匹配食堂
用户的帐户,如果用户名+密码正确,则会登录到系统中每个用户的主管理界面,否则会提示相应的信息,如果是忘记了密码,请返回登录界面。
用户登录流程图如下所示。

图5-1 用户登录流程
想要进入系统用户输入准确的姓名和密码,系统才会自动启动,并且会对用户的身份进行检查,若发现身份信息不符合要求,则会自动返回主界面,以便用户可以安全的登录使用。
系统登录界面如下图所示。

图5-2 系统登录界面
5.2 普通用户子系统模块的实现
5.2.1 用户首页模块
通过输入http://localhost:8080/index.jsp 地址,用户可以轻松访问病例系统的首页,该首页由top、left、down和center四个部分组成,用户可以通过@ include来进一步了解该系统的内容。
首页载入流程图如下所示。

图5-3 首页载入流程
首页载入流程:系统首先连接数据库,调整显示界面参数,从中提取出数据表,使用html格式创建显示模板,根据添加时间顺序排列数据,并以模板指定的位置显示出来,然后重新调整显示界面,最后断开数据库的连接。
首页如下图所示。

图5-4 首页界面
5.2.2 医院资讯模块
用户点击“医院资讯”,可以查看有关医院的最新资讯、医疗科普等内容,在详情页面可以进行点赞、收藏、评论等操作。界面如下图所示。

图5-5 医院资讯详情界面
5.2.3导诊台模块
用户点击“导诊台”,可以根据性别、年龄、症状等选择导诊,系统会根据用户的选择显示导诊结果和推荐科室等。界面如下图所示。

图5-6 导诊台界面
5.2.4 医生信息模块
用户点击“医生信息”可以查看系统提供的所有医生信息,选择某条医生信息可以查看医生信息详情,用户可以进行点赞、收藏、评论等。界面如下图所示。

图5-7 医生信息界面
5.2.5 排班信息模块
用户点击个人中心“排班信息”可以查看所有的医生排班信息,普通用户可以根据排班信息选择专家进行预约就诊。界面如下图所示。

图5-8排班信息界面
5.3 医生用户子系统模块的实现
5.3.1 医生信息模块
医生用户点击个人中心“医生信息”可以对自己的医生信息进行增删改查等操作,还可查看和回复用户评论。界面如下图所示。

图5-9医生信息界面
5.3.2 排班信息模块
医生用户点击个人中心“排班信息”可以管理自己的排班信息,包括查看详情、添加、删除、修改、查询等。界面如下图所示。

图5-10排班信息界面
5.3.3 病例信息模块
医生用户点击个人中心“病例信息”可以管理和记录患者的病例信息情况。界面如下图所示。

图5-11病例信息界面
5.4 管理员子系统模块的实现
基于Java的病例系统中的管理人员是可以对注册的普通用户、医生用户进行管理的,也可以对管理员进行管控。界面如下图5-12所示。

图5-12用户管理界面图
5.4.2系统管理界面
管理员点击“系统管理”这一菜单会显示轮播图这一个子菜单,管理员可以对前台展示的轮播图进行设置,界面如下图5-13所示。

图5-13系统管理界面图
5.4.3医生信息管理界面
管理员点击“医生信息管理”菜单,管理员可以医生信息进行增删改查等操作。界面如下图所示。

图5-14医生信息管理界面图
5.4.5网站公告管理界面
管理员点击“网站公告管理”这个菜单,可以对系统中的通知和公告进行管理,包括通知和公告的编辑、删除等操作。网站公告管理界面如下图所示。

图5-15网站公告管理界面图
管理员点击“资源管理”菜单,管理员发布和管理医院资讯信息以及资讯的分类和标签。界面如下图所示。

图5-16资源管理界面图
6系统测试
6.1 测试目的
在这个产品被投入使用前,首先需要进行试用,这是重要的环节。考虑到某个部分的开发没有缺陷情况下,把各种模块拼接,也有一定概率就存在矛盾。这就好比每个人都很独特,但聚在一起就显得杂乱无章,需要保证有默契的配合。对于测试,要看它的各项内容是否契合的原则。若与最初定下的标准有一定程度上的出入,那么就需要做出一些调整,让最终的大方向朝着目标前进。
测试是为了发现在开发的程序中所存在的问题,测试这一工作是非常艰巨的,而又是非常困难的,这一部分在程序的设计中占有很大比例,可以说一个程序的开发工作量要是占据了百分至六十,那么剩下的百分之四十必然是测试这一部分,甚至更高。
6.2测试用例
预约就诊测试用例如下表所示。
表6-3 预约就诊测试用例
| 测试用例编号 | YL_03 | |
| 测试用例名称 | 系统使用者进行预约就诊 | |
| 测试用例描述 | 使用者输入预约时间等信息 | |
| 系统入口 | 浏览器 | |
| 步骤 | 预期结果 | 实际结果 |
| 输入完整的科室信息和预约时间 | 提示“提交成功”,并进入系统 | 预期结果 |
| 不输入的科室信息和预约时间 | 提示“请输入完整” | 预期结果 |
在系统中,创建功能也是基础功能之一,因此创建功能的测试很有代表性。在此章节主要列举在创建时各种情况下系统结果的测试。由于系统涉及创建功能操作过多,因此将多处统称创建功能。
创建数据用例如下表所示。
表6-5 创建数据测试用例
| 测试用例编号 | YL_05 | |
| 测试用例名称 | 系统使用者进行创建数据 | |
| 测试用例描述 | 使用者输入要创建的数据 | |
| 系统入口 | 浏览器 | |
| 步骤 | 预期结果 | 实际结果 |
| 输入完整并且格式正确的数据 | 提示“创建成功”,并显示所有数据 | 预期结果 |
| 核心位置数据但非必要位置不输入数据 | 提示“创建成功”,并显示所有数据 | 预期结果 |
| 核心数据位置不输入数据 | 提示“创建失败” | 预期结果 |
在系统中,修改功能是系统主要实现功能,因此修改功能的测试很有代表性。在此章节主要列举在修改时各种情况下系统结果的测试。由于系统涉及修改功能操作过多,因此将多处数据表记录修改和状态修改统称修改功能。
修改数据用例如下表所示。
表6-6 修改数据测试用例
| 测试用例编号 | YL_06 | |
| 测试用例名称 | 系统使用者进行修改数据 | |
| 测试用例描述 | 使用者对可修改的数据项进行修改 | |
| 系统入口 | 浏览器 | |
| 步骤 | 预期结果 | 实际结果 |
| 将现有数据修改成正确的数据 | 提示“修改成功”,并显示所有数据 | 预期结果 |
| 将现有数据修改成错误的数据 | 提示“修改失败” | 预期结果 |
在系统中,查询功能是使用系统使用最多也是最基础的功能,因此查询功能的测试很有代表性。在此章节主要列举在查询时各种情况下系统结果的测试。
查询数据用例如下表所示。
表6-7 查询数据测试用例
| 测试用例编号 | YL_05 | |
| 测试用例名称 | 系统使用者进行查询数据 | |
| 测试用例描述 | 全部查询以及输入关键词查询 | |
| 系统入口 | 浏览器 | |
| 步骤 | 预期结果 | 实际结果 |
| 界面自动查询全部 | 显示对应所有记录 | 预期结果 |
| 输入已存在且能匹配成功的关键字 | 显示所查询到的数据 | 预期结果 |
| 输入不存在的关键字 | 显示数据界面为空 | 预期结果 |
6.3测试结果
在本次测试的过程主要针对所有功能下的添加操作,修改操作和删除操作,并以真实数据一一进行相关功能项目的输入,最终能够保证每个项目涉及的功能都是能够正常运行,因此能够保证本次设计的,已实现的功能能够正常运行并且相关数据库的信息也同样保证正确。
7总结与展望
在本次系统设计的过程中,我们将深入探讨病例系统,从研究背景、目标到实施方案,并详细阐述每一章的内容,以及该系统的硬件和软件环境。其中包含了:需求分析+功能需求+用例图,以此表示系统的功能的流程、模块的处理过程。绘制总体各个结构+流程图,并根据功能细致设计的需要,再来设计数据库的表结构,并绘制E-R图,实现程序接口,然后完成调试。最后,本文进行了总结,并提出了下一步的发展方向。
这个系统使用MySQL数据,Java语言,采用springboot框架。系统基本实现:系统用户、医生信息管理、排班信息管理、科室分类管理、预约就诊管理、病例信息管理、系统管理(轮播图管理)、网站公告管理、资源管理(医院资讯、资讯分类)等功能模块。系统功能流畅、模块清晰,易于更改后期版本的程序细节,实现了效率高与界面友好还有操作方便。
在这次设计中,我通过不断地探索和学习,掌握了Java技术和springboot框架,并创建了一个病例系统,这让我对编写系统的必要性和运行环境有了更深入的了解。为了更好地完成这个项目,我花费了大量的时间,不仅丰富了自己的知识面,并且学习并积累了许多宝贵经验。系统刚开始时,我对springboot框架这个技术只是稍微有些了解,但是通过这次基于springboot框架的病例系统设计,让我更加深入地去探讨了,springboot框架运转的原理,从中学到了如何去配置服务器环境和连接数据库。
在基于springboot框架的病例系统设计的过程中,我还学会了使用dreamweaver来建设一个简单的页面,这样可以极大程度提高我的实际操作能力,也因此激发了我对这个领域的浓烈兴趣。系统的这一次发展提升了我自己的能力,也学到了框架如何实现基本功能。同时在编程代码各方面也做了的很多尝试,从关注代码错误到做一些小的修改,都有了很大的提高。同时,在撰写论文时,还查阅了大量的参考资料,对论文的结构和文献资料进行了总结和分析。已作出努力,尽量减少错误和走弯路,从一开始的系统功能概念化到逐一实施,并进行了广泛的研究报告。也许后续操作过程中还有很多实现不完美的功能,但我依然会继续学习,努力在以后的软件开发、编号代码中吸取教训,总结不完美之处,努力的在软件开发越来越强。以上是我在本次设计中的总结,希望在未来取得更好的成绩。
参考文献
[1]税俊洁,王黎光.基于微信小程序的医院预约预约就诊系统的设计与实现[J].电脑编程技巧与维护,2023,(10):64-67.DOI:10.16184/j.cnki.comprg.2023.10.033.
[2]职志威,成巧梅,赵平凡.三级综合医院不同门诊预约就诊方式现状调查与分析[J].河南医学研究,2023,32(06):1095-1098.
[3]罗梦兰,文庭孝.基于用户体验的病例系统服务优化研究[J].医学信息学杂志,2022,43(10):80-84.
[4]巩蕾.医院预约就诊预约管理系统设计[J].电脑编程技巧与维护,2022,(02):66-68+80.DOI:10.16184/j.cnki.comprg.2022.02.033.
[5]孙剑,程建军.基于微信小程序的医院远程预约就诊系统设计[J].电子设计工程,2021,29(22):51-54.DOI:10.14022/j.issn1674-6236.2021.22.012.
[6]肖扩礼.基于微信公众平台的医院预约预约就诊服务技术系统的实现路径研究[J].中国设备工程,2021,(18):184-185.
[7]万杰.基于微信公众号的医院预约预约就诊系统开发[J].湖州职业技术学院学报,2021,19(03):76-80.DOI:10.13690/j.cnki.hzyxb.issn.1672-2388.2021.03.19.
[8]常佳宁,潘琳.一种基于Web的病例系统设计[J].中国科技信息,2021,(16):45-46.
[9]严灵杰.门诊患者就诊报到系统设计与实现[J].现代信息科技,2021,5(14):141-143+147.DOI:10.19850/j.cnki.2096-4706.2021.14.037.
[10]万杰,卢嫄,项中华等.基于微信平台的智慧医疗系统设计与应用[J].信息与电脑(理论版),2021,33(06):121-124.
[11]叶基林.某医院预约就诊预约管理系统设计与实现[D].电子科技大学,2021.DOI:10.27005/d.cnki.gdzku.2021.002694.
[12]Jie H D ,Hsin Y Y ,Hao T W , et al.Cancer Registry Coding via Hybrid Neural Symbolic Systems in the Cross-Hospital Setting[J].IEEE ACCESS,2021,9112081-112096.
[13]卢鹏章.数据分析系统在医院信息系统中的应用[J].信息与电脑(理论版),2020,32(22):27-29.
[14]宗金运,芦立华,姬庆等.医院智能预约就诊系统的设计和实现[J].福建电脑,2020,36(08):1-9.DOI:10.16707/j.cnki.fjpc.2020.08.001.
[15]张毅.LM医院预约就诊预约系统的分析与设计[D].西安理工大学,2020.DOI:10.27398/d.cnki.gxalu.2020.001477.
[16]卢友传,周建设,俞威英.门诊诊间预约就诊报到系统的设计与应用[J].电子技术与软件工程,2020,(08):28-29.
[17]姚文杰.基于微信公众平台的医院预约预约就诊系统研究[J].数码世界,2020,(04):29.
[18]巩蕾.基于智能移动端的医院预约预约就诊系统设计与研究[J].电脑编程技巧与维护,2020,(02):48-49+87.DOI:10.16184/j.cnki.comprg.2020.02.016.
[19]Masniah .An Implementation of Outpatient Online Registration Information System of Mutiara Bunda Hospital[J].International Journal of Advanced Research in Artificial Intelligence,2015,4(12):
[20]Gwo-Lang Y ,Yu-Hsien C ,Ling-Jen H , et al.A hospital registration system using syndromes' descriptions analysis and information retrieval technology.[J].Conference proceedings : ... Annual International Conference of the IEEE Engineering in Medicine and Biology Society. IEEE Engineering in Medicine and Biology Society. Annual Conference,2008,20085113-6.
致谢
眨眼之间,大学生活就要结束了。在本文的最后,我要感谢我和蔼可亲的导师、团结有爱的同学的帮助和鼓励。此刻,我找不到感谢之词可以用来表达我最深切的感激之情。尤其感谢我的指导老师,在选题的过程中与我进行了深入的交流,在毕业设计期间给我提供了一些指导。四年的学习生活让我受益良多,老师们的丰富的学术知识、认真负责的学习态度让我受益匪浅。在此,我深深地感谢那些曾经给予我帮助和指导的老师!
我们的论文得益于许多学者的贡献,他们的研究成果为我们提供了宝贵的指导,使我们能够更好地完成这篇文章。感谢我的同学和朋友在我的写作以及排版过程中给予热情的帮助,才使得我比较顺利的完成了这篇论文。
感谢大学里遇见的朋友,你们在我这四年里留下无数的温暖和快乐,让我对这个校园多了一份留念。最后,感谢我的父母、辅导员张老师、班长白海鹏,以及室友们对我大学生活上的关心和理解,让我能保持乐观和追求我所热爱的。尽管我的能力有限,但我仍然尽力去完善这篇论文,并且诚挚地希望各位老师和学友能够给予宝贵的指导与意见!
免费领取源码,请关注+点赞+收藏+私信博主,谢谢!
1720

被折叠的 条评论
为什么被折叠?



