摘 要
随着企业规模的不断扩大和员工数量的增加,有效管理和监控员工考勤成为企业管理的重要课题。传统的人力考勤方式往往面临着考勤数据不准确、处理效率低下、审批流程繁琐等问题,对企业的运营和管理造成了一定的困扰。
基于此,本研究旨在设计和实现基于Spring Boot的优联人力员工考勤系统。该系统旨在提供一个高效、便捷的员工考勤管理平台,帮助企业提升考勤效率和管理水平。通过引入自动化和数字化的考勤记录和管理方式,可以减少人为错误和篡改的风险,提高数据的准确性和可靠性。
通过本研究的实施,优联人力员工考勤系统将为企业提供一个全面、高效的员工考勤管理平台。通过自动化和数字化的方式,可以实现员工信息的管理、考勤记录的生成和统计、请假和加班申请的流程化处理等功能。同时,系统还注重用户界面设计和用户体验,提供友好的操作界面和灵活的配置选项,以满足不同企业的需求。
关键词:优联人力员工考勤系统;Java语言;springboot框架。
Design and Implementation of an Attendance System for Youlian Human Resources Employees Based on Springboot
Abstract
With the continuous expansion of enterprise scale and the increase in the number of employees, effective management and monitoring of employee attendance has become an important issue in enterprise management. Traditional human attendance methods often face problems such as inaccurate attendance data, low processing efficiency, and cumbersome approval processes, which have caused certain difficulties to the operation and management of enterprises.
Based on this, the aim of this study is to design and implement a Spring Boot based attendance system for HR employees in UnionPay. The system aims to provide an efficient and convenient employee attendance management platform, helping enterprises improve attendance efficiency and management level. By introducing automated and digital attendance recording and management methods, the risk of human error and tampering can be reduced, and the accuracy and reliability of data can be improved.
Through the implementation of this study, the Youlian Human Resources Employee Attendance System will provide a comprehensive and efficient employee attendance management platform for enterprises. Through automation and digitization, functions such as employee information management, attendance record generation and statistics, and process processing of leave and overtime applications can be achieved. At the same time, the system also focuses on user interface design and user experience, providing a friendly operating interface and flexible configuration options to meet the needs of different enterprises.
Keywords: Youlian Human Resources Employee Attendance System; Java language; Springboot framework.
目 录
1绪论
1.1 研究背景和意义
在现代企业管理中,员工考勤管理是一个至关重要的环节。传统的手动考勤方式存在人力成本高、易出错、效率低等问题,因此开发一个基于Spring Boot的优联人力员工考勤系统的设计与实现具有重要的研究背景和意义。
首先,传统的员工考勤管理方式需要大量的人力投入,包括考勤记录的手动录入和计算,往往效率低下且容易出错。而基于Spring Boot的优联人力员工考勤系统可以自动化地记录和统计员工的考勤数据,大大提高了考勤管理的效率和准确性。同时,还有效降低人力资源的成本。传统的手动考勤需要雇佣专门的人员进行考勤记录和核对,而优联人力员工考勤系统可以减少这一部分人力成本,使企业能够更好地利用人力资源。而且,通过该系统,管理层可以随时查看员工的考勤记录情况等,及时发现异常情况并采取相应的措施。
其次,基于Spring Boot的优联人力员工考勤系统通过合理的数据加密和权限管理,保障了考勤数据的安全性。传统的纸质考勤记录容易丢失或被篡改,而该系统可以确保考勤数据的完整性和可靠性。
最后,优联人力员工考勤系统可以根据企业需求生成各类个性化的考勤报表和分析数据。这些报表和数据可以帮助企业进行绩效评估、薪酬发放等决策,并为企业提供更准确的管理参考。
通过设计与实现基于Spring Boot的优联人力员工考勤系统,可以实现企业考勤管理的自动化和智能化,提高考勤管理的效率和准确性,降低人力资源成本,并保障考勤数据的安全性。该系统的研究背景和意义在于为企业提供一个全面、高效的员工考勤管理解决方案,推动企业管理的现代化和智能化发展。
1.2 国内外研究现状
目前,国内外对于基于Spring Boot的优联人力员工考勤系统设计与实现的研究正在不断深入。
在国内,随着企业对于人力资源管理的重视程度不断提高,越来越多的研究者和企业开始关注员工考勤系统的设计和实现。基于Spring Boot的员工考勤系统作为一种新型的管理工具,具有高效、稳定、灵活等优点,正逐渐被广大企业所接受和采用。目前,国内对于该系统的研究主要集中在系统架构、功能模块、数据安全等方面,同时也出现了许多优秀的实践案例和商业产品。
在国外,基于Spring Boot的员工考勤系统设计与实现的研究和应用已经相对成熟。许多企业通过该系统实现了员工的自动化考勤管理,大大提高了管理效率和员工的满意度。同时,国外的研究者也在系统性能优化、数据挖掘、智能分析等方面进行了深入研究,为该系统的进一步发展提供了有力支持。
综上所述,基于Spring Boot的优联人力员工考勤系统设计与实现的研究在国内已经取得了一定的进展,但在国外已经有了更加成熟的应用和研究。因此,未来我们需要进一步深入研究该系统的各个方面,加强与国际先进水平的交流与合作,推动该系统在人力资源管理领域的应用和发展。
1.3系统开发创新之处
基于Spring Boot的优联人力员工考勤系统设计与实现的创新之处主要体现在以下几个方面:
(1)技术选型先进性:采用Spring Boot框架,使得系统的开发和部署更为简便。Spring Boot在自动化配置、快速开发和简化部署方面具有显著优势,能够大大提高开发效率和系统稳定性。
(2)模块化设计:系统设计采用模块化思想,将功能划分为不同的模块,如员工信息管理、考勤记录管理、考勤统计等。这种设计方式不仅提高了代码的可维护性和可重用性,还有利于后期的功能扩展和修改。
(3)数据可视化:引入数据可视化技术,通过图表直观展示员工的考勤数据和统计信息。这不仅方便了管理者对数据的分析,还有助于发现潜在的问题,如员工迟到、早退等。
(4)安全性考虑:在系统设计和实现过程中,充分考虑了安全性问题。采用HTTPS协议进行数据传输,对敏感数据进行加密存储,确保数据的安全性。同时,也采用了多层次的权限控制机制,确保不同用户只能访问其权限范围内的数据。
(5)微服务架构:将系统拆分为多个微服务,每个微服务独立部署、独立升级,提高了系统的可扩展性和可靠性。
(6)前端交互体验优化:采用现代的前端框架Vue和UI库,提供流畅的用户体验和友好的用户界面,提高员工的使用意愿和效率。
(7)可扩展性和可维护性:系统设计应遵循开放性和可扩展性原则,方便后期根据业务需求进行功能扩展。同时,良好的模块划分和代码结构也有利于系统的维护和升级。
通过以上几个方面的创新,基于Spring Boot的优联人力员工考勤系统不仅能够满足企业日常的考勤管理需求,还能在技术先进性、用户体验和系统可维护性等方面达到较高的水平。
1.4论文结构与章节安排
论文将分层次经行编排,除去论文摘要致谢文献参考部分,正文部分还会对系统需求做出分析,以及阐述大体的设计和实现的功能,最后罗列部分调测记录,论文主要架构如下:
第一章:引言。第一章主要介绍了课题研究的背景和意义,系统开发的国内外研究现状和本文的研究内容与主要工作。
第二章:系统需求分析。主要从系统的用户、功能等方面进行需求分析。
第三章:系统设计。主要对系统框架、系统功能模块、数据库进行功能设计。
第四章:系统实现。主要介绍了系统框架搭建、系统界面的实现。
第五章:系统测试。主要对系统的部分界面进行测试并对主要功能进行测试
第六章:总结。
2相关技术介绍
2.1 开发技术
本系统采用了MVVM模式进行前端开发,使用了B/S模式。前端部分基于流行的渐进式JavaScript框架Vue.js进行开发,利用Vue-Router和Vuex实现动态路由和全局状态管理,通过Ajax技术实现前后端数据交互,借助Element UI组件库实现页面的快速成型和适应不同设备的布局展示。后端部分基于Java的SpringBoot框架开发,集成了MyBatis和Redis等技术,实现数据库访问和缓存优化。整合前后端,本系统具备良好的用户体验和高效的数据处理能力,为用户提供功能完善且稳定可靠的服务。
2.2Java语言
Java语言是一种广泛应用于软件开发领域的高级编程语言。它具有面向对象、平台无关性、可移植性和安全性等特点,被广泛用于开发各类应用程序,尤其是企业级应用和互联网应用。
Java拥有丰富的类库和工具,可以简化开发过程并提高代码的可重用性。它支持多线程编程,能够实现并发处理和高效利用计算资源。Java还具备强大的异常处理机制,使得开发者能够更好地管理和处理错误情况。
另外,Java拥有庞大的开发社区和生态系统,提供了许多成熟的框架和开发工具,如Spring、Hibernate、Maven等,可以帮助开发者快速构建复杂的应用系统。
Java在不同领域都有广泛的应用,包括服务器端开发、移动应用开发、嵌入式系统开发等。它是Android平台的主要开发语言,并且被用于构建许多大型企业级应用系统。
总之,Java语言因其可靠性、跨平台性和丰富的开发工具而备受开发者青睐,成为当今最流行的编程语言之一。
2.3 MySQL数据库
MySQL是一种开源的关系型数据库管理系统,被广泛应用于各类应用程序的数据存储和管理。它具有稳定性、可靠性和高性能的特点,并且支持多种操作系统平台。
MySQL提供了丰富的功能和灵活的配置选项,使得开发者能够根据实际需求进行定制和优化。它支持标准的SQL语言,具备强大的查询和数据处理能力。同时,MySQL还提供了事务处理机制,确保数据的一致性和完整性。
MySQL拥有良好的扩展性,可以轻松应对不同规模和负载的应用场景。它支持分布式架构和主从复制,可以实现数据的高可用性和容错性。此外,MySQL还提供了丰富的存储引擎选项,如InnoDB、MyISAM等,以满足不同的存储需求。
作为一款开源软件,MySQL拥有庞大的用户社区和生态系统。这意味着开发者可以轻松获取各类技术文档、教程和问题解答,从而更好地理解和应用MySQL。
总之,MySQL作为一款强大而灵活的关系型数据库管理系统,被广泛应用于各类应用领域。其稳定性、可靠性和高性能使其成为开发者首选的数据库解决方案之一。
2.4 B/S结构
B/S结构(Browser/Server结构)是一种常见的软件架构模式,用于开发Web应用程序。在B/S结构中,浏览器作为客户端通过HTTP协议与服务器进行通信,用户通过浏览器访问Web页面并与服务器进行交互。服务器负责处理用户请求、执行业务逻辑,并向浏览器发送前端资源和数据。B/S结构具有跨平台、维护简便、安全性高、可扩展性强和界面友好等优点。它通过使用HTML、CSS和JavaScript等前端技术实现丰富的用户界面和交互效果,提供良好的用户体验。尽管B/S结构存在一些限制,但随着云计算和前端技术的进步,这些问题逐渐得到解决。总而言之,B/S结构是一种灵活且可扩展的架构模式,被广泛应用于开发各类Web应用程序。
2.5 SpringBoot框架介绍
Spring Boot是一款基于Java的开源框架,旨在简化和加速Java应用程序的开发过程。它通过约定优于配置的原则和自动化依赖管理,使得开发者能够快速搭建独立的、可执行的应用程序。Spring Boot内置了常用的Web容器,无需额外安装和配置,提供了丰富的起步依赖,预定义了常用的库和框架组合。此外,Spring Boot与Spring Cloud框架无缝集成,提供完整的微服务开发和部署解决方案。它还集成了Actuator模块,提供全面的监控和管理支持。总之,Spring Boot简化了Java应用程序的开发和部署,使得开发者能够更高效地构建出可靠的应用程序,适用于各种规模的项目。
3系统分析
任何一个项目在开发研究前,都需要对研发系统本身的需求做一个认真的分析,市场的调研是不可忽视的,从实际场景中确定使用人员的功能需求,从而明确目标,对整个系统的开发有一个更加准确的定位,在这个章节,需要对系统的可行性、操作流程、功能需求、性能等进行分析,优联人力员工考勤系统的整体界面简单,功能完善。
3.1 可行性分析
在软件开发的过程中,可行性分析是至关重要的,它旨在评估问题的可行性,以便尽可能快地解决,同时也要考虑到不同的解决方案的优势和劣势,以及实施这些方案所带来的经济效益。通过对优联人力员工考勤系统的可行性分析,我们可以从技术、操作和经济三个方面来评估其可行性,从而为其提供有效的支持和保障。
基于Spring Boot的优联人力员工考勤系统在数据的存储上使用的MYSQL数据库,在系统开发中使用了JAVA、HTML、TOMCAT、springboot这些开发工具的使用,能够给我们的编写工作带来许多的便利。系统使用B/S模式进行开发,使系统的可扩展性和维护性更佳,减少系统配置代码,简化编程代码,目前B/S模式是目前最受欢迎的一种模式。
在项目上使用的工具大部分都是是当下流行开源免费的,所以在开发前期,开发时用于项目的经费将会大大降低,不会让开发该软件在项目启动期受到经费的影响,所以经济上还是可行的。尽量用最少的花费去满足用户的需求。省下经费用于人工费,以及设备费用。将在无纸化,高效率的道路上越走越远。
本系统实现功能的操作很简单,普通电脑的常见配置就可以运行本软件,并且只要粗通电脑使用的基本常识就可以流畅的使用本软件。电脑具备连接互联网的能力,并且可以正常访问系统,并不需要操作者有什么高超的能力,只需了解业务流程,并且按照专业知识进行正确操作即可,所以基于Spring Boot的优联人力员工考勤系统具备操作可行性。
3.2 功能需求分析
需求的可行性是分析和讨论开发的系统能够满足哪些要求的能力。在系统开发之前,通过预先评估系统的开发,确保系统平台符合之前确定的需求是至关重要的。如果无法满足要求,那么开发的系统就会失败。
对于优联人力员工考勤系统的实际需求,系统设计应从用户和管理员的角度开始,了解他们需要哪些功能以及包括哪些管理工作。
根据优联人力员工考勤系统的特点,可以提出以下需求:
(1)系统应能够通过网络进行优联人力员工考勤系统信息的管理,以促进信息管理的便捷性。
(2)学习方法应多样化,管理流程应标准化,以提高效率。
(3)系统应提供一个免费的渠道,以确保数据的实时和有效沟通。
基于Spring Boot的优联人力员工考勤系统可以划分为员工用户模块、管理人员模块和系统管理员模块这三个部分,以满足不同角色的需求。员工用户模块用于员工查看和管理个人考勤记录、申请假期等;管理人员模块用于管理人员审批假期申请、生成报表等;系统管理员模块用于系统的设置、用户管理等。具体功能需求如下:
后台首页: 管理员登录后进入后台首页,显示系统的数据统计和操作快捷入口。
系统用户: 管理员可以管理系统的用户,包括添加、修改、删除用户的权限和角色。
通知公告管理: 管理员可以发布通知公告给所有用户,并管理通知的发送和状态。
考勤信息管理: 管理员可以查看和管理员工的考勤信息,包括考勤记录的导入、修改和删除等操作。
考勤分析管理: 管理员可以进行考勤数据的分析和报表生成,包括迟到早退统计、加班统计、缺勤统计等。
月度分析管理: 管理员可以查看和分析每个月的考勤情况,包括出勤率、迟到早退次数、加班时长等指标。
2.针对管理用户:
后台首页: 用户登录后进入后台首页,显示个人的基本信息和操作快捷入口。
系统用户: 用户可以管理系统的用户,包括添加、修改、删除用户的权限和角色。
通知公告管理: 用户可以发布通知公告给所有用户,并管理通知的发送和状态。
考勤信息管理: 用户可以查看和管理员工的考勤信息,包括考勤记录的导入、修改和删除等操作。
考勤分析管理: 用户可以进行考勤数据的分析和报表生成,包括迟到早退统计、加班统计、缺勤统计等。
月度分析管理: 用户可以查看和分析每个月的考勤情况,包括出勤率、迟到早退次数、加班时长等指标。
3.针对员工用户:
后台首页: 用户登录后进入后台首页,显示个人的基本信息和操作快捷入口。
通知公告管理: 用户可以查看和接收发布的通知公告,并管理个人的通知状态。
考勤信息管理: 用户可以查看和修改自己的考勤信息,包括打卡记录、请假申请和审批等操作。
通过以上功能需求的实现,基于Spring Boot的优联人力员工考勤系统可以实现对员工考勤信息的记录、管理和分析。管理员具有更高级的权限,可以进行系统用户管理、通知公告管理和考勤数据的分析。管理用户根据角色的不同,可以进行相应的用户管理、通知公告管理和个人考勤信息的查看和修改。员工用户主要关注自己的考勤信息,可以进行打卡记录、请假申请等操作。
3.3非功能性需求分析
非功能性需求是指系统在使用过程中除了功能性需求外需要满足的其他要求,如性能、可靠性、安全性等。针对基于Spring Boot的优联人力员工考勤系统,以下是一些常见的非功能性需求分析:
性能:系统应具备良好的性能,能够快速响应用户请求并处理大量数据。例如,员工用户查看个人考勤记录时,系统应能够迅速返回结果。
可扩展性:系统应具备良好的可扩展性,能够根据实际需求进行水平或垂直扩展,以满足用户数量和数据规模的增长。
可靠性:系统应具备高可靠性,能够持续稳定地运行,避免系统崩溃或数据丢失。同时,系统应具备自动备份和恢复机制,确保数据的安全性和完整性。
安全性:系统应具备严格的安全措施,保护用户的个人信息和敏感数据。例如,通过身份验证和访问控制机制,限制用户权限,防止未经授权的访问。
用户友好性:系统应具备良好的用户界面设计和交互体验,易于使用和操作。同时,系统应提供清晰的错误提示和帮助信息,以便用户能够快速解决问题。
可维护性:系统应具备良好的可维护性,方便进行后续的维护和升级。例如,代码结构清晰、模块化,易于理解和修改。
兼容性:系统应具备良好的兼容性,能够与不同的操作系统、浏览器和设备进行良好的兼容,以满足用户的多样化需求。
3.4 系统性能分析
系统的性能方面主要从安全性、存储性、可靠性、易学性、稳定性和可拓展性等方面进行分析。首先,系统的安全性是开发者首要考虑的问题,需要保证用户个人信息的安全,避免数据泄露和造成损失。其次,存储性方面,选择适合的数据库来存储大量证据数据,如MYSQL数据库,以确保数据的快速访问和高效管理。可靠性指系统能够按照用户指示进行操作,并正确显示信息,避免误导用户。易学性方面,系统应设计简单易懂的界面,使不同学历和经验的用户能够轻松上手操作。稳定性方面,系统应具备良好的界面显示和字体清晰度,确保在各种设备上运行稳定,并提供良好的用户体验。最后,系统的可拓展性非常重要,便于后续功能的更新和维护,满足用户对更多功能需求的扩展。通过对这些性能方面的分析和优化,可以提升系统的性能表现,并为用户提供高质量的服务和良好的使用体验。
3.5角色用例分析
员工用户用例图如下所示。

图3-1 员工用户用例图
管理员用例图如下所示。

图3-2 管理员用例图
管理用户用例图如下所示。

图3-3 老师用例图
3.6 系统流程分析
3.6.1系统开发流程
基于Spring Boot的优联人力员工考勤系统开发时,首先进行需求分析,进而对系统进行总体的设计规划,设计系统功能模块,数据库的选择等,本系统的开发流程如图3-4所示。

图3-4系统开发流程图
3.6.2用户登录流程
为了保证系统的安全性,要使用本系统对系统信息进行管理,必须先登陆到系统中。如图3-5所示。

图3-6 登录流程图
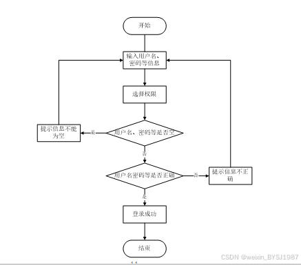
3.6.3 系统操作流程
用户打开并进入系统后,会先显示登录界面,输入正确的用户名和密码,系统自动检测信息,若信息无误,则用户会进入系统功能界面,进行操作,否则会提示错误无法登录,操作流程如图3-6所示。

图3-6 系统操作流程图
3.6.4 添加信息流程
管理员可以对考勤信息等进行信息的添加,用户可以对自己权限内的信息进行添加,输入信息后,系统会自行验证输入的信息和数据,若信息正确,会将其添加到数据库内,若信息有误,则会提示重新输入信息,添加信息流程如图3-7所示。

图3-7 添加信息流程图
3.6.5 修改信息流程
管理员可以对考勤信息等进行的修改,用户可以对自己权限内的信息进行修改,首先进入修改信息界面,输入修改信息数据,系统进行数据的判断验证,修改信息合法则修改成功,信息更新至数据库,信息不合法则修改失败,重新输入。修改信息流程图如图3-8所示。

图3-8 修改信息流程图
3.6.6 删除信息流程
管理员可以对考勤信息等进行信息的删除,对要删除的信息进行选中后,点击删除按钮,系统会询问是否确定,若点击确定,则系统会删除掉选中的信息,并在数据库内对信息进行删除,删除信息流程图如图3-9所示。

图3-9 删除信息流程图
3.7本章小结
本章主要通过对优联人力员工考勤系统的可行性分析、功能需求分析、非功能性需求分析、性能分析、系统用例分析、操作流程分析,确定整个优联人力员工考勤系统要实现的功能。同时也为优联人力员工考勤系统的代码实现和测试提供了标准。
4系统设计
4.1 系统架构设计
在当前,B/S架构的数据访问模式已经得到了显著的改善。用户只需打开网站,便能够轻松获取优联人力员工考勤系统的信息。同时,系统会根据用户的需求,自动响应并解决所有问题。此外,用户还有能力查阅服务器的处理结果,从而更好地了解数据的流转情况。
优联人力员工考勤系统采用了三层结构,即视觉-模拟-决策层。视觉层负责接收来自用户的信息,并将其以直观的方式呈现给用户。模拟层则负责完成与用户相关的任务,包括组织信息、进行流程优化和提升用户体验。决策层则负责协商决策,并确保两个层次之间的结果保持一致性。
通过这种三层结构的设计,优联人力员工考勤系统能够实现高效的用户交互和信息传递。用户可以直观地与系统进行互动,并获取所需的信息。模拟层则负责处理具体任务,以提供优良的用户体验。决策层作为协调者,确保各层之间的结果保持一致,以确保系统的稳定性和准确性。系统架构图如下图所示。

图4-1 系统架构图
4.2 系统功能结构
一旦访问了这款应用,需要完成一项重大的任务:通过认证,获得相应的权限。一旦完成了认证,将可以访问到一些关于您的服务,包括:后台首页、系统用户、通知公告管理、考勤信息管理、考勤分析管理、月度分析管理等。这个界面非常清晰明了,通过指引就能轻松地完成各种任务。
系统的功能结构图如下所示。

图4-2 系统功能结构图
4.3 数据库设计
一个优秀的系统必须具备完善的后台数据库,就像建筑物一样,它不是一蹴而就的,而是需要经过精心设计,以确保其稳固可靠。只有将数据库设计得完善,并且考虑到各个方面,才能保证系统的可靠性,避免出现任何问题。
4.3.1 概念模型设计
下面是整个系统中主要的数据库表总E-R实体关系图。

图4-3 系统E-R图
4.3.2 逻辑结构设计
在这一步中,我们将概念转换为实际的数据。由于数据库中包含了大量的信息,我们只展示了一些表格。
| 编号 | 名称 | 数据类型 | 长度 | 小数位 | 允许空值 | 主键 | 默认值 | 说明 |
| 1 | token_id | int | 10 | 0 | N | Y | 临时访问牌ID | |
| 2 | token | varchar | 64 | 0 | Y | N | 临时访问牌 | |
| 3 | info | text | 65535 | 0 | Y | N | ||
| 4 | maxage | int | 10 | 0 | N | N | 2 | 最大寿命:默认2小时 |
| 5 | create_time | timestamp | 19 | 0 | N | N | CURRENT_TIMESTAMP | 创建时间: |
| 6 | update_time | timestamp | 19 | 0 | N | N | CURRENT_TIMESTAMP | 更新时间: |
| 7 | user_id | int | 10 | 0 | N | N | 0 | 用户编号: |
| 编号 | 名称 | 数据类型 | 长度 | 小数位 | 允许空值 | 主键 | 默认值 | 说明 |
| 1 | attendance_analysis_id | int | 10 | 0 | N | Y | 考勤分析ID | |
| 2 | title_name | varchar | 64 | 0 | Y | N | 标题名称 | |
| 3 | analysis_type | varchar | 64 | 0 | Y | N | 分析类型 | |
| 4 | analysis_date | date | 10 | 0 | Y | N | 分析日期 | |
| 5 | employee_name | varchar | 64 | 0 | Y | N | 员工姓名 | |
| 6 | analysis_remarks | text | 65535 | 0 | Y | N | 分析备注 | |
| 7 | create_time | datetime | 19 | 0 | N | N | CURRENT_TIMESTAMP | 创建时间 |
| 8 | update_time | timestamp | 19 | 0 | N | N | CURRENT_TIMESTAMP | 更新时间 |
表attendance_information (考勤信息)
| 编号 | 名称 | 数据类型 | 长度 | 小数位 | 允许空值 | 主键 | 默认值 | 说明 |
| 1 | attendance_information_id | int | 10 | 0 | N | Y | 考勤信息ID | |
| 2 | employee_users | int | 10 | 0 | Y | N | 0 | 员工用户 |
| 3 | employee_name | varchar | 64 | 0 | Y | N | 员工姓名 | |
| 4 | employee_id | varchar | 64 | 0 | Y | N | 员工工号 | |
| 5 | attendance_type | varchar | 64 | 0 | Y | N | 考勤类型 | |
| 6 | attendance_date | date | 10 | 0 | Y | N | 考勤日期 | |
| 7 | attendance_times | varchar | 64 | 0 | Y | N | 考勤次数 | |
| 8 | attendance_photos | varchar | 255 | 0 | Y | N | 考勤照片 | |
| 9 | attendance_notes | text | 65535 | 0 | Y | N | 考勤备注 | |
| 10 | create_time | datetime | 19 | 0 | N | N | CURRENT_TIMESTAMP | 创建时间 |
| 11 | update_time | timestamp | 19 | 0 | N | N | CURRENT_TIMESTAMP | 更新时间 |
| 编号 | 名称 | 数据类型 | 长度 | 小数位 | 允许空值 | 主键 | 默认值 | 说明 |
| 1 | auth_id | int | 10 | 0 | N | Y | 授权ID: | |
| 2 | user_group | varchar | 64 | 0 | Y | N | 用户组: | |
| 3 | mod_name | varchar | 64 | 0 | Y | N | 模块名: | |
| 4 | table_name | varchar | 64 | 0 | Y | N | 表名: | |
| 5 | page_title | varchar | 255 | 0 | Y | N | 页面标题: | |
| 6 | path | varchar | 255 | 0 | Y | N | 路由路径: | |
| 7 | position | varchar | 32 | 0 | Y | N | 位置: | |
| 8 | mode | varchar | 32 | 0 | N | N | _blank | 跳转方式: |
| 9 | add | tinyint | 3 | 0 | N | N | 1 | 是否可增加: |
| 10 | del | tinyint | 3 | 0 | N | N | 1 | 是否可删除: |
| 11 | set | tinyint | 3 | 0 | N | N | 1 | 是否可修改: |
| 12 | get | tinyint | 3 | 0 | N | N | 1 | 是否可查看: |
| 13 | field_add | text | 65535 | 0 | Y | N | 添加字段: | |
| 14 | field_set | text | 65535 | 0 | Y | N | 修改字段: | |
| 15 | field_get | text | 65535 | 0 | Y | N | 查询字段: | |
| 16 | table_nav_name | varchar | 500 | 0 | Y | N | 跨表导航名称: | |
| 17 | table_nav | varchar | 500 | 0 | Y | N | 跨表导航: | |
| 18 | option | text | 65535 | 0 | Y | N | 配置: | |
| 19 | create_time | timestamp | 19 | 0 | N | N | CURRENT_TIMESTAMP | 创建时间: |
| 20 | update_time | timestamp | 19 | 0 | N | N | CURRENT_TIMESTAMP | 更新时间: |
| 编号 | 名称 | 数据类型 | 长度 | 小数位 | 允许空值 | 主键 | 默认值 | 说明 |
| 1 | employee_users_id | int | 10 | 0 | N | Y | 员工用户ID | |
| 2 | employee_name | varchar | 64 | 0 | Y | N | 员工姓名 | |
| 3 | employee_gender | varchar | 64 | 0 | Y | N | 员工性别 | |
| 4 | contact_number | varchar | 64 | 0 | Y | N | 联系电话 | |
| 5 | employee_id | varchar | 64 | 0 | N | N | 员工工号 | |
| 6 | examine_state | varchar | 16 | 0 | N | N | 已通过 | 审核状态 |
| 7 | user_id | int | 10 | 0 | N | N | 0 | 用户ID |
| 8 | create_time | datetime | 19 | 0 | N | N | CURRENT_TIMESTAMP | 创建时间 |
| 9 | update_time | timestamp | 19 | 0 | N | N | CURRENT_TIMESTAMP | 更新时间 |
| 编号 | 名称 | 数据类型 | 长度 | 小数位 | 允许空值 | 主键 | 默认值 | 说明 |
| 1 | hits_id | int | 10 | 0 | N | Y | 点赞ID: | |
| 2 | user_id | int | 10 | 0 | N | N | 0 | 点赞人: |
| 3 | create_time | timestamp | 19 | 0 | N | N | CURRENT_TIMESTAMP | 创建时间: |
| 4 | update_time | timestamp | 19 | 0 | N | N | CURRENT_TIMESTAMP | 更新时间: |
| 5 | source_table | varchar | 255 | 0 | Y | N | 来源表: | |
| 6 | source_field | varchar | 255 | 0 | Y | N | 来源字段: | |
| 7 | source_id | int | 10 | 0 | N | N | 0 | 来源ID: |
| 编号 | 名称 | 数据类型 | 长度 | 小数位 | 允许空值 | 主键 | 默认值 | 说明 |
| 1 | manage_users_id | int | 10 | 0 | N | Y | 管理用户ID | |
| 2 | management_name | varchar | 64 | 0 | Y | N | 管理姓名 | |
| 3 | managing_gender | varchar | 64 | 0 | Y | N | 管理性别 | |
| 4 | contact_number | varchar | 64 | 0 | Y | N | 联系电话 | |
| 5 | management_id | varchar | 64 | 0 | N | N | 管理工号 | |
| 6 | examine_state | varchar | 16 | 0 | N | N | 已通过 | 审核状态 |
| 7 | user_id | int | 10 | 0 | N | N | 0 | 用户ID |
| 8 | create_time | datetime | 19 | 0 | N | N | CURRENT_TIMESTAMP | 创建时间 |
| 9 | update_time | timestamp | 19 | 0 | N | N | CURRENT_TIMESTAMP | 更新时间 |
| 编号 | 名称 | 数据类型 | 长度 | 小数位 | 允许空值 | 主键 | 默认值 | 说明 |
| 1 | monthly_analysis_id | int | 10 | 0 | N | Y | 月度分析ID | |
| 2 | title_name | varchar | 64 | 0 | Y | N | 标题名称 | |
| 3 | analysis_date | date | 10 | 0 | Y | N | 分析日期 | |
| 4 | employee_name | varchar | 64 | 0 | Y | N | 员工姓名 | |
| 5 | attendance_days | int | 10 | 0 | Y | N | 0 | 出勤天数 |
| 6 | analysis_remarks | text | 65535 | 0 | Y | N | 分析备注 | |
| 7 | create_time | datetime | 19 | 0 | N | N | CURRENT_TIMESTAMP | 创建时间 |
| 8 | update_time | timestamp | 19 | 0 | N | N | CURRENT_TIMESTAMP | 更新时间 |
| 编号 | 名称 | 数据类型 | 长度 | 小数位 | 允许空值 | 主键 | 默认值 | 说明 |
| 1 | notice_announcement_id | int | 10 | 0 | N | Y | 通知公告ID | |
| 2 | announcement_number | varchar | 64 | 0 | Y | N | 公告编号 | |
| 3 | announcement_title | varchar | 64 | 0 | Y | N | 公告标题 | |
| 4 | announcement_date | date | 10 | 0 | Y | N | 公告日期 | |
| 5 | announcement_image | varchar | 255 | 0 | Y | N | 公告图片 | |
| 6 | announcement_content | text | 65535 | 0 | Y | N | 公告内容 | |
| 7 | create_time | datetime | 19 | 0 | N | N | CURRENT_TIMESTAMP | 创建时间 |
| 8 | update_time | timestamp | 19 | 0 | N | N | CURRENT_TIMESTAMP | 更新时间 |
| 编号 | 名称 | 数据类型 | 长度 | 小数位 | 允许空值 | 主键 | 默认值 | 说明 |
| 1 | sensitive_vocabulary_id | int | 10 | 0 | N | Y | 敏感词汇ID | |
| 2 | sensitive_vocabulary | varchar | 64 | 0 | Y | N | 敏感词汇 | |
| 3 | create_time | datetime | 19 | 0 | N | N | CURRENT_TIMESTAMP | 创建时间 |
| 4 | update_time | timestamp | 19 | 0 | N | N | CURRENT_TIMESTAMP | 更新时间 |
| 编号 | 名称 | 数据类型 | 长度 | 小数位 | 允许空值 | 主键 | 默认值 | 说明 |
| 1 | upload_id | int | 10 | 0 | N | Y | 上传ID | |
| 2 | name | varchar | 64 | 0 | Y | N | 文件名 | |
| 3 | path | varchar | 255 | 0 | Y | N | 访问路径 | |
| 4 | file | varchar | 255 | 0 | Y | N | 文件路径 | |
| 5 | display | varchar | 255 | 0 | Y | N | 显示顺序 | |
| 6 | father_id | int | 10 | 0 | Y | N | 0 | 父级ID |
| 7 | dir | varchar | 255 | 0 | Y | N | 文件夹 | |
| 8 | type | varchar | 32 | 0 | Y | N | 文件类型 |
| 编号 | 名称 | 数据类型 | 长度 | 小数位 | 允许空值 | 主键 | 默认值 | 说明 |
| 1 | user_id | mediumint | 8 | 0 | N | Y | 用户ID:[0,8388607]用户获取其他与用户相关的数据 | |
| 2 | state | smallint | 5 | 0 | N | N | 1 | 账户状态:[0,10](1可用|2异常|3已冻结|4已注销) |
| 3 | user_group | varchar | 32 | 0 | Y | N | 所在用户组:[0,32767]决定用户身份和权限 | |
| 4 | login_time | timestamp | 19 | 0 | N | N | CURRENT_TIMESTAMP | 上次登录时间: |
| 5 | phone | varchar | 11 | 0 | Y | N | 手机号码:[0,11]用户的手机号码,用于找回密码时或登录时 | |
| 6 | phone_state | smallint | 5 | 0 | N | N | 0 | 手机认证:[0,1](0未认证|1审核中|2已认证) |
| 7 | username | varchar | 16 | 0 | N | N | 用户名:[0,16]用户登录时所用的账户名称 | |
| 8 | nickname | varchar | 16 | 0 | Y | N | 昵称:[0,16] | |
| 9 | password | varchar | 64 | 0 | N | N | 密码:[0,32]用户登录所需的密码,由6-16位数字或英文组成 | |
| 10 | | varchar | 64 | 0 | Y | N | 邮箱:[0,64]用户的邮箱,用于找回密码时或登录时 | |
| 11 | email_state | smallint | 5 | 0 | N | N | 0 | 邮箱认证:[0,1](0未认证|1审核中|2已认证) |
| 12 | avatar | varchar | 255 | 0 | Y | N | 头像地址:[0,255] | |
| 13 | open_id | varchar | 255 | 0 | Y | N | 针对获取用户信息字段 | |
| 14 | create_time | timestamp | 19 | 0 | N | N | CURRENT_TIMESTAMP | 创建时间: |
| 15 | vip_level | varchar | 255 | 0 | Y | N | 会员等级 | |
| 16 | vip_discount | double | 11 | 2 | Y | N | 0.00 | 会员折扣 |
| 编号 | 名称 | 数据类型 | 长度 | 小数位 | 允许空值 | 主键 | 默认值 | 说明 |
| 1 | group_id | mediumint | 8 | 0 | N | Y | 用户组ID:[0,8388607] | |
| 2 | display | smallint | 5 | 0 | N | N | 100 | 显示顺序:[0,1000] |
| 3 | name | varchar | 16 | 0 | N | N | 名称:[0,16] | |
| 4 | description | varchar | 255 | 0 | Y | N | 描述:[0,255]描述该用户组的特点或权限范围 | |
| 5 | source_table | varchar | 255 | 0 | Y | N | 来源表: | |
| 6 | source_field | varchar | 255 | 0 | Y | N | 来源字段: | |
| 7 | source_id | int | 10 | 0 | N | N | 0 | 来源ID: |
| 8 | register | smallint | 5 | 0 | Y | N | 0 | 注册位置: |
| 9 | create_time | timestamp | 19 | 0 | N | N | CURRENT_TIMESTAMP | 创建时间: |
| 10 | update_time | timestamp | 19 | 0 | N | N | CURRENT_TIMESTAMP | 更新时间: |
5关键模块的设计与实现
5.1登录模块
管理员、用户在登录界面输入账号+密码,完成验证,点击“登录”按钮,系统在用户数据库表中会对管理员、用户的账号进行匹配,账号+密码正确的话,就会登录到系统中各个用户的主管理界面,否则提示对应的信息,返回到登录的界面,其主界面展示如下图4.1所示。

图5.1 登录界面图
5.2后台首页模块
用户登陆成功后,会进入系统后台首页,可以看到系统的一些数据统计图和操作快捷入口,其主界面展示如下图所示。

图5.2 后台首页界面图
5.3用户管理模块
管理员可以对系统中所有的用户角色进行管控,包含了管理员、员工用户、管理用户三种角色,如果需要添加新的用户,点击页面中的“添加”按钮根据提示输入上用户信息,点击“提交”以后在对应的用户界面就可以查看到了,可以点击用户后面的“删除”按钮直接删除某一用户。界面如下图所示。

图5.3 用户管理界面图
5.4通知公告管理模块
点击“通知公告管理”这个菜单,可以对系统中的通知和公告进行管理,包括通知和公告的编辑、删除等操作。通知公告管理界面如下图所示。

图5.4通知公告管理界面图
5.5考勤信息管理模块
点击“考勤信息管理”菜单,管理员和管理人员可以查看和管理员工的考勤信息,包括考勤记录的导入、修改和删除等操作。员工用户可以查看和管理自己的考勤信息,包括进行考勤信息录入等操作。界面如下图所示。

图5.5 管理员、管理人员考勤信息管理界面图

图5.6 员工考勤信息录入界面图
5.6考勤分析管理模块
管理员和管理人员点击“考勤分析管理”这一菜单会显示考勤分析列表、考勤分析添加这两个子菜单,支持输入关键词对考勤分析信息进行查询,如果想要添加新的考勤分析信息,点击“添加”按钮,输入相关信息,点击“提交”按钮就可以添加了,同时可以选择某一条考勤分析信息,点击“删除”进行删除。界面如下图所示。

图5.7考勤分析管理界面图
5.7月度分析管理模块
管理员和管理人员点击“考勤分析管理”这一菜单,可以查看和分析每个月的考勤情况,包括出勤天数等指标。界面如下图所示。

图5.8 月度分析列表界面图
6系统测试
6.1测试定义
系统测试的主要目的是判断系统是否能够正常运行,功能模块是否能够实现操作,并检查程序代码中是否存在错误。在开发过程中,进行系统测试是一个重要的问题。即使系统的完成度再高,进行程序测试时仍可能发现之前未曾发现的错误。
测试不仅仅是系统开发的开始阶段,而且应贯穿整个系统的生命周期。评估系统质量的方法不仅限于代码和过程的检查,还应与软件设计工作和历史需求分析密切相关。系统错误并不一定是代码错误,它们可能出现在设计摘要和设计细节阶段,甚至可能在需求分析阶段就存在问题。从实际情况来看,最初的问题可能只是一个小错误,但根据“按钮效应”,如果按钮后面的按钮位置错了,那么所有的按钮位置都会错乱。对于系统而言也是一样的,随着开发的进展,错误将变得越来越严重。因此,对系统进行测试非常重要,在早期发现系统中存在的问题,以确保系统能够正常稳定地运行。
在测试系统时,开发人员应站在用户的角度处理测试工作,而目前主要的测试方法是黑盒测试。测试的目标可以总结为以下几点:首先,确保用户界面与用户需求一致,确保界面设置和设计风格统一;其次,创新设计接口符合规范的设计标准,并具有独特的审美特征;最后,满足人类传统接口的审美需求,不要盲目追求独特性,合理规划布局,符合审美标准。通过测试,可以提高系统的质量和可靠性,满足用户的需求,并确保系统能够良好地运行。
6.2测试目的
对任何系统而言,测试都是必不可少的环节,测试可以发现系统存在的很多问题,所有的软件上线之前,都应该进行充足的测试之后才能保证上线后不会Bug频发,或者是功能不满足需求等问题的发生。下面分别从单元测试,功能测试和用例测试来对系统进行测试以保证系统的稳定性和可靠性。
6.3功能测试
下表是系统登录功能测试用例,检测了用户名和密码的不同的输入情况,观察系统的响应情况。得出该功能达到了设计目标。
表6-1 系统登录功能测试用例
| 功能描述 | 用于系统登录 | |
| 测试目的 | 检测登录时的合法性检查 | |
| 测试数据以及操作 | 预期结果 | 实际结果 |
| 输入的用户名和密码带有非法字符 | 提示用户名或者密码错误 | 与预期结果一致 |
| 输入的用户名或者密码为空 | 提示用户名或者密码错误 | 与预期结果一致 |
| 输入的用户名和密码不存在 | 提示用户名或者密码错误 | 与预期结果一致 |
| 输入正确的用户名和密码 | 登录成功 | 与预期结果一致 |
下表是考勤信息管理功能的测试用例,检测了考勤信息管理中对考勤信息信息的增加,删除,修改,查询操作是否成功运行。观察系统的响应情况,得出该功能也达到了设计目标,系统运行正确。
前置条件;用户登录系统。
表6-2 考勤信息管理的测试用例
| 功能描述 | 用于考勤信息管理 | |
| 测试目的 | 检测考勤信息管理时的各种操作的运行情况 | |
| 测试数据以及操作 | 预期结果 | 实际结果 |
| 点击添加考勤信息,必填项合法输入,点击保存 | 提示添加成功 | 与预期结果一致 |
| 点击添加考勤信息,必填项输入不合法,点击保存 | 提示必填项不能为空 | 与预期结果一致 |
| 点击修改考勤信息,必填项修改为空,点击保存 | 提示必填项不能为空 | 与预期结果一致 |
| 点击修改考勤信息,必填项输入不合法,点击保存 | 提示必填项不能为空 | 与预期结果一致 |
| 点击删除考勤信息,选择考勤信息删除 | 提示删除成功 | 与预期结果一致 |
| 点击搜索考勤信息,输入存在的员工姓名 | 查找出考勤信息 | 与预期结果一致 |
| 点击搜索考勤信息,输入不存在的员工姓名 | 不显示考勤信息 | 与预期结果一致 |
下表是考勤分析管理功能的测试用例,检测了考勤分析管理中对考勤分析信息的增加,删除,修改,查询操作是否成功运行。观察系统的响应情况,得出该功能也达到了设计目标,系统运行正确。
前置条件;用户登录系统。
表6-3 考勤分析管理的测试用例
| 功能描述 | 用于考勤分析管理 | |
| 测试目的 | 检测考勤分析管理时的各种操作的运行情况 | |
| 测试数据以及操作 | 预期结果 | 实际结果 |
| 点击添加考勤分析,必填项合法输入,点击保存 | 提示添加成功 | 与预期结果一致 |
| 点击添加考勤分析,必填项输入不合法,点击保存 | 提示必填项不能为空 | 与预期结果一致 |
| 点击修改考勤分析,必填项修改为空,点击保存 | 提示必填项不能为空 | 与预期结果一致 |
| 点击修改考勤分析,必填项输入不合法,点击保存 | 提示必填项不能为空 | 与预期结果一致 |
| 点击删除考勤分析,选择考勤分析删除 | 提示删除成功 | 与预期结果一致 |
| 点击搜索考勤分析,输入存在的考勤分析类型 | 查找出考勤分析 | 与预期结果一致 |
| 点击搜索考勤分析,输入不存在的考勤分析类型 | 不显示考勤分析 | 与预期结果一致 |
6.4性能测试
我们对线上系统进行了压力测试,使用了阿里云PTS(Performance Testing Service)性能测试服务。线上服务器环境为:1核心CPU,1G内存,1Mbps公网带宽,Centos7.0操作系统。
在压测过程中,我们使用了两台并发机器,每台机器有20个用户同时访问系统的主页、登录、数据查询和数据维护等模块。测试结果显示,在40个用户同时访问时,数据管理相关页面的响应时间甚至达到了7秒。通过查看服务器出网流量,我们发现已经达到了1381kb/s的带宽使用量,这表明服务器的带宽已经达到峰值。如果系统使用5Mbps的带宽,系统的响应时间和TPS将会大大增加。
在整个测试过程中,CPU的使用率仅为8%,这说明带宽瓶颈对系统的影响非常严重。
综上所述,我们的测试结果表明,当前系统在给定的1Mbps带宽下,面对40个并发用户的访问时,数据管理相关页面的响应时间较长。这主要是由于带宽限制导致的,而CPU的使用率较低。因此,如果系统能够使用更高的带宽,系统的响应时间和吞吐量将得到显著提升。
结论
优联人力员工考勤系统的设计是通过互联网实现信息化的系统。在这个过程中,我整合了我四年来所学的专业知识,进行了开发设计。然而,在真正动手实践的时候,我面临了许多问题,既有技术上的困难,也有自己在程序开发方面经验较少的挑战。面对这些问题,我的自信心受到了一些打击,但我迅速调整了自己的状态,并通过与老师和同学的讨论,解决了所有的困难。
毕业设计是我们将所学知识应用于实际的最佳体现,也是对我们四年来所学专业知识和技术应用情况的考核。通过这样的毕业设计,我能够更好地锻炼自己,复习和应用所学的知识,同时也是一种训练和实践。优联人力员工考勤系统的实现不仅巩固了我以前的知识,还通过结合技术的运用进行了深入的了解,并结合了跨学科效果的理解。
在未来的工作中,我仍然会努力提升我的计算机技术,以便在后续的平台开发中更好地实现需求功能。我相信自己能够胜任更多的工作,并在工作领域做出更大的贡献。
回顾整个毕业设计的过程,我不仅付出了努力和汗水,也收获了许多难以忘怀的美好经历。尽管在系统开发过程中遇到了各种困难,但我一直在不断研究和探索。虽然系统还存在一些不足之处,但通过这次编程工作,我增加了更多的信心,相信在未来的道路上,我会变得更好。
参考文献
[1]I. K B ,A. D S .Model and Implementation of a Open-Code Staff Appraisal System for Small and Medium Enterprises[J].Optoelectronics, Instrumentation and Data Processing,2023,59(3):365-371.
[2]Sam S S ,Baby A .Psychological improvement in Employee Productivity by Maintaining Attendance System using Machine Learning Behavior[J].Journal of Community Psychology,2022,51(1):270-283.
[3]钱俊亮,田卉.考勤管理系统的设计与实现[J].数字传媒研究,2022,39(05):53-56.
[4]宋琦.防欺骗人脸识别算法及其在港口考勤中的应用研究[D].武汉理工大学,2022.DOI:10.27381/d.cnki.gwlgu.2022.000396.
[5]钟娟,马开聪.基于安卓及云服务平台的考勤管理系统[J].湖北工程学院学报,2021,41(06):77-84.
[6]靳尹,骆文杰,江朝晖.基于人脸识别的企业考勤系统设计与实现[J].智能计算机与应用,2021,11(05):152-154+159.
[7]靳尹.基于人脸识别的企业移动考勤系统设计与实现[D].合肥工业大学,2021.DOI:10.27101/d.cnki.ghfgu.2021.001097.
[8]王鑫,乐晋昆.基于人脸识别的企业考勤系统分析与设计[J].电子世界,2021,(03):158-159.DOI:10.19353/j.cnki.dzsj.2021.03.067.
[9]殷健.浅谈指纹考勤系统在医院管理中的实践应用[J].继续医学教育,2020,34(11):47-48.
[10]张沙沙.基于卷积神经网络的选煤厂人脸识别考勤系统[D].西安科技大学,2020.DOI:10.27397/d.cnki.gxaku.2020.000518.
[11]程文静.基于IFML的公司考勤信息管理系统的开发[D].首都经济贸易大学,2020.DOI:10.27338/d.cnki.gsjmu.2020.001058.
[12]聂毓谣.基于数据库的员工考勤系统设计与实现[J].电脑知识与技术,2020,16(01):56-58+87.DOI:10.14004/j.cnki.ckt.2020.0026.
[13]冯汝君.基于MIS的RS公司考勤系统设计及实施研究[D].天津大学,2019.DOI:10.27356/d.cnki.gtjdu.2019.003370.
[14]王鑫,森源人力资源管理系统.河南省,河南森源重工有限公司,2019-09-24.
[15]马炳周.基于Android的考勤系统的设计方案[J].中国新通信,2019,21(18):48-49.
[16]Munshi A ,Aljojo N ,Zainol A , et al.Employee Attendance Monitoring System by Applying the Concept of Enterprise Resource Planning (ERP)[J].International Journal of Education and Management Engineering(IJEME),2019,9(5):1-9.
[17]曹智.基于SSM框架的企业人事管理考勤系统的设计与实现[D].电子科技大学,2019.DOI:10.27005/d.cnki.gdzku.2019.000414.
[18]陈鑫.上海联璧公司人事管理系统设计与实现[D].大连理工大学,2019.DOI:10.26991/d.cnki.gdllu.2019.004269.
[19]李宏坤,郑光勇,谢舞等.基于spring boot框架的公司考勤系统的研究与设计[J].电脑知识与技术,2019,15(18):55-56.DOI:10.14004/j.cnki.ckt.2019.1949.
[20]武煜婷.包钢员工考勤系统的设计与实现[D].内蒙古科技大学,2019.DOI:10.27724/d.cnki.gnmgk.2019.000125.
致谢
在本文的结尾,我想要衷心感谢我的导师和团结友爱的同学们对我的帮助和鼓励。大学生活即将结束,我无法找到足够的词语来表达我内心最深切的感激之情。特别感谢我的指导老师,在选题过程中与我进行了深入的交流,并在毕业设计期间给予了我指导。四年的学习生活使我受益匪浅,老师们丰富的学术知识和认真负责的学习态度给予了我很多启发。在此,我由衷地感谢那些曾经给予我帮助和指导的老师们!
我们的论文得益于许多学者的贡献,他们的研究成果为我们提供了宝贵的指导,使我们能够更好地完成这篇文章。感谢我的同学和朋友们在我的写作和排版过程中给予的热情帮助,使我能够相对顺利地完成了这篇论文。
感谢在大学里遇见的朋友们,你们给了我无数的温暖和快乐,在我这四年的校园生活中留下了许多美好的回忆。最后,感谢我的父母、辅导员、班长,以及室友们对我大学生活上的关心和理解,让我能够保持乐观并追求自己所热爱的事物。尽管我的能力有限,但我仍然努力完善了这篇论文,并真诚地希望各位老师和同学能够给予宝贵的指导和意见!
625

被折叠的 条评论
为什么被折叠?



