系列文章目录
I.MX6ULL EPIT 定时器实验
I.MX6ULL EPIT 定时器实验
一、前言
定时器是最常用的外设,常常需要使用定时器来完成精准的定时功能,I.MX6U 提供了多种硬件定时器,有些定时器功能非常强大。本节我们从最基本的 EPIT 定时器开始,学习如何配置 EPIT 定时器,使其按照给定的时间,周期性的产生定时器中断,在定时器中断里面我们可以做其它的处理,比如翻转 LED 灯
二、EPIT 定时器简介
EPIT 的全称是:Enhanced Periodic Interrupt Timer,直译过来就是增强的周期中断定时器,它主要是完成周期性中断定时的。学过 STM32 的话应该知道,STM32 里面的定时器还有很多其它的功能,比如输入捕获、PWM 输出等等。但是 I.MX6U 的 EPIT 定时器只是完成周期性中断定时的,仅此一项功能!至于输入捕获、PWM 输出等这些功能,I.MX6U 由其它的外设来完成。
EPIT 是一个 32 位定时器,在处理器几乎不用介入的情况下提供精准的定时中断,软件使能以后 EPIT 就会开始运行,EPIT 定时器有如下特点:
①、时钟源可选的 32 位向下计数器。
②、12 位的分频值。
③、当计数值和比较值相等的时候产生中断。
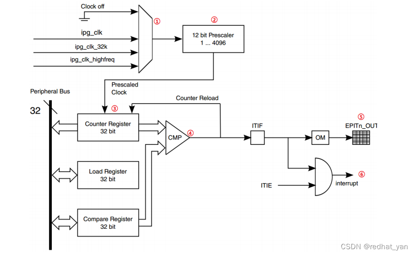
EPIT 定时器结构如图所示:

图中各部分的功能如下:
①、这是个多路选择器,用来选择 EPIT 定时器的时钟源,EPIT 共有 3 个时钟源可选择,ipg_clk、ipg_clk_32k 和 ipg_clk_highfreq。
②、这是一个 12 位的分频器,负责对时钟源进行分频,12 位对应的值是 0~4095,对应着
1~4096 分频。
③、经过分频的时钟进入到 EPIT 内部,在 EPIT 内部有三个重要的寄存器:计数寄存器
(EPIT_CNR)、加载寄存器(EPIT_LR)和比较寄存器(EPIT_CMPR),这三个寄存器都是 32 位的。
EPIT 是一个向下计数器,也就是说给它一个初值,它就会从这个给定的初值开始递减,直到减
为 0,计数寄存器里面保存的就是当前的计数值。如果 EPIT 工作在 set-and-forget 模式下,当计数寄存器里面的值减少到 0,EPIT 就会重新从加载寄存器读取数值到计数寄存器里面,重新开始向下计数。比较寄存器里面保存的数值用于和计数寄存器里面的计数值比较,如果相等的话就会产生一个比较事件。
④、比较器。
⑤、EPIT 可以设置引脚输出,如果设置了的话就会通过指定的引脚输出信号。
⑥、产生比较中断,也就是定时中断。
EPIT 定时器有两种工作模式:set-and-forget 和 free-running,这两个工作模式的区别如下:
set-and-forget 模式:EPITx_CR(x=1,2)寄存器的 RLD 位置 1 的时候 EPIT 工作在此模式下,在此模式下 EPIT 的计数器从加载寄存器 EPITx_LR 中获取初始值,不能直接向计数器寄存器写入数据。不管什么时候,只要计数器计数到 0,那么就会从加载寄存器 EPITx_LR 中重新加载数据到计数器中,周而复始。
free-running 模式:EPITx_CR 寄存器的 RLD 位清零的时候 EPIT 工作在此模式下,当计数器计数到0以后会重新从0XFFFFFFFF开始计数,并不是从加载寄存器EPITx_LR中获取数据。
接下来看一下 EPIT 重要的几个寄存器,第一个就是 EPIT 的配置寄存器 EPITx_CR,此寄存器的结构如图所示:
寄存器 EPITx_CR 我们用到的重要位如下:
CLKSRC(bit25:24):EPIT 时钟源选择位,为 0 的时候关闭时钟源,1 的时候选择选择Peripheral 时钟(ipg_clk),为 2 的时候选择 High-frequency 参考时钟(ipg_clk_highfreq),为 3 的时候选择 Low-frequency 参考时钟(ipg_clk_32k)。在本例程中,我们设置为 1,也就是选择 ipg_clk作为 EPIT 的时钟源,ipg_clk=66MHz。
PRESCALAR(bit15:4):EPIT 时钟源分频值,可设置范围 0~4095,分别对应 1~4096 分频。
RLD(bit3):EPIT 工作模式,为 0 的时候工作在 free-running 模式,为 1 的时候工作在 setand-forget 模式。本章例程设置为 1,也就是工作在 set-and-forget 模式。
OCIEN(bit2):比较中断使能位,为 0 的时候关闭比较中断,为 1 的时候使能比较中断,本章试验要使能比较中断。
ENMOD(bit1):设置计数器初始值,为 0 时计数器初始值等于上次关闭 EPIT 定时器以后计数器里面的值,为 1 的时候来源于加载寄存器。
EN(bit0):EPIT 使能位,为 0 的时候关闭 EPIT,为 1 的时候使能 EPIT。
寄存器 EPITx_SR 结构体如图所示:

寄存器 EPITx_SR 只有一个位有效,那就是 OCIF(bit0),这个位是比较中断标志位,为 0 的时候表示没有比较事件发生,为 1 的时候表示有比较事件发生。当比较中断发生以后需要手动清除此位,此位是写 1 清零的。
寄存器 EPITx_LR、EPITx_CMPR 和 EPITx_CNR 分别为加载寄存器、比较寄存器和计数寄
存器,这三个寄存器都是用来存放数据的。
关于 EPIT 的寄存器就介绍到这里,关于这些寄存器详细的描述,请参考《I.MX6ULL 参考手册》第 1174 页的 24.6 小节。本节我们使用 EPIT 产生定时中断,然后在中断服务函数里面翻转 LED0,接下来以 EPIT1 为例,讲解需要哪些步骤来实现这个功能。EPIT 的配置步骤如下:
1、设置 EPIT1 的时钟源
设置寄存器 EPIT1_CR 寄存器的 CLKSRC(bit25:24)位,选择 EPIT1 的时钟源。
2、设置分频值
设置寄存器 EPIT1_CR 寄存器的 PRESCALAR(bit15:4)位,设置分频值。
3、设置工作模式
设置寄存器 EPIT1_CR 的 RLD(bit3)位,设置 EPTI1 的工作模式。
4、设置计数器的初始值来源
设置寄存器 EPIT1_CR 的 ENMOD(bit1)位,设置计数器的初始值来源。
5、使能比较中断
我们要使用到比较中断,因此需要设置寄存器 EPIT1_CR 的 OCIEN(bit2)位,使能比较中断。
6、设置加载值和比较值
设置寄存器 EPIT1_LR 中的加载值和寄存器 EPIT1_CMPR 中的比较值,通过这两个寄存器就可以决定定时器的中断周期。
7、EPIT1 中断设置和中断服务函数编写
使能 GIC 中对应的 EPIT1 中断,注册中断服务函数,如果需要的话还可以设置中断优先级。最后编写中断服务函数。
8、使能 EPIT1 定时器
配置好 EPIT1 以后就可以使能 EPIT1 了,通过寄存器 EPIT1_CR 的 EN(bit0)位来设置。通过以上几步我们就配置好 EPIT 了,通过 EPIT 的比较中断来实现 LED0 的翻转。
三、硬件原理分析
本试验用到的资源如下:
①、LED0。
②、 定时器 EPTI1。
本实验通过 EPTI1 的中断来控制 LED0 的亮灭。
打开 I.MX6U-ALPHA 开发板底板原理图,I.MX6UALPHA 开发板上有一个 LED 灯,原理图如下所示:

从图可以看出,LED0 接到了 GPIO_3 上,GPIO_3 就是 GPIO1_IO03,当 GPIO1_IO03
输出低电平(0)的时候发光二极管 LED0 就会导通点亮,当 GPIO1_IO03 输出高电平(1)的时候发光二极管 LED0 不会导通,因此 LED0 也就不会点亮。所以 LED0 的亮灭取决于 GPIO1_IO03的输出电平,输出 0 就亮,输出 1 就灭。
四、实验程序编写
本章实验在这章文章的实验的基础上完成,更改工程名字为“epit_timer”,然后在 bsp 文件夹下创建名为“epittimer”的文件夹,然后在 bsp/epittimer 中新建 bsp_epittimer.c 和 bsp_epittimer.h 这两个文件。在 bsp_epittimer.h 中输入如下内容:
1 #ifndef _BSP_EPITTIMER_H
2 #define _BSP_EPITTIMER_H
13 #include "imx6ul.h"
14
15 /* 函数声明 */
16 void epit1_init(unsigned int frac, unsigned int value);
17 void epit1_irqhandler(void);
18
19 #endif
bsp_epittimer.h 文件很简单,就是一些函数声明。然后在 bsp_epittimer.c 中输入如下内容:
1 #include "bsp_epittimer.h"
2 #include "bsp_int.h"
3 #include "bsp_led.h"
4
5 /*
6 * @description : 初始化 EPIT 定时器.
7 * EPIT 定时器是 32 位向下计数器,时钟源使用 ipg=66Mhz
8 * @param – frac : 分频值,范围为 0~4095,分别对应 1~4096 分频。
9 * @param - value : 倒计数值。
10 * @return : 无
11 */
12 void epit1_init(unsigned int frac, unsigned int value)
13 {
14 if(frac > 0XFFF)
15 frac = 0XFFF;
16 EPIT1->CR = 0; /* 先清零 CR 寄存器 */
17
18 /*
19 * CR 寄存器:
20 * bit25:24 01 时钟源选择 Peripheral clock=66MHz
21 * bit15:4 frac 分频值
22 * bit3: 1 当计数器到 0 的话从 LR 重新加载数值
23 * bit2: 1 比较中断使能
24 * bit1: 1 初始计数值来源于 LR 寄存器值
25 * bit0: 0 先关闭 EPIT1
26 */
27 EPIT1->CR = (1<<24 | frac << 4 | 1<<3 | 1<<2 | 1<<1);
28 EPIT1->LR = value; /* 加载寄存器值 */
29 EPIT1->CMPR = 0; /* 比较寄存器值 */
30
31 /* 使能 GIC 中对应的中断 */
32 GIC_EnableIRQ(EPIT1_IRQn);
33
34 /* 注册中断服务函数 */
35 system_register_irqhandler(EPIT1_IRQn,
(system_irq_handler_t)epit1_irqhandler,
NULL);
36 EPIT1->CR |= 1<<0; /* 使能 EPIT1 */
37 }
38
39 /*
40 * @description : EPIT 中断处理函数41 * @param : 无
42 * @return : 无
43 */
44 void epit1_irqhandler(void)
45 {
46 static unsigned char state = 0;
47 state = !state;
48 if(EPIT1->SR & (1<<0)) /* 判断比较事件发生 */
49 {
50 led_switch(LED0, state); /* 定时器周期到,反转 LED */
51 }
52 EPIT1->SR |= 1<<0; /* 清除中断标志位 */
53 }
bsp_epittimer.c 里面有两个函数 epit1_init 和 epit1_irqhandler,分别是 EPIT1 初始化函数和EPIT1 中断处理函数。epit1_init 有两个参数 frac 和 value,其中 frac 是分频值,value 是加载值。
在第 29 行设置比较寄存器为 0,也就是当计数器倒计数到 0 以后就会触发比较中断,因此分频值 frac 和 value 就可以决定中断频率,计算公式如下:
Tout = ((frac +1 )* value) / Tclk;
其中:
Tclk:EPIT1 的输入时钟频率(单位 Hz)。
Tout:EPIT1 的溢出时间(单位 S)。
第 38 行设置了 EPIT1 工作模式为 set-and-forget,并且时钟源为 ipg_clk=66MHz。假如我们现在要设置 EPIT1 中断周期为 500ms,可以设置分频值为 0,也就是 1 分频,这样进入 EPIT1的时钟就是 66MHz。如果要实现 500ms 的中断周期,EPIT1 的加载寄存器就应该为66000000/2=33000000。
函数 epit1_irqhandler 是 EPIT1 的中断处理函数,此函数先读取 EPIT1_SR 寄存器,判断当前的中断是否为比较事件,如果是的话就翻转 LED 灯。最后在退出中断处理函数的时候需要清除中断标志位。
最后就是 main.c 文件了,在 main.c 里面输入如下内容:
1 #include "bsp_clk.h"
2 #include "bsp_delay.h"
3 #include "bsp_led.h"
4 #include "bsp_beep.h"
5 #include "bsp_key.h"
6 #include "bsp_int.h"
7 #include "bsp_epittimer.h"
8
9 /*
10 * @description : main 函数
11 * @param : 无
12 * @return : 无
13 */
14 int main(void)
15 {
16 int_init(); /* 初始化中断(一定要最先调用!) */
17 imx6u_clkinit(); /* 初始化系统时钟 */
18 clk_enable(); /* 使能所有的时钟 */
19 led_init(); /* 初始化 led */
20 beep_init(); /* 初始化 beep */
21 key_init(); /* 初始化 key */
22 epit1_init(0, 66000000/2); /* 初始化 EPIT1 定时器,1 分频
23 * 计数值为:66000000/2,也就是
24 * 定时周期为 500ms。
25 */
26 while(1)
27 {
28 delay(500);
29 }
30
31 return 0;
32 }
main.c 里面就一个 main 函数,第 22 行调用函数 epit1_init 来初始化 EPIT1,分频值为 0,也就是 1 分频,加载寄存器值为 66000000/2=33000000,EPIT1 定时器中断周期为 500ms。第26~29 行的 while 循环里面就只有一个延时函数,没有做其他处理,延时函数都可以取掉。
五、编译下载验证
5.1编写 Makefile 和链接脚本
修改 Makfile 中的 TARGET 为 epit,在 INCDIRS 和 SRCDIRS 中加入“bsp/epittimer”,修
改后的 Makefile 如下:


第 2 行修改变量 TARGET 为“epit”,也就是目标名称为“epit”。
第 15 行在变量 INCDIRS 中添加 EPIT1 驱动头文件(.h)路径。
第 26 行在变量 SRCDIRS 中添加 EPIT1 驱动文件(.c)路径。
链接脚本保持不变。
5.2编译下载
使用 Make 命令编译代码,编译成功以后使用软件 imxdownload 将编译完成的 epit.bin 文
件下载到 SD 卡中,命令如下:
chmod 777 imxdownload //给予 imxdownload 可执行权限,一次即可
./imxdownload epit.bin /dev/sdd //烧写到 SD 卡中,不能烧写到/dev/sda 或 sda1 设备里面!
烧写成功以后将 SD 卡插到开发板的 SD 卡槽中,然后复位开发板。程序运行正常的话LED0 会以 500ms 为周期不断的亮、灭闪烁。
END

478

被折叠的 条评论
为什么被折叠?



