本设计是基于物联网的血压计设计,主要实现以下功能:
1,通过OLED显示温度、心率和血压;
2,可通过语音模块播报血压是否正常;
3,按键控制是否开始测量血压;
4,通过WiFi将数据上传云平台;
标签:STM32、WiFi、血压计、心率检测
题目扩展:家庭血压仪,智能心率监测仪
效果图:

总体资料:

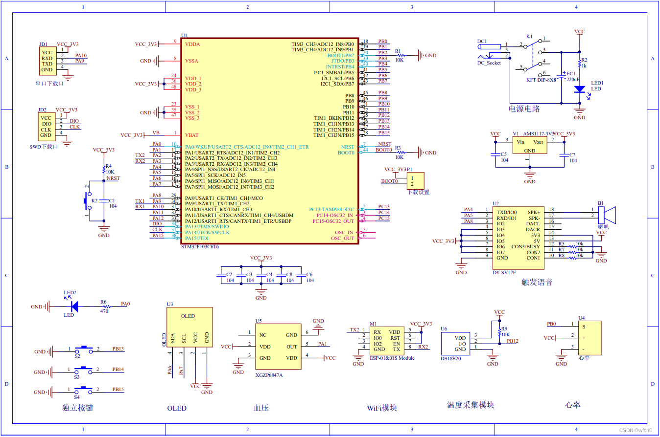
原理图:

软件设计流程:



系统框图:

本设计以STM32F103C6T6单片机为核心控制器,加上其他的模块一起组成基于物联网的血压计的整个系统,其中包含中控部分、输入部分和输出部分。中控部分采用了STM32F103C6T6单片机,其主要作用是获取输入部分数据,经过内部处理,控制输出部分。输入由五部分组成,分别是血压检测模块、DS18B20温度检测模块、心率检测模块、独立按键和供电电路;输出由三部分组成,分别是OLED显示模块、DY-SV17F语音播报模块和WIFI模块。这个系统用到了三个独立按键,第一个按键按下后进行配网,配网完成后通过WIFI模块将血压、温度、和心率上传至云平台,并且可以查看历史曲线;第二个按键是开始准备测量血压,通过血压检测模块检测血压,并把测得的数据显示在OLED显示屏上;第三个按键是语音播报测量结果,把测得的血压值与设置的值进行比较,判断血压是否正常。温度检测模块测得的温度和心率模块测得的心率会实时的显示在OLED显示屏上,并且数据会通过WIFI上传至云平台。

5778

被折叠的 条评论
为什么被折叠?



