编号:
M22033-04M
设计简介:
基础功能:
1、可以通过温度传感器检测温湿度
2、可以通过按键设置温度阈值
3、当温度超过阈值时,蜂鸣器报警
扩展功能:
1、通过蓝牙连接手机并通过手机实现监控
2、通过WiFi连接手机并通过手机实现监控
标签:32单片机、OLED、温度传感器、蓝牙模块、WIFI模块。
资料预览
资料预览
效果图:

总体资料:

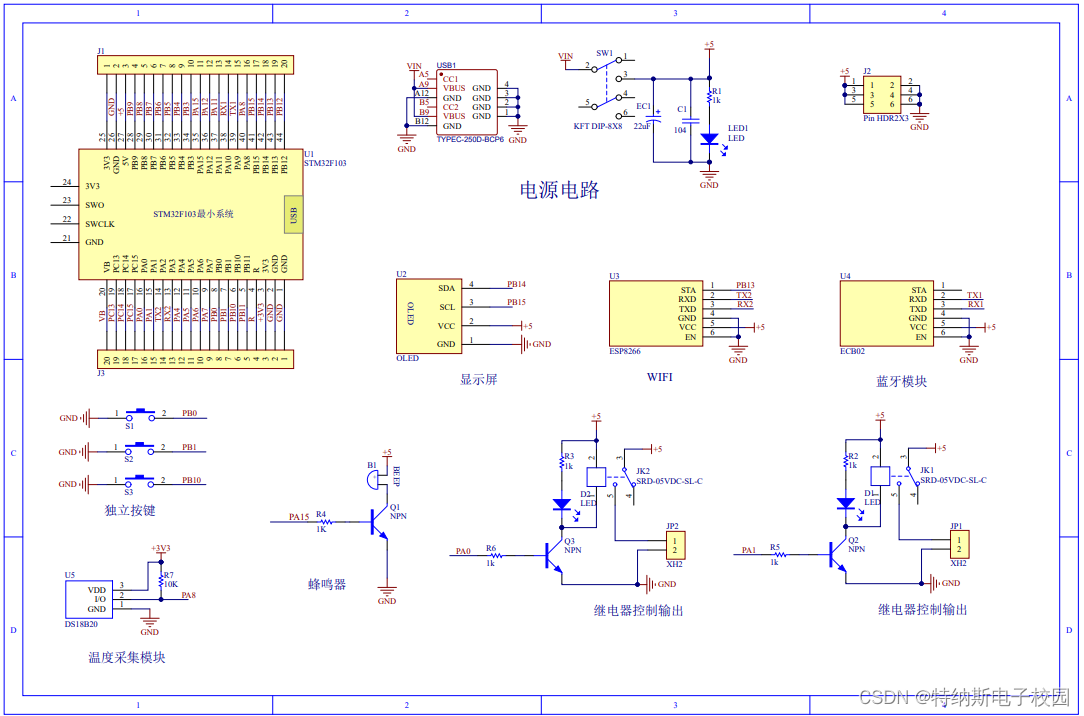
原理图:
软件设计流程:


系统框图:

本设计以STM32F103单片机为核心控制器,加上其他的模块一起组成的基于单片机的温度控制的整个系统,其中包含中控部分、输入部分和输出部分。中控部分采用了STM32F103单片机,其主要作用是获取输入部分数据,经过内部处理,控制输出部分。输入由三部分组成,第一部分是DS18B20温度采集模块,通过该模块可检测当前的温度值;第二部分是独立按键,通过独立按键切换界面、配网和调整温度阈值;第三部分是供电电路,给整个系统进行供电。输出由五部分组成,第一部分是OlED显示屏, 通过该模块可以显示当前温度、温度状态、温度阈值等;第二部分是加热继电器,当温度小于最小温度时,加热继电器闭合,进行加热;第三部分是制冷继电器,当温度大于最大温度时,制冷继电器闭合,进行制冷;第四部分是WIFI模块,通过WIFI连接手机来发送获取的温度值,方便实时监测、且可以设置温度阈值。第五部分是ECB02蓝牙模块,用蓝牙连接手机,可以实时获取温度值和温度状态、同时也可以通过蓝牙连接手机设置阈值。最后一部分是蜂鸣器,当温度不在阈值内时,进行报警。
硬件清单:

该设计采用STM32F103单片机作为核心,结合DS18B20温度传感器监测环境温湿度。用户可通过按键设定温度阈值,当温度超出范围时,蜂鸣器报警。系统还支持通过蓝牙和WIFI模块连接手机进行远程监控和阈值设置,OLED显示屏展示实时信息。

2万+

被折叠的 条评论
为什么被折叠?



