百度搜索“特纳斯电子官网”,然后再搜索标题或者下面编号查看即可
编号:
T0052203M-FZ
设计简介:
本设计是基于STM32的商用厨房监控系统,主要实现以下功能:
1.通过OLED显示温度、烟雾浓度、燃气浓度及其阈值等内容;
2.通过RFID进行供电或供气
3.温度大于温度阈值且烟雾浓度大于烟雾浓度阈值,模拟发生火灾,进行声光报警,水泵继电器打开;
4.燃气浓度大于燃气浓度阈值,进行声光报警,风扇继电器打开;
5.通过WIFI将数据发送给手机,也可以通过手机设置阈值;
标签:STM32、WIFI、OLED、RFID
题目扩展:家庭安全系统
资料预览
效果图:

总体资料:

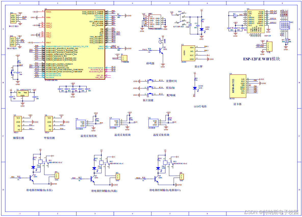
原理图:

软件设计流程:


系统框图:

本设计以STM32F103C6T6单片机为核心控制器,加上其他的模块一起组成基于STM32的商用厨房监控的整个系统,其中包含中控部分、输入部分和输出部分。中控部分采用了STM32F103C6T6单片机,其主要作用是获取输入部分数据,经过内部处理,控制输出部分。输入由六部分组成,第一部分是三个温度传感器,用于检测厨房多出温度;第二部分是烟雾传感器,用于检测当前的烟雾浓度;第三部分是燃气传感器,用于检测当前的燃气浓度;第四部分是RFID读卡器,进行供电或供气。第五部分是三个独立按键,用于配网、切换界面、设置阈值等。第六部分是供电电路,给整个系统供电。输出由四部分组成,第一部分是OLED显示屏,显示当前的温度、烟雾浓度、燃气浓度或阈值等;第二部分是三个继电器,一个是风扇继电器,当燃气泄漏时风扇工作,一个是水泵继电器,当发生火灾时进行灭火,一个是表示电器的继电器;第三部分蜂鸣器和第四部分LED灯组成声光报警器,当发生火灾或燃气泄漏或电器故障时,用于声光报警。
硬件清单:

本文介绍了一款基于STM32的商用厨房监控系统,包括温度、烟雾、燃气监测,RFID供电,OLED显示,WIFI数据传输,以及火灾和燃气泄漏的报警功能。系统通过单片机控制输入输出,实现家庭安全监控。
5364

被折叠的 条评论
为什么被折叠?



