百度搜索“特纳斯电子官网”,然后再搜索标题或者下面编号查看即可
编号:
T1012204C-FZ
设计简介:
本设计是基于单片机的鸡舍电子智能补光器的设计,主要实现以下功能:
1.利用光敏电阻检测环境光照,光照强度低于阈值时可以自动补光。
2.采用温度传感器测量温度,超过设定温度,打开风扇降温。
3.当检测到氨气浓度超过设置的阈值时报警。
4.可以通过按键调整温度、气体、光照的阈值,以及切换界面。
5.显示屏可以显示检测的数值,设置的阈值。
标签:51单片机、LCD1602、DS18B20
题目扩展:智能照明、智能台灯
资料预览
效果图:

总体资料:

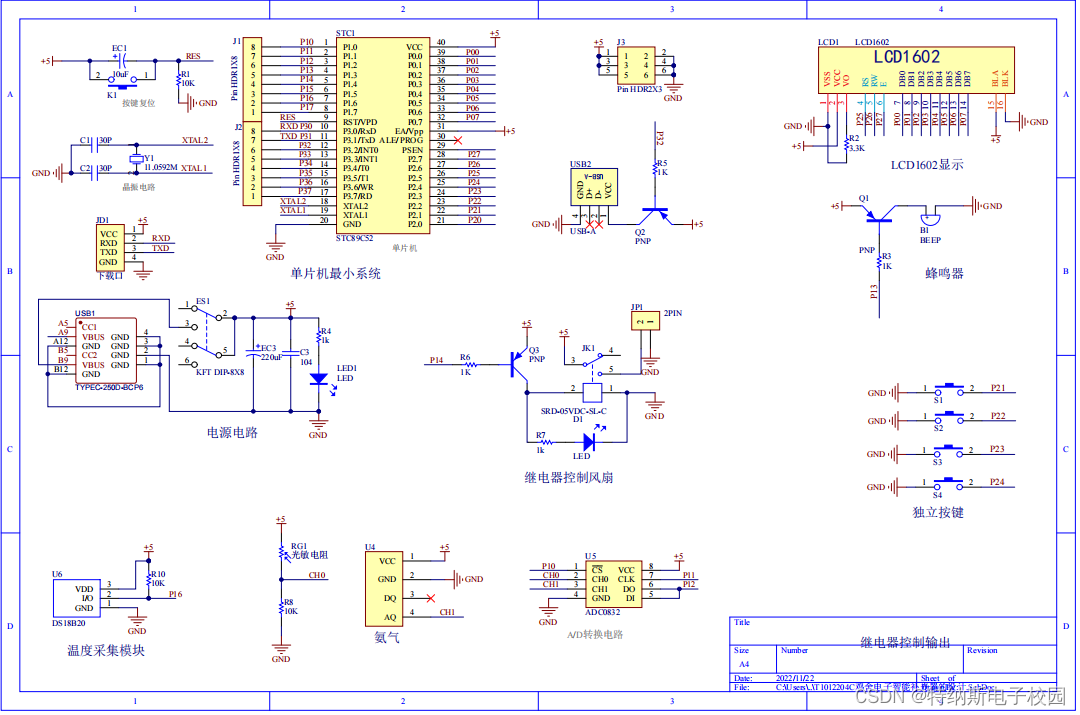
原理图:

软件设计流程:


系统框图:

本设计以STC89C52单片机为核心控制器,加上其他的模块一起组成基于单片机的鸡舍电子智能补光器的设计的整个系统,其中包含中控部分、输入部分和输出部分。中控部分采用了STC89C52单片机,其主要作用是获取输入部分数据,经过内部处理,控制输出部分。输入由五部分组成,第一部分是DS18B20温度传感器,用于检测当前环境温度;第二部分是氨气传感器,用于检测当前的氨气浓度;第三部分是光敏电阻传感器,用于检测光照强度;第四部分是独立按键,用于切换界面、设置阈值、切换模式、开关风扇继电器、USB灯。第五部分是供电电路,给整个系统供电。输出由四部分组成,第一部分是LCD显示屏,显示当前的温度、气体浓度、光照强度及其阈值、模式等;第二部分是模拟风扇的继电器,当温度过高时,模拟风扇的继电器开始工作;第三部分是USB灯,可以手动控制USB灯的开关也可以在检测到光照过低时自动打开;第四部分是蜂鸣器,当检测到气体浓度过高时,蜂鸣器进行报警。
硬件清单:

628

被折叠的 条评论
为什么被折叠?



