编号:
T1092204C-FZ
设计简介:
本设计是基于单片机的智能抢答器的设计,主要实现以下功能:
1.抢答器同时供8名选手使用,分别使用8个按键SO-S7表示;
2.设置一个系统清除和抢答控制开关,该开关由主持人控制;
3.抢答器具有锁存与显示功能;
4.主持人按开始键,选手开始抢答,抢答器显示选手号码;
5.主持人按清除键,禁止抢答,显示00。
标签:51单片机、数码管
题目扩展:评分控制系统、答题器
资料预览
效果图:

总体资料:

原理图:

软件设计流程:


系统框图:

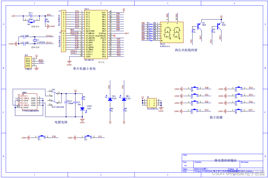
本设计以STC89C52单片机为核心控制器,加上其他的模块一起组成基于单片机的智能抢答器的整个系统,其中包含中控部分、输入部分和输出部分。中控部分采用了STC89C52单片机,其主要作用是获取输入部分数据,经过内部处理,控制输出部分。输入由两部分组成,第一部分是十个独立按键,用于显示选手号码和主持人控制显示和灯。第二部分是供电电路,给整个系统供电。输出由数码管和LED灯两个部分组成,数码管显示当前状态,和选手号码。LED灯表示可允许抢答状态,红灯亮,表示禁止抢答;绿灯亮,表示选手可进行抢答。
硬件清单:

628

被折叠的 条评论
为什么被折叠?



