1 教学实训总体设计
1.1 建设背景

(一)政策推动与战略部署
近年来,物联网技术在全球范围内得到了广泛的关注和应用。作为信息技术的重要组成部分,物联网在推动经济转型升级、提升社会管理水平、改善民生福祉等方面发挥着重要作用。在此背景下,中国政府高度重视物联网技术的发展,并将其纳入国家发展战略。
首先,政府出台了一系列政策文件,如《关于加快推进物联网有序健康发展的指导意见》、《物联网发展规划(2011-2020年)》等,为物联网技术的发展提供了明确的政策指导和支持。这些政策不仅明确了物联网技术的发展目标、重点任务和保障措施,还提出了加强物联网技术研发、推动物联网应用示范、培育物联网产业生态等具体措施。
其次,政府将物联网技术作为推动经济转型升级的重要手段,将其纳入国家战略性新兴产业发展规划。通过加大资金投入、优化产业布局、加强国际合作等措施,推动物联网技术在各个领域的应用和普及。
此外,政府还注重物联网技术在职业教育中的应用和推广。通过建设物联网+电气实训室等实践平台,加强学生的实践能力和创新能力培养,为物联网产业的发展提供有力的人才支撑。
(二)创新驱动与人才培养
在创新驱动发展战略的指引下,中国政府强调科技创新在经济社会发展中的核心地位。物联网作为新一代信息技术的代表,其创新发展对于提升国家整体科技实力具有重要意义。因此,政府加大对物联网技术研发的投入,鼓励企业、高校和科研机构加强合作,推动物联网技术的突破和应用。
同时,人才培养是物联网技术发展的关键。政府注重培养具备物联网技术应用能力的高素质人才,通过优化职业教育体系、加强实践教学环节、推广校企合作等模式,提高学生的实践能力和创新能力。物联网+电气实训室的建设正是这一人才培养战略的具体体现,旨在为学生提供更加贴近实际应用的实践平台,培养他们的物联网技术应用能力。
(三)基础设施建设与智慧城市建设
物联网技术的发展离不开基础设施的支持。近年来,中国政府加大了对基础设施建设的投入力度,推动了物联网技术在交通、能源、环保等领域的广泛应用。例如,在交通领域,通过建设智能交通系统,实现车辆信息的实时监控和智能调度;在能源领域,通过建设智能电网,实现能源的高效利用和安全管理;在环保领域,通过建设环境监测系统,实现对环境质量的实时监测和预警。
此外,智慧城市建设也是物联网技术应用的重要领域。政府推动智慧城市建设,将物联网技术与城市管理、公共服务等领域相结合,提升城市管理的智能化水平和公共服务的质量效率。物联网+电气实训室的建设将为智慧城市的建设提供有力的人才和技术支持。
(四)物联网产业的快速发展
随着物联网技术的不断成熟和应用领域的不断拓展,物联网产业呈现出快速发展的态势。据相关数据显示,近年来全球物联网市场规模持续扩大,预计到2025年将达到数万亿美元。在中国,物联网产业也呈现出蓬勃发展的态势,成为推动经济转型升级的重要引擎。
物联网产业的快速发展为电气行业带来了新的机遇和挑战。一方面,物联网技术的应用推动了电气行业的智能化转型,提高了电气设备的运行效率和可靠性;另一方面,物联网技术的发展也对电气行业的人才需求提出了更高的要求。因此,加强物联网+电气实训室建设,培养具备物联网技术应用能力的电气专业人才,对于满足产业需求、推动产业发展具有重要意义。
(五)电气行业对物联网技术的需求
电气行业作为物联网技术应用的重要领域之一,对物联网技术的需求日益旺盛。随着工业4.0和智能制造的快速发展,电气行业正面临着转型升级的迫切需求。物联网技术的应用可以帮助电气行业实现设备的智能监控、远程控制、数据分析等功能,提高生产效率、降低运营成本并提升产品质量。
同时,随着智能家居、智能城市等应用的普及,电气行业对物联网技术的需求也在不断增加。物联网技术的应用可以实现家居设备的互联互通、智能化控制以及城市基础设施的智能化管理等功能,提升人们的生活质量和城市的可持续发展能力。
因此,电气行业对物联网技术的需求为物联网+电气实训室的建设提供了广阔的市场空间和发展机遇。通过加强物联网电气融合实训室建设,可以培养具备物联网技术应用能力的电气专业人才,满足电气行业对人才的需求,推动电气行业的转型升级和发展。
(六)物联网电气技术的创新应用
物联网技术与电气技术的结合为创新应用提供了广阔的空间。通过物联网技术的应用,电气行业可以实现设备的智能化管理、能源的智能化利用以及服务的智能化提供等功能,推动电气行业的创新发展。
例如,在智能家居领域,物联网技术可以实现家居设备的互联互通和智能化控制,为用户提供更加便捷、舒适的生活体验。在智慧城市领域,物联网技术可以实现城市基础设施的智能化管理和服务提供,提升城市管理的智能化水平和公共服务的质量效率。
此外,物联网电气技术的创新应用还可以推动电气行业的数字化转型和智能化升级。通过引入物联网技术,电气企业可以实现生产过程的数字化监控和管理、产品的智能化控制和服务等功能,提高企业的竞争力和创新能力。
1.2 建设目标
l 基本应用技能培养
实训室致力于培养学生掌握物联网电气领域的基本应用技能。这包括物联网基础知识的学习,如传感器技术、嵌入式系统、网络通信等。通过实际操作和实验,学生能够深入理解这些技术的原理和应用方法。
l 综合实践能力提升
实训室提供综合实践环境,帮助学生将所学知识应用于实际项目中。通过完成具有挑战性的实训任务,学生能够锻炼自己的实践能力和解决问题的能力,提升对物联网电气系统的整体把握能力。
l 创新精神和创业能力培养
实训室鼓励学生进行创新实践和创业尝试。为此,可以设立创新实验区,提供先进的实验设备和资源,支持学生开展物联网电气领域的创新实验和研究项目。同时,可以与企业合作,引入实际项目案例,让学生在实践中体验创业过程,培养创业精神和团队合作能力。
l 行业对接和就业准备
实训室的建设还应与行业需求紧密对接,为学生提供就业准备。通过与相关企业合作,引入行业标准和技术规范,让学生了解物联网电气领域的职业发展和就业要求。同时,可以组织定期的实训成果展示和招聘活动,为学生提供与企业和行业专家交流的机会,帮助他们更好地融入职业环境。


1.3 建设思路
(1)“一标多专”的机房建设,实现实训资产与资源共享
其核心理念是在建设一个标准的物联网电气融合实训室,通过灵活的配置和高效的资源共享,满足多个专业的教学实训需求。这种模式能够显著提升教育资源的利用效率,降低教学成本,同时为学生提供更加接近实际工作环境的实训体验。这个机房需要按照统一的标准进行设计和建设,包括硬件设备、网络环境、软件系统等各个方面,以确保其能够满足不同专业的基本实训需求。在标准化机房的基础上,通过合理的资源配置和共享机制,可以实现多个专业的教学实训要求。例如,可以通过安装不同的软件系统和配置不同的硬件设备,使同一个机房能够满足自动化、软件工程、网络工程、物联网应用技术等多个专业课程的实训需求。此外,还可以通过建立资源共享平台,实现不同专业之间的资源共享和互通有无,进一步提高资源利用效率。
(2)“双一三多”数字化创新平台
一套平台、一套系统、多专业、多课程、多环境的在线云课堂平台对物联网电气融合教学实训具有显著的优势和促进作用。
l 资源共享与优化配置:
通过统一的平台和系统,可以实现教学资源的集中管理和共享,避免资源的浪费和重复建设。智慧物联网专业群的不同专业和课程可以共用相同的硬件和软件资源,降低了教学成本,同时提高了资源的使用效率。
l 灵活适应多专业需求:
云课堂平台可以灵活支持专业群内多个专业课程的教学需求,包括但不限于计算机科学与技术、软件工程、网络工程、物联网工程等。平台提供的教学环境和工具可以根据不同专业的特点进行定制和调整,满足各专业的实训要求。
l 课程整合与拓展:
多课程整合在同一个平台上,便于教师进行教学设计和课程管理,同时方便学生进行课程选择和学习。平台支持课程内容的动态更新和拓展,可以方便地添加新的教学资源和课程内容,满足教学需求的变化。
l 实践环境的模拟与仿真:
云课堂平台可以提供多种实践环境和仿真工具,帮助学生模拟实际工作场景,提高实践能力和解决问题的能力。通过模拟和仿真,学生可以更加深入地理解理论知识,提高实际操作的熟练度和准确性。
l 个性化学习与自主学习:
云课堂平台支持个性化学习路径的设计和实施,可以根据学生的学习需求和进度进行定制化的教学安排。学生可以随时随地通过平台进行自主学习和练习,提高学习的灵活性和自主性。
l 实时反馈与互动:
平台提供实时反馈机制,可以帮助学生及时了解自己的学习情况和进度,同时方便教师进行教学监控和评估。通过在线互动和讨论功能,可以促进师生之间的交流和合作,提高教学效果和学习体验。
(3)专业课程结构体系“两化两提炼”
旨在提高职业教育的针对性和实效性。具体来说,“两化”指的是模块化和结构化,“两提炼”则是指将实践课程体系提炼为实践教学体系,以及将实践教学体系提炼为典型工作任务。这种方法在电子信息类专业教学中具有重要意义,有助于培养学生的综合职业能力和职业素养。
l 模块化:围绕综合职业能力分层构建
模块化是将专业课程内容按照一定的逻辑关系进行划分和组织,形成相对独立的教学模块。在电子信息类专业课程结构体系中,模块化可以围绕综合职业能力进行分层构建,即根据不同层次的职业能力需求,设计不同难度和深度的课程模块。这样可以更好地满足学生的个性化需求,提高教学效果。
l 结构化:明确专业基础与专业核心层次
通过明确专业基础和专业核心层次,构建科学合理的课程体系。在物联网电气相关专业中,可以将课程分为专业基础课程和专业核心课程两个层次。专业基础课程旨在为学生打下坚实的理论基础和基本技能,为后续的专业核心课程学习提供支持;而专业核心课程则着重培养学生的专业素养和综合能力,使其具备从事物联网电气相关职业的能力。
l 将实践课程体系提炼为实践教学体系
实践课程体系是职业教育中的重要组成部分,旨在通过实践活动培养学生的实践能力和创新精神。将实践课程体系提炼为实践教学体系,意味着要对实践课程进行系统的规划和设计,形成一系列具有连贯性和递进性的实践教学活动。这样可以更好地培养学生的实践能力和职业素养,提高其就业竞争力。
l 把实践教学体系提炼为典型工作任务
典型工作任务是指具有代表性的、能够反映职业特征的工作任务。将实践教学体系提炼为典型工作任务,意味着要将实践教学活动与实际工作场景相结合,设计具有真实感和挑战性的典型工作任务。这样可以帮助学生更好地了解职业特征和要求,提高其职业适应能力和综合素质。
2 建设内容
2.1总体规划

物联网电气融合实训室可支持电工基础、电工仪表、电力拖动、电子技术、PLC(可控制编程器)、电气识图、无线传感器网络等多门专业课程,学生需要在两年的在校学习和一年企业实践中,熟练掌握相关专业技术能力,例如,安全用电知识和技能,家居电气线路的设计、安装和维护;常用电工工具、电工仪表和仪器的使用、维修和保养,电工仪器、仪表在企业生产线上的应用;工厂高低压配电线路的设计、安装和运行、检修与维护;可编程控制器硬件的使用和维护,可编程控制器常用程序的设计以及在电力拖动控制线路中的应用等。在实训室建设中,要同时满足电气技术专业教师和学生的需求,确保教师能够利用实训室提升教学效率,学生能够利用实训室增强专业技能,发挥其为教师和学生服务的作用。
2.2 物联网电气基础技术实训装置
物联网电气基础技术实训装置是唯众公司开发的一款物联网相关学科的基础实训设备,是基于物联网等新工科技术改革而设计的实训平台。 物联网基础实训平台打破了传统以硬件平台来定义实验的困局,创新性的从专业学科建设角度来重新定义产品,让课程来定义实验,让实验来定义设备,能够配合专业教材完成全部的专业核心课程实验。产品技术参数如下:

1.物联网实训工位:方便学生在课桌上对设备的安装、部署物联网实训设备,所有外围接口均可方便插拔接入使用。
2.教学网关采用ARM Cortex-M4处理器,支持RS232和RS485通信方式,支持TCP/IP和http网络通信;等通用无线通信技术,并支持混合自组网技术。
3.物联网传感层设备包含:温湿度传感器、人体红外监测器、高频RFID阅读器、光照强度检测器等。
4.物联网短距离无线通信模组。
5.窄带物联通信模组。
6.物联网开发执行模块。
7.物联网开发传感模块。
物联网工程应用实训平台与唯众开发的专业教材配套,可以满足物联网技术应用专业全部的专业核心课程及专业方向课程的教学、实验和实训需求。
2.3 物联网融合云平台

产品简介:
物联网融合平台是支援师生用来构建物联网上层应用开发的中间件系统,它提供物联网感知层设备快速接入,API标准输出、实训项目管理,轻松上云。它非常适合物联网初学者学者使用,将感知层与应用层快速连接,降低学习门槛,支持主流的主流高级开发语言做出企业级的应用。
产品功能 :
设备接入:物联网感知层(网关、节点,如摄像头)接入, 目前平台提供多种接入协议类型,分别是TCP、MQTT、TCP透传、HTTP等,通信网络可以是常见的3G/4G、WIFI、以太网口等;
API输出:提供二次开发统一数据格式标准,简单,不限开发语言,以便学生通过云平台提供的统一终API接口,进行数据的采集、分析和设备的监测控制,快速开发属于自己的物联网应用程序。
项目管理:学生可创建、启动、修改、删除属于自己的物联网项目,并根据项目生成专属API接口文档,管控项目内感知层(网关、节点,如摄像头)硬件连接。
软松上云:提供完善、安全的云端数据开发接口, 规避复杂物联网通信协议的解析、云端数据转换任务,简化物联网项目开发、调试过程,使学生简单、高效地开发物联网项目应用。
2.4 物联网电气工程运维实训平台

1、物联网实训工位*1套:符合人体工程学设计,便于学生进行设备的安装配置等实训操作;
2、PLC可编程逻辑控制器
3、RF433M无线通信模块
4、智能语音播放模块
5、LED显示屏
6、语音识别模块
7、串口服务器*1套
8、8口交换机*1套
9、智能无线路由器*1台
10、二维码扫描枪*1个
11、UHF桌面发卡器*1套
12、ZigBee智能节点盒*3套
13、RS485设备(数字量)*1个
14、CAN转以太网数据传输单元*1套
15、智能识别网络摄像机*1套
16、WiFi数据采集模块*1个
17、接口转换器*2个
18、无线网卡*1个
19、继电器*7个
20、光照度变送器*1个
21、二氧化碳变送器*1个
22、温湿度变送器*1个
23、红外对射*1对
24、烟雾探测器*1个
25、CAN总线双轴倾角传感器*1套
26、电动推杆*1个
27、RGB灯条*1根
28、风扇*1个
29、警示灯*1个
30、实训配件包*1套
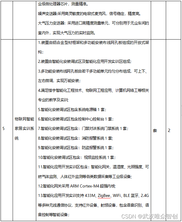
2.5 物联网智能家居实训系统

1.装置由铝合金型材框架和多功能安装布线网孔板组成的开放式架构;
2.装置由智能化安装调试区及智能化应用开发实训区组成;
3.多功能安装布线网孔板由若干多功能单元均匀分布组成,可上下、左右微调,实现万能安装;
4.满足楼宇智能化工程技术、物联网工程应用、计算机网络工等相关专业的教学及实训;
5.智能化安装调试区包含系统电源箱1套;
6.智能化安装调试区包含控制中心控制台1套;
7.智能化安装调试区包含:门禁对讲系统门禁系统1套;
8.智能化安装调试区包含:消防报警系统1套;
9.智能化安装调试区包含:防盗报警系统1套;
10.智能化安装调试区包含:视频监控系统1套;
11.智能化应用开发实训区包含:智能化网关,温湿度、光照强度、可燃气体监测、人体红外监测等各类数据采集等工业级设备;
12.智能化网关采用ARM Cortex-M4超强内核;
13.智能化应用开发实训支持433M、ZigBee、WiFi、BLE蓝牙、2.4G等多种无线通信协议,支持红外设备、射频设备,包含语音识别、语音控制等智能设备;
14.智能化应用开发实训配套样例源码,节点布线图、硬件原理图及各类实训指导;
15.智能化应用开发实训区包含21寸Android一体机智能控制终端。
2.6 工业物联网实训装置
工业物联网实训装置主要包含两部分:车间环境监控单元和工业原料传送单元。
车间环境监控单元:车间环境监控单元,主要用以对生产车间的工作环境进行是感知和控制;监控单元采用有线传感网络的通信方式,保证实时性和可靠性。
温湿度变送器:能够对无尘车间内的温湿度进行实时监测,电路采用工业级微处理器芯片,测量精准。
噪声变送器:采用高灵敏度的电容式麦克风,信号稳定,精度高。
大气压力变送器:采用进口高精度测量单元,可分别用于无尘车间的室内外,实现大气压力的实时监测。
工业原料传送单元:工业原料传送单元以直流电机传送带为核心,能够模拟工件原材料在传送带上运动的情况和状态;在运动过程中,通过机械臂等识别、抓取、码垛等方式,模拟真实工业场景应用。
搭载高清广角摄像头,拥有第一视觉,采用ROS机器人操作系统,支持Python编程,通过深度学习和A视觉。
使用GoogLeNet、Yolo、mtcnn等神经网络,可以对目标进行深度学习。
支持电动滑轨拓展,主控制器通过IIC通信,可以直接控制滑轨上的步进电机转动,增加机械臂的抓取搬运范围,并可精准算出滑轨移动距离,从而进行精准搬运、分拣、码垛。
2.7 云课堂服务
1、平台基于springcloud微服务架构,平台主要模块有课程制作工具、云盘、共享课、我的课、云优选课、云视频库、3D模型库;
2、课程制作工具:由平台提供专用的微服务模块进行支撑,采用websocket双向通信技术,底层存储采用三层递进的缓存方式,目的就是为了加快课程资源的加载速度。自主研发视频转码,在线视频剪辑功能。
3、共享课:使用订单配发或校内共享的概念,让课程资源更大程度的进行共享。。
4、我的课:支持从共享课资源中直接进行“生成副本”,导入进我的课中,并且同时支持自行创建。
5、云优选课:由行业资深从业人员在互联网上收集整理的学习资源,包括系列类学习视频和知识点类学习视频,供教师和学生进行自主学习。
6、云视频库:平台提供数百个包含各专业的微课视频,可直接引用到课程资源中。
7、3D模型库:采用three.js技术,实现在线加载3D模型,提供更加直观形象的教学体验。
8、office考评训模块:平台拥有Word、Excel、PointPoint训练、套题训练和阅卷为一体的Office辅助教学模块功能。
9、考试模块包含以下功能:
题库、组卷与排版、答题和评分、成绩统计、防作弊
2.8 物联网实训资源包
1、物联网智慧交通实训资源包,系统模拟路口交通信号灯场景,抓拍闯红灯车辆为教学实训案例,实训场景对闯红灯车辆进行抓拍,使用RGB传感器模拟交通信号灯,使用动画效果模拟车辆在路上行驶,当车辆闯红灯时,使用摄像头进行拍照,并进行语音播报提醒;整个实训系统包含:技术说明文档、每个项目介与讲解 PPT、项目的每个子任务讲解与操作视频、每个子任务实现需要的图片。
2、物联网智慧农业实训资源包,系统模拟一个农业大棚场景为教学实训案例,实训场景为大棚内农作物生长环境进行监控,包括大棚的温度、湿度、光照强度、土壤的湿度等数据;在监控数据达到阀值后开启或关闭风扇、灯光、浇灌设备;并可以使用摄像机实时监控农作物生长情况。视频监控:提供本地监控功能,通过视频传输,直观的查看农作物生长情况物联网智慧农业实训系统11 个项目,每个项目包含 3 到 9 个子任务,每个任务包含任务描述、任务目标、任务分析、任务实现四个模块;整个实训系统包含:技术说明文档、每个项目介绍与讲解PPT、项目的每个子任务讲解与操作视频、每个子任务实现需要的图片。






1597

被折叠的 条评论
为什么被折叠?



