APEX英雄:不以吃鸡为目的的吃鸡游戏
一, 前言
APEX英雄是一款第一人称的快节奏FPS游戏,在游戏中60名玩家将组成20个三人小队进入游戏地图展开对抗,只有一支队伍能够存活下来并取得战斗的胜利。游戏自2019年一经问世,就吸引了大批玩家的涌入,虽然如今热度渐退,但依然不能掩盖它在吃鸡类游戏中所表现出的闪光点。接下来我将从一下几个方面逐步分析他的游戏系统以及这样设计的目的,在分析的过程中,我将会以PUBG作为对比对象进行分析并对比。

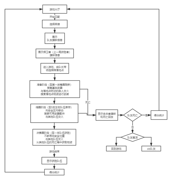
APEX游戏的单局游戏时长约为20-30分钟,游戏中玩家需要做的就是在游戏过程中搜集武器道具来武装自己,并击杀每个出现在你视线内的敌人,获得最终的胜利。每局游戏的流程如下:

二.人物系统2.1人物技能:不同又相同,枪法第一位
APEX英雄相对于PUBG引入了角色的技能系统,APEX英雄中将角色分为了侦察,突击,支援,重装四类,每个人物的三个技能为游戏提供了更多的战术选择。但在将角色赋予技能时,并未参考传统的战法牧结构,或者是像OW一样对于战局有着关键影响力的技能,更多时候,角色的技能只能够起到辅助作用,正确的使用技能,能够暂时改变场上的局势却不能影响对局的胜负,这也是设计师想要突出的一点:FPS游戏中最重要的还是枪法。
游戏中的技能大概可以分为以下几类:
| 战术类技能 | 这一类技能为队伍提供战术选择,如偷袭,逃跑,隐蔽,绕后,对枪等 | 如班加罗尔的烟雾弹,恶灵的传送门,机器人的滑索与预知安全区,猎犬和密客的侦察,直布罗陀的防护罩,亡灵的大招等, |
| 状态类技能 | 这一类技能为角色提供增益状态 | 如恶灵的踏入虚空,,动力小子的扎针,猎犬的狩猎状态,直布罗陀的枪盾等 |
| 治疗补给类技能 | 这一类技能为角色提供血量与物资上的支持 | 如命脉的DOC治疗机与空投仓, 罗芭的黑市等 |
| 直接伤害类技能 | 这类技能通常具有明显提示和延迟,并且不分敌我 | 如直布罗陀和班加罗尔的大招轰炸,侵蚀的毒气,密客的EMP等。 |
可以看出设计师想要突出的并不是技能使用时的一锤定音,而是将技能作为一种辅助道具来使用,大范围的伤害型技能都是敌我不分的,而即使是游戏中伤害最高的直布罗陀的轰炸,也不可能杀掉一个状态不好的满编队伍。
游戏中最具有代表性的治疗技能是命脉的DOC治疗机,而这个技能回血速率很慢,且是固定位置,敌我共用的,这也就导致了在战斗时使用无法跟上队友的速度,所以更多时候是作为大战后的恢复技能,这也反映了设计师所这样设计的目的:那些花里胡哨的都是辅助,还得老老实实打枪。
2.2 hitbox平衡:
作为一款FPS游戏,在对枪时最重要的除了枪法,就是角色的hitbox了,毕竟打西瓜和芝麻的差别不是一般的大,而在游戏中为了突出不同角色的特点,重装型角色的hitbox往往要比其他角色大上一圈。

可以看出hitbox最大的直布罗陀要比hitbox最小的恶灵打出一倍左右,因此对于玩家来说,面积更大的直布罗陀在对枪过程中显然是处于劣势的,因此设计师又对角色的承伤能力做出了调整:

对于hitbox较大的角色如直布罗陀和侵蚀,为其加上了强化属性,受到的伤害减少15%,而对于hitbox较小,高机动性的角色如恶灵,机器人,命脉等加上了低调属性,使其收到的伤害增加5%以平衡他们与其他角色在hitbox上的差距。
三.枪械系统:3.1突出配件的重要性
游戏中的大部分配件都分为白,蓝,紫,金四种等级,相对于PUBG中丰富多样为玩家提供选择广度的配件,APEX中的大部分配件都是该类型枪械通用,比如枪管,标准枪托配件适配所有提供此插槽的武器,APEX一方面为配件增强了适配性,另一方面又增强了了配件所增强的数值,更加凸显出了高等级配件的重要性,在没有安装任何弹夹配件的情况下,除了35发子弹的喷火轻机枪外,没有任何一把武器的弹夹容量超过20。这导致无论是哪一把枪,都对高等级的武器配件有很深的需求。这里以枪管稳定器,加长式弹夹和标准枪托为例:



可以看出APEX英雄增强了武器配件提供的属性,使得玩家能够明显感觉到高等级武器配件所带来的增益,这种可以明显感觉到的提升无疑使玩家在获得高等级配件时获得更强的正反馈。
3.2尽可能为每一把武器提供独特机制
截止至2020年8月,APEX所提供的武器相对于PUBG也是少的可怜,一年半的时间也仅仅推出了三款新武器,但相对于PUBG,APEX为每把武器都提供了独特的定位与机制,使得每款武器都有玩家愿意使用,突出了武器的差异性。
武器的即用配件的加入,使一部分武器在得到即用配件之后能够得到质的变化,使用价值大大提升,也为玩家提供了除老老实实追求满配之外的另一选择。
| 武器 | 弹药 | 特点 |
| 平行步枪 | 重型弹药 | 射速,伤害平衡的步枪 |
| G7侦察枪 | 轻型弹药 | 伤害较高的单发精准步枪,在安装双发扳机配件后可二连发 |
| 赫姆洛克突击步枪 | 重型弹药 | 游戏中唯一的三连发步枪 |
| R-301卡宾枪 | 轻型弹药 | 射速和稳定性较高,伤害略低的步枪 |
| 哈沃克步枪 | 能量弹药 | 延迟开火,射速伤害都很高,在安装射击模式转换器后可转换为单发伤害60的狙击枪 |
| 转换者冲锋枪 | 轻型弹药 | 射速中等,伤害中等,爆发一般的中庸冲锋枪 |
| R-99冲锋枪 | 轻型弹药 | 冲锋枪中射速最高,伤害最低 |
| 猎兽冲锋枪 | 重型弹药 | 冲锋枪中伤害最高,但是五连发机制,在安装射击模式转换器后可转换为全自动。 |
| 长弓精确步枪 | 狙击弹药 | 是配件最多的狙击枪,单发伤害55但射速较高 |
| 三重式狙击枪 | 狙击弹药 | 同时横向发射三枚子弹单独计算伤害,在没安装精准收束器前很难狙击远处目标,但整体伤害较高 |
| 充能步枪 | 狙击弹药 | 延时光束射击,无弹道下坠,但射速慢,伤害一般 |
| 哨兵狙击步枪 | 狙击弹药 | 单发伤害70最高,可使用小型护盾电池充能,充能后一段时间具有破甲效果,射速慢且弹道下坠明显 |
| 克雷贝尔狙击枪 | 空投枪 | 单发伤害破百,是游戏中伤害最高的狙击枪,但子弹速度慢,弹道明显且只有12发子弹不能补充 |
| EAV-8自动霰弹枪 | 霰弹 | 全自动霰弹枪,可安装双发扳机 |
| 敖犬霰弹枪 | 霰弹 | 威力强大的单发近距离武器 |
| 莫桑比克 | 霰弹 | 在没有安装锤击点子弹配件之前是游戏中最弱的枪,在安装后面对破甲敌人可实现秒杀 |
| 和平捍卫者霰弹枪 | 空投枪 | 近距离威力强大,自带精准收束器中距离也可使用 |
| RE-45自动手枪 | 轻型弹药 | 全自动射速快的手枪 |
| P2020手枪 | 轻型弹药 | 单发伤害一般,但可安装锤击点子弹配件 |
| 辅助手枪 | 重型弹药 | 单发伤害45的高伤害手枪 |
| 专注轻机枪 | 空投枪 | 可在射击过程中逐渐增加射速的高伤害机枪 |
| 喷火轻机枪 | 重型弹药 | 是游戏中满配弹夹容量最高的枪,射速与威力中庸 |
| L-STAR能量机枪 | 能量弹药 | 取消弹夹设计,但射击过程中会积累发热条 |
可以看到,每一把枪在定位和设计上都没有与其他枪械重叠,即使是看起来很弱的枪在安装上即用配件之后也会有质的变化,相对于PUBG多枪械多配件的选择,APEX的武器虽然较少,但武器的独特性和配件的通用性保证了每把武器都能够有一定的使用率。
3.3减少武器伤害,增加TTK(Time To Kill)
首先需要知道的是APEX英雄中除了100点角色本身血量外,还存在着最高100点的额外护甲,而在这种情况下,APEX英雄中出现了大量看似不合理的载弹量和武器伤害,如:初始载弹17发的冲锋枪,最高单发伤害70的狙击枪,最高伤害20的步枪系列等,重生工作室在武器数值的设置上表现得极为克制,除开克雷贝尔一枪爆头的情况,游戏中几乎不存在秒人这个词,再加上人物极强的机动性,游戏的TTK往往在1s以上,这就为玩家提供了反打的空间。

如图可见PUBG的TTK一般为0.2s-0.4s,再加上98k,m24这种一枪爆头就能击倒的狙击枪存在,导致被阴的玩家往往失去反手对抗的能力,再加上PUBG相对漫长的搜索发育时间,被阴死的玩家会感受到极强的挫败感,而APEX中TTK的延长尽可能地避免了这种情况的发生。
四.地图机制4.1缩小的地图与复杂的地形
相对于PUBG的地图来说,APEX的地图尺寸进行了全面缩小,且人物的机动性大幅提高,人物的移动速度要大于毒圈的缩小速度,所以APEX相对而言,花费在跑毒上的时间更少,有更多时间来用在打架上。


相对于PUBG的海岛的一片平坦,以道路连接各个资源点的情况,APEX英雄中使用横纵相连的山脉,将地图的连接点设计为一个又一个“通道“,QQ靓号购买平台这样设计一方面可以增加地形的复杂程度,另一方也使得玩家之间的战斗变得”可控“,让游戏的大部分战斗变成发生在通道附近的遭遇战。
4.2分散式的资源点设计:减少搜集时间
可以看到,游戏内的高级资源点主要分布在地图的外围,重生工作室这样设计的目的也很简单,那就是赶着玩家去打架而不是继续在野外搜集资源,第一波毒圈的刷新时间是5分钟,在这5分钟里,玩家在解决跟自己降落在同一个资源区的其他队伍之后,最多再搜索一个高级资源区,这也是设计师想要达到的目的,即:5分钟快速武装,然后进入找人打架的中期阶段。

4.3削弱房子在对局中的作用
在PUBG中,房子作为掩体的作用无疑是巨大的,房子内有多个窗户作为对枪口,可随时观察外界动态,同时它还有充足的空间来进行防守时的撤退。而APEX中的房子则可以大体分为两类,大型建筑和小型建筑,大型建筑往往空间很大,但出入口很多,三人小队无法进行全面的防守,而小型建筑虽然出入口少,但其相对空间也小,面对投掷物的攻击没有充足的空间躲避。
同时由于是第一人称游戏,APEX中的窗户又不能使玩家及时有效的获取到外界信息,建筑物的战略地位在APEX中被降低了,远没有制高点来得重要。
这样设计一方面是平衡了攻防的战斗力,另一方面也减少了苟在房子里打阴枪的老阴逼数量,使游戏对决更加激烈。
4.4为地图添加更多机制
游戏中添加了大量的气球与滑索来方便玩家进行快速跑图,同时地图上的重生点,补给船,资源区,空投补给等,都是在所有玩家的地图上共享的,这些地点高风险高收益,都是玩家汇聚的场所,围绕这些场所,玩家也会有更多的战斗机会。

五.物品系统:减少垃圾时间5.1更为直观的背包
APEX英雄的背包采用了背包格的形式,玩家的枪械配件等级,弹药数量都能一眼看出,无法使用的物品会直接打上禁用符号,方便玩家丢弃,同时背包格的设计也使玩家携带的物资相对有限,更加考验玩家的资源管理能力,60一组的子弹和4个一组的小药根本无法支撑游戏内的持久战,这也逼迫了玩家必须用尽可能快的速度结束战斗。
5.2更加方便的拾取
在物资搜索的过程中,如果有能够适配你当前武器,且等级高于目前装备的物品时,当鼠标移到物体上时会进行完整的显示,在拾取后进行自动替换,且没有任何的拾取动画。
这样设计大大减少了玩家在搜寻物资与整理背包上所花费的时间。
六.标识系统:哑巴式交流6.1完善的标记系统
我是谁?我在哪?谁在打我?我的队友在干嘛?APEX中完善的标识系统完美的解决了这几个问题,只要瞄准地点按下鼠标中键,就能打开轮盘进行快速标记,标记内容从有物资到有人来过,有敌人,防守,前往这里等。
完善的标记系统带来的是天翻地覆的游戏体验,尤其是在与野排队友进行比赛时,标记系统的存在能让队伍之间进行顺畅的交流。
6.2回应的角色语音
在游戏过程中,角色的角色语音被真正的运用到了游戏中,比如当标记物资时,角色会说出“这里有XXX物资“,受到攻击时会说”我受到了攻击“,治疗时会说”稍等,我正在治疗“……队友不仅能听到这些语音,还能在游戏正中的对话框里看到文字信息,
这些语音信息不仅进一步提升了游戏的代入感,在队友标记物品,或向你给予物资时,你也能够及时得给予队友反馈,这种流畅的交流使得游戏更加的顺畅。
七.战斗系统:增强每一个玩家的参与感7.1削弱玩家初期战斗力,避免落地即成盒
在讲述枪械系统时我就曾提过,游戏中的武器在玩家刚拾取时威力是有限的,即使是枪法好的玩家也很难一梭子打死人,而游戏中近身攻击得到了明显的加强,每下近身攻击30点的血量甚至要比刚捡到的枪械更强,在1v1的情况下也能对对方造成伤害,在进入战斗后,玩家的感觉就从“他之所以能打死我还不是因为有枪“转变到了”再有两拳我就能把他捶死了“,让玩家感受到挫败感的从系统变成了玩家自己,而玩家对自己一向是宽容的。
7.2增加击倒护盾,添加复活机制
击倒护盾是玩家在被敌人击倒时所能使用的圆形护盾,可以抵挡住一个方向的子弹,等待队友赶来救人。紫色的击倒护盾有足足750点护盾值,敌人想要击破击倒护盾需要耗费大量的时间和子弹,游戏通过这样的机制变相劝阻了那些想第一时间进行补刀的玩家,避免了被敌人第一时间干掉而后全程OB所产生的挫败感。
即使被地方第一时间补刀也没有关系,只要队友能够在90秒之内取得你的旗帜并在地图上的复活点进行复活,就可以把你再次拉回战场。
击倒护盾和复活机制的加入大幅改善了玩家落地成盒,全程OB的无聊局面。一方面,补掉倒地的敌人是一个费力不讨好的行为,另一方面,复活机制的加入也让死亡的玩家不至于第一时间退出游戏。同时由于随着安全区的缩小,地图上的复活点越来越少,且复活队友所需的大量时间和地图上明显的标识会让整个队伍成为众矢之的,因此复活在游戏的中后期基本绝迹,不会对游戏最后的混战阶段产生影响。
7.3赋予玩家“超人“体质,将战斗时间拖长
在PUBG中经常会出现一种情况:“捡枪十分钟,开枪一秒钟“,这是PUBG中的TTK时间极短决定的,而在APEX中,不仅降低了枪械的威力,还大幅提高了人物的机动性,攀爬,冲刺,滑铲,绳索……这些继承自泰坦陨落的优秀设定都延续到了APEX中,这也就导致了APEX具有更大的战术空间,在这个战术空间中不断拉扯,即使是每一枪都打偏的萌新,有会有一种我参与了这场战斗的参与感。
7.4通过每个角色不同的技能增加战术可能
在介绍人物系统时提到过,重生工作室的设计师们并没有局限于“战法牧”的铁三角组合,而是希望每个角色都能在游戏中有自己独特的定位。在游戏中,不同的队伍组合配置,提供给玩家的,是截然不同的战斗思路,例如恶灵,动力小子,班加罗尔的队伍可能会在战场外围不停游击,而密客,沃森特,侵蚀的队伍则会更倾向于找一间房子固守。每一个人物提供给队伍的,都是一种新的战术可能,而这种可能是由角色本身而不是玩家所带来的。玩家可以在不同角色组成的队伍中尝试不同的打法。
八.个性化系统8.1旗帜——满足不同玩家需求
旗帜是APEX英雄中最能代表玩家的东西,在游戏开始前,你会看到自己和队友的旗帜,在游戏中,你会看到将你击杀的人的旗帜,游戏地图的各个地方会挂着击杀王队伍的旗帜,在游戏结算页面,你依然可以看到优胜者队伍的旗帜,和自己队伍的旗帜。可以说在APEX中,旗帜无处不在。
在这种旗帜无处不在的环境下,旗帜成为了玩家们展示自己的一种渠道,杀手型玩家希望拿到小锤子和骷髅海展示实力,成就型玩家向着全成就收集的方向努力,而社交型玩家可能会看着精美的旗帜外观蠢蠢欲动。APEX通过旗帜这一机制,尽可能的满足了玩家对于展示自我的需求。
8.2丰富的皮肤和自定义
在竞技游戏中卖皮肤已经是一个普遍的事情了,APEX中的人物皮肤和武器皮肤同样是分为白,蓝,紫,金四个等级,皮肤的色彩,特效都会随着等级的上升而更加的复杂,金色的皮肤往往会有自己特殊的专有模型。
旗帜上的自定义也分为6种,三个成就徽章,三个记录玩家数据的追踪器,旗帜的边框和人物的姿势,同时还有人物的开场台词和击杀台词。
同时游戏还支持自定义语音轮盘,在游戏中通过语音轮盘来表达鼓励,不屑,嘲讽,当然,台词轮盘中的台词也是需要解锁的。
九.经济系统9.1货币
游戏中的货币分为以下三种:
(1)制造金属(CM)——从Apex组合包中获得,用来合成特定的个性化物品。不同物品耗费1200/400/60/30CM。玩家最多可以从组合包中获得60个制造金属。
(2)传奇代币(LT)——玩家在升级时会得到传奇代币,用于解锁角色和购买个性化物品。不同物品耗费10500/12000LT。玩家升级时最多能获得600代币。
(3)Apex金币(AC)——游戏中的硬货币,需要用真钱购买。用于游戏内购。大概100~115AC等同于1美元/欧元。
APEX英雄的经济系统相对比较简单,制造金属主要作为开箱的附带品,主要用途是解锁台词,追踪器一类不值钱的东西,传奇代币则是每次升级都能获得600,主要用途是20级解锁一个新的传奇,只有APEX金币(AC)才是游戏中真正的硬通货,无论是赛季通行证还是皮肤,都需要使用AC金币来购买。
9.2盈利方式
游戏中最有价值的物品,无疑是个性化物品,无论是赛季通行证还是APEX组合包,玩家最终 想要获得的还是各种各样的装饰,因此APEX中每个传奇的个性化物品都是独立的,不存在通用的情况,以此来加强玩家的付费深度。
战斗通行证的销售分为两种:1.单独购买通行证2.通行证组合包。前者是花费950AC获得付费通行证。后者是花费2800AC获得付费通行证外加解锁第一赛季前25级奖励。
游戏商店内的单个商品售价1800AC,Apex组合包每个售价100AC。解锁角色需要花费750AC。
9.3创造付费需求
从以往的数据来看吗,竞技类的F2P游戏往往都存在着用户活跃度高,但玩家付费率低的问题。对此,设计团队不仅要让游戏变得好玩,还要激发玩家的购买欲。在APEX中无处不在的旗帜也正说明了这一点。
(1)游戏开始前的队伍旗帜和捍卫者旗帜展示,在这个部分玩家将对队友的实力有初步的了解,并且会潜移默化的将自己的旗帜与其他人作比较,而捍卫者的旗帜与数据往往是相对华丽的,在这一部分来激发玩家的胜负欲。
(2)游戏的战败页面会展示击杀者的旗帜,虽然玩家可能今后都不会在遇到这个对手,但通过旗帜,玩家依旧可以看到这个击杀者展示的装扮和数据。通过这种展示来激发玩家的好胜心。
(3)在游戏过程中,地图的各个醒目位置会挂上巨幅的击杀王队伍旗帜,这一机制相当于在系统承认了玩家实力的情况下,给了玩家一个炫耀自己的机会,激发玩家的展示欲望。。
系统通过这种潜移默化的不断展示,来勾起玩家对更强大数据,更炫酷旗帜的渴望,同时也给了付费玩家一个展示自己的舞台。
十.总结——不以吃鸡为目的的吃鸡游戏
吃鸡游戏的快感来自两个方面,一方面是搜索物资带来的满足感,另一方面是来自于安全区不断缩小所带来的紧张刺激感,换而言之,如PUBG类的吃鸡游戏将游戏的重心放在了大逃杀中的“逃”上。
而APEX英雄则不同,20支队伍最终只有一支队伍能够成功吃鸡,而其他19支队伍的游戏体验同样重要,所以APEX增加了人物的机动性,设置虽然不同但都能在战斗中发挥作用的技能, 增加了TTK时间,增加了复活机制等等,这一切的目的都是为了普通玩家即使不吃鸡也能在游戏中找到快乐。
换而言之,APEX英雄将玩家获取乐趣的重点从“逃”调整到了“杀”上,设计团队大幅减少了人物装备的成型时间,减少了拾取,赶路,整理的“垃圾时间”,让玩家能够把大部分时间都投入到战斗中去,辅以继承自泰坦陨落2的优秀枪械手感和战斗节奏,玩家的乐趣来源从吃鸡变为战斗。同时游戏缩短了两局游戏之间的等待时间和游戏的降落速度,像是PUBG中60s的广场时间更是完全不存在,为的就是减少玩家在两局游戏之间长时间的等待所造成的割裂感,让玩家能够暂时忘记之前的战败,马上投入到新的战斗中去。
APEX这种快节奏,短中断,重战斗,无战损的设计让它看起来更像是传统FPS中的竞技模式,在这种模式下,死亡并不会对玩家产生太强的负面反馈,不断投身于战斗是玩家最主要的乐趣来源,在这种情况下,APEX中的吃鸡则更像是在竞技模式中的一种彩头,而不是游戏的目的。

被折叠的 条评论
为什么被折叠?



