简介
Matplotlib 可能是 Python 2D-绘图领域使用最广泛的套件。它能让使用者很轻松地将数据图形化,并且提供多样化的输出格式。这里将会探索 matplotlib 的常见用法。
折线图
import matplotlib.pyplot as plt # 第一步:导入此模块
x_values = [1,2,3,4] # x轴坐标上的4个值
y_values = [1,2,3,4] # y轴坐标上的4个值
plt.plot(x_values,y_values, linewidth =1) #linewidth 表示线条的宽度

图案上的内容有点空,我们加一些其它说明
import matplotlib.pyplot as plt # 第一步:导入此模块
x_values = [1,2,3,4] # x轴坐标上的4个值
y_values = [x**2 for x in x_values] # y轴坐标上的4个值,即y = x的平方
plt.plot(x_values,y_values, linewidth =10,c ='red') #linewidth 表示线条的宽度,c表示线条的颜色
plt.title('This is cong demo',fontsize = 24) # 指定标题,并设置标题字体大小
plt.xlabel('This is x axis', fontsize =12) #指定X坐标轴的标签,并设置标签字体大小
plt.ylabel('This is y axis', fontsize =12) #指定Y坐标轴的标签,并设置标签字体大小
plt.tick_params(axis='both', labelsize=10) # 参数axis值为both,代表要设置横纵的刻度标记,标记大小为14
plt.show() # 打开matplotlib查看器,并显示绘制的图形

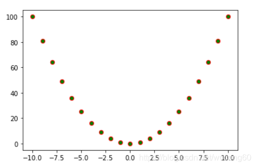
散点图
import matplotlib.pyplot as plt
import numpy as np
x_values = np.arange(-10,11,1)
y_values = x_values ** 2 #一条抛物线
plt.scatter(x_values,y_values,s =40 ,c='green',edgecolor ='red') # s表示点的大小,c表示点的颜色,edgecolor表示点边缘的颜色

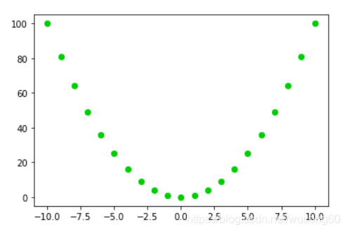
使用颜色映射
import matplotlib.pyplot as plt
import numpy as np
x_values = np.arange(-10,11,1)
y_values = x_values ** 2 #一条抛物线
plt.scatter(x_values,y_values,s =40 ,c=x_values,cmap = plt.cm.Blues) # c是一个数组,共21条记录,表示从浅蓝到深蓝的一过程

使用RGB来表示
import matplotlib.pyplot as plt
import numpy as np
x_values = np.arange(-10,11,1)
y_values = x_values ** 2 #一条抛物线
# 通过参数c修改数据点的颜色,至于颜色值可以采用直接写颜色英文如'red'、'black'等,或者使用RGB颜色模式自定义颜色,这个自定义颜色设置为一个元组,其中包含三个0~1之间的小数值,它们分别表示红色、绿色和蓝色分量,
plt.scatter(x_values,y_values,s =40 ,c=(0,0.8,0))

柱状图
import matplotlib.pyplot as plt
import numpy as np
x_values = [1,2,3,4]
y_values = [1,2,3,4]
plt.bar(x_values,y_values,facecolor='r')

饼图
import matplotlib.pyplot as plt
import numpy as np
x_values = [1,2,3,4]
plt.pie(x_values)

多重网格(subplot)
matplotlib下, 一个 Figure 对象可以包含多个子图(Axes), 可以使用 subplot() 快速绘制, 其调用形式如下 :
subplot(numRows, numCols, plotNum)
待续。。。。。写得深度不够。。。。
参考链接
https://liam.page/2014/09/11/matplotlib-tutorial-zh-cn/
https://matplotlib.org/users/pyplot_tutorial.html#controlling-line-properties
https://morvanzhou.github.io/tutorials/data-manipulation/plt/1-1-why/
1313

被折叠的 条评论
为什么被折叠?



