Object.keys 对象的键转化为数组
Object.values 对象的属性值转化为数组
Object.assign 对象的合并
Array.from() 伪数组对象的属性值转化为数组。类似Object.values
Array.
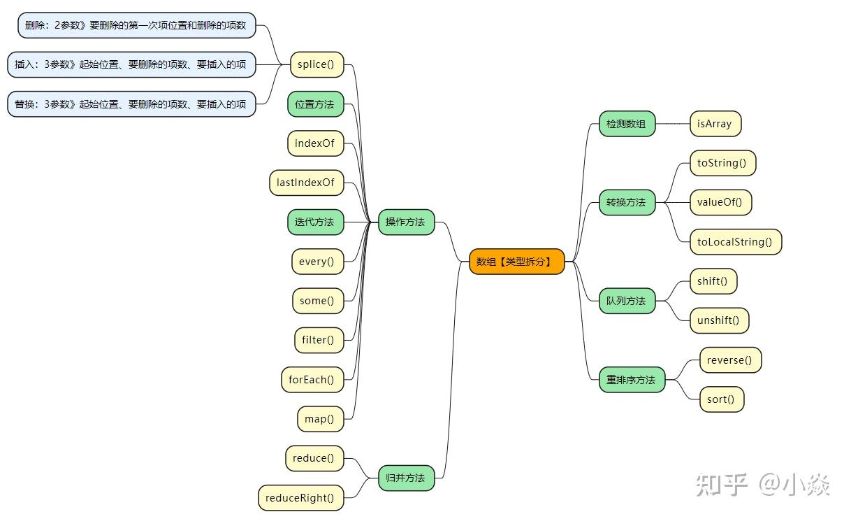
reduce(function(prev, currentValue, currentIndex, arr), initialValue) 数组多个元素的值合并减为单个值(从左到右)

919

被折叠的 条评论
为什么被折叠?



