【Stata】Stata论文的一个有趣的行文方向分享

目录:Stata论文的一个有趣的行文方向分享

一、前言

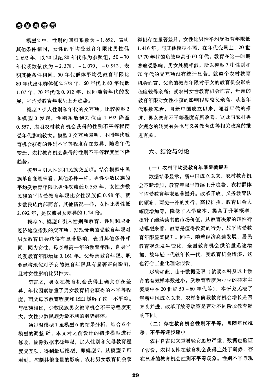
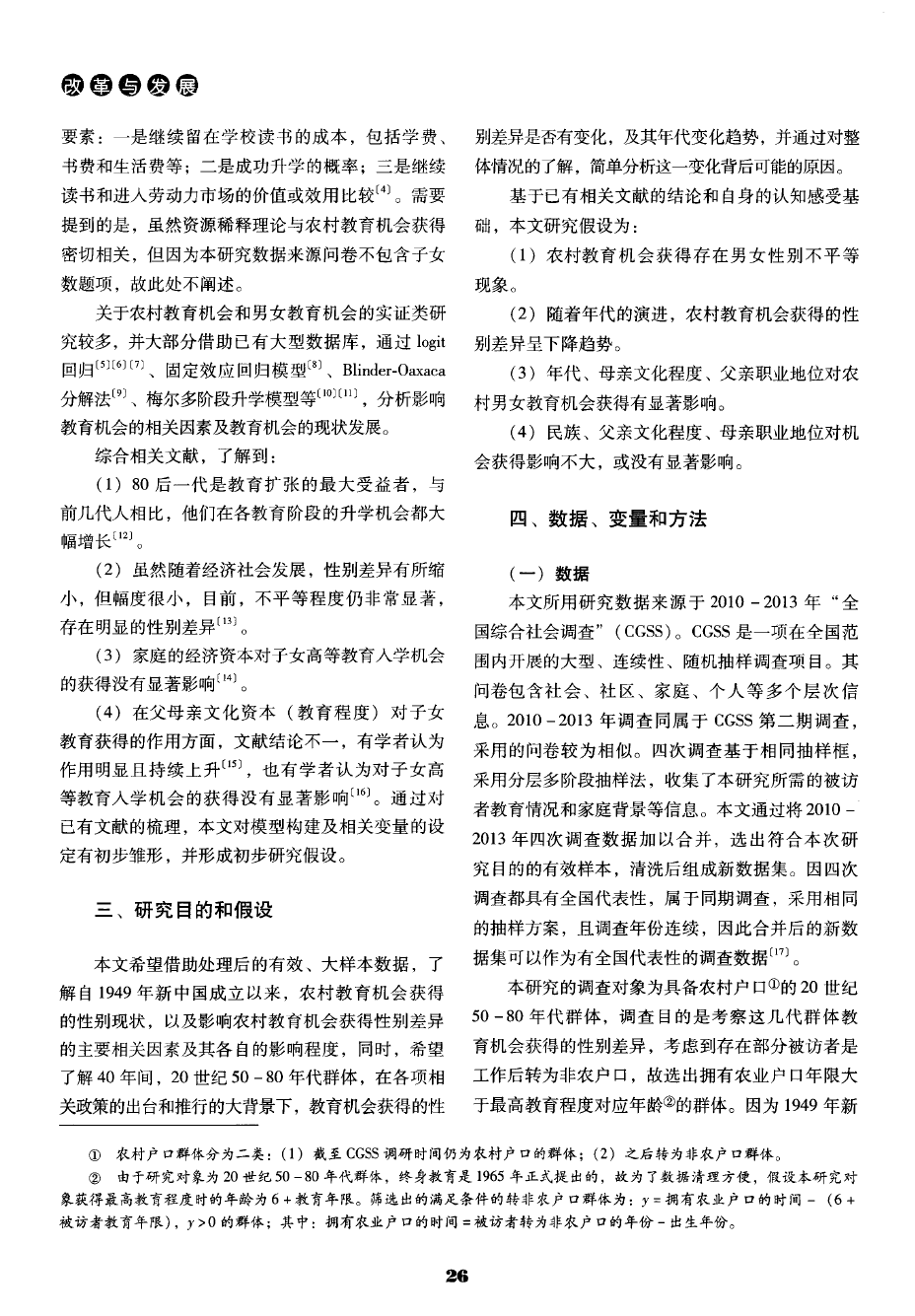
应用回归的课程论文,最大的难度是没有一个合适的行文方向,这里分享一下我在写论文之前的一个有趣的方向。

数据集也会分享!

二、文章

在这里插入图片描述
在这里插入图片描述
在这里插入图片描述
在这里插入图片描述
在这里插入图片描述
在这里插入图片描述

三、数据集分享

在这里插入图片描述

链接:https://pan.baidu.com/s/1t9XOcQyXltdyDN9oFyKDnA 
提取码:zfob
评论
添加红包

请填写红包祝福语或标题

红包个数最小为10个

红包金额最低5元

当前余额3.43前往充值 >
需支付:10.00
成就一亿技术人!
领取后你会自动成为博主和红包主的粉丝 规则
hope_wisdom
发出的红包

打赏作者

旅途中的宽~

你的鼓励将是我创作的最大动力

¥1 ¥2 ¥4 ¥6 ¥10 ¥20
扫码支付:¥1
获取中
扫码支付

您的余额不足,请更换扫码支付或充值

打赏作者

实付
使用余额支付
点击重新获取
扫码支付
钱包余额 0

抵扣说明:

1.余额是钱包充值的虚拟货币,按照1:1的比例进行支付金额的抵扣。
2.余额无法直接购买下载,可以购买VIP、付费专栏及课程。

余额充值