仓储是现代物流的一个重要组成部分,在物流系统中起着至关重要的作用,是厂商研究和规划的重点。高效合理的仓储可以帮助厂商加快物资流动的速度,降低成本,保障生产的顺利进行,并可以实现对资源有效控制和管理。
随着我国制造业的崛起,物流业也得到了迅猛的发展,仓储越来越受到厂商和社会的广泛关注,大大促进了人们对仓储理论的研究,使其逐步发展完善,从而成为一门独立的学科。仓储物流的发展过程,经历以下阶段:
人工和机械化仓储阶段。这阶段物资的输送、仓储、管理、控制主要是依靠人工及辅助机械来实现。物料可以通过各种各样的传送带、工业输送车、机械手、吊车、堆垛机和升降机来移动和搬运,用货架托盘和可移动货架存储物料,通过人工操作机械存取设备,用限位开关、螺旋机械制动和机械监视器等控制设备来运行。机械化满足了人们对速度、精度、高度、重量、重复存取和搬运等方面的要求,其实时性和直观性是明显优点。
自动化仓储阶段。采用了自动导引小车(AGV )、自动货架、自动存取机器人、自动识别和自动分拣、旋转体式货架、移动式货架、巷道式堆垛机和其他搬运设备等自动控制系统,但只是各个设备的局部自动化并各自独立应用,被称为“自动化孤岛”。
智能化仓储阶段。在自动化仓储的基础上继续研究,实现与其他信息决策系统的集成,朝着智能和模糊控制的方向发展,人工智能推动了仓储技术的发展,即智能化仓储。
目前,自动化的仓库主要集中在烟草、医药保健品、食品、通讯和信息、家具制造业、机械制造业等传统优势行业。
自动化仓储的优势
采用自动化的立体仓库,充分利用空间 自动化立体仓库是现代化仓储的一个重要组成部分,采用多层存放货物的高架仓库系统,高度可以达到30米以上,这与平库相比可以节约将近70%的占地面积。
实现机械化、自动化,从而提高仓库的管理水平自动化立体仓库系统由货架、堆垛机、出入库输送机、自动控制系统与管理信息系统等构成,能按照指令自动完成货物的存取作业, 并对仓库的货物进行自动化管理,使物料搬运仓储更加合理。由于采用货架储存,并结合计算机管理,可以容易地实现先入先出、发陈储新的出入库原则防止货物自然老化、变质、生锈等现象的出现。
降低对人工需求的依赖,特别是降低特殊仓储环境中的人力资源成本 由于采用了自动化技术后,自动化仓储能适应黑暗、有毒、低温等特殊场合的需要。
自动化仓储的劣势
投资较大,建设周期长自动化仓储的主体是由自动化仓库组成的。自动化仓库的基本组成部分包括:建筑物、货架、理货区、管理区、堆垛机械、配套机械、相关的管理系统和信息系统。这些硬件和软件需要很高的资金投入和安装建设费用。对于自动化仓库的建设项目要进行评估和设计,包括必要性评估、技术评估、系统开发、敏感度的分析。这就要求对过去和未来3-5年中仓库的吞吐量、仓储容量、订单货物的类别等要素分析,还要对设备进行性能评估和选择,这些都需要很长的时间周期和很大的人力、物力、时间投入。
物资吞吐量和种类固定,缺乏弹性 当一个自动化的仓库按照计划建设完成之后,仓库的类型、物资的吞吐量和仓库的容量就固定了下来,这时如果外部的因素发生了突然的变化,仓库对其变化不具有较强的适应和变化能力,也就是缺乏弹性。
根据自动化物流系统的功能分析和系统定位,依据自动化物流系统的设计原则,将系统的体系结构分为三个层次,即:信息管理层、调度监控层和设备执行层。
系统采用多层应用服务体系,采用B/S结构与C/S结构相结合。 网络通讯采用 TCP/IP 协议,系统内部通讯处理、故障处理及状态机的管理均为系统特有的连接池模块集成,统一进行计算和数据处理。该系统分为WMS自动化仓储管理系统与WCS仓库调度监控系统。WMS主要用于仓库信息化管理及统计分析,WCS主要用于仓库设备的运行调度及监控,使各种设备根据自动化仓储管理系统制定分配的工作计划进行有序执行。
业务操作流程
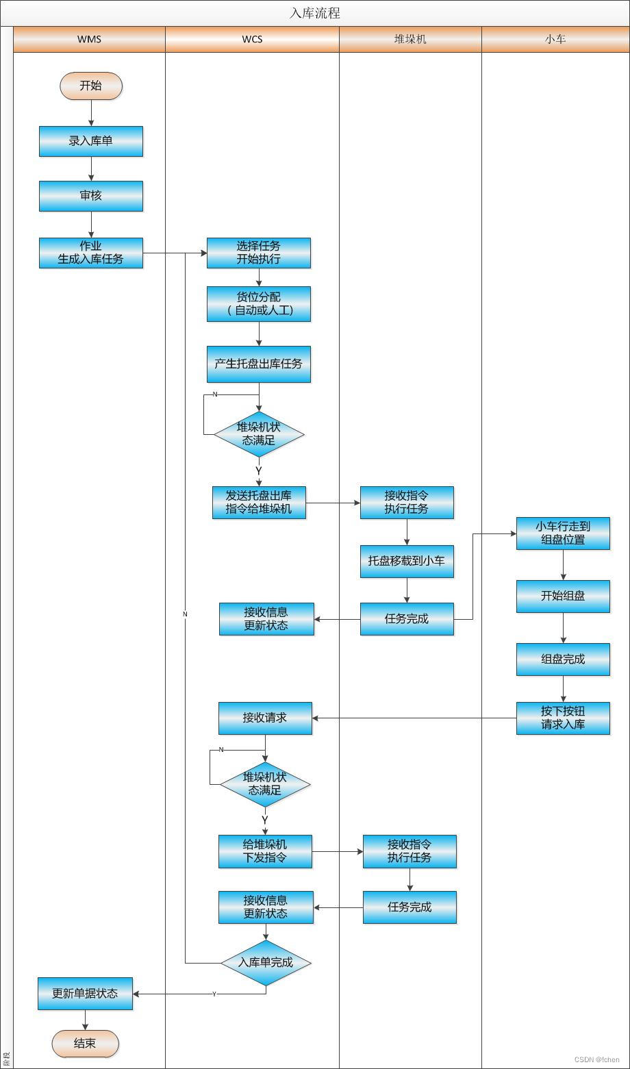
入库操作流程


WCS系统操作界面
自动化仓储在现代物流中扮演关键角色,通过自动化和智能化技术提高存储效率和管理水平,降低了对人力资源的依赖。然而,高投资、系统灵活性不足是其主要劣势。自动化仓储系统包括信息管理层、调度监控层和设备执行层,采用WMS和WCS系统协同工作,实现仓库的自动化管理和设备调度监控。入库和出库操作流程通过这些系统进行优化。
9292

被折叠的 条评论
为什么被折叠?



