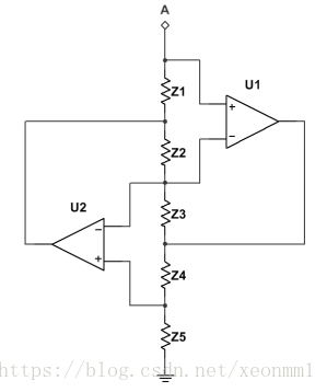
通用阻抗转换器(GIC)
运放的正反相没要求,利用同反相电压相等和节点电流求和,从A点看进去的阻抗可以等效为:

1.使Z2或Z4电容,其他都为电阻,写成阻抗形式得:

2.使Z1和Z5为电容,其余为电阻,写成阻抗形式得:


该电路模仿的是一个接地频变负阻(接地FDNR),也被称为D元件。该元件的另一种电路实现形式如下:

采用接地电感的电路综合
上图为无源带通滤波器的原型。用GIC替代电感,设计出ƒ0=2kHz和Q=25的带通响应。
由RLC的原型可得V0/Vi=(ZC||ZL)/(R+ZC||ZL),展开后代入带通响应得:

若要增强带负载输出,可从运算放大器取出。
采用FDNR的电路综合
无源二阶低通响应:
注意到电感不是接地的,因此不能使用模仿电路代替,可以用jω除原来电路网络的各个元件值来避免这个限制,这样就可以使用D元件了。

它们分别变为值为R-1的电容,值为L的电阻,值为C的D元件。
设计一个RLC二阶低通滤波器(GIC),满足ƒ0=1kHz和Q=5。
通过分压计算出传递函数后有:

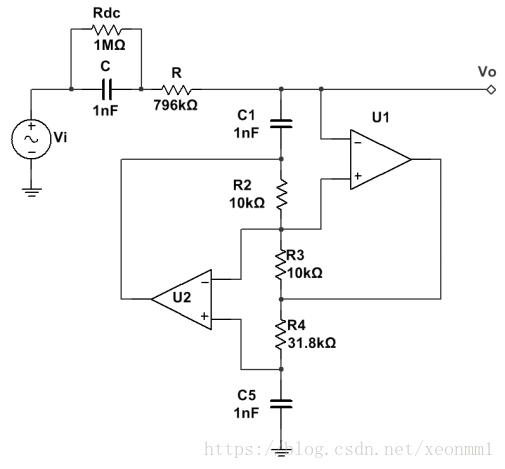
设定电容值,计算出D元件的值“C”,计算阻值L,计算D元件的各个元件参数。为了给运放有直流支路电流,应给电容并联一个大电阻。
直接设计(双端终结滤波器)
此电路拓扑具有灵敏度低的特性。

低通滤波器设计
上图梯形电路含有浮动电感,无法使用GIC模仿,利用1/jω变换可以克服。
除了要进行1/jω变换,还必须对原来的梯形电路中归一化了的元件进行去归一化以获得要求的截止频率,然后对所获得的值再进行阻抗去归一化以获得实际电路的值。以上三个步骤可按下面的变换一步完成。

设计一个七阶考尔低通滤波器。滤波器响应满足Amax=0.28dB,并在fs=1.252fc时,有Amin=60dB。fc=15kHz。
利用计算机获得的归一化(fc=1Hz)后的参数如下:
首先要把标准RLC原型化成CRD网络。令电路中的电容都取1nF。

式中,若归一化方式为Hz,则不需要除以2π。


为提供运放直流通路,可在输入端电容C并联一1M阻值电阻,在输出端电容C’处并联一电阻使直流增益为0.5。为了减少负载效应,还应该串联一电压跟随器。
高通滤波器设计
上图所示的梯形网络是一个低通类型,如果将电感换为电容,电容换成电感则变为高通。

设计一个椭圆高通滤波器,并使fc=300Hz,fs=150Hz,Amax=0.1dB和Amin=40dB。
1.利用软件获得角频率归一化的低通滤波器。
2.利用上面三条公式进行转换。
3.将接地电感转换为GIC。


471

被折叠的 条评论
为什么被折叠?



