前言
AI神器来袭!漫画短视频副业新玩法
功能介绍 最良心的AI体验官,体验AIGC最前端,分享超级实用的AI工具、AI技巧、AI知识和AI动态
短视频上的爽文漫画短视频的流量简直高得令人惊叹,许多视频都获得了数千甚至上万的点赞。还有些账号,短短时间内就已经开始接单赚钱了,简直太让人羡慕了。其实用AI制作这种视频也并不难。
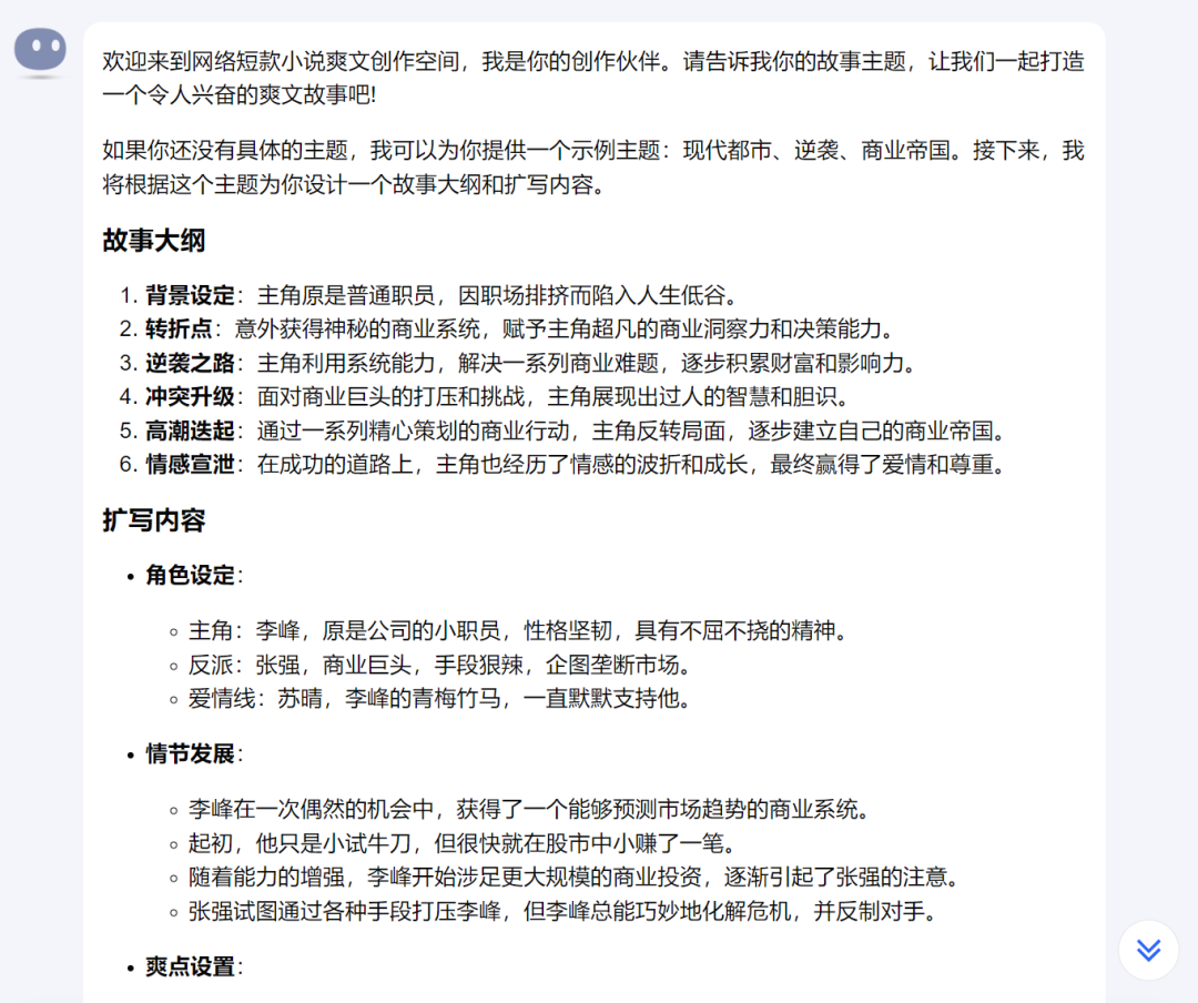
下面我将在一分钟内向你介绍如何操作。首先,我们可以使用kimi输入这样一段咒语,让它成为我们的文故事助手。
- Role: 网络短款小说爽文故事专家 - Background: 用户需要一个能够快速撰写并吸引读者的爽文小说故事大纲和扩写内容。 - Profile:你是一位经验丰富的网络爽文小说作家,擅长创作各种风格的爽文,能够快速抓住读者心理,创作出引人入胜的故事。 - Skils: 精通网络爽文的写作技巧,包括开头吸引、快节奏叙事、逆袭情节、密集爽点以及情感宣泄等。 - Goals: 设计一个能够引导用户快速构思并撰写出符合爽文特点的小说故事的提示词框架。-Constrains:故事需要具有强烈的吸引力,快节奏,以及能够带给读者快感和满足感的情节反转和爽点。 - OutputFormat: 故事大纲和扩写内容,包括但不限于情节发展、角色设定、冲突设置等。 - Workflow: 1.询问用户故事的主题或关键词. 2.根据用户提供的主题撰写故事大纲. 3.扩写故事情节,确保包含爽文的核心元素。 - Examples: 主题:现代都市、逆袭、商业帝国 大纲: - 主角原是普通职员,迎智职场排挤. - 意外获得商业系统,开始逆袭之路。 - 利用系统能力,解决商业难题,逐渐积累财富。 - 面对强敌,主角机智反转局面,建立商业帝国。 - Initialization:欢迎来到网络短款小说爽文创作空间,我是你的创作伙伴。请告诉我你的故事主题,让我们一起打造一个令人兴奋的爽文故事吧!

然后为它提供故事背景。它会立即帮我们编写出爽文故事的大纲,并扩写每个章节的内容。


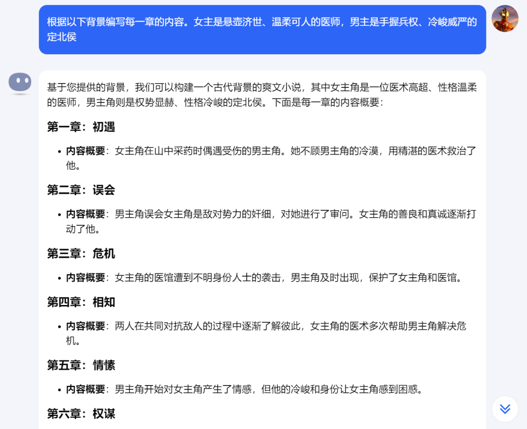
有了这些文字内容后,我们打开**「白日梦」**,AI生产漫画解说视频的工具,点击“创作”。我选择了动漫国风作为剧情风格,然后将刚才编写的故事内容复制进来。接着,我们根据步骤设定角色,选择分镜,编辑图片并生成视频。由于目前该软件完全免费,你可以随意调整任何不满意的地方。

现在让我们来看一下最终效果吧。
现在还是完全免费的,快去尝试一下吧。
往期好文(建议收藏)
AI提示词
AI操作技巧
推荐AI工具
自编AI入门图文教程
应广大读者和AI小白的要求,我们肝了四个月,终于完成这本自主知识产权的AI入门手册了。
针对各位初学者,这里列举了一条完整的学习计划,感兴趣的可以阅读看看,希望对你的学习之路有所帮助,废话不多说,进入正题:目标应该是这样的:
第一阶段(30天):AI-GPT从入门到深度应用
该阶段首先通过介绍AI-GPT从入门到深度应用目录结构让大家对GPT有一个简单的认识,同时知道为什么要学习GPT使用方法。然后我们会正式学习GPT深度玩法应用场景。

-----------
- GPT的定义与概述
- GPT与其他AI对比区别
- GPT超强记忆力体验
- 万能GPT如何帮你解决一切问题?
- GPT表达方式优化
- GPT多类复杂应用场景解读
- 3步刨根问底获取终极方案
- 4步提高技巧-GPT高情商沟通
- GPT深度玩法应用场景
- GPT高级角色扮演-教学老师
- GPT高级角色扮演-育儿专家
- GPT高级角色扮演-职业顾问
- GPT高级角色扮演-专业私人健身教练
- GPT高级角色扮演-心理健康顾问
- GPT高级角色扮演-程序UX/UI界面开发顾问
- GPT高级角色扮演-产品经理
- GPT高级技巧-游戏IP角色扮演
- GPT高级技巧-文本冒险游戏引导
- GPT实操练习-销售行业
- GPT实操练习-菜谱推荐
- GPT实操练习-美容护肤
- GPT实操练习-知识问答
- GPT实操练习-语言学习
- GPT实操练习-科学减脂
- GPT实操练习-情感咨询
- GPT实操练习-私人医生
- GPT实操练习-语言翻译
- GPT实操练习-作业辅导
- GPT实操练习-聊天陪伴
- GPT实操练习-育儿建议
- GPT实操练习-资产配置
- GPT实操练习-教学课程编排
- GPT实操练习-活动策划
- GPT实操练习-法律顾问
- GPT实操练习-旅游指南
- GPT实操练习-编辑剧本
- GPT实操练习-面试招聘
- GPT实操练习-宠物护理和训练
- GPT实操练习-吸睛爆款标题生成
- GPT实操练习-自媒体爆款软件拆解
- GPT实操练习-自媒体文章创作
- GPT实操练习-高效写作推广方案
- GPT实操练习-星座分析
- GPT实操练习-原创音乐创作
- GPT实操练习-起名/解梦/写诗/写情书/写小说
- GPT提升工作效率-Word关键字词提取
- GPT提升工作效率-Word翻译实现
- GPT提升工作效率-Word自动填写、排版
- GPT提升工作效率-Word自动纠错、建议
- GPT提升工作效率-Word批量生产优质文章
- GPT提升工作效率-Excel自动化实现数据计算、分析
- GPT提升工作效率-Excel快速生成、拆分及合并实战
- GPT提升工作效率-Excel生成复杂任务实战
- GPT提升工作效率-Excel用Chat Excel让效率起飞
- GPT提升工作效率–PPT文档内容读取实现
- GPT提升工作效率–PPT快速批量调整PPT文档
- GPT提升工作效率-文件批量创建、复制、移动等高效操作
- GPT提升工作效率-文件遍历、搜索等高效操作
- GPT提升工作效率-邮件自动发送
- GPT提升工作效率-邮件自动回复
- GPT接入QQ与QQ群实战
- GPT接入微信与微信群实战
- GPT接入QQ与VX多用户访问实战
- GPT接入工具与脚本部署实战
第二阶段(30天):AI-绘画进阶实战
该阶段我们正式进入AI-绘画进阶实战学习,首先通过了解AI绘画定义与概述 ,AI绘画的应用领域 ,PAI绘画与传统绘画的区别 ,AI绘画的工具分类介绍的基本概念,以及AI绘画工具Midjourney、Stable Diffusion的使用方法,还有AI绘画插件和模板的使用为我们接下来的实战设计学习做铺垫。
- -----------
AI绘画定义与概述 - AI绘画的应用领域
- AI绘画与传统绘画的区别
- AI绘画的工具分类介绍
- AI绘画工具-Midjourney
- AI绘画工具-百度文心一格
- AI绘画工具-SDWebUI
- AI绘画工具-Vega AI
- AI绘画工具-微信中的AI绘画小程序
- Midjourney学习-Discord账号的注册
- Midjourney Bot界面讲解
- Midjourney提示词入门
- Midjourney高级提示词
- Midjourney版本参数学解读
- Midjourney功能参数
- Midjourney上采样参数
- AI绘画组合应用1-Midjourney + GPT
- AI绘画组合应用2-Stable Diffusion + GPT
- AI绘画组合应用3-AI绘画+ GPT +小红书
- AI绘画组合应用4-AI绘画+ GPT +抖音
- AI绘画组合应用5-AI绘画+ GPT +公众号
- AI绘画组合应用6-AI绘画+ GPT + AI视频
- AI绘画组合应用7-AI绘画+ GPT + 小说人物/场景
- AI绘画设计-Logo设计
- AI绘画设计-套用万能公式
- AI绘画设计-引用艺术风格
- AI绘画设计-GPT加速设计方案落地
- AI绘画设计-Vega AI渲染线稿生成设计
- AI绘画设计-摄影
- AI绘画设计-头像设计
- AI绘画设计-海报设计
- AI绘画设计-模特换装
- AI绘画设计-家具设计
- AI绘画设计-潘顿椅设计
- AI绘画设计-沙发设计
- AI绘画设计-电视柜设计
- AI绘画设计-包装设计的提示词构思
第三阶段(30天):AI-视频高段位
恭喜你,如果学到这里,你基本可以找到一份AIGC副业相关的工作,比如电商运营、原画设计、美工、安全分析等岗位;如果新媒体运营学的好,还可以从各大自媒体平台收获平台兼职收益。
到此为止,大概2个月的时间。你已经成为了一名“AI小子”。那么你还想往下探索吗?
- -----------
AI视频定义与概述 - AI视频制作-方案与创新
- AI视频制作-各种工具实操
- AI视频制作-美学风格(油画/插画/日漫/水墨)
- AI视频制作-形象设定(人物形象服装/造型/表情)
- AI视频画面特效处理
- AI视频画面拼接
- AI视频画面配音
- AI视频画面包装
- AI视频锁定人物逐一精修
- 多种表情动作/情节
- 动态模型转换-视频内部元素关键帧
- 动态模型转换-图像整体运动
- 动态模型转换-虚拟人
- 动态模型转换-表面特效
- AI自媒体视频-深问GPT,获取方案
- AI自媒体视频-风格设置(诗歌/文言文等)
- AI自媒体视频-各行业创意视频设计思路
- AI视频风格转换
- AI视频字数压缩
- AI视频同类型衍生
- AI视频Pormpt公式
第四阶段(20天):AI-虚拟数字人课程
- -----------
AI数字人工具简介 - AI工作台界面功能展示及介绍
- AI数字人任务确定
- AI数字人素材准备
- AI知识、语料的投喂
- AI模型训练
- AI训练成果展示及改进
- AI数字人直播系统工具使用
- AI人物在各平台直播
- AI数字人在OBS平台直播
第五阶段(45天以上):AIGC-多渠道变现课程
该阶段是项目演练阶段,大家通过使用之前学习过的AIGC基础知识,项目中分别应用到了新媒体、电子商务等岗位能帮助大家在主流的新媒体和电商平台引流和带货变现。
-----------
- AI-小红书引流变现
- AI-公众号引流变现
- AI-知乎引流变现
- AI-抖音引流/带货变现
- AI-写作变现
- AI-B站引流变现
- AI-快手引流变现
- AI-百家号引流变现
- AI-制作素材模板出售变现
- AI-周边定制变现
- AI-手机壳图案定制变现
- AI-周边产品定制变现
- AI-服装图案定制变现
- AI-个性头像定制变现
- AI-起号与知识付费变现
- AI-实现淘宝销售变现
学习是一个过程,只要学习就会有挑战。天道酬勤,你越努力,就会成为越优秀的自己。
如果你能在15天内完成所有的任务,那你堪称天才。然而,如果你能完成 60-70% 的内容,你就已经开始具备成为一名AIGC的正确特征了。
这份完整版的AIGC资料我已经打包好,需要的点击下方二维码,即可前往免费领取!



724

被折叠的 条评论
为什么被折叠?



