💕💕作者: 米罗学长
💕💕个人简介:混迹java圈十余年,精通Java、小程序、数据库等。
💕💕各类成品Java毕·设 。javaweb,ssm,springboot等项目,欢迎咨询。
💕💕程序开发、技术解答、代码讲解、文档,🌟文末获取源码+数据库+文档,非开源🌟
✈️✈️软件下载 | 实战案例 | 远程调试 | 私人定制 。
⭐⭐ 一定要翻到底部,底部二维码~~~ 🎉🎉🎉🎉
🍅🍅视频演示:https://pan.baidu.com/s/1spyQxf5VLSzCsoxRgQfnZg?pwd=1234
🍅🍅提取码:1234
1、绪论
1.1 研究背景
个性化课程推荐系统的研究背景植根于信息时代教育领域对智能化、个性化学习路径的迫切需求。随着互联网和人工智能技术的飞速发展,传统的一刀切式教学模式已经无法满足每个学习者独特的学习需求和风格。教育技术研究者开始寻求新的解决方案,以期通过技术手段实现教育资源与学习者之间的最优匹配。个性化推荐系统正是在这样的背景下应运而生,其核心在于利用用户数据分析学习者的行为模式和偏好,并结合课程内容、结构等多维度信息,借助复杂的算法模型为学习者推荐最合适的课程资源。这种系统的开发不仅有助于提升个体的学习动机和效果,也为教育机构提供了精准化教学的可能,是当前在线教育发展的重要趋势之一。研究者们在这一领域中不断探索,以期达到更加精细化的课程推荐,更好地服务于多样化、个性化的学习需求。
1.2 系统概述
个性化课程推荐系统是一种利用用户个人学习偏好、历史行为数据和课程内容信息,通过算法模型进行智能分析和处理的在线教育平台功能。该系统旨在为用户选择最适合其个人需求和兴趣的教育内容,提升学习效率和体验。系统通过收集用户的浏览历史、课程信息、论坛反馈等数据,运用机器学习、数据挖掘等技术对用户行为进行模式识别,构建起用户画像。结合课程的难度、主题、教师质量、互动性等多维度特征,系统能够实现动态的课程匹配与推荐。个性化推荐不仅提高了用户找到合适课程的几率,还有助于教育机构更好地理解用户需求,优化课程设置,实现教育资源的有效分配。随着人工智能技术的不断发展,个性化课程推荐系统正逐步向着更加智能化、精准化方向发展,成为现代在线教育不可或缺的一部分。本文主要讨论了以Java为编程语言,Springboot为框架,MySQL数据库以及开发易于使用的个性化课程推荐系统建设计划的主要思想。管理系统可以帮助用户快速准确地了解课程推荐信息。在这篇文章中系统研究的背景和意义、开发技术、系统分析、数据库设计、详细的系统设计等信息系统的设计和开发过程的焦点。
1.3 课题研究内容
鉴于本课题的调查,经过一番调查走访和查阅资料,特设计出一套管理系统。本篇论文对这个系统做了介绍,论文大体分为六个部分,第一部分主要介绍背景、研究目的和意义。第二部分主要是关键的技术描述,解释了此系统所应用到的一些技术和软件。第三部分主要是系统的分析情况,根据对于各种可行性的分析以及功能描述来详细阐述本系统。第四部分主要为系统的设计,各功能模块还有关于数据库方面的设计。第五部分为关于系统的实现方面。第六部分是关于对系统的测试。
2、系统开发技术
2.1开发工具及环境
在研究开发本系统运行环境包括软件和硬件两方面。所使用的电脑硬件配置为:Intel®Core™i5-4200M CPU、系统类型是64位操作系统、硬盘存储空间要求不小于500G、运行内存8G。软件为:windows系统、mysql数据库、java软件开发工具包为JDK1.8。最重要的集成开发环境选择了较为简单但功能强大的IDEA。IDEA中间的插件以及功能方面是比较全的。使用这个工具设计应用程序的时候。会让程序开发比以前更加的方便快捷,而且IDEA很容易与服务器集成,这样也可以提高了程序开发工作方面的速度。
2.2 Java编程语言
Java是一种通用的并发的基于类且面向对象的编程语言。它设计的力求简单地使编程者可以了解编程。Java编程语言诞生于90年代初期,是与C语言齐头并进的两大编程语言,从90年代初期至今的几十年中,Java语言的更新迭代慢慢影响着整个互联网时代并推动Web的迅速发展。虽然C语言作为首个计算机编程语言的地位不可撼动,但是近几年来,越来越多的人更倾向于选择Java作为编程语言。Java作为编程语言具有简单、高效、安全性高等优良特点,值得一提的是Java的跨平台移植性以及动态的Web计算,使得Java一经推出就受到业内人士的广泛好评。
2.3 MySQL数据库
相比于其他数据库,MySQL在管理企业数据、部署企业数据以及优化企业数据方面更有优势,能有效降低开发成本是它被选择的主要原因。作为企业数据管理平台,MySQL提供了一个特别的控制台,使数据库的管理人员能够监控管理数据。在处理多个访问同一数据的客户端时,数据库服务器将更好地管理数据库表,保持数据完整性MySQL服务器提供了开放和全面的信息管理。
2.4 MVC开发模式
MVC的全称是Model View Controller,MVC是一种软件编程的模式,它很大程度上提高了企业的开发效率,成为现在各大软件公司进行软件系统架构设计时的首选方案。MVC设计模式下返回的数据是中立的,就是说MVC模型不会对数据格式产生影响,使得代码能够被反复调用,极大地减少了系统内代码的冗杂度。
2.5 B/S架构
B/S架构和C/S架构是现在进行软件开发时所使用的两种不同的结构模式,C/S即客户端/服务器架构,该架构由于需要装客户端,安装和部署都比较困难,拓展也较为不易。并且还需要为不同的平台编写不一样的应用程序。
3、系统分析
3.1 可行性分析
可行性应考虑现有技术条件是否可以成功完成开发工作.由于浏览器是人们日常生活中上网冲浪的必备工具,浏览器的普及使得平台的使用极为的便利。而Java可以跨平台,从而本系统可以在各种系统上运行,大大降低了使用难度。所以利用B/S架构,Java语言开发本系统是十分可行和十分必要的。
3.1.1技术上的可行性
本次研究开发的系统是基于Java技术。数据处理的部分使用的是MySQL数据库,其中程序的代码开发使用的是JAVA语言。这些使用的技术都是目前市场上比较主流的技术,通过这些能够满足系统功能的需求,而且在每一个技术之间都会有自己的安全机制,在设计功能以及处理相关信息的时候都会更加安全方便,而且这些技术能够实现很多的功能,在本次研究开发的系统是通过网站的形式进行数据的实时性更新,在数据处理上也没有问题。所以在技术上,本次研究开发的系统是能够满足的。
3.1.2经济上的可行性
在最近几年来,特别是一些旧城老区,还不具备电子化管理的条件。管理成本较高,而且工作流程和方法也比较落后。本系统只是由人开发设计,经济成本区别于企业级别的开发,成本仅需要一台可以编程的电脑,后期维护的成本也很低。
3.1.3社会可行性
本系统是根据课题定制的,目标明确,功能实用。并不需要用户提前了解复杂的业务需求,也无需任何使用说明书,只要登陆系统,功能模块设计一目了然。所以推广不存在多大难度,唯一要考虑的事如果推广范围非常大可能需要新增功能,进一步增强多并发安全性,不过本系统开发语言基础,在原基础上进行修改和完善都比较容易。
3.1.4操作可行性
在系统研究开发的过程中页面设计的比较符合现代信息系统的规则,能够方便用户的使用。在系统使用时,因为计算机的操作速度是很快的,所以在系统功能的反应以及数据处理上也是非常的高效快速。能够很方便用户去使用,而且本次研究开发的系统是基于浏览器服务器模式的,而浏览器是每一个人会非常熟练去使用的,所以用户在未来使用系统的时候不会很麻烦,只需要简单的操作就可以完成。
3.2 系统UML用例分析
UML是 Unified Modeling Language的缩写,又称统一建模语言。是开发者对客观事物进行建模的标记,同时也是为开发者了解系统需要什么样的功能和整个流程是什么样的做的前期工作。
个性化课程推荐系统中教师的UML用例分析详情如下图所示。

个性化课程推荐系统中管理员的UML用例分析详情如下图所示。

个性化课程推荐系统中学生的UML用例分析详情如下图所示。

3.3 系统流程图
3.3.1 注册流程图
用户注册所必须的三个信息用户的邮箱地址(唯一)选择一个用户名(唯一)输入用户密码以及输入验证码。使用JavaScript根据正则表达式对用户输入的信息进行验证,当用户输入的邮箱和输入用户名是会首先判断是否已有用户注册此邮箱或用户名称在更具JS对输入的邮箱和用户名称的格式进行验证。当用户输入的验证码不正确,服务器将错误信息回显到注册界面的指定位置提醒用户输入的“验证码错误,请重新输入”,同时提供点击验证码更换验证内容的功能。登录成功立即跳转到登录页面。

3.3.2 登陆流程图
用户注册完成之后即跳转到登录界面输入的账号密码内容不为空,不为空就判断账号是否正确,账号正确再判断输入的密码和数据库该账号下的密码是否一致,如果密码正确才能到首页,否则都是登录不成功回到登录页面。

(此处省略………………………………………………)
3.4 系统性能分析
(1)系统的存储性:因为是网上租贸系统,所以就会在数据库要求上比较严格,信息录入的比较多,而且丰富复杂, 这就需要一个强大的数据库来存放更多的数据和保证数据的时时性。
(2)系统的易学性:系统设计的应该简单易学的,设计的各种功能应该简单操作,不需要努力学习培训,缩短用户熟悉系统的进程。
(3)系统的数据要求:数据应该录入准确,需要更新时,数据应该可以及时的修改,数据还应该有独立保存,不能删除数据的时候会连带着把还需要的数据都删除掉。
(4)系统稳定性:开发的基于Spring Boot的网上租贸系统要求运行稳定,运行过程中无界面不清楚、字体模糊等现象。
(5)系统可靠性:系统不可以有病毒类代码,必须有拦截器,验证方法,对里面信息的保护措施,这样才让人用的放心。
4、系统设计
4.1 系统结构
根据对个性化课程推荐系统的具体需求分析,把系统可以划分为几个不同的功能模块:管理员可以对首页、学生、教师、课程类型、课程信息、资料分类、资料信息、案例信息、学习论坛、系统管理、用户资料等功能进行操作,个性化课程推荐系统各功能划分结构如图4-1所示。

4.2 数据库设计
数据库是信息系统的基础和核心。数据库设计的好坏直接影响到信息系统开发的成败。创建数据库表首先确定实体的属性和实体之间的关系。根据关系创建一个数据表。
4.2.1 数据库概念设计
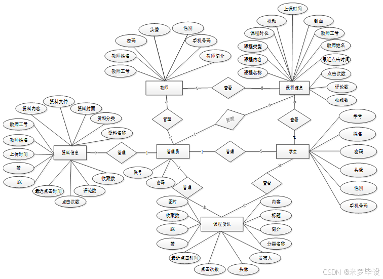
在数据库概念模型设计的时候,一般都采用E-R实体图进行展示,在实体图中可以展示出数据库表中的所有字段名称,本个性化课程推荐系统中的主要的数据库总体E-R模型图如下图所示。

(此处省略………………………………………………)
4.2.2 数据库物理设计
在了解了表结构设计的常用概念后,接下来就需要使用前面绘制的E-R模型完成表结构的设计工作,并在数据库中创建数据表,并为各个数据表进行命名。以下就对设计的结果通过表格形式进行展示。

(此处省略………………………………………………)
5、系统实现




















.
1264

被折叠的 条评论
为什么被折叠?



