1 引言
1.1 编写目的
1.2 项目概述
1.3 名词解释
2 项目背景
3 业务分析
3.1 业务需求
3.2 业务需求分析与解决思路
3.3 数据需求分析【可选】
4 项目建设总体规划【可选】
4.1 系统定位【可选】
4.2 系统建设规划
5 建设目标
5.1 总体目标
5.2 分阶段目标【可选】
5.2.1 业务目标【可选】
5.2.2 系统目标
5.3 应用范围
6 建设方案
6.1 建设内容/系统功能框架
6.2 系统业务流程
6.3 系统关系图
7 系统功能需求
7.1 功能模组1
7.1.1 功能点1
7.1.2 功能点2
7.2 功能模组2
7.2.1 功能点1
7.2.2 功能点2
8 系统接口
8.1 接口方案
8.1.1 接口部署
8.1.2 处理模型【可选】
8.1.3 运行模式【可选】
8.2 系统接口列表
8.3 接口明细说明
9 非功能性需求
9.1 数据质量需求
9.1.1 数据准确性需求
9.1.2 数据精度需求
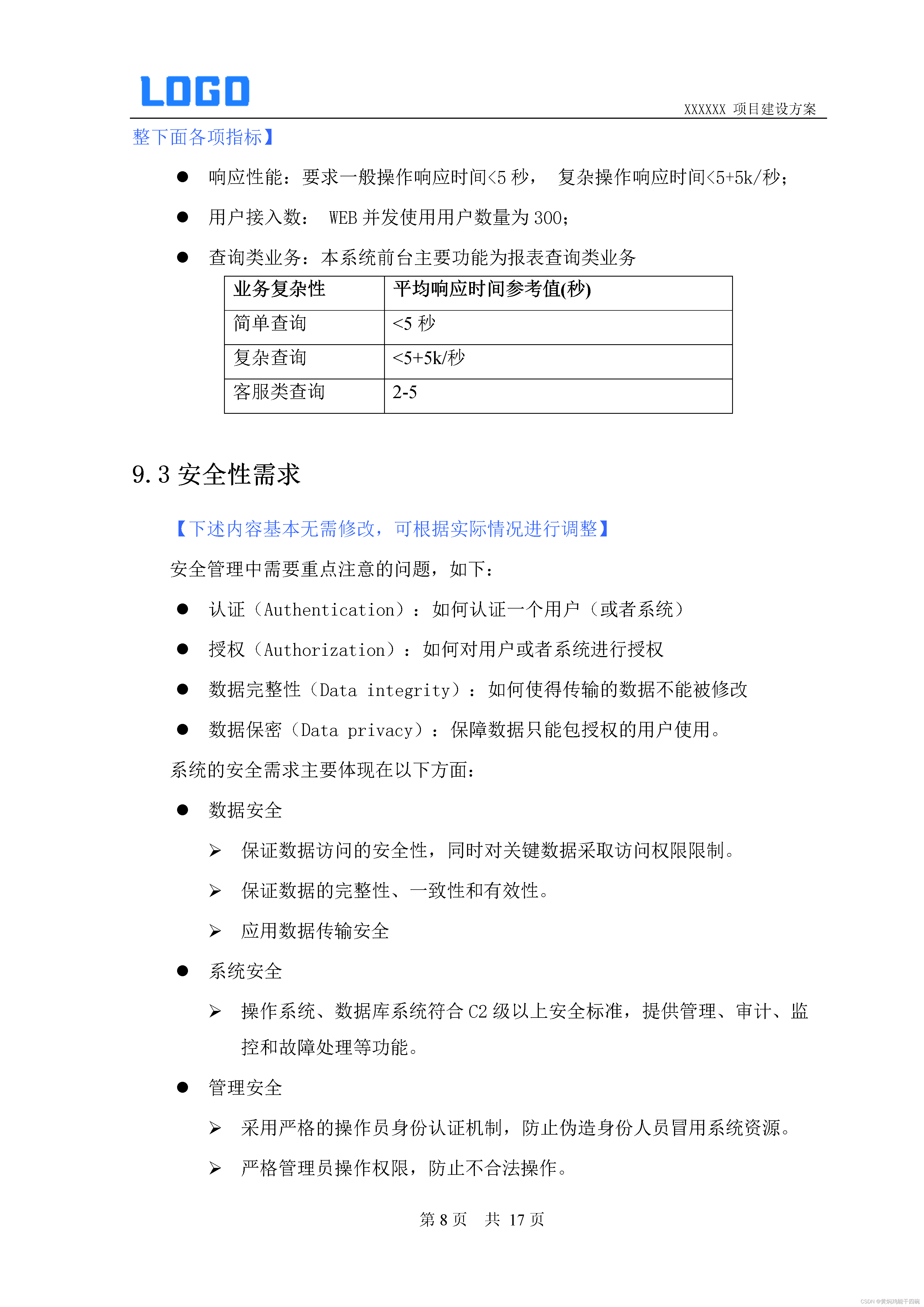
9.2 系统性能指标
9.3 安全性需求
9.4 可维护性需求
9.5 可扩展性需求
10 技术方案
10.1 技术架构
10.2 网络拓扑示意图
10.3 业务量评估
10.4 信息量评估
10.5 主机处理能力估算
10.6 系统软件运行环境
10.7 硬件设备需求与配置
11 安全策略与保护等级
11.1 安全保护等级
11.2 安全策略
12 风险评估(限制条件)
13 实施方案
13.1 实施内容
13.2 实施范围
13.3 实施人员组织和实施计划
14 投资预算
14.1 应用软件开发费用
14.2 操作系统软件版本费
14.3 硬件费用
15 系统验收
软件全套资料部分文档清单:
工作安排任务书,可行性分析报告,立项申请审批表,产品需求规格说明书,需求调研计划,用户需求调查单,用户需求说明书,概要设计说明书,技术解决方案,数据库设计说明书,详细设计说明书,单元测试报告,总体测试计划,单元测试计划,产品集成计划,集成测试报告,集成测试计划,系统测试报告,产品交接验收单,验收报告,验收测试报告,压力测试报告,项目总结报告,立项结项审批表,成本估算表,项目计划,项目周报月报,风险管理计划,质量保证措施,项目甘特图,项目管理工具,操作手册,接口设计文档,软件实施方案,运维方案,安全检测报告,投标响应文件,开工申请表,开工报告,概要设计检查表,详细设计检查表,需求规格说明书检查表,需求确认表,系统代码编写规范,软件项目质量保证措施,软件部署方案,试运行方案,培训计划方案,软件系统功能检查表,工程试运行问题报告,软件合同,资质评审材料,信息安全相关文档等。建设方案部分资料清单:
信创云规划设计建设方案,新型智慧城市解决方案,医疗信息化中台技术架构方案,智慧消防建设规划方案,智慧校园技术方案,智慧医疗技术方案,智慧园区管理平台建设方案,智慧政务大数据整体技术解决方案,SRM系统解决方案,固定资产管理系统建设方案,工单管理系统建设方案,大数据管理平台技术方案,GIS地理信息服务平台建设方案,设备管理系统建设方案,远程抄表管理方案,BIM建模建设方案,数字孪生物联网云平台建设方案,仓储管理建设方案,智慧园区整体解决方案 ,智慧工地整体解决方案等等。
软件资料获取:本文末个人名片或进主页获取。


















1101

被折叠的 条评论
为什么被折叠?



