1. 如何查看同步延迟状态
命令
show slave status\G;
有几个参数比较重要:
master_log_file: slave中的IO线程正在读取的主服务器二进制日志文件的名称
-
read_master_log_pos: 在当前的主服务器二进制日志中,slave中的IO线程已经读取的位置
-
relay_log_file: sql线程当前正在读取和执行的中继日志文件的名称
-
relay_log_pos: 在当前的中继日志中,sql线程已经读取和执行的位置
-
relay_master_log_file: 由sql线程执行的包含多数近期事件的主服务器二进制日志文件的名称
-
slave_io_running: IO线程是否被启动并成功的连接到主服务器上
-
slave_sql_running: sql线程是否被启动
-
seconds_behind_master: 从属服务器sql线程和从属服务器IO线程之间的事件差距,单位以秒计
其中有一个最最重要的参数需要同学们引起注意,那就是seconds_behind_master,这个参数就表示当前备库延迟了多长时间
2 主从复制产生的原因
- 备库的性能比主库的差
- 备库充当了写库,然后让备库查询压力过大,这样也会影响到同步速度
- 大事务执行,比如一个事务执行了10秒,binlog写入必须等待事务完成,才会传入备库
- 从库sql thread 从relay log中拉取数据的时候,是随机的操作,不是顺序操作,会影响到效率
- 从库在同步数据的同时,可能跟其他查询的线程发生锁抢占的情况,此时也会发生延时。
- 当主库的TPS并发非常高的时候,产生的DDL数量超过了一个线程所能承受的范围的时候,那么也可能带来延迟
- 在进行binlog日志传输的时候,如果网络带宽也不是很好,那么网络延迟也可能造成数据同步延迟
3. 如何解决复制延迟问题
1. 架构方面
1、业务的持久化层的实现采用分库架构,让不同的业务请求分散到不同的数据库服务上,分散单台机器的压力
2、服务的基础架构在业务和mysql之间加入缓存层,减少mysql的读的压力,但是需要注意的是,如果数据经常要发生修改,那么这种设计是不合理的,因为需要频繁的去更新缓存中的数据,保持数据的一致性,导致缓存的命中率很低,所以此时就要慎用缓存了
3、使用更好的硬件设备,比如cpu,ssd等,但是这种方案一般对于公司而言不太能接受,原因也很简单,会增加公司的成本,而一般公司其实都很抠门,所以意义也不大,但是你要知道这也是解决问题的一个方法,只不过你需要评估的是投入产出比而已。
2. 从库配置方面
2.1 修改sync_binlog的参数的值

可以看到,每个线程有自己的binlog cache,但是共用同一份binlog。
图中的write,指的就是把日志写入到文件系统的page cache,并没有把数据持久化到磁盘,所以速度快
图中的fsync,才是将数据持久化到磁盘的操作。一般情况下,我们认为fsync才占用磁盘的IOPS
而write和fsync的时机就是由参数sync_binlog来进行控制的。
1、当sync_binlog=0的时候,表示每次提交事务都只write,不fsync
2、当sync_binlog=1的时候,表示每次提交事务都执行fsync
3、当sync_binlog=N的时候,表示每次提交事务都write,但积累N个事务后才fsync。
一般在公司的大部分应用场景中,我们建议将此参数的值设置为1,因为这样的话能够保证数据的安全性,但是如果出现主从复制的延迟问题,可以考虑将此值设置为100~1000中的某个数值,非常不建议设置为0,因为设置为0的时候没有办法控制丢失日志的数据量,但是如果是对安全性要求比较高的业务系统,这个参数产生的意义就不是那么大了。
2、直接禁用salve上的binlog,当从库的数据在做同步的时候,有可能从库的binlog也会进行记录,此时的话肯定也会消耗io的资源,因此可以考虑将其关闭,但是需要注意,如果你搭建的集群是级联的模式的话,那么此时的binlog也会发送到另外一台从库里方便进行数据同步,此时的话,这个配置项也不会起到太大的作用。
3、设置innodb_flush_log_at_trx_commit 属性,这个属性在我讲日志的时候讲过,用来表示每一次的事务提交是否需要把日志都写入磁盘,这是很浪费时间的,一共有三个属性值,分别是0(每次写到服务缓存,一秒钟刷写一次),1(每次事务提交都刷写一次磁盘),2(每次写到os缓存,一秒钟刷写一次),一般情况下我们推荐设置成2,这样就算mysql的服务宕机了,卸载os缓存中的数据也会进行持久化。
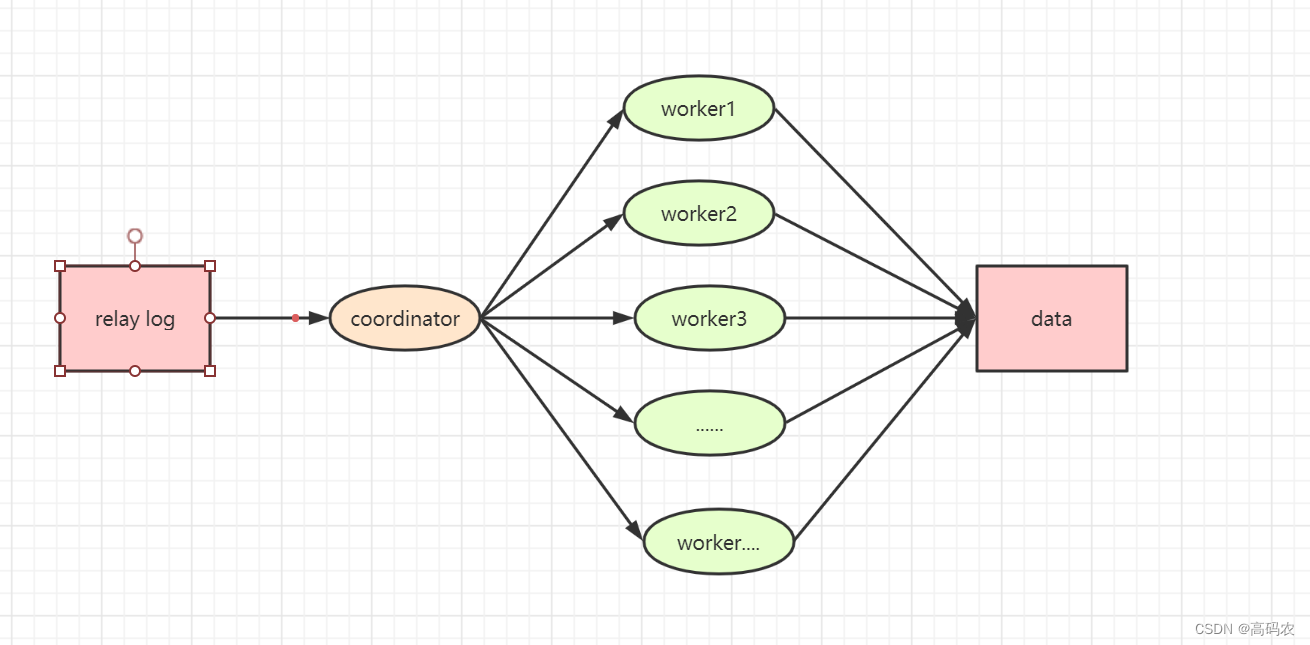
4. 从根本上解决主从复制延迟问题

通过上图我们可以发现其实所谓的并行复制,就是在中间添加了一个分发的环节,也就是说原来的sql_thread变成了现在的coordinator组件,当日志来了之后,coordinator负责读取日志信息以及分发事务,真正的日志执行的过程是放在了worker线程上,由多个线程并行的去执行。
-- 查看并行的slave的线程的个数,默认是0.表示单线程
show global variables like 'slave_parallel_workers';
-- 根据实际情况保证开启多少线程
set global slave_parallel_workers = 4;
-- 设置并发复制的方式,默认是一个线程处理一个库,值为database
show global variables like '%slave_parallel_type%';
-- 停止slave
stop slave;
-- 设置属性值
set global slave_parallel_type='logical_check';
-- 开启slave
start slave
-- 查看线程数
show full processlist;
通过上述的配置可以完成我们说的并行复制,但是此时你需要思考几个问题
1、在并行操作的时候,可能会有并发的事务问题,我们的备库在执行的时候可以按照轮训的方式发送给各个worker吗?
答案是不行的,因为事务被分发给worker以后,不同的worker就开始独立执行了,但是,由于CPU的不同调度策略,很可能第二个事务最终比第一个事务先执行,而如果刚刚好他们修改的是同一行数据,那么因为执行顺序的问题,可能导致主备的数据不一致。
2、同一个事务的多个更新语句,能不能分给不同的worker来执行呢?
答案是也不行,举个例子,一个事务更新了表t1和表t2中的各一行,如果这两条更新语句被分到不同worker的话,虽然最终的结果是主备一致的,但如果表t1执行完成的瞬间,备库上有一个查询,就会看到这个事务更新了一半的结果,破坏了事务逻辑的隔离性。
我们通过讲解上述两个问题的最主要目的是为了说明一件事,就是coordinator在进行分发的时候,需要遵循的策略是什么?
1、不能造成更新覆盖。这就要求更新同一行的两个事务,必须被分发到同一个worker中。
2、同一个事务不能被拆开,必须放到同一个worker中。
听完上面的描述,我们来说一下具体实现的原理和过程。
如果让我们自己来设计的话,我们应该如何操作呢?这是一个值得思考的问题。其实如果按照实际的操作的话,我们可以按照粒度进行分类,分为按库分发,按表分发,按行分发。
其实不管按照什么方式进行分发,大家需要注意的就是在分发的时候必须要满足我们上面说的两条规则,所以当我们进行分发的时候要在每一个worker上定义一个hash表,用来保存当前这个work正在执行的事务所涉及到的表。hash表的key值按照不同的粒度需要存储不同的值:
按库分发:key值是数据库的名字,这个比较简单
按表分发:key值是库名+表名
按行分发:key值是库名+表名+唯一键
4.2 mariaDB的并行复制策略
在mysql5.7的时候采用的是基于组提交的并行复制,换句话说,slave服务器的回放与主机是一致的,即主库是如何并行执行的那么slave就如何怎样进行并行回放,这点其实是参考了mariaDB的并行复制,下面我们来看下其实现原理。
mariaDB的并行复制策略利用的就是这个特性:
1、能够在同一组里提交的事务,一定不会修改同一行;
2、主库上可以并行执行的事务,备库上也一定是可以并行执行的。
在实现上,mariaDB是这么做的:
1、在一组里面一起提交的事务,有一个相同的commit_id,下一组就是commit_id+1;
2、commit_id直接写到binlog里面;
3、传到备库应用的时候,相同commit_id的事务会分发到多个worker执行;
4、这一组全部执行完成后,coordinator再去取下一批。
这是mariaDB的并行复制策略,大体上看起来是没有问题的,但是你仔细观察的话会发现他并没有实现“真正的模拟主库并发度”这个目标,在主库上,一组事务在commit的时候,下一组事务是同时处于“执行中”状态的。
我们真正想要达到的并行复制应该是如下的状态,也就是说当第一组事务提交的是,下一组事务是运行的状态,当第一组事务提交完成之后,下一组事务会立刻变成commit状态。

但是按照mariaDB的并行复制策略,那么备库上的执行状态会变成如下所示:

可以看到,这张图跟上面这张图的最大区别在于,备库上执行的时候必须要等第一组事务执行完成之后,第二组事务才能开始执行,这样系统的吞吐量就不够了。而且这个方案很容易被大事务拖后腿,如果trx2是一个大事务,那么在备库应用的时候,trx1和trx3执行完成之后,就只能等trx2完全执行完成,下一组才能开始执行,这段时间,只有一个worker线程在工作,是对资源的浪费。
4.3 mysql5.7的并行复制策略
mysql5.7版本的时候,根据mariaDB的并行复制策略,做了相应的优化调整后,提供了自己的并行复制策略,并且可以通过参数slave-parallel-type来控制并行复制的策略:
1、当配置的值为DATABASE的时候,表示使用5.6版本的按库并行策略;
2、当配置的值为LOGICAL_CLOCK的时候,表示跟mariaDB相同的策略。
此时,大家需要思考一个问题:同时处于执行状态的所有事务,是否可以并行?
答案是不行的,因为多个执行中的事务是有可能出现锁冲突的,锁冲突之后就会产生锁等待问题。
在mariaDB中,所有处于commit状态的事务是可以并行,因为如果能commit的话就说明已经没有锁的问题,但是大家回想下,我们mysql的日志提交是两阶段提交,如下图,其实只要处于prepare状态就已经表示没有锁的问题了。

因此,mysql5.7的并行复制策略的思想是:
1、同时处于prepare状态的事务,在备库执行是可以并行的。
2、处于prepare状态的事务,与处于commit状态的事务之间,在备库上执行也是可以并行的。
基于这样的处理机制,我们可以将大部分的日志处于prepare状态,因此可以设置
1、binlog_group_commit_sync_delay 参数,表示延迟多少微秒后才调用 fsync;
2、binlog_group_commit_sync_no_delay_count 参数,表示累积多少次以后才调用 fsync。
5 mysql 组提交的概念
组提交(group commit)是mysql处理日志的一种优化方式,主要为了解决写日志时频繁刷磁盘的问题。组提交伴随着mysql的发展,已经支持了redo log和bin log的组提交。
5.1 redo logo的组提交
组提交思想是,将多个事务redo log的刷盘动作合并,减少磁盘顺序写。Innodb的日志系统里面,每条redo log都有一个LSN(Log Sequence Number),LSN是单调递增的。每个事务执行更新操作都会包含一条或多条redo log,各个事务将日志拷贝到log_sys_buffer时(log_sys_buffer 通过log_mutex保护),都会获取当前最大的LSN,因此可以保证不同事务的LSN不会重复。
假设现在有三个并发事务(tx1,tx2,tx3),这三个事务所对应的LSN的值分别是50,120,160。

从图中可以看到:
1、trx1是第一个到达的,会被选为这组的leader;
2、等trx1要开始写盘的时候,这个组里面已经有了三个事务,这时候LSN也变成了160,;
3、trx1去写盘的时候,带的就是LSN=160,因此等trx1返回时,所有LSN小于等于160的redo log都已经被持久化到磁盘;
4、这时候trx2和trx3就可以直接返回了
因此,在一个组提交里面,组员越多,节约磁盘IOPS的效果就越好。但如果只有单线程压测,那就只能老老实实地一个事务对应一次持久化操作了。
5.2 bin log的组提交
在之前的版本中,mysql的binlog是无法实现组提交的,原因在于redo log和binlog的刷盘串行化问题,而实现串行化的目的也是为了保证两份日志保持一致,而在5.6版本之后提供了一种解决方案,能够保证binlog实现组提交。基本思想是:引入队列机制保证 innodb commit顺序与binlog落盘顺序一致,并将事务分组,组内的binlog刷盘动作交给一个事务进行,实现组提交的目的。binlog提交将提交分为了3个阶段,flush阶段,sync阶段和commit阶段。每个阶段都有一个队列,每个队列有一个mutex保护,预定进入队列的第一个线程为leader,其他线程为follower,所有事情交给leader去做,leader做完所有的动作之后,通知follower刷盘结束。
具体流程可以看这篇帖子:
https://mp.weixin.qq.com/s/_LK8bdHPw9bZ9W1b3i5UZA
其实就是说如果想要提高binlog组提交的效率的话,那么可以通过设置一下两个参数:
binlog_group_commit_sync_delay 参数,表示延迟多少微秒后才调用fsync;
binlog_group_commit_sync_no_delay_count 参数,表示累积多少次以后才调用 fsync。
6 基于GTID的主从复制
在我们之前讲解的主从复制实操中,每次想要复制,必须要在备机上执行对应的命令,如下所示:
change master to master_host='192.168.37.129',master_user='root',master_password='root',master_port=3306,master_log_file='master-bin.000001',master_log_pos=154;
在此配置中我们必须要知道具体的binlog是哪个文件,同时在文件的哪个位置开始复制,正常情况下也没有问题,但是如果是一个主备主从集群,那么如果主机宕机,当从机开始工作的时候,那么备机就要同步从机的位置,此时位置可能跟主机的位置是不同的,因此在这种情况下,再去找位置就会比较麻烦,所以在5.6版本之后出来一个基于GTID的主从复制。
GTID(global transaction id)是对于一个已提交事务的编号,并且是一个全局唯一的编号。GTID实际上是由UUID+TID组成的,其中UUID是mysql实例的唯一标识,TID表示该实例上已经提交的事务数量,并且随着事务提交单调递增。这种方式保证事务在集群中有唯一的ID,强化了主备一致及故障恢复能力。
6.1 基于GTID的搭建
6.1.1 修改mysql配置文件,添加如下配置,
主从mysql 服务器都需要加这个配置
gtid_mode=on
enforce-gtid-consistency=true
6.1.2 重启mysql 主从的服务
6.1.3从库执行如下命令
change master to master_host='192.168.37.129',master_user='root',master_password='root',master_auto_position=1;
6.1.4 主库从库插入数据测试。
6.1.5 遇到的问题:
找不到主库的gtid

解决方案:将主库的gtid 在从库上设置一下
stop slave;
set global gtid_purged='5df008a1-12fd-11ed-b7bd-000c297a16e8:1';
start salve;


6.2 2、基于GTID的并行复制
无论是什么方式的主从复制其实原理相差都不是很大,关键点在于将组提交的信息存放在GTId中。
show binlog events in 'lian-bin.000001';

previous_gtids:用于表示上一个binlog最后一个gtid的位置,每个binlog只有一个。
gtid:当开启gtid的时候,每一个操作语句执行前会添加一个gtid事件,记录当前全局事务id,组提交信息被保存在gtid事件中,有两个关键字段,last_committed,sequence_number用来标识组提交信息。

上述日志看起来可能比较麻烦,可以使用如下命令执行:

其中last_committed表示事务提交的时候,上次事务提交的编号,如果事务具有相同的last_committed值表示事务就在一个组内,在备库执行的时候可以并行执行。同时大家还要注意,每个last_committed的值都是上一个组事务的sequence_number值。
看到此处,大家可能会有疑问,如果我们不开启gtid,分组信息该如何保存呢?
其实是一样的,当没有开启的时候,数据库会有一个Anonymous_Gtid,用来保存组相关的信息。
如果大家想看并行的效果的话,可以执行如下代码:
package com.mashibing;
import java.sql.Connection;
import java.sql.DriverManager;
import java.sql.PreparedStatement;
import java.sql.SQLException;
import java.util.Date;
public class ConCurrentInsert extends Thread{
public void run() {
String url = "jdbc:mysql://192.168.85.111/lian2";
String name = "com.mysql.jdbc.Driver";
String user = "root";
String password = "123456";
Connection conn = null;
try {
Class.forName(name);
conn = DriverManager.getConnection(url, user, password);//获取连接
conn.setAutoCommit(false);//关闭自动提交,不然conn.commit()运行到这句会报错
} catch (Exception e1) {
e1.printStackTrace();
}
// 开始时间
Long begin = new Date().getTime();
// sql前缀
String prefix = "INSERT INTO t1 (id,age) VALUES ";
try {
// 保存sql后缀
StringBuffer suffix = new StringBuffer();
// 设置事务为非自动提交
conn.setAutoCommit(false);
// 比起st,pst会更好些
PreparedStatement pst = (PreparedStatement) conn.prepareStatement("");//准备执行语句
// 外层循环,总提交事务次数
for (int i = 1; i <= 10; i++) {
suffix = new StringBuffer();
// 第j次提交步长
for (int j = 1; j <= 10; j++) {
// 构建SQL后缀
suffix.append("(" +i*j+","+i*j+"),");
}
// 构建完整SQL
String sql = prefix + suffix.substring(0, suffix.length() - 1);
// 添加执行SQL
pst.addBatch(sql);
// 执行操作
pst.executeBatch();
// 提交事务
conn.commit();
// 清空上一次添加的数据
suffix = new StringBuffer();
}
// 头等连接
pst.close();
conn.close();
} catch (SQLException e) {
e.printStackTrace();
}
// 结束时间
Long end = new Date().getTime();
// 耗时
System.out.println("100万条数据插入花费时间 : " + (end - begin) / 1000 + " s"+" 插入完成");
}
public static void main(String[] args) {
for (int i = 1; i <=10; i++) {
new ConCurrentInsert().start();
}
}
}
1003

被折叠的 条评论
为什么被折叠?



