ydp15755423176
码龄2年
关注
提问 私信
  • 博客:9,434
    社区:1
    视频:10
    9,445
    总访问量
  • 12
    原创
  • 82,816
    排名
  • 131
    粉丝
  • 0
    铁粉
  • 学习成就
IP属地以运营商信息为准,境内显示到省(区、市),境外显示到国家(地区)
IP 属地:安徽省
  • 加入CSDN时间: 2022-07-04
博客简介:

ydp15755423176的博客

查看详细资料
  • 原力等级
    成就
    当前等级
    3
    当前总分
    204
    当月
    1
个人成就
  • 获得160次点赞
  • 内容获得6次评论
  • 获得169次收藏
创作历程
  • 9篇
    2024年
  • 3篇
    2023年
成就勋章
TA的专栏
  • 哈哈哈哈
创作活动更多

AI大模型如何赋能电商行业,引领变革?

如何使用AI技术实现购物推荐、会员分类、商品定价等方面的创新应用?如何运用AI技术提高电商平台的销售效率和用户体验呢?欢迎分享您的看法

175人参与 去创作
  • 最近
  • 文章
  • 代码仓
  • 资源
  • 问答
  • 帖子
  • 视频
  • 课程
  • 关注/订阅/互动
  • 收藏
搜TA的内容
搜索 取消

机械工程师面经

卷不过,哥们回老本行了
原创
发布博客 2024.08.14 ·
1018 阅读 ·
10 点赞 ·
0 评论 ·
10 收藏

面试篇大模型

然后,在训练的时候只更新Prefix部分的参数,而 PLM 中的其他部分参数固定。Q-Former 训练的第一步,作者将 Q-Former 连接到冻结参数的图像编码器,并使用图像-文本对进行预训练,那么这一步的目标是训练好 Q-Former,以便 Queries 可以学习到如何更好地结合文本提取图片信息。基本知识点:以Qwen-7B的预训练模型作为语言模型的初始化,中间加入单层随机初始化的cross-attention,经过约1.5B的图文数据训练得到,最终图像输入分辨率为448。
原创
发布博客 2024.07.08 ·
196 阅读 ·
8 点赞 ·
0 评论 ·
4 收藏

DEBUG:urllib3.connectionpool:解决,必看有用

【代码】DEBUG:urllib3.connectionpool:解决,必看有用。
原创
发布博客 2024.05.29 ·
471 阅读 ·
3 点赞 ·
0 评论 ·
0 收藏

distilling-step-by-step-main

【代码】distilling-step-by-step-main。
原创
发布博客 2024.05.19 ·
375 阅读 ·
6 点赞 ·
1 评论 ·
4 收藏

部署原版内容

需要在有界面的主机上安装,远程ssh无法使用窗口# 建议使用conda虚拟环境 # 安装 pip install labelImg # 启动 labelImg。
原创
发布博客 2024.03.14 ·
429 阅读 ·
9 点赞 ·
1 评论 ·
6 收藏

大模型资料总结

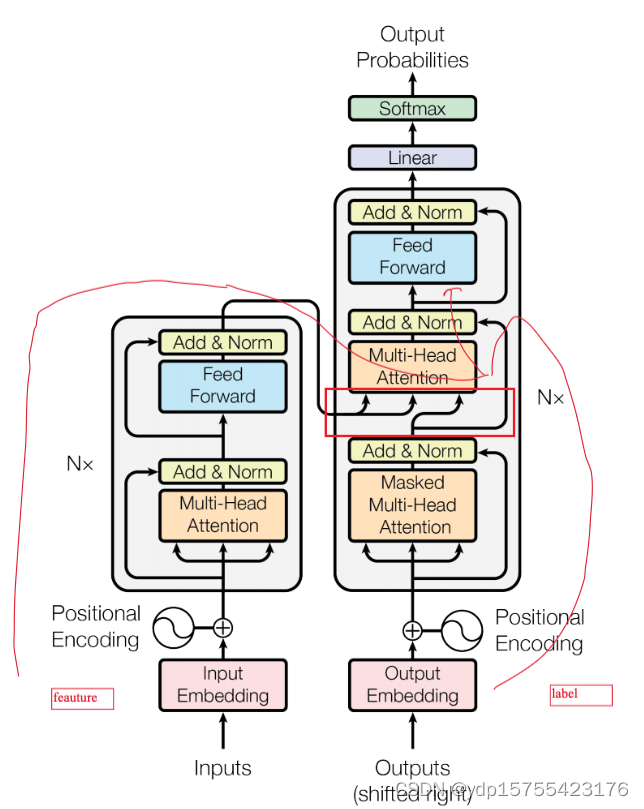
transformer的介绍output是label。
原创
发布博客 2024.02.26 ·
404 阅读 ·
8 点赞 ·
1 评论 ·
8 收藏

蔚子常用的liunx代码

在此文件夹里面寻找ff3845e0aa0047262920424650001010_LOOPBACK_RIGHT_2023_09_27_23_30_18_06.jpg。打开LJ1EFAUU4NG037957-2022-12-07-14-39-03-sentry-000297_3.txt。在终端中把val_add/test_add文件移动到val_add。将val_resize文件夹里面的文件放在val_add。查看val_resize文件夹下txt文件个数。删除val_add/test_add文件夹。
原创
发布博客 2024.01.17 ·
426 阅读 ·
10 点赞 ·
0 评论 ·
8 收藏

expected ‘<document start>‘, but found BlockMappingStart in ‘reader‘,yaml报错怎么办

此外yaml文件里面不要打入‘’‘这种符号报错。
原创
发布博客 2024.01.15 ·
1163 阅读 ·
10 点赞 ·
1 评论 ·
8 收藏

我在蔚子学的tmux和ipdb

tmux kill-session -t py(py是环境名称)
原创
发布博客 2024.01.10 ·
787 阅读 ·
11 点赞 ·
1 评论 ·
20 收藏

基础知识补充

浅谈弱监督学习(Weakly Supervised Learning)-CSDN博客2.2.3 弱监督学习半监督学习就是弱监督学习得一种,就是不完全监督学习。
原创
发布博客 2023.12.21 ·
422 阅读 ·
9 点赞 ·
0 评论 ·
8 收藏

深度学习面试题目

大:局部最小值,处理相同的数据量的速度越快,Batch_Size 增大到某个时候,达到时间上的最优。小:batch数太小,而类别又比较多的时候,真的可能会导致。
原创
发布博客 2023.11.23 ·
1929 阅读 ·
41 点赞 ·
0 评论 ·
60 收藏

python 笔记整理

自用
原创
发布博客 2023.11.04 ·
124 阅读 ·
2 点赞 ·
1 评论 ·
0 收藏