05. 引入 Utility
在这一篇,我们来支持 CounterApp 的存储功能。
其代码也非常简单,只需要修改一部分 Model 的代码即可,如下:
// 定义一个 Model 对象
public class CounterAppModel : AbstractModel
{
private int mCount;
public int Count
{
get => mCount;
set
{
if (mCount != value)
{
mCount = value;
PlayerPrefs.SetInt(nameof(Count),mCount);
}
}
}
protected override void OnInit()
{
Count = PlayerPrefs.GetInt(nameof(Count), mCount);
}
}
这样就支持了非常基本的数据存储功能。
当然还是有一些问题,如果时候未来我们需要存储的数据非常多的时候,Model 层就会充斥大量存储、加载相关的代码。
还有就是,我们以后如果不想使用 PlayperPrefs 了,想使用 EasySave 或者 SQLite 的时候,就会造成大量的修改工作量。
于是 QFramework 提供了一个 Utility 层,专门用来解决上述两个问题的,使用方法非常简单,如下:
using UnityEngine;
using UnityEngine.UI;
namespace QFramework.Example
{
// 1. 定义一个 Model 对象
public class CounterAppModel : AbstractModel
{
private int mCount;
public int Count
{
get => mCount;
set
{
if (mCount != value)
{
mCount = value;
PlayerPrefs.SetInt(nameof(Count),mCount);
}
}
}
protected override void OnInit()
{
var storage = this.GetUtility<Storage>();
Count = storage.LoadInt(nameof(Count));
// 可以通过 CounterApp.Interface 监听数据变更事件
CounterApp.Interface.RegisterEvent<CountChangeEvent>(e =>
{
this.GetUtility<Storage>().SaveInt(nameof(Count), Count);
});
}
}
// 定义 utility 层
public class Storage : IUtility
{
public void SaveInt(string key, int value)
{
PlayerPrefs.SetInt(key,value);
}
public int LoadInt(string key, int defaultValue = 0)
{
return PlayerPrefs.GetInt(key, defaultValue);
}
}
// 2.定义一个架构(提供 MVC、分层、模块管理等)
public class CounterApp : Architecture<CounterApp>
{
protected override void Init()
{
// 注册 Model
this.RegisterModel(new CounterAppModel());
// 注册存储工具的对象
this.RegisterUtility(new Storage());
}
}
// 定义数据变更事件
public struct CountChangeEvent // ++
{
}
// 引入 Command
public class IncreaseCountCommand : AbstractCommand
{
protected override void OnExecute()
{
this.GetModel<CounterAppModel>().Count++;
this.SendEvent<CountChangeEvent>(); // ++
}
}
public class DecreaseCountCommand : AbstractCommand
{
protected override void OnExecute()
{
this.GetModel<CounterAppModel>().Count--;
this.SendEvent<CountChangeEvent>(); // ++
}
}
// Controller
public class CounterAppController : MonoBehaviour , IController /* 3.实现 IController 接口 */
{
// View
private Button mBtnAdd;
private Button mBtnSub;
private Text mCountText;
// 4. Model
private CounterAppModel mModel;
void Start()
{
// 5. 获取模型
mModel = this.GetModel<CounterAppModel>();
// View 组件获取
mBtnAdd = transform.Find("BtnAdd").GetComponent<Button>();
mBtnSub = transform.Find("BtnSub").GetComponent<Button>();
mCountText = transform.Find("CountText").GetComponent<Text>();
// 监听输入
mBtnAdd.onClick.AddListener(() =>
{
// 交互逻辑
this.SendCommand<IncreaseCountCommand>();
});
mBtnSub.onClick.AddListener(() =>
{
// 交互逻辑
this.SendCommand(new DecreaseCountCommand(/* 这里可以传参(如果有) */));
});
UpdateView();
// 表现逻辑
this.RegisterEvent<CountChangeEvent>(e =>
{
UpdateView();
}).UnRegisterWhenGameObjectDestroyed(gameObject);
}
void UpdateView()
{
mCountText.text = mModel.Count.ToString();
}
// 3.
public IArchitecture GetArchitecture()
{
return CounterApp.Interface;
}
private void OnDestroy()
{
// 8. 将 Model 设置为空
mModel = null;
}
}
}
代码非常简单,我们运行下 Unity 看下结果:

运行正确。
这样当我们,想要将 PlayerPrefs 方案替换成 EasySave 的时候,只需要对 Storage 里的代码进行修改即可。
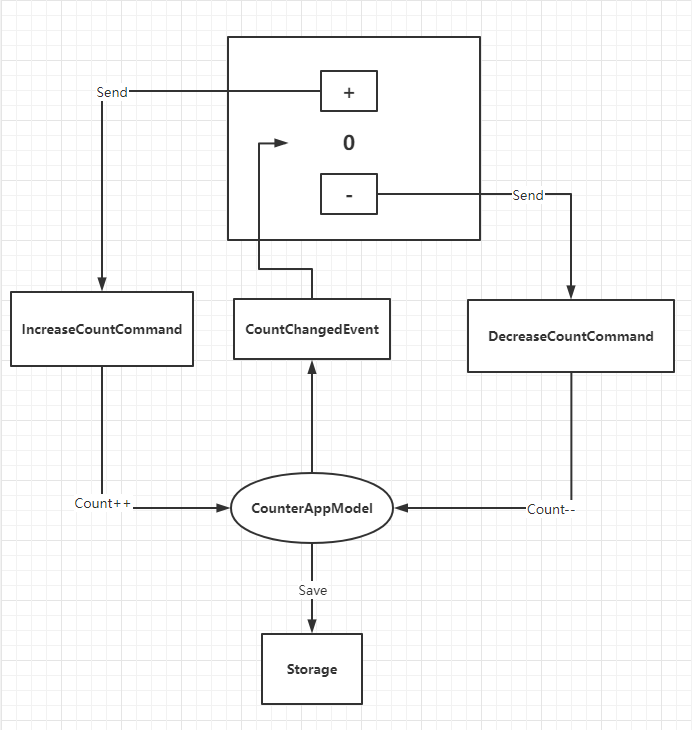
最后给出流程图,如下:

好了,这篇就介绍到这里。
更多内容
- 转载请注明地址:liangxiegame.com
- QFramework 主页:qframework.cn
- QFramework Github 地址: https://github.com/liangxiegame/qframework
- QFramework Gitee 地址:https://gitee.com/liangxiegame/QFramework
32万+

被折叠的 条评论
为什么被折叠?



