目 录
结论 33
大数据时代下,数据呈爆炸式地增长。为了迎合信息化时代的潮流和信息化安全的要求,利用互联网服务于其他行业,促进生产,已经是成为一种势不可挡的趋势。在图书管理系统的要求下,开发一款整体式结构的图书管理系统,将复杂的系统进行拆分,能够实现对需求的变化快速响应、系统稳定性的保障,能保证平台可持续、规模化发展的要求。
系统开发是采用python语言,基于MVVM模式进行开发,采取MySQL作为后台数据的主要存储单元,采用flask框架实现了本系统的全部功能。图书管理系统解决了传统管理方式所带来的人力、物力和时间上的虚耗和交流深度的限定,这让交流的过程更快捷、准确、便利,同时完成图书管理系统的基本功能:图书信息、图书类型、借阅申请、借阅确认、归还信息。
关键词:flask技术;MYSQL;图书管理系统
Abstract
In the era of big data, data is growing explosively. In order to meet the trend of the information age and the requirements of information security, using the Internet to serve other industries and promote production has become an unstoppable trend. Under the requirements of the book management system, develop a holistic structure of the book management system, decompose complex systems, and achieve rapid response to changes in demand, ensuring system stability, and ensuring the requirements of sustainable and large-scale development of the platform.
The system development is based on the MVVM mode using Python language, MySQL as the main storage unit for backend data, and the Flask framework to achieve all the functions of the system. The book management system solves the waste of manpower, material resources, and time brought about by traditional management methods, as well as the limitation of communication depth. This makes the communication process faster, more accurate, and convenient, while completing the basic functions of the book management system: book information, book type, borrowing application, borrowing confirmation, and return information.
Keywords:Flask technology; MYSQL; Library Management System
1 绪论
近几年,随着信息技术的不断进步与完善,传统的人工租售管理模式缺点慢慢显现。为了更好地适应信息时代的效率,将出现一个使用计算机来管理书籍和租售的系统。图书管理系统对管理员和用户都有很大帮助,图书管理系统通过和数据库管理系软件协作来搭建管理者和用户之间的一个很好平台,基于这一点,设计了一个图书管理系统。基于以上认识,收集相关数据和数据,参考相关文献和技术参数,并对图书馆管理的实际需求进行研究。发现目前所采用的人工管理存在用户借阅归还不方便、信息管理混乱等等这些原因,所以计算机这种管理模式会慢慢代替传统的模式。
在这种情况下,使计算机称为能够有效的提高管理员的管理工作,从而实现对图书管理的自动化,提高效率。系统的实现具有以下意义:
1.用户可以直接在网上就可以获取图书相关资讯信息。图书信息获取更及时、更高效。
2.用户可以通过系统进行借书和购买等简单方便,节省时间。
3.该系统的使用提高了管理效率并节省了成本。
1.2开发现状
随着我国相关数据管理技术的发展完善,不少大型图书中心都有着完善的图书管理系统,无论是性能、数据处理还是操作便捷度方面都非常不错,但同时我国不少的中小型图书中心还面临着经费不足,无法安装相应的电子管理系统,只能依靠人工进行传统的相关管理,相关的工作环节都采用传统的手工方法。随着图书数量的增加,书籍和资料的编目和查询难度也增加,手工方法也不能满足要求。图书管理系统功能强大,界面友好,通用性强,使用维护简单。随着社会的发展,科学的进步和生活水平的提高,人们渴求知识的态度也日益增加,此时,有必要建立一个成本不高、规模不大、后续管理维护简单、满足图书中心日常工作需要的图书管理系统,最大化地减轻相应的人力以及科学化地管理图书的相应数据信息。图书管理系统包含大量的信息数据管理,可以减少人为管理的一些缺陷。因此,开发一款适用于图书中心的图书管理系统是十分必要的。
1.3flask框架介绍
Flask是一个轻量级的可定制框架,使用Python语言编写,较其他同类型框架更为灵活、轻便、安全且容易上手。它可以很好地结合MVC模式进行开发,开发人员分工合作,小型团队在短时间内就可以完成功能丰富的中小型网站或Web服务的实现。另外,Flask还有很强的定制性,用户可以根据自己的需求来添加相应的功能,在保持核心功能简单的同时实现功能的丰富与扩展,其强大的插件库可以让用户实现个性化的网站定制,开发出功能强大的网站。
Flask是目前十分流行的web框架,采用Python编程语言来实现相关功能。它被称为微框架(microframework),“微”并不是意味着把整个Web应用放入到一个Python文件,微框架中的“微”是指Flask旨在保持代码简洁且易于扩展,Flask框架的主要特征是核心构成比较简单,但具有很强的扩展性和兼容性,程序员可以使用Python语言快速实现一个网站或Web服务。一般情况下,它不会指定数据库和模板引擎等对象,用户可以根据需要自己选择各种数据库。Flask自身不会提供表单验证功能,在项目实施过程中可以自由配置,从而为应用程序开发提供数据库抽象层基础组件,支持进行表单数据合法性验证、文件上传处理、用户身份认证和数据库集成等功能。Flask主要包括Werkzeug和Jinja2两个核心函数库,它们分别负责业务处理和安全方面的功能,这些基础函数为web项目开发过程提供了丰富的基础组件。Werkzeug库十分强大,功能比较完善,支持URL路由请求集成,一次可以响应多个用户的访问请求;支持Cookie和会话管理,通过身份缓存数据建立长久连接关系,并提高用户访问速度;支持交互式Javascript调试,提高用户体验;可以处理HTTP基本事务,快速响应客户端推送过来的访问请求。Jinja2库支持自动HTML转移功能,能够很好控制外部黑客的脚本攻击。系统运行速度很快,页面加载过程会将源码进行编译形成Python字节码,从而实现模板的高效运行;模板继承机制可以对模板内容进行修改和维护,为不同需求的用户提供相应的模板。目前Python的web框架有很多。除了Flask,还有django、Web2py等等。其中Django是目前Python的框架中使用度最高的。但是Django如同java的EJB(EnterpriseJavaBeansJavaEE服务器端组件模型)多被用于大型网站的开发,但对于大多数的小型网站的开发,使用SSH(Struts+Spring+Hibernat的一个JavaEE集成框架)就可以满足,和其他的轻量级框架相比较,Flask框架有很好的扩展性,这是其他Web框架不可替代的。
1.4论文结构与章节安排
论文将分层次经行编排,除去论文摘要致谢文献参考部分,正文部分还会对网站需求做出分析,以及阐述大体的设计和实现的功能,最后罗列部分调测记录,论文主要架构如下:
第一章:绪论。第一章主要介绍了课题研究的背景,系统开发的现状和本文的研究内容与主要工作。
第二章:系统需求分析。第二章主要从系统的用户、功能等方面进行需求分析。
第三章:系统设计。第三章主要对系统框架、系统功能模块、数据库进行功能设计。
第四章:系统实现。第四章主要介绍了系统框架搭建、系统界面的实现。
第五章:系统测试。第五章主要对系统的部分界面进行测试并对主要功能进行测试
2 图书管理系统分析
系统分析是开发一个项目的先决条件,通过系统分析可以很好的了解系统的主体用户的基本需求情况,同时这也是项目的开发的原因。进而对系统开发进行可行性分析,通常包括技术可行性、经济可行性等,可行性分析同时也是从项目整体角度进行的分析。然后就是对项目的具体需求进行分析,分析的手段一般都是通过用户的用例图来实现。下面是详细的介绍。
2.1 可行性分析
在项目上使用的工具大部分都是是当下流行开源免费的,所以在开发前期,开发时用于项目的经费将会大大降低,不会让开发该软件在项目启动期受到经费的影响,所以经济上还是可行的。尽量用最少的花费去满足用户的需求。省下经费用于人工费,以及设备费用。将在无纸化,高效率的道路上越走越远。
所以经济可行性没有问题。
(2)操作可行性:
此次项目设计参考了几个该模式下网站的开发案例,对他们的操作界面分析,将众多案例结合在一起,突出以人为本简化操作,所以具有基本计算机知识的人都会操作本项目。
因此操作可行性也没有问题。
(3)技术可行性:
技术可行性指的是对于搭建框架的可行性,以及有更优秀的技术出现时系统的技术更新换代的纳新性如何,开发时间成本费用比如何。
现有的Python技术能够迎合所有电子商务系统的搭建。开发这个图书管理系统的时候我采用了Python+MYSQL用以运行整体程序。
综上所述技术可行性也没有问题。
(4)法律可行性:
从开发者角度来看,Python和MYSQL是网上开源且免费的,在知识产权方面不会产生任何法律纠纷。
从用户使用角度来看,只要不再系统上贩卖违禁品,对系统做出条约协议,杜绝非法支付即可。
综上所述法律可行性也没有问题。
2.2.1 数据流程
开发图书管理系统最主要的一个目的就是实现用户对图书信息的申请借阅,图2-1就是系统的数据流图。
图2-1图书信息申请借阅操作展开图
2.2.2 业务流程
分析完图书管理系统的数据流,那么接下来我们来看系统的业务流程,图2-2就是业务流程图:
2.3 系统功能分析
按照图书管理系统的角色,我划分为了普通用户以及管理员管理这两大部分。
普通用户管理模块:
(1)注册登录:在系统的右上角有登录+注册按钮,如果用户想要登录到系统当中,可以点击“登录”按钮,然后填写号用户名+密码,点击“登录”按钮,系统会对你的用户名密码进行核对,正确的话就会登录成功了,如果没有账号的话,可以点击右上角的“注册”按钮,然后根据提示输入好用户信息,就可以得到账号和密码了;
(2)系统公告:在首页导航栏上我们会看到“系统公告”这一菜单,我们点击进入进去以后,会看到所有管理员在后台发布的系统公告;
(3)图书资讯:在首页导航栏上我们会看到“图书资讯”这一菜单,我们点击进入进去以后,会看到所有管理员在后台发布的图书资讯信息,能够对喜欢的图书资讯进行点赞,如果下次想要更快的找到这篇资讯,也可以进行收藏、评论;
(4)个人账户:当用户点击“个人账户”可以对个人的资料、登录系统的密码以及自己收藏的信息进行设置管理;
(5)图书信息:当用户点击“图书信息”这一菜单按钮,会显示管理员在后台发布的所有的图书信息,支持通过关键词对图书信息进行搜索,选择需要的图书信息点击可以进入到图书信息详细的介绍界面,在详细界面可以查看到图书信息的图书编号、图书类型、出版社、图书简介、图书名称、作者、图书数量等信息,同时可以进行申请借阅、收藏、评论操作;
(6)申请借阅:当用户在图书信息详情界面想要进行申请借阅,点击下方的“申请借阅”按钮,就会跳转到申请借阅信息填写界面,根据界面提示输入申请借阅信息,点击“提交”按钮,申请借阅就完成了;
管理员管理模块:
(1)登录:管理员的账号是在数据表表中直接设置生成的,不需要进行注册;
(2)轮播图/系统公告管理:管理员可以对系统前台展示的轮播图+系统公告进行增删改查,方便用户进行查看。
(3)系统用户:当点击“系统用户”这一菜单的时候,会出现普通用户+管理员两个子菜单,可以对这两个模块进行增删改查操作;
(4)资源管理:管理员点击“资源管理”这一菜单会显示新闻列表+资讯分类这两个子菜单,管理员可以对这两部门涉及到的功能进行更新维护,更好的服务于前台用户;
(5)模块管理:当点击“模块”这一菜单的时候,会出现图书信息+图书类型+借阅申请+借阅确认+归还信息这五个子菜单,管理员能够对五个模块进行增删改查操作;
2.3.2 非功能性分析
图书管理系统的非功能性需求比如图书管理系统的安全性怎么样,可靠性怎么样,性能怎么样,可拓展性怎么样等。具体可以表示在如下3-1表格中:
表3-1图书管理系统非功能需求表
| 安全性 | 主要指图书管理系统数据库的安装,数据库的使用和密码的设定必须合乎规范。 |
| 可靠性 | 可靠性是指图书管理系统能够安装用户的指示进行操作,经过测试,可靠性90%以上。 |
| 性能 | 性能是影响图书管理系统占据市场的必要条件,所以性能最好要佳才好。 |
| 可扩展性 | 比如数据库预留多个属性,比如接口的使用等确保了系统的非功能性需求。 |
| 易用性 | 用户只要跟着图书管理系统的页面展示内容进行操作,就可以了。 |
| 可维护性 | 图书管理系统开发的可维护性是非常重要的,经过测试,可维护性没有问题 |
2.4 系统用例分析
通过2.3功能的分析,得出了本图书管理系统的用例图:
普通用户角色用例如图2-3所示。
图2-3 图书管理系统普通用户角色用例图
web后台管理上的管理员是维护整个图书管理系统中所有数据信息的。管理员角色用例如图2-4所示。
本章主要通过对图书管理系统的可行性分析、流程分析、功能需求分析、系统用例分析,确定整个图书管理系统要实现的功能。同时也为图书管理系统的代码实现和测试提供了标准。
本章主要讨论的内容包括图书管理系统的功能模块设计、数据库系统设计。
3.1 系统架构设计
本图书管理系统从架构上分为三层:表现层(UI)、业务逻辑层(BLL)以及数据层(DL)。

图3-1图书管理系统系统架构设计图
表现层(UI):又称UI层,主要完成本图书管理系统的UI交互功能,一个良好的UI可以打打提高用户的用户体验,增强用户使用本图书管理系统时的舒适度。UI的界面设计也要适应不同版本的图书管理系统以及不同尺寸的分辨率,以做到良好的兼容性。UI交互功能要求合理,用户进行交互操作时必须要得到与之相符的交互结果,这就要求表现层要与业务逻辑层进行良好的对接。
业务逻辑层(BLL):主要完成本图书管理系统的数据处理功能。用户从表现层传输过来的数据经过业务逻辑层进行处理交付给数据层,系统从数据层读取的数据经过业务逻辑层进行处理交付给表现层。
数据层(DL):由于本图书管理系统的数据是放在服务端的mysql数据库中,因此本属于服务层的部分可以直接整合在业务逻辑层中,所以数据层中只有数据库,其主要完成本图书管理系统的数据存储和管理功能。
3.2 系统功能模块设计
在上一章节中主要对系统的功能性需求和非功能性需求进行分析,并且根据需求分析了本图书管理系统中的用例。那么接下来就要开始对本图书管理系统的架构、主要功能和数据库开始进行设计。图书管理系统根据前面章节的需求分析得出,其总体设计模块图如图3-2所示。
图3-2 图书管理系统功能模块图
3.2.2用户模块设计
后台管理者能够实现对前台注册的用户增删改查操作,用户模块结构图如下图:
图3-3用户模块结构图
3.2.3 评论管理模块设计
图书管理系统是一个交流性质的公开平台,用户用户可以在平台上交流,增加用户之间的互动性。但是同时也为了更好的规范评论的内容,给予管理员删除不合适的言论的功能,所以需要专门设计一个评论管理模块,具体的结构图如下:
图3-4评论模块结构图
3.2.4图书管理模块设计
图书管理系统是中需要存储不少图书信息,其模块功能结构,具体的结构图如下:
图3-5图书模块结构图
图书管理系统最重要的一个功能就是借阅,其模块功能结构,具体的结构图如下:
图3-6借阅模块结构图
数据库设计一般包括需求分析、概念模型设计、数据库表建立三大过程,其中需求分析前面章节已经阐述,概念模型设计有概念模型和逻辑结构设计两部分。
3.3.1 数据库概念结构设计
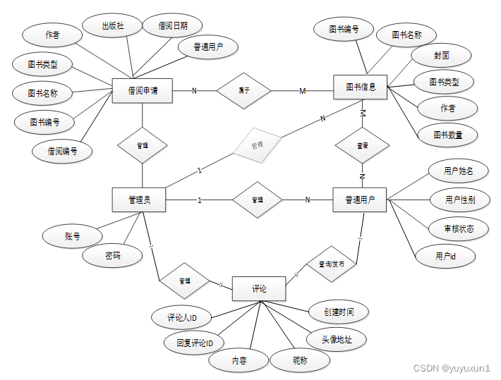
下面是整个图书管理系统中主要的数据库表总E-R实体关系图。
图3-6 图书管理系统总E-R关系图
通过上一小节中图书管理系统中总E-R关系图上得出一共需要创建很多个数据表。在此我主要罗列几个主要的数据库表结构设计。
表book_information (图书信息)
| 编号 | 名称 | 数据类型 | 长度 | 小数位 | 允许空值 | 主键 | 默认值 | 说明 |
| 1 | book_information_id | int | 10 | 0 | N | Y | 图书信息ID | |
| 2 | book_number | varchar | 64 | 0 | N | N | 图书编号 | |
| 3 | book_name | varchar | 64 | 0 | Y | N | 图书名称 | |
| 4 | cover | varchar | 255 | 0 | Y | N | 封面 | |
| 5 | book_type | varchar | 64 | 0 | Y | N | 图书类型 | |
| 6 | author | varchar | 64 | 0 | Y | N | 作者 | |
| 7 | press | varchar | 64 | 0 | Y | N | 出版社 | |
| 8 | number_of_books | int | 10 | 0 | Y | N | 0 | 图书数量 |
| 9 | book_introduction | longtext | 2147483647 | 0 | Y | N | 图书简介 | |
| 10 | recommend | int | 10 | 0 | N | N | 0 | 智能推荐 |
| 11 | create_time | datetime | 19 | 0 | N | N | CURRENT_TIMESTAMP | 创建时间 |
| 12 | update_time | timestamp | 19 | 0 | N | N | CURRENT_TIMESTAMP | 更新时间 |
表book_type (图书类型)
| 编号 | 名称 | 数据类型 | 长度 | 小数位 | 允许空值 | 主键 | 默认值 | 说明 |
| 1 | book_type_id | int | 10 | 0 | N | Y | 图书类型ID | |
| 2 | book_type | varchar | 64 | 0 | Y | N | 图书类型 | |
| 3 | recommend | int | 10 | 0 | N | N | 0 | 智能推荐 |
| 4 | create_time | datetime | 19 | 0 | N | N | CURRENT_TIMESTAMP | 创建时间 |
| 5 | update_time | timestamp | 19 | 0 | N | N | CURRENT_TIMESTAMP | 更新时间 |
表borrowing_application (借阅申请)
| 编号 | 名称 | 数据类型 | 长度 | 小数位 | 允许空值 | 主键 | 默认值 | 说明 |
| 1 | borrowing_application_id | int | 10 | 0 | N | Y | 借阅申请ID | |
| 2 | borrowing_number | varchar | 64 | 0 | Y | N | 借阅编号 | |
| 3 | book_number | varchar | 64 | 0 | Y | N | 图书编号 | |
| 4 | book_name | varchar | 64 | 0 | Y | N | 图书名称 | |
| 5 | book_type | varchar | 64 | 0 | Y | N | 图书类型 | |
| 6 | author | varchar | 64 | 0 | Y | N | 作者 | |
| 7 | press | varchar | 64 | 0 | Y | N | 出版社 | |
| 8 | borrowing_date | date | 10 | 0 | Y | N | 借阅日期 | |
| 9 | ordinary_users | int | 10 | 0 | Y | N | 0 | 普通用户 |
| 10 | user_name | varchar | 64 | 0 | Y | N | 用户姓名 | |
| 11 | borrowed_quantity | int | 10 | 0 | Y | N | 0 | 借阅数量 |
| 12 | borrowing_days | int | 10 | 0 | Y | N | 0 | 借阅天数 |
| 13 | borrowing_notes | varchar | 64 | 0 | Y | N | 借阅备注 | |
| 14 | examine_state | varchar | 16 | 0 | N | N | 未审核 | 审核状态 |
| 15 | examine_reply | varchar | 16 | 0 | Y | N | 审核回复 | |
| 16 | recommend | int | 10 | 0 | N | N | 0 | 智能推荐 |
| 17 | create_time | datetime | 19 | 0 | N | N | CURRENT_TIMESTAMP | 创建时间 |
| 18 | update_time | timestamp | 19 | 0 | N | N | CURRENT_TIMESTAMP | 更新时间 |
表borrowing_confirmation (借阅确认)
| 编号 | 名称 | 数据类型 | 长度 | 小数位 | 允许空值 | 主键 | 默认值 | 说明 |
| 1 | borrowing_confirmation_id | int | 10 | 0 | N | Y | 借阅确认ID | |
| 2 | borrowing_number | varchar | 64 | 0 | N | N | 借阅编号 | |
| 3 | book_number | varchar | 64 | 0 | Y | N | 图书编号 | |
| 4 | book_name | varchar | 64 | 0 | Y | N | 图书名称 | |
| 5 | book_type | varchar | 64 | 0 | Y | N | 图书类型 | |
| 6 | author | varchar | 64 | 0 | Y | N | 作者 | |
| 7 | press | varchar | 64 | 0 | Y | N | 出版社 | |
| 8 | borrowing_date | date | 10 | 0 | Y | N | 借阅日期 | |
| 9 | ordinary_users | int | 10 | 0 | Y | N | 0 | 普通用户 |
| 10 | user_name | varchar | 64 | 0 | Y | N | 用户姓名 | |
| 11 | borrowed_quantity | int | 10 | 0 | Y | N | 0 | 借阅数量 |
| 12 | borrowing_days | int | 10 | 0 | Y | N | 0 | 借阅天数 |
| 13 | borrowing_notes | varchar | 64 | 0 | Y | N | 借阅备注 | |
| 14 | recommend | int | 10 | 0 | N | N | 0 | 智能推荐 |
| 15 | create_time | datetime | 19 | 0 | N | N | CURRENT_TIMESTAMP | 创建时间 |
| 16 | update_time | timestamp | 19 | 0 | N | N | CURRENT_TIMESTAMP | 更新时间 |
表collect (收藏)
| 编号 | 名称 | 数据类型 | 长度 | 小数位 | 允许空值 | 主键 | 默认值 | 说明 |
| 1 | collect_id | int | 10 | 0 | N | Y | 收藏ID: | |
| 2 | user_id | int | 10 | 0 | N | N | 0 | 收藏人ID: |
| 3 | source_table | varchar | 255 | 0 | Y | N | 来源表: | |
| 4 | source_field | varchar | 255 | 0 | Y | N | 来源字段: | |
| 5 | source_id | int | 10 | 0 | N | N | 0 | 来源ID: |
| 6 | title | varchar | 255 | 0 | Y | N | 标题: | |
| 7 | img | varchar | 255 | 0 | Y | N | 封面: | |
| 8 | create_time | timestamp | 19 | 0 | N | N | CURRENT_TIMESTAMP | 创建时间: |
| 9 | update_time | timestamp | 19 | 0 | N | N | CURRENT_TIMESTAMP | 更新时间: |
表comment (评论)
| 编号 | 名称 | 数据类型 | 长度 | 小数位 | 允许空值 | 主键 | 默认值 | 说明 |
| 1 | comment_id | int | 10 | 0 | N | Y | 评论ID: | |
| 2 | user_id | int | 10 | 0 | N | N | 0 | 评论人ID: |
| 3 | reply_to_id | int | 10 | 0 | N | N | 0 | 回复评论ID:空为0 |
| 4 | content | longtext | 2147483647 | 0 | Y | N | 内容: | |
| 5 | nickname | varchar | 255 | 0 | Y | N | 昵称: | |
| 6 | avatar | varchar | 255 | 0 | Y | N | 头像地址:[0,255] | |
| 7 | create_time | timestamp | 19 | 0 | N | N | CURRENT_TIMESTAMP | 创建时间: |
| 8 | update_time | timestamp | 19 | 0 | N | N | CURRENT_TIMESTAMP | 更新时间: |
| 9 | source_table | varchar | 255 | 0 | Y | N | 来源表: | |
| 10 | source_field | varchar | 255 | 0 | Y | N | 来源字段: | |
| 11 | source_id | int | 10 | 0 | N | N | 0 | 来源ID: |
表hits (用户点击)
| 编号 | 名称 | 数据类型 | 长度 | 小数位 | 允许空值 | 主键 | 默认值 | 说明 |
| 1 | hits_id | int | 10 | 0 | N | Y | 点赞ID: | |
| 2 | user_id | int | 10 | 0 | N | N | 0 | 点赞人: |
| 3 | create_time | timestamp | 19 | 0 | N | N | CURRENT_TIMESTAMP | 创建时间: |
| 4 | update_time | timestamp | 19 | 0 | N | N | CURRENT_TIMESTAMP | 更新时间: |
| 5 | source_table | varchar | 255 | 0 | Y | N | 来源表: | |
| 6 | source_field | varchar | 255 | 0 | Y | N | 来源字段: | |
| 7 | source_id | int | 10 | 0 | N | N | 0 | 来源ID: |
表notice (公告)
| 编号 | 名称 | 数据类型 | 长度 | 小数位 | 允许空值 | 主键 | 默认值 | 说明 |
| 1 | notice_id | mediumint | 8 | 0 | N | Y | 公告id: | |
| 2 | title | varchar | 125 | 0 | N | N | 标题: | |
| 3 | content | longtext | 2147483647 | 0 | Y | N | 正文: | |
| 4 | create_time | timestamp | 19 | 0 | N | N | CURRENT_TIMESTAMP | 创建时间: |
| 5 | update_time | timestamp | 19 | 0 | N | N | CURRENT_TIMESTAMP | 更新时间: |
表ordinary_users (普通用户)
| 编号 | 名称 | 数据类型 | 长度 | 小数位 | 允许空值 | 主键 | 默认值 | 说明 |
| 1 | ordinary_users_id | int | 10 | 0 | N | Y | 普通用户ID | |
| 2 | user_name | varchar | 64 | 0 | Y | N | 用户姓名 | |
| 3 | user_gender | varchar | 64 | 0 | Y | N | 用户性别 | |
| 4 | examine_state | varchar | 16 | 0 | N | N | 已通过 | 审核状态 |
| 5 | recommend | int | 10 | 0 | N | N | 0 | 智能推荐 |
| 6 | user_id | int | 10 | 0 | N | N | 0 | 用户ID |
| 7 | create_time | datetime | 19 | 0 | N | N | CURRENT_TIMESTAMP | 创建时间 |
| 8 | update_time | timestamp | 19 | 0 | N | N | CURRENT_TIMESTAMP | 更新时间 |
表praise (点赞)
| 编号 | 名称 | 数据类型 | 长度 | 小数位 | 允许空值 | 主键 | 默认值 | 说明 |
| 1 | praise_id | int | 10 | 0 | N | Y | 点赞ID: | |
| 2 | user_id | int | 10 | 0 | N | N | 0 | 点赞人: |
| 3 | create_time | timestamp | 19 | 0 | N | N | CURRENT_TIMESTAMP | 创建时间: |
| 4 | update_time | timestamp | 19 | 0 | N | N | CURRENT_TIMESTAMP | 更新时间: |
| 5 | source_table | varchar | 255 | 0 | Y | N | 来源表: | |
| 6 | source_field | varchar | 255 | 0 | Y | N | 来源字段: | |
| 7 | source_id | int | 10 | 0 | N | N | 0 | 来源ID: |
| 8 | status | bit | 1 | 0 | N | N | 1 | 点赞状态:1为点赞,0已取消 |
表return_information (归还信息)
| 编号 | 名称 | 数据类型 | 长度 | 小数位 | 允许空值 | 主键 | 默认值 | 说明 |
| 1 | return_information_id | int | 10 | 0 | N | Y | 归还信息ID | |
| 2 | borrowing_number | varchar | 64 | 0 | N | N | 借阅编号 | |
| 3 | book_number | varchar | 64 | 0 | Y | N | 图书编号 | |
| 4 | book_name | varchar | 64 | 0 | Y | N | 图书名称 | |
| 5 | book_type | varchar | 64 | 0 | Y | N | 图书类型 | |
| 6 | author | varchar | 64 | 0 | Y | N | 作者 | |
| 7 | press | varchar | 64 | 0 | Y | N | 出版社 | |
| 8 | borrowing_date | date | 10 | 0 | Y | N | 借阅日期 | |
| 9 | ordinary_users | int | 10 | 0 | Y | N | 0 | 普通用户 |
| 10 | user_name | varchar | 64 | 0 | Y | N | 用户姓名 | |
| 11 | borrowed_quantity | int | 10 | 0 | Y | N | 0 | 借阅数量 |
| 12 | borrowing_days | int | 10 | 0 | Y | N | 0 | 借阅天数 |
| 13 | borrowing_notes | varchar | 64 | 0 | Y | N | 借阅备注 | |
| 14 | return_date | date | 10 | 0 | Y | N | 归还日期 | |
| 15 | recommend | int | 10 | 0 | N | N | 0 | 智能推荐 |
| 16 | create_time | datetime | 19 | 0 | N | N | CURRENT_TIMESTAMP | 创建时间 |
| 17 | update_time | timestamp | 19 | 0 | N | N | CURRENT_TIMESTAMP | 更新时间 |
表slides (轮播图)
| 编号 | 名称 | 数据类型 | 长度 | 小数位 | 允许空值 | 主键 | 默认值 | 说明 |
| 1 | slides_id | int | 10 | 0 | N | Y | 轮播图ID: | |
| 2 | title | varchar | 64 | 0 | Y | N | 标题: | |
| 3 | content | varchar | 255 | 0 | Y | N | 内容: | |
| 4 | url | varchar | 255 | 0 | Y | N | 链接: | |
| 5 | img | varchar | 255 | 0 | Y | N | 轮播图: | |
| 6 | hits | int | 10 | 0 | N | N | 0 | 点击量: |
| 7 | create_time | timestamp | 19 | 0 | N | N | CURRENT_TIMESTAMP | 创建时间: |
| 8 | update_time | timestamp | 19 | 0 | N | N | CURRENT_TIMESTAMP | 更新时间: |
整个图书管理系统的需求分析主要对系统总体架构以及功能模块的设计,通过建立E-R模型和数据库逻辑系统设计完成了数据库系统设计。
4 图书管理系统详细设计与实现
图书管理系统的详细设计与实现主要是根据前面的图书管理系统的需求分析和图书管理系统的总体设计来设计页面并实现业务逻辑。主要从图书管理系统界面实现、业务逻辑实现这两部分进行介绍。
4.1用户功能模块
4.1.1 前台首页界面
当进入图书管理系统的时候,首先映入眼帘的是系统的导航栏,下面是轮播图以及公告,其主界面展示如下图4-1所示。
图4-1 前台首页界面图
4.1.2 用户注册界面
不是图书管理系统中正式用户的是可以在线进行注册的,如果你没有本图书管理系统的账号的话,添加“注册”,当填写上自己的账号+密码+确认密码+昵称+邮箱+手机号等后再点击“注册”按钮后将会先验证输入的有没有空数据,再次验证密码和确认密码是否是一样的,最后验证输入的账户名和数据库表中已经注册的账户名是否重复,只有都验证没问题后即可用户注册成功。其用用户注册界面展示如下图4-2所示。
图4-2 前台用户注册界面图
4.1.3 用户登录界面
图书管理系统中的前台上注册后的用户是可以通过自己的账户名和密码进行登录的,当用户输入完整的自己的账户名和密码信息并点击“登录”按钮后,将会首先验证输入的有没有空数据,再次验证输入的账户名+密码和数据库中当前保存的用户信息是否一致,只有在一致后将会登录成功并自动跳转到图书管理系统的首页中;否则将会提示相应错误信息,用户登录界面如下图4-3所示。
图4-3用户登录界面图
4.1.4 公告栏界面
当点击导航栏上的“公告栏”的时候,就会进入对应的界面查看公告信息,公告栏界面如下图4-4所示。
图4-4公告栏界面图
4.1.5 图书资讯界面
当访客点击图书管理系统中导航栏上的“图书资讯”后将会进入到该“图书资讯”列表的界面,然后选择想要看的图书资讯,点击进入到详细界面,同时可以进行点赞、收藏、评论操作,图书资讯界面如下图4-5 所示。
图4-5图书资讯界面图
4.1.6图书信息界面
当用户点击“图书信息”这一菜单按钮,会显示管理员在后台发布的所有的图书信息,支持通过关键词对图书信息进行搜索,选择需要的图书信息点击可以进入到图书信息详细的介绍界面,在详细界面可以查看到图书的图书编号、图书类型、出版社、图书简介、图书名称、作者、图书数量等信息,同时可以进行申请借阅、收藏、评论操作,图书信息界面如下图4-6所示。
图4-6图书信息界面图
4.1.7申请借阅界面
当用户在图书信息详情界面想要进行申请借阅,点击下方的“申请借阅”按钮,就会跳转到申请借阅信息填写界面,根据界面提示输入申请借阅信息,点击“提交”按钮,申请借阅就完成了,申请借阅界面如下图4-7所示。
图4-7申请借阅界面图
4.2管理员功能模块
4.2.1轮播图管理界面
管理员点击“轮播图管理”这一菜单会显示轮播图这个子菜单,管理员可以对前台展示的轮播图进行设置,界面如下图4-8所示。
图4-8轮播图管理界面图
4.2.2系统用户管理界面
管理员点击“系统用户”这一菜单会显示管理员和普通用户这两个子菜单,管理员可以对这两个角色的信息进行增删改查操作。界面如下图4-9所示。
图4-9系统用户管理界面图
4.2.3资源管理界面
图书管理系统中的管理人员在“内容管理”这一菜单中是可以对图书管理系统内的新闻列表以及资讯分类信息进行维护和管理的,界面如下图4-10所示。
图4-10资源管理界面图
4.2.4图书信息管理界面
管理员点击“图书信息”会显示出所有的图书信息,支持输入图书编号或者图书名称对图书信息进行查询,如果想要添加新的图书信息,点击“添加”按钮,输入图书编号、图书类型、出版社、图书简介、图书名称、作者、图书数量等信息,点击“提交”按钮就可以添加了,同时可以选择某一条图书信息,点击“删除”进行删除,也可以对用户提交的图书信息评论的信息进行管控。界面如下图4-11所示。
管理员点击“借阅申请”会显示出所有的借阅申请信息,支持输入借阅编号或者借阅日期对借阅申请信息进行查询,如果想要添加新的借阅申请信息,点击“添加”按钮,输入相关信息,点击“提交”按钮就可以添加了,同时可以选择某一条借阅申请信息,点击“删除”进行删除,也可以点击后面的“确认借阅”按钮对借阅申请的确认借阅信息进行更新维护。界面如下图4-12所示。
图4-12借阅申请管理界面图
5系统测试
系统开发到了最后一个阶段那就是系统测试,系统测试对软件的开发其实是非常有必要的。因为没什么系统一经开发出来就可能会尽善尽美,再厉害的系统开发工程师也会在系统开发的时候出现纰漏,系统测试能够较好的改正一些bug,为后期系统的维护性提供很好的支持。通过系统测试,开发人员也可以建立自己对系统的信心,为后期的系统版本的跟新提供支持。
系统测试包括:用户登录功能测试、图书信息展示功能测试、图书信息添加、图书信息搜索、密码修改功能测试,如表5-1、5-2、5-3、5-4、5-5所示:
表5-1 用户登录功能测试表
| 用例名称 | 用户登录系统 |
| 目的 | 测试用户通过正确的用户名和密码可否登录功能 |
| 前提 | 未登录的情况下 |
| 测试流程 | 1) 进入登录页面 2) 输入正确的用户名和密码 |
| 预期结果 | 用户名和密码正确的时候,跳转到登录成功界面,反之则显示错误信息,提示重新输入 |
| 实际结果 | 实际结果与预期结果一致 |
图书信息查看功能测试:
表5-2 图书信息查看功能测试表
| 用例名称 | 图书信息查看 |
| 目的 | 测试图书信息查看功能 |
| 前提 | 用户登录 |
| 测试流程 | 点击图书信息列表 |
| 预期结果 | 可以查看到所有图书信息 |
| 实际结果 | 实际结果与预期结果一致 |
管理员添加图书信息界面测试:
表5-3 管理员添加图书信息界面测试表
| 用例名称 | 图书信息发布测试用例 |
| 目的 | 测试图书信息发布功能 |
| 前提 | 用户正常登录情况下 |
| 测试流程 | 1)用户点击图书信息管理就,然后点击添加后并填写信息。 2)点击进行提交。 |
| 预期结果 | 提交以后,页面首页会显示新的图书信息 |
| 实际结果 | 实际结果与预期结果一致 |
图书信息搜索功能测试:
表5-4图书信息搜索功能测试表
| 用例名称 | 图书信息搜索测试 |
| 目的 | 测试图书信息搜索功能 |
| 前提 | 无 |
| 测试流程 | 1)在搜索框填入搜索关键字。 2)点击搜索按钮。 |
| 预期结果 | 页面显示包含有搜索关键字的图书信息 |
| 实际结果 | 实际结果与预期结果一致 |
密码修改功能测试:
表5-5 密码修改功能测试表
| 用例名称 | 密码修改测试用例 |
| 目的 | 测试管理员密码修改功能 |
| 前提 | 管理员用户正常登录情况下 |
| 测试流程 | 1)管理员密码修改并完成填写。 2)点击进行提交。 |
| 预期结果 | 使用新的密码可以登录 |
| 实际结果 | 实际结果与预期结果一致 |
通过编写图书管理系统的测试用例,已经检测完毕用户登录模块、图书信息查看模块、图书信息添加模块、图书信息搜索模块、密码修改功能测试,通过这5大模块为图书管理系统的后期推广运营提供了强力的技术支撑。
至此,图书管理系统已经结束,在开发前做了许多的准备,在本系统的设计和开发过程中阅览和学习了许多文献资料,从中我也收获了很多宝贵的方法和设计思路,对系统的开发也起到了很重要的作用,系统的开发技术选用的都是自己比较熟悉的,比如Web、Python技术、MYSQL,这些技术都是在以前的学习中学到了,其中许多的设计思路和方法都是在以前不断地学习中摸索出来的经验,其实对于我们来说工作量还是比较大的,但是正是由于之前的积累与准备,才能顺利的完成这个项目,由此看来,积累经验跟做好准备是十分重要的事情。
当然在该系统的设计与实现的过程中也离不开老师以及同学们的帮助,正是因为他们的指导与帮助,我才能够成功的在预期内完成了这个系统。同时在这个过程当中我也收获了很多东西,此系统也有需要改进的地方,但是由于专业知识的浅薄,并不能做到十分完美,希望以后有机会可以让其真正的投入到使用之中。
[1]Anant Madhav Kulkarni,Muthumari Pandiyan,Gauri Prabhas Patankar. Smart Usage of Koha: An Open-Source Library Management System[J]. American Journal of Information Science and Technology,2023,7(1).
[2]王莉萍,戴晓峰.基于大数据的智能图书管理系统的设计与实现[J].信息与电脑(理论版),2023,35(01):162-164.
[3]曹蕾.基于Python技术的地市公司标准化采购辅助工具研究[J].中国招标,2023(01):38-40.
[4]张晓芳,董坤景,赵丽娟.python技术在财务分析中的应用研究[J].邯郸职业技术学院学报,2022,35(04):38-41.
[5]Shi Yuqing. Application of FCM Clustering Algorithm in Digital Library Management System[J]. Electronics,2022,11(23).
[6]兹艳青,张云天. 一种图书管理系统[P]. 山东省:CN115330344A,2022-11-11.
[7]宿敬肖,张宾,张巧.基于Python技术的视觉采摘机器人作业优化[J].农机化研究,2023,45(08):206-210.DOI:10.13427/j.cnki.njyi.2023.08.004.
[8]Pang Lu. Library Management System Based on Data Mining and Clustering Algorithm[J]. Wireless Communications and Mobile Computing,2022,2022.
[9]方文雄,纪旭,何鑫海.基于MATLAB GUI的图书管理系统设计[J].电脑知识与技术,2022,18(24):47-50.DOI:10.14004/j.cnki.ckt.2022.1486.
[10]陈达,孙明跃,郑龙,乔德胜,王俊俊,闫庚龙.一种基于5G应用与AGV分拣的图书管理系统设计[J].中国科技信息,2022(15):124-128.
[11]刘源昭,陈伟,曹俊杰,李鹏宇,李英杰,许一靖,孙浩铭.基于SSM架构的图书管理系统[J].山西电子技术,2022(03):61-63+76.
[12]卿莉,刘鹏飞,彭光含.高校智慧图书信息管理系统架构设计[J].大众科技,2022,24(04):27-30.
[13]李丹.工程教育认证背景下案例式翻转课堂设计——以基于Android系统的图书管理系统设计为例[J].北部湾大学学报,2022,37(02):63-71.DOI:10.19703/j.bbgu.2096-7276.2022.02.0063.
[14]刘磊. 基于中文图书自动分类的图书管理系统的研究与实现[D].江西师范大学,2021.DOI:10.27178/d.cnki.gjxsu.2021.000376.
[15]朱静, 一种基于移动物联网的图书管理系统. 新疆维吾尔自治区,新疆农业大学,2020-07-07.
[16]范祥林, 智阅图书馆管理系统. 安徽省,六安皖信软件有限公司,2018-10-26.
[17]Justin Smith. Electronic Library Management System[M].Tritech Digital Media:2018-08-29.
[18]崔锐利. 图书管理信息系统的设计与实现[C]//《智能城市》杂志社,美中期刊学术交流协会.2016智能城市与信息化建设国际学术交流研讨会论文集IV.2016智能城市与信息化建设国际学术交流研讨会论文集IV,2016:70.
[19]张雨, 昌平区中小学教育技术装备中心 举办昌平区中小学校图书管理系统培训班. 韩文勇 主编,昌平教育年鉴,2015,595-596,年鉴.
致 谢
逝者如斯夫,不舍昼夜。转眼间,大普通用户活便已经接近尾声,人面对着离别与结束,总是充满着不舍与茫然,我亦如此,仍记得那年秋天,我迫不及待的提前一天到了学校,面对学校巍峨的大门,我心里充满了期待:这里,就是我新生活的起点吗?那天,阳光明媚,学校的欢迎仪式很热烈,我面对着一个个对着我微笑的同学,仿佛一缕缕阳光透过胸口照进了我心里,同时,在那天我认识可爱的室友,我们携手共同度过了这难忘的两年。如今,我望着这篇论文的致谢,不禁又要问自己:现在,我们就要说再见了吗?
感慨莫名,不知所言。遥想当初刚来学校的时候,心里总是想着工科学校会过于板正,会缺乏一些柔情,当时心里甚至有一点点排斥,但是随着我对学校的慢慢认识与了解,我才认识到了她的美丽,她的柔情,并且慢慢的喜欢上了这个校园,但是时间太快了,快到我还没有好好体会她的美丽便要离开了,但是她带给我的回忆,永远不会离开我,也许真正离开那天我的眼里会满含泪水,我不是因为难过,我只是想将她的样子映在我的泪水里,刻在我的心里。最后,感谢我的老师们,是你们教授了我们知识与做人的道理;感谢我的室友们,是你们陪伴了我如此之久;感谢每位关心与支持我的人。
少年,追风赶月莫停留,平荒尽处是春山。
本文围绕图书管理系统展开,分析了开发背景与现状,介绍了Flask框架。系统采用Python语言、MVVM模式和MySQL数据库开发,实现了图书信息、借阅等基本功能。对系统进行了可行性、流程、功能等分析,详细设计并实现各模块,最后进行了系统测试,为推广运营提供技术支撑。
3960

被折叠的 条评论
为什么被折叠?



