PART0:

PART1:
首先通过一个小例子来解释一下三种锁的区别:
假如家里只有一个碗,当我自己在家时,没有人会和我争碗,这时即为偏向锁状态
当我和女朋友都在家吃饭时,如果女朋友不是很饿,则她会等我吃完再用我的碗去吃饭,这就是轻量级锁状态
当我和女朋友都很饿的时候,这时候就会去争抢这唯一的一个碗(贫穷的我)吃饭,这就是重量级锁状态
PART2:
我是一个线程,生活在JVM(Java虚拟机)中, 这一段日子过得有些无聊,整个世界似乎只有这一个人,天天忙着执行代码,想休息一下都很难。
我听说人类写的代码中有些特殊的地方,叫做临界区,比如synchronized修饰的方法或者代码块,他们非常神奇,在同一时刻JVM老大只允许一个线程进入执行。
实际上,老大设置了一把锁,抢到了这把锁就可以执行,否则只能阻塞,等待别人释放锁。
老大说,阻塞就是不用干活了,老老实实地等着就行。
竟然还有这等美事! 赶紧让我阻塞一次吧。
可是老大又说:“每次设置锁我都得和操作系统打交道,请他在内核中维护一个什么Mutex(互斥量)的东西,他还得把你们这些线程阻塞,切换,这可是一笔巨大的费用啊,所以这些锁还是少用为妙。”
我运气也不好,我不知道执行了多少代码,调用了多少函数,竟然一次也没遇到临界区!
我想也许这个程序员编程时不小心,没有考虑多线程并发的情况; 也有可能是这些程序大部分都是无状态的,多少个线程执行都没有问题。
于是我只好一直执行下去, 不知道过了多少天,我激动地发现,一个synchronized修饰的代码块终于出现了:
Account account = ...
synchronized(account){
...临界区的代码...
}
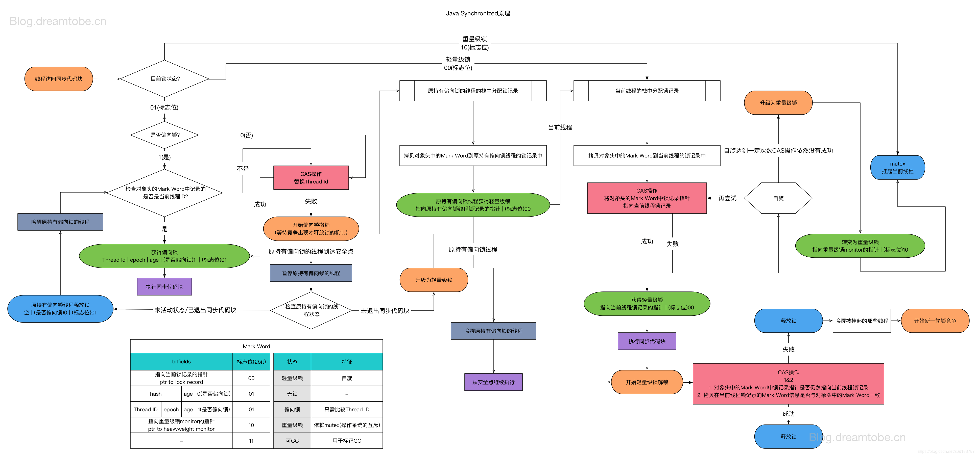
偏向锁
我满心期望别的线程已经进入了代码块,那我就可以阻塞、休息。
即使没有其他线程进入临界区,老大为我申请锁, 也得和操作系统协商什么互斥量,从用户态进入核心态,再从核心态返回用户态,总要花些功夫吧。
可是老大根本没有去找操作系统, 只是看了看这个account对象的所谓“对象头”,其中有个叫做Mark Word的东西,似乎是个什么数据结构, 里边有几个标识位,还有其他数据。

老大随手使用CAS操作把我的线程ID记录到了这个Mark Word当中,修改了标识位,然后告诉我说: 可以了,你现在拥有这把锁了,进去执行代码吧。

我惊奇地说:“老大你不和操作系统协商设置Mutex了?”
老大说:“不用了,你看现在就你一个线程进入了这个代码块,我只要记录下你的线程ID,就表示你拥有这把锁了,不用操作系统介入。”
我获得了锁,开始执行被synchronized包裹的代码块。
等到我第二次执行到这个synchronized的时候,老大只是看了一眼锁对象account的Mark Word就说:“你的线程ID还在,还持有着这个对象的锁,进入临界区执行吧。”
我连喘口气的机会都没有,只好继续执行。
老大说,这叫偏向锁,在没有别的线程竞争的时候,一直偏向我,可以让我一直执行下去。
我是多么期盼来一个新的线程来和我竞争啊!
轻量级锁
很快,机会就来了。
另外一个线程0x3704也要进入这个代码块执行,但是锁对象account 保存的是我的线程ID,他是没法进入临界区的。
我心想,我们两个至少得有一个进入阻塞状态,休息一会儿了。
但是老大还是不去操作系统协商,只是说: 我把这个偏向锁升级一下,变成一个轻量级的锁吧。
老大把锁对象account恢复成无锁状态,在我们俩的栈帧中各自分配了一个空间,叫做Lock Record, 把锁对象account的Mark Word在我们俩这里各自复制了一份,叫做Displaced Mark Word, 这名字真奇怪。
然后把我的Lock Record的地址使用CAS放到了Mark Word当中,并且把锁标志位改为00, 这其实就意味着我也已经获得了这个轻量级的锁了,可以继续进入临界区执行。

0x3704没有获得锁,但还是不阻塞,老大让他自旋几次,等待一会儿。
等到我退出临界区,释放锁的时候,需要把这个Displaced markd word 使用CAS复制回去。接下来他就可以加锁了。
我们两个交替着进入临界区,执行这段代码,相安无事,很少出现真正的竞争。
即使是出现了竞争,想获得锁的线程只要自旋几次,等待一会儿,锁就可能释放了。
很明显,如果没有竞争或者轻度的竞争,轻量级锁仅仅使用CAS操作和Lock record就避免了重量级互斥锁的开销,对JVM老大来说,确实是个好主意。
重量级锁
轻量级锁运行得挺好,我还是没有机会休息,终于有这么一天,0x3704 正在持有锁,在临界区辛苦地执行代码。 我自旋了好多次,0x3704还是没释放锁。 这时候JVM老大说: 自旋次数太多了,太浪费CPU了,接下来升级为重量级锁!
这个重量级锁需要操作系统的帮忙,依赖操作系统底层的Mutex Lock。
只见老大创建了一个monitor 对象, 把这个对象的地址更新到了Mark word当中。
锁升级了!

由于0x3704还在持有锁运行,而我终于进入了梦寐以求的状态:阻塞! 终于可以休息一下了!
仔细一想,老大煞费心机地设置了偏向锁和轻量级锁,就是为了避免阻塞,避免操作系统的介入, 这两种锁无非就是针对这两种情况:
偏向锁: 通常只有一个线程在临界区执行
轻量级锁: 可以有多个线程交替进入临界区,在竞争不激烈的时候,稍微自旋等待一下就能获得锁。
至于重量级锁,也是我最为期待的锁,那就是出现了激烈的竞争,只好让我们去阻塞休息了。
-END-
3187

被折叠的 条评论
为什么被折叠?



