
03-Zookeeper典型使用场景实战
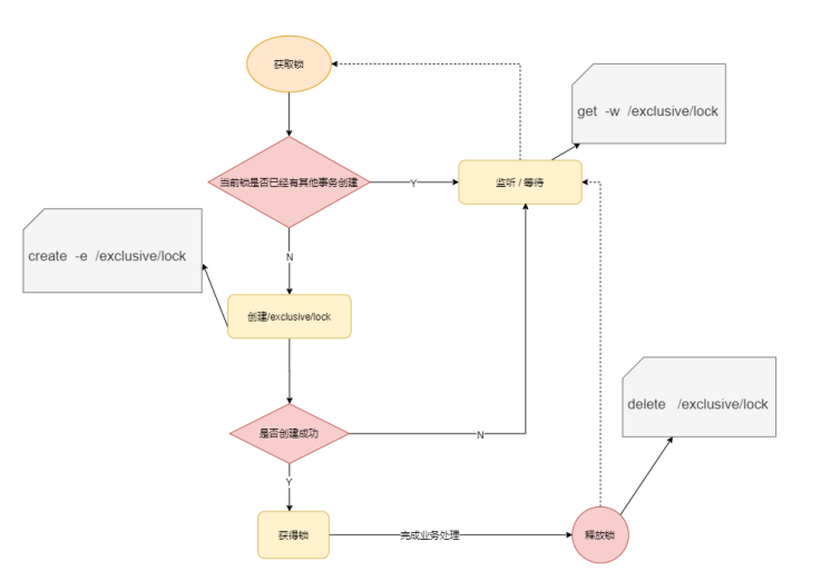
幽灵结点是指当客户端创建节点成功后,没有收到服务端的回应,也就是客户端不知道自己已经成功创建了节点。这样就又会尝试创建新的结点,那之前创建的结点就是幽灵结点了。解决:Zookeeper规避的方式就是创建的时候给前面加一个uuid,客户端去创建节点的时候会先按这个uuid找。有的话就不会再创建。
分库分表
redis
spring cloud alibaba
jvm
java并发
数据库
elasticsearch搜索引擎
mq消息队列
k8s及jenkins运维
nginx
zookeeper
工具
前端-vue
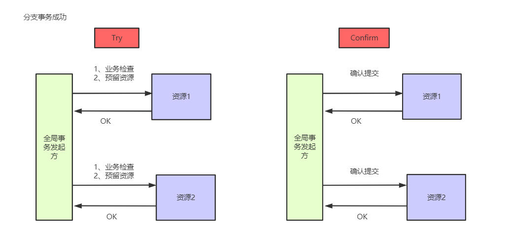
分布式事务
面试
设计模式
微服务
springcloud
mybatis
spring
java基础
springboot
java工具
多线程
java后端 
新星杯·14天创作挑战营·第9期
这是一个以写作博客为目的的创作活动,旨在鼓励大学生博主们挖掘自己的创作潜能,展现自己的写作才华。如果你是一位热爱写作的、想要展现自己创作才华的小伙伴,那么,快来参加吧!我们一起发掘写作的魅力,书写出属于我们的故事。我们诚挚邀请你们参加为期14天的创作挑战赛! 注: 1、参赛者可以进入活动群进行交流、分享创作心得,互相鼓励与支持(开卷),答疑及活动群请见 https://bbs.csdn.net/topics/619626357 2、文章质量分查询:https://www.csdn.net/qc
