介绍生命周期之前,先了解下任务的概念
任务就是Activity的栈,它由一个或多个Activity组成的共同完成” 应用程序” .栈底的是启动整个任务的Activity,栈顶的是当前运行的用户可以交互的Activity,当一个activity 启动另外一个的时候,新的activity 就被压入栈,并成为当前运行的activity。而前一个activity 仍保持在栈之中。当用户按下BACK 键的时候,当前activity 出栈,而前一个恢复为当前运行的activity。栈中保存的其实是对象,栈中的Activity 永远不会重排,只会压入或弹出,所以如果发生了诸如需要多个地图浏览器的情况,就会使得一个任务中出现多个同一Activity 子类的实例同时存在。
任务中的所有activity 是作为一个整体进行移动的。整个的任务(即activity 栈)可以移到前台,或退至后台。
Android系统是一个多任务(Multi-Task)的操作系统,可以在用手机听音乐的同时,也执行其他多个程序。每多执行一个应用程序,就会多耗费一些系统内存,当同时执行的程序过多,或是关闭的程序没有正确释放掉内存,系统就会觉得越来越慢,甚至不稳定。
为了解决这个问题, Android 引入了一个新的机制-- 生命周期(Life Cycle)。
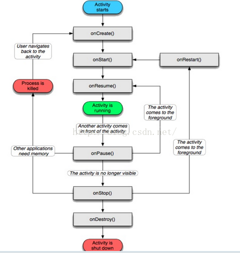
Activity生命周期:
Activity整个生命周期的4种状态、7个重要方法和3个嵌套循环
四种状态
1 活动(Active/Running)状态
当Activity运行在屏幕前台获取了焦点能响应用户的操作,属于运行状态
2 暂停(Paused)状态
当Activity失去焦点但仍对用户可见(如在它之上有另一个透明的Activity或Toast、AlertDialog等弹出窗口时)它处于暂停状态。暂停的Activity仍然是存活状态(它保留着所有的状态和成员信息并保持和窗口管理器的连接),但是当系统内存极小时可以被系统杀掉
3. 停止(Stopped)状态
完全被另一个Activity遮挡时处于停止状态,它仍然保留着所有的状态和成员信息。只是对用户不可见,当其他地方需要内存时它往往被系统杀掉
4. 非活动(Dead)状态
Activity 尚未被启动、已经被手动终止,或已经被系统回收时处于非活动的状态,要手动终止Activity,可以在程序中调用"finish"方法。
onCreate(Bundle savedInstanceState);
当Activity可见未获得用户焦点不能交互时系统会调用
onStart();
当Activity已经停止然后重新被启动时系统会调用
onRestart();
当Activity可见且获得用户焦点能交互时系统会调用
onResume();
当系统启动另外一个新的Activity时,在新Activity启动之前被系统调用保存现有的Activity中的持久数据、停止动画等,这个实现方法必须非常快。
onPause();
当Activity被新的Activity完全覆盖不可见时被系统调用
onStop();
当Activity(用户调用finish()或系统由于内存不足)被系统销毁杀掉时系统调用,(整个生命周期只调用1次)用来释放onCreate ()方法中创建的资源,如结束线程等
onDestroy();
三个嵌套循环
1.Activity完整的生命周期:从第一次调用onCreate()开始直到调用onDestroy()结束
2.Activity的可视生命周期:从调用onStart()到相应的调用onStop()
在这两个方法之间,可以保持显示Activity所需要的资源。如在onStart()中注册一个广播接收者监听影响你的UI的改变,在onStop() 中注销。
3.Activity的前台生命周期:从调用onResume()到相应的调用onPause()。
Service生命周期:
Service有两种使用方法:
1>以调用Context.startService()启动,而以调用Context.stopService()结束
2>以调用Context.bindService()方法建立,以调用Context.unbindService()关闭
service重要的生命周期方法:
当用户调用startService ()或bindService()时,Service第一次被实例化的时候系统会调用,整个生命周期只调用1次这个方法,通常用于初始化设置。注意:多次调用startService()或bindService()方法不会多次触发onCreate()方法
当用户调用stopService()或unbindService()来停止服务时被系统调用,(整个生命周期只调用1次)用来释
void onDestroy()
通过startService()方法启动的服务
初始化结束后系统会调用该方法,用于处理传递给startService()的Intent对象。如音乐服务会打开Intent 来探明将要播放哪首音乐,并开始播放。注意:多次调用startService()方法会多次触发onStart()方法
void onStart(Intent intent)
通过bindService ()方法启动的服务
初始化结束后系统会调用该方法,用来绑定传递给bindService 的Intent 的对象。注意:多次调用bindService()时,如果该服务已启动则不会再触发此方法
IBinder onBind(Intent intent)
用户调用unbindService()时系统调用此方法,Intent 对象同样传递给该方法
boolean onUnbind(Intent intent)
如果有新的客户端连接至该服务,只有当旧的调用onUnbind()后,新的才会调用该方法
void onRebind(Intent intent)
补充:onCreate(Bundle savedInstanceState)与onS
BroadcastReceive广播接收器生命周期:
生命周期只有十秒左右,如果在 onReceive() 内做超过十秒内的事情,就会报ANR(Application No Response) 程序无响应的错误信息
它的生命周期为从回调onReceive()方法开始到该方法返回结果后结束

217

被折叠的 条评论
为什么被折叠?



